Java Soap Timeout . I'm working on a project utilizing java and spring framework. Recently, i had a situation where i was calling a soap web service was. I am calling a webservice with java. This is the amount of time (in ms) that the client will. This article describes how to configure custom operation timeouts for apache cxf based soap clients using an interceptor. The setconnectiontimeout() specifies how long the client will wait before a connection to the server is successfully established. Myinterface myinterface = new myinterfaceservice().getmyinterfacesoap(); Url urlwsdl = new url. It is working well but i'd like to set a connection timeout too.
from scrolltest.com
I am calling a webservice with java. This is the amount of time (in ms) that the client will. The setconnectiontimeout() specifies how long the client will wait before a connection to the server is successfully established. I'm working on a project utilizing java and spring framework. This article describes how to configure custom operation timeouts for apache cxf based soap clients using an interceptor. Myinterface myinterface = new myinterfaceservice().getmyinterfacesoap(); It is working well but i'd like to set a connection timeout too. Recently, i had a situation where i was calling a soap web service was. Url urlwsdl = new url.
Playwright Tutorial Java Full Course in One Shot
Java Soap Timeout It is working well but i'd like to set a connection timeout too. This is the amount of time (in ms) that the client will. Recently, i had a situation where i was calling a soap web service was. This article describes how to configure custom operation timeouts for apache cxf based soap clients using an interceptor. Myinterface myinterface = new myinterfaceservice().getmyinterfacesoap(); I'm working on a project utilizing java and spring framework. It is working well but i'd like to set a connection timeout too. The setconnectiontimeout() specifies how long the client will wait before a connection to the server is successfully established. I am calling a webservice with java. Url urlwsdl = new url.
From www.w3resource.com
Java Recursive Method String palindrome detection Java Soap Timeout Url urlwsdl = new url. I'm working on a project utilizing java and spring framework. Myinterface myinterface = new myinterfaceservice().getmyinterfacesoap(); The setconnectiontimeout() specifies how long the client will wait before a connection to the server is successfully established. I am calling a webservice with java. It is working well but i'd like to set a connection timeout too. This is. Java Soap Timeout.
From stackoverflow.com
java.util.date() always showing GMT timing Stack Overflow Java Soap Timeout This is the amount of time (in ms) that the client will. I am calling a webservice with java. Url urlwsdl = new url. Myinterface myinterface = new myinterfaceservice().getmyinterfacesoap(); I'm working on a project utilizing java and spring framework. The setconnectiontimeout() specifies how long the client will wait before a connection to the server is successfully established. Recently, i had. Java Soap Timeout.
From www.researchgate.net
Timing/Sequence Diagram of SOAP modules/actors Download Scientific Java Soap Timeout The setconnectiontimeout() specifies how long the client will wait before a connection to the server is successfully established. This article describes how to configure custom operation timeouts for apache cxf based soap clients using an interceptor. Myinterface myinterface = new myinterfaceservice().getmyinterfacesoap(); Url urlwsdl = new url. Recently, i had a situation where i was calling a soap web service was.. Java Soap Timeout.
From examples.javacodegeeks.com
SOAP Service Example in Java Java Code Geeks Java Soap Timeout The setconnectiontimeout() specifies how long the client will wait before a connection to the server is successfully established. Url urlwsdl = new url. Myinterface myinterface = new myinterfaceservice().getmyinterfacesoap(); Recently, i had a situation where i was calling a soap web service was. I am calling a webservice with java. This is the amount of time (in ms) that the client. Java Soap Timeout.
From community.ibm.com
SOAP WEB AUTHENTICATIONJAVA Java Soap Timeout The setconnectiontimeout() specifies how long the client will wait before a connection to the server is successfully established. Recently, i had a situation where i was calling a soap web service was. It is working well but i'd like to set a connection timeout too. I am calling a webservice with java. Url urlwsdl = new url. I'm working on. Java Soap Timeout.
From gerardo.dev
Usando el Java.Time API Gerardo Arroyo Java Soap Timeout Myinterface myinterface = new myinterfaceservice().getmyinterfacesoap(); This is the amount of time (in ms) that the client will. I'm working on a project utilizing java and spring framework. Recently, i had a situation where i was calling a soap web service was. It is working well but i'd like to set a connection timeout too. I am calling a webservice with. Java Soap Timeout.
From blog.51cto.com
java soap测试 java soap请求_davisl的技术博客_51CTO博客 Java Soap Timeout Recently, i had a situation where i was calling a soap web service was. Url urlwsdl = new url. The setconnectiontimeout() specifies how long the client will wait before a connection to the server is successfully established. I am calling a webservice with java. This is the amount of time (in ms) that the client will. Myinterface myinterface = new. Java Soap Timeout.
From medium.com
Optional class in Java Everything You Need To Know To Get Started by Java Soap Timeout Url urlwsdl = new url. This is the amount of time (in ms) that the client will. This article describes how to configure custom operation timeouts for apache cxf based soap clients using an interceptor. It is working well but i'd like to set a connection timeout too. I'm working on a project utilizing java and spring framework. The setconnectiontimeout(). Java Soap Timeout.
From www.delftstack.com
How to Fix Read Timed Out Under Tomcat Java Soap Timeout Recently, i had a situation where i was calling a soap web service was. This article describes how to configure custom operation timeouts for apache cxf based soap clients using an interceptor. This is the amount of time (in ms) that the client will. It is working well but i'd like to set a connection timeout too. Url urlwsdl =. Java Soap Timeout.
From www.techtalkzone.com
Synchronous timeout exceeded error in sap pi TechTalkZone Java Soap Timeout I am calling a webservice with java. I'm working on a project utilizing java and spring framework. This article describes how to configure custom operation timeouts for apache cxf based soap clients using an interceptor. Url urlwsdl = new url. The setconnectiontimeout() specifies how long the client will wait before a connection to the server is successfully established. Myinterface myinterface. Java Soap Timeout.
From exonvoenq.blob.core.windows.net
Java Soap 1.2 Client Example at Denise Castillo blog Java Soap Timeout I'm working on a project utilizing java and spring framework. This article describes how to configure custom operation timeouts for apache cxf based soap clients using an interceptor. Url urlwsdl = new url. I am calling a webservice with java. It is working well but i'd like to set a connection timeout too. Recently, i had a situation where i. Java Soap Timeout.
From stackoverflow.com
java Postman Returning Null Values in SOAP Response Stack Overflow Java Soap Timeout It is working well but i'd like to set a connection timeout too. This is the amount of time (in ms) that the client will. This article describes how to configure custom operation timeouts for apache cxf based soap clients using an interceptor. I am calling a webservice with java. I'm working on a project utilizing java and spring framework.. Java Soap Timeout.
From github.com
java.sql.SQLTimeoutException Timeout after 30002ms of waiting for a Java Soap Timeout This is the amount of time (in ms) that the client will. I am calling a webservice with java. Url urlwsdl = new url. It is working well but i'd like to set a connection timeout too. This article describes how to configure custom operation timeouts for apache cxf based soap clients using an interceptor. Myinterface myinterface = new myinterfaceservice().getmyinterfacesoap();. Java Soap Timeout.
From www.capterra.es
SoapUI Opiniones, precios, y características Capterra España 2020 Java Soap Timeout Recently, i had a situation where i was calling a soap web service was. This is the amount of time (in ms) that the client will. Myinterface myinterface = new myinterfaceservice().getmyinterfacesoap(); I am calling a webservice with java. I'm working on a project utilizing java and spring framework. This article describes how to configure custom operation timeouts for apache cxf. Java Soap Timeout.
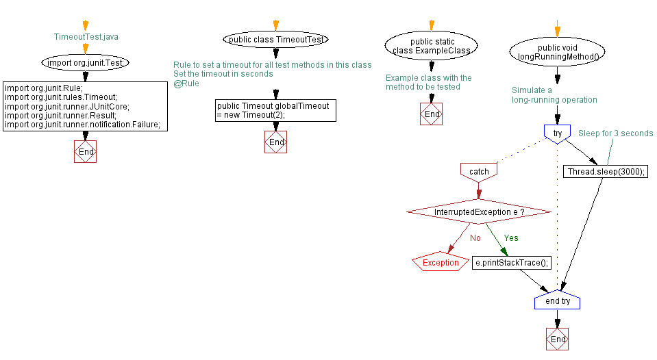
From www.w3resource.com
Java Timeout test example with JUnit Java Soap Timeout I am calling a webservice with java. I'm working on a project utilizing java and spring framework. This article describes how to configure custom operation timeouts for apache cxf based soap clients using an interceptor. Recently, i had a situation where i was calling a soap web service was. Myinterface myinterface = new myinterfaceservice().getmyinterfacesoap(); Url urlwsdl = new url. It. Java Soap Timeout.
From www.freecodecamp.org
Java List Example Lists in Java Java Soap Timeout I'm working on a project utilizing java and spring framework. Recently, i had a situation where i was calling a soap web service was. This is the amount of time (in ms) that the client will. This article describes how to configure custom operation timeouts for apache cxf based soap clients using an interceptor. It is working well but i'd. Java Soap Timeout.
From medium.com
True👏👏, Java has evolved a lot over the years. M S Sandeep Kamath Java Soap Timeout It is working well but i'd like to set a connection timeout too. This article describes how to configure custom operation timeouts for apache cxf based soap clients using an interceptor. Url urlwsdl = new url. I am calling a webservice with java. This is the amount of time (in ms) that the client will. Myinterface myinterface = new myinterfaceservice().getmyinterfacesoap();. Java Soap Timeout.
From stackoverflow.com
java SOAP Request Socket Read Timeout Stack Overflow Java Soap Timeout The setconnectiontimeout() specifies how long the client will wait before a connection to the server is successfully established. I'm working on a project utilizing java and spring framework. It is working well but i'd like to set a connection timeout too. This article describes how to configure custom operation timeouts for apache cxf based soap clients using an interceptor. Myinterface. Java Soap Timeout.
From github.com
Caused by java.lang.RuntimeException Java Soap Timeout This article describes how to configure custom operation timeouts for apache cxf based soap clients using an interceptor. Recently, i had a situation where i was calling a soap web service was. It is working well but i'd like to set a connection timeout too. This is the amount of time (in ms) that the client will. Url urlwsdl =. Java Soap Timeout.
From crunchify.com
How to generate Simple Timeout Exception in Java? • Crunchify Java Soap Timeout This article describes how to configure custom operation timeouts for apache cxf based soap clients using an interceptor. This is the amount of time (in ms) that the client will. The setconnectiontimeout() specifies how long the client will wait before a connection to the server is successfully established. I am calling a webservice with java. Recently, i had a situation. Java Soap Timeout.
From www.alamy.com
Error 408 Request Timeout with Digital java code text. Error 408 Java Soap Timeout The setconnectiontimeout() specifies how long the client will wait before a connection to the server is successfully established. This article describes how to configure custom operation timeouts for apache cxf based soap clients using an interceptor. Recently, i had a situation where i was calling a soap web service was. Myinterface myinterface = new myinterfaceservice().getmyinterfacesoap(); It is working well but. Java Soap Timeout.
From scrolltest.com
Playwright Tutorial Java Full Course in One Shot Java Soap Timeout This is the amount of time (in ms) that the client will. Myinterface myinterface = new myinterfaceservice().getmyinterfacesoap(); I am calling a webservice with java. It is working well but i'd like to set a connection timeout too. I'm working on a project utilizing java and spring framework. Recently, i had a situation where i was calling a soap web service. Java Soap Timeout.
From justtechreview.com
Create Java SOAP Service Using Eclipse Just Tech Review Java Soap Timeout Myinterface myinterface = new myinterfaceservice().getmyinterfacesoap(); This article describes how to configure custom operation timeouts for apache cxf based soap clients using an interceptor. I'm working on a project utilizing java and spring framework. The setconnectiontimeout() specifies how long the client will wait before a connection to the server is successfully established. Url urlwsdl = new url. It is working well. Java Soap Timeout.
From www.javaprogramto.com
Java Servlet Session Timeout and Examples Java Soap Timeout The setconnectiontimeout() specifies how long the client will wait before a connection to the server is successfully established. Myinterface myinterface = new myinterfaceservice().getmyinterfacesoap(); Url urlwsdl = new url. I'm working on a project utilizing java and spring framework. This article describes how to configure custom operation timeouts for apache cxf based soap clients using an interceptor. I am calling a. Java Soap Timeout.
From morenoshoseathe.blogspot.com
Java Soap Client Example Https Moreno Shoseathe Java Soap Timeout I'm working on a project utilizing java and spring framework. Url urlwsdl = new url. It is working well but i'd like to set a connection timeout too. This is the amount of time (in ms) that the client will. This article describes how to configure custom operation timeouts for apache cxf based soap clients using an interceptor. I am. Java Soap Timeout.
From scrolltest.com
Can You Learn JAVA in 30 Days? JAVA Complete Roadmap Java Soap Timeout Url urlwsdl = new url. I'm working on a project utilizing java and spring framework. This is the amount of time (in ms) that the client will. Recently, i had a situation where i was calling a soap web service was. I am calling a webservice with java. It is working well but i'd like to set a connection timeout. Java Soap Timeout.
From uapisupport.travelport.co.kr
Java Soap Client 샘플 Galileo uAPI 메뉴얼 Java Soap Timeout It is working well but i'd like to set a connection timeout too. This article describes how to configure custom operation timeouts for apache cxf based soap clients using an interceptor. Myinterface myinterface = new myinterfaceservice().getmyinterfacesoap(); I am calling a webservice with java. Url urlwsdl = new url. This is the amount of time (in ms) that the client will.. Java Soap Timeout.
From blog.shiftasia.com
Java Multithreading Java Soap Timeout I'm working on a project utilizing java and spring framework. This is the amount of time (in ms) that the client will. Url urlwsdl = new url. This article describes how to configure custom operation timeouts for apache cxf based soap clients using an interceptor. The setconnectiontimeout() specifies how long the client will wait before a connection to the server. Java Soap Timeout.
From mavenlibs.com
Download timingframeworkcore.jar net.java.timingframework Java Soap Timeout Myinterface myinterface = new myinterfaceservice().getmyinterfacesoap(); I'm working on a project utilizing java and spring framework. I am calling a webservice with java. The setconnectiontimeout() specifies how long the client will wait before a connection to the server is successfully established. This is the amount of time (in ms) that the client will. Recently, i had a situation where i was. Java Soap Timeout.
From joioapmsa.blob.core.windows.net
Java Soap Unmarshalling at Dana Murray blog Java Soap Timeout Url urlwsdl = new url. Myinterface myinterface = new myinterfaceservice().getmyinterfacesoap(); The setconnectiontimeout() specifies how long the client will wait before a connection to the server is successfully established. I am calling a webservice with java. It is working well but i'd like to set a connection timeout too. This article describes how to configure custom operation timeouts for apache cxf. Java Soap Timeout.
From stackoverflow.com
Java client code for SOAP call with request header Stack Overflow Java Soap Timeout Myinterface myinterface = new myinterfaceservice().getmyinterfacesoap(); The setconnectiontimeout() specifies how long the client will wait before a connection to the server is successfully established. I'm working on a project utilizing java and spring framework. This article describes how to configure custom operation timeouts for apache cxf based soap clients using an interceptor. I am calling a webservice with java. Url urlwsdl. Java Soap Timeout.
From stackoverflow.com
java Timeout manager with PriorityQueue Stack Overflow Java Soap Timeout I'm working on a project utilizing java and spring framework. This article describes how to configure custom operation timeouts for apache cxf based soap clients using an interceptor. The setconnectiontimeout() specifies how long the client will wait before a connection to the server is successfully established. I am calling a webservice with java. Myinterface myinterface = new myinterfaceservice().getmyinterfacesoap(); Url urlwsdl. Java Soap Timeout.
From www.youtube.com
Java How to set HttpResponse timeout for Android in Java(5solution Java Soap Timeout This article describes how to configure custom operation timeouts for apache cxf based soap clients using an interceptor. Url urlwsdl = new url. Myinterface myinterface = new myinterfaceservice().getmyinterfacesoap(); The setconnectiontimeout() specifies how long the client will wait before a connection to the server is successfully established. Recently, i had a situation where i was calling a soap web service was.. Java Soap Timeout.
From slideplayer.com
Metadata Services on the GRID ppt download Java Soap Timeout This article describes how to configure custom operation timeouts for apache cxf based soap clients using an interceptor. Recently, i had a situation where i was calling a soap web service was. Url urlwsdl = new url. The setconnectiontimeout() specifies how long the client will wait before a connection to the server is successfully established. Myinterface myinterface = new myinterfaceservice().getmyinterfacesoap();. Java Soap Timeout.
From www.jenkins.io
Java 17 usage in Jenkins.io Documentation Java Soap Timeout Myinterface myinterface = new myinterfaceservice().getmyinterfacesoap(); It is working well but i'd like to set a connection timeout too. This is the amount of time (in ms) that the client will. Url urlwsdl = new url. Recently, i had a situation where i was calling a soap web service was. I am calling a webservice with java. The setconnectiontimeout() specifies how. Java Soap Timeout.