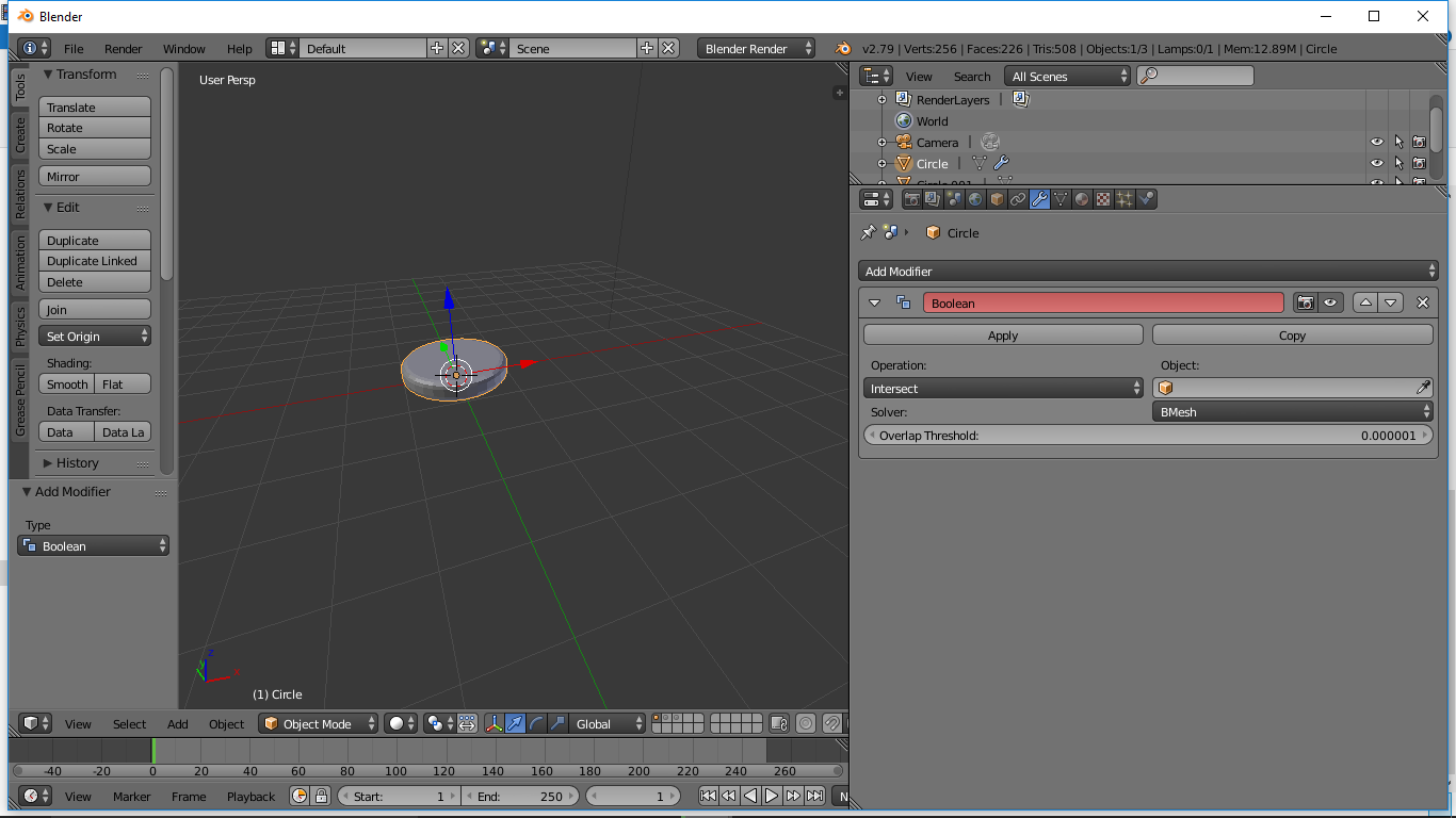
Blender 2 9 Boolean . — in this video, learn to use the boolean modifier in blender. If you need a beginner guide to modifiers you can read this article to learn how to get going. — whether you want to model quickly or do complex modeling cut outs, the boolean modifier is the best tool for the job. The icon for the modifies tab would appear as a wrench, so select that tab to enter the modifies tab. — in blender 2.90.0 i added two cylinders, on smaller in x and y but bigger in z so to cut a hole in the outer cylinder. This modifier is used to edit shapes by interacting them. Then go to the properties panel and go to the modifiers tab. This is a beginner friendly tutorial. How modifiers work in blender, an overview. — if you need to apply a boolean modifier, check wireframe viewport mode first and see if you can spot any details or loose edges that float off. — the boolean modifier performs operations on meshes that are otherwise too complex to achieve with as few steps by. — to use the boolean modifier in blender, first select the object that you wish to apply a boolean to. — in this video we are going to take a look at the boolean modifier in blender 2.83.
from www.blendernation.com
— in blender 2.90.0 i added two cylinders, on smaller in x and y but bigger in z so to cut a hole in the outer cylinder. This modifier is used to edit shapes by interacting them. The icon for the modifies tab would appear as a wrench, so select that tab to enter the modifies tab. Then go to the properties panel and go to the modifiers tab. — whether you want to model quickly or do complex modeling cut outs, the boolean modifier is the best tool for the job. If you need a beginner guide to modifiers you can read this article to learn how to get going. — in this video, learn to use the boolean modifier in blender. — to use the boolean modifier in blender, first select the object that you wish to apply a boolean to. — in this video we are going to take a look at the boolean modifier in blender 2.83. How modifiers work in blender, an overview.
A Beautiful Cut Blender Boolean. BlenderNation
Blender 2 9 Boolean This is a beginner friendly tutorial. — whether you want to model quickly or do complex modeling cut outs, the boolean modifier is the best tool for the job. If you need a beginner guide to modifiers you can read this article to learn how to get going. How modifiers work in blender, an overview. This is a beginner friendly tutorial. The icon for the modifies tab would appear as a wrench, so select that tab to enter the modifies tab. — in this video, learn to use the boolean modifier in blender. — the boolean modifier performs operations on meshes that are otherwise too complex to achieve with as few steps by. — in this video we are going to take a look at the boolean modifier in blender 2.83. — if you need to apply a boolean modifier, check wireframe viewport mode first and see if you can spot any details or loose edges that float off. This modifier is used to edit shapes by interacting them. Then go to the properties panel and go to the modifiers tab. — to use the boolean modifier in blender, first select the object that you wish to apply a boolean to. — in blender 2.90.0 i added two cylinders, on smaller in x and y but bigger in z so to cut a hole in the outer cylinder.
From www.youtube.com
2D booleans for blender YouTube Blender 2 9 Boolean This is a beginner friendly tutorial. — in this video we are going to take a look at the boolean modifier in blender 2.83. How modifiers work in blender, an overview. — the boolean modifier performs operations on meshes that are otherwise too complex to achieve with as few steps by. The icon for the modifies tab would. Blender 2 9 Boolean.
From www.youtube.com
Boolean modifier in Blender 2 9 YouTube Blender 2 9 Boolean — in this video, learn to use the boolean modifier in blender. — whether you want to model quickly or do complex modeling cut outs, the boolean modifier is the best tool for the job. — in this video we are going to take a look at the boolean modifier in blender 2.83. — to use. Blender 2 9 Boolean.
From www.youtube.com
Boolean Modifier Blender Tutorial for Beginners 2023 YouTube Blender 2 9 Boolean This is a beginner friendly tutorial. — if you need to apply a boolean modifier, check wireframe viewport mode first and see if you can spot any details or loose edges that float off. — whether you want to model quickly or do complex modeling cut outs, the boolean modifier is the best tool for the job. Then. Blender 2 9 Boolean.
From www.katsbits.com
Boolean Blender Knowledgebase Blender 2 9 Boolean This is a beginner friendly tutorial. — the boolean modifier performs operations on meshes that are otherwise too complex to achieve with as few steps by. — if you need to apply a boolean modifier, check wireframe viewport mode first and see if you can spot any details or loose edges that float off. — in this. Blender 2 9 Boolean.
From www.blenderbasecamp.com
A Complete Guide To Using The Boolean Modifier In Blender blender Blender 2 9 Boolean This modifier is used to edit shapes by interacting them. — in this video, learn to use the boolean modifier in blender. How modifiers work in blender, an overview. — if you need to apply a boolean modifier, check wireframe viewport mode first and see if you can spot any details or loose edges that float off. . Blender 2 9 Boolean.
From irendering.net
Learn to use Boolean Modifier in Blender with iRender Blender Cloud Blender 2 9 Boolean The icon for the modifies tab would appear as a wrench, so select that tab to enter the modifies tab. — in blender 2.90.0 i added two cylinders, on smaller in x and y but bigger in z so to cut a hole in the outer cylinder. This is a beginner friendly tutorial. How modifiers work in blender, an. Blender 2 9 Boolean.
From blender3dtool.blogspot.com
Boolean Modifier in Blender Blender 2 9 Boolean — if you need to apply a boolean modifier, check wireframe viewport mode first and see if you can spot any details or loose edges that float off. — to use the boolean modifier in blender, first select the object that you wish to apply a boolean to. Then go to the properties panel and go to the. Blender 2 9 Boolean.
From www.youtube.com
boolean blender 2.8 YouTube Blender 2 9 Boolean — in this video we are going to take a look at the boolean modifier in blender 2.83. How modifiers work in blender, an overview. — in blender 2.90.0 i added two cylinders, on smaller in x and y but bigger in z so to cut a hole in the outer cylinder. This modifier is used to edit. Blender 2 9 Boolean.
From www.blenderbasecamp.com
A Complete Guide To Using The Boolean Modifier In Blender blender Blender 2 9 Boolean How modifiers work in blender, an overview. This modifier is used to edit shapes by interacting them. — in this video we are going to take a look at the boolean modifier in blender 2.83. — in blender 2.90.0 i added two cylinders, on smaller in x and y but bigger in z so to cut a hole. Blender 2 9 Boolean.
From www.youtube.com
Blender Boolean Modifier Tutorial YouTube Blender 2 9 Boolean If you need a beginner guide to modifiers you can read this article to learn how to get going. How modifiers work in blender, an overview. — if you need to apply a boolean modifier, check wireframe viewport mode first and see if you can spot any details or loose edges that float off. The icon for the modifies. Blender 2 9 Boolean.
From www.9to5software.com
How to use a boolean modifier in Blender? Blender 2 9 Boolean — whether you want to model quickly or do complex modeling cut outs, the boolean modifier is the best tool for the job. If you need a beginner guide to modifiers you can read this article to learn how to get going. — the boolean modifier performs operations on meshes that are otherwise too complex to achieve with. Blender 2 9 Boolean.
From www.blenderbasecamp.com
A Complete Guide To Using The Boolean Modifier In Blender blender Blender 2 9 Boolean Then go to the properties panel and go to the modifiers tab. If you need a beginner guide to modifiers you can read this article to learn how to get going. — the boolean modifier performs operations on meshes that are otherwise too complex to achieve with as few steps by. — in this video we are going. Blender 2 9 Boolean.
From www.youtube.com
boolean modifier Blender 2.8 tutorial YouTube Blender 2 9 Boolean — if you need to apply a boolean modifier, check wireframe viewport mode first and see if you can spot any details or loose edges that float off. This is a beginner friendly tutorial. — the boolean modifier performs operations on meshes that are otherwise too complex to achieve with as few steps by. The icon for the. Blender 2 9 Boolean.
From artisticrender.com
How to use boolean modifier in Blender Blender 2 9 Boolean — in blender 2.90.0 i added two cylinders, on smaller in x and y but bigger in z so to cut a hole in the outer cylinder. — in this video, learn to use the boolean modifier in blender. The icon for the modifies tab would appear as a wrench, so select that tab to enter the modifies. Blender 2 9 Boolean.
From www.blenderbasecamp.com
A Complete Guide To Using The Boolean Modifier In Blender blender Blender 2 9 Boolean — in blender 2.90.0 i added two cylinders, on smaller in x and y but bigger in z so to cut a hole in the outer cylinder. How modifiers work in blender, an overview. — in this video we are going to take a look at the boolean modifier in blender 2.83. — in this video, learn. Blender 2 9 Boolean.
From www.blenderbasecamp.com
A Complete Guide To Using The Boolean Modifier In Blender blender Blender 2 9 Boolean — in this video we are going to take a look at the boolean modifier in blender 2.83. Then go to the properties panel and go to the modifiers tab. The icon for the modifies tab would appear as a wrench, so select that tab to enter the modifies tab. This modifier is used to edit shapes by interacting. Blender 2 9 Boolean.
From www.blenderbasecamp.com
A Complete Guide To Using The Boolean Modifier In Blender blender Blender 2 9 Boolean — to use the boolean modifier in blender, first select the object that you wish to apply a boolean to. This is a beginner friendly tutorial. — whether you want to model quickly or do complex modeling cut outs, the boolean modifier is the best tool for the job. — in this video, learn to use the. Blender 2 9 Boolean.
From artisticrender.com
How to use boolean modifier in Blender Blender 2 9 Boolean How modifiers work in blender, an overview. This modifier is used to edit shapes by interacting them. — whether you want to model quickly or do complex modeling cut outs, the boolean modifier is the best tool for the job. This is a beginner friendly tutorial. — in this video we are going to take a look at. Blender 2 9 Boolean.
From blender.stackexchange.com
materials How to colour faces produced by a Boolean modifier Blender 2 9 Boolean How modifiers work in blender, an overview. — in blender 2.90.0 i added two cylinders, on smaller in x and y but bigger in z so to cut a hole in the outer cylinder. This modifier is used to edit shapes by interacting them. The icon for the modifies tab would appear as a wrench, so select that tab. Blender 2 9 Boolean.
From www.blendernation.com
A Beautiful Cut Blender Boolean. BlenderNation Blender 2 9 Boolean — if you need to apply a boolean modifier, check wireframe viewport mode first and see if you can spot any details or loose edges that float off. — whether you want to model quickly or do complex modeling cut outs, the boolean modifier is the best tool for the job. Then go to the properties panel and. Blender 2 9 Boolean.
From ashley-cameron.com
Create a Boolean DieCut from an SVG using Blender 2.9 & Fix Normals Blender 2 9 Boolean — if you need to apply a boolean modifier, check wireframe viewport mode first and see if you can spot any details or loose edges that float off. — in this video, learn to use the boolean modifier in blender. — the boolean modifier performs operations on meshes that are otherwise too complex to achieve with as. Blender 2 9 Boolean.
From github.com
GitHub PhilippSeifried/BlenderMassiveBoolean Blender addon that Blender 2 9 Boolean — whether you want to model quickly or do complex modeling cut outs, the boolean modifier is the best tool for the job. — in blender 2.90.0 i added two cylinders, on smaller in x and y but bigger in z so to cut a hole in the outer cylinder. — in this video we are going. Blender 2 9 Boolean.
From nd9h-production.gumroad.com
ABT advanced boolean tool blender Blender 2 9 Boolean — in this video we are going to take a look at the boolean modifier in blender 2.83. — to use the boolean modifier in blender, first select the object that you wish to apply a boolean to. If you need a beginner guide to modifiers you can read this article to learn how to get going. . Blender 2 9 Boolean.
From www.vrogue.co
2 9 Blender Tutorial How To Add And Rotate Hdri Backg vrogue.co Blender 2 9 Boolean — in blender 2.90.0 i added two cylinders, on smaller in x and y but bigger in z so to cut a hole in the outer cylinder. This is a beginner friendly tutorial. — if you need to apply a boolean modifier, check wireframe viewport mode first and see if you can spot any details or loose edges. Blender 2 9 Boolean.
From blenderartists.org
How to make anything within object invisible (without boolean Blender 2 9 Boolean — whether you want to model quickly or do complex modeling cut outs, the boolean modifier is the best tool for the job. If you need a beginner guide to modifiers you can read this article to learn how to get going. Then go to the properties panel and go to the modifiers tab. — in this video,. Blender 2 9 Boolean.
From www.youtube.com
How to use boolean modifiers in Blender YouTube Blender 2 9 Boolean If you need a beginner guide to modifiers you can read this article to learn how to get going. This is a beginner friendly tutorial. — if you need to apply a boolean modifier, check wireframe viewport mode first and see if you can spot any details or loose edges that float off. — in this video, learn. Blender 2 9 Boolean.
From edmontonrealestateinvestmentblog.com
A Complete Guide To Using The Boolean Modifier In Blender Blender Blender 2 9 Boolean The icon for the modifies tab would appear as a wrench, so select that tab to enter the modifies tab. — the boolean modifier performs operations on meshes that are otherwise too complex to achieve with as few steps by. This is a beginner friendly tutorial. — in blender 2.90.0 i added two cylinders, on smaller in x. Blender 2 9 Boolean.
From www.youtube.com
How to use collection as a Boolean in blender YouTube Blender 2 9 Boolean — in this video we are going to take a look at the boolean modifier in blender 2.83. This modifier is used to edit shapes by interacting them. — in this video, learn to use the boolean modifier in blender. This is a beginner friendly tutorial. — in blender 2.90.0 i added two cylinders, on smaller in. Blender 2 9 Boolean.
From www.youtube.com
Blender 2.9 how to connect or join or Merge or Boolean two objects or Blender 2 9 Boolean — to use the boolean modifier in blender, first select the object that you wish to apply a boolean to. — the boolean modifier performs operations on meshes that are otherwise too complex to achieve with as few steps by. This modifier is used to edit shapes by interacting them. How modifiers work in blender, an overview. If. Blender 2 9 Boolean.
From youtube.com
Blender 2.7 Tutorial 27 The Boolean Modifier YouTube Blender 2 9 Boolean — in blender 2.90.0 i added two cylinders, on smaller in x and y but bigger in z so to cut a hole in the outer cylinder. How modifiers work in blender, an overview. — in this video we are going to take a look at the boolean modifier in blender 2.83. — to use the boolean. Blender 2 9 Boolean.
From www.youtube.com
Boolean Blender 2.90.0 YouTube Blender 2 9 Boolean Then go to the properties panel and go to the modifiers tab. This modifier is used to edit shapes by interacting them. How modifiers work in blender, an overview. — in blender 2.90.0 i added two cylinders, on smaller in x and y but bigger in z so to cut a hole in the outer cylinder. — if. Blender 2 9 Boolean.
From blenderartists.org
Boolean modifier Blender 2.8 / 2.9 vs 2.79 Technical Support Blender 2 9 Boolean The icon for the modifies tab would appear as a wrench, so select that tab to enter the modifies tab. This modifier is used to edit shapes by interacting them. — if you need to apply a boolean modifier, check wireframe viewport mode first and see if you can spot any details or loose edges that float off. If. Blender 2 9 Boolean.
From www.youtube.com
Blender 02 Boolean sur Geometry Nodes YouTube Blender 2 9 Boolean — in this video, learn to use the boolean modifier in blender. — in blender 2.90.0 i added two cylinders, on smaller in x and y but bigger in z so to cut a hole in the outer cylinder. If you need a beginner guide to modifiers you can read this article to learn how to get going.. Blender 2 9 Boolean.
From blender.stackexchange.com
modeling Boolean Technique Blender Stack Exchange Blender 2 9 Boolean This modifier is used to edit shapes by interacting them. — in this video, learn to use the boolean modifier in blender. — in blender 2.90.0 i added two cylinders, on smaller in x and y but bigger in z so to cut a hole in the outer cylinder. — to use the boolean modifier in blender,. Blender 2 9 Boolean.
From www.blenderbasecamp.com
A Complete Guide To Using The Boolean Modifier In Blender blender Blender 2 9 Boolean This is a beginner friendly tutorial. — to use the boolean modifier in blender, first select the object that you wish to apply a boolean to. — the boolean modifier performs operations on meshes that are otherwise too complex to achieve with as few steps by. Then go to the properties panel and go to the modifiers tab.. Blender 2 9 Boolean.