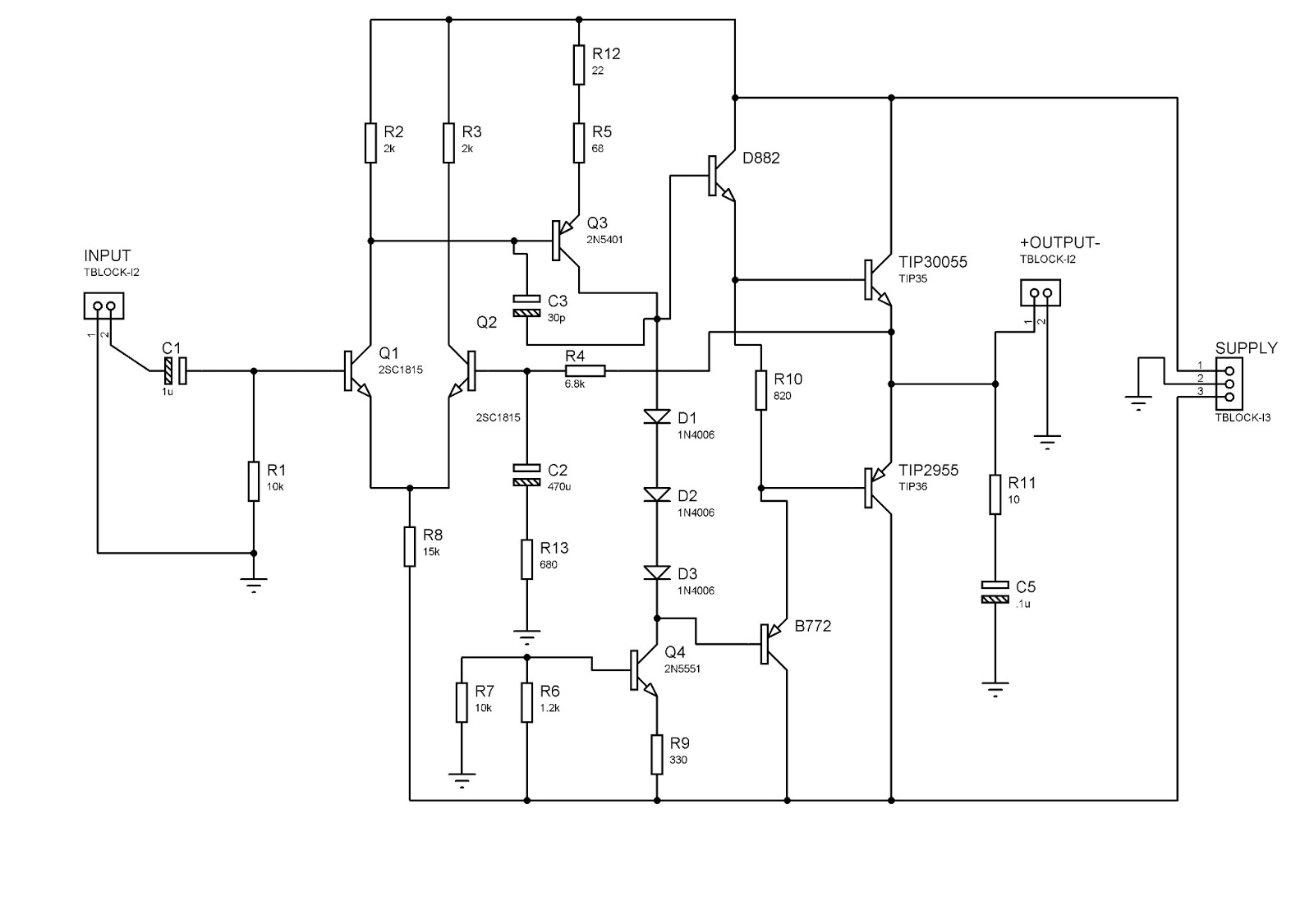
Amplifier Project Description . an amplifier is an electronic device or circuit which is used to increase the magnitude of the signal applied to its input. 2 shows the amplifier, driver and output sections. First, i’ll show you how to. in this tutorial, i’ll walk you through the amplifier design process as i build a 25 watt stereo amplifier with the tda2050. The amplifier section is built. Sections 2.1 to 2.4 of this module are a practical project to design a single stage class a common. The circuit shown in fig. Class b audio amplifiers provide efficient power amplification of analog signals, but often at the expense of. power amplifier circuit description.
from www.scribd.com
Sections 2.1 to 2.4 of this module are a practical project to design a single stage class a common. First, i’ll show you how to. The amplifier section is built. an amplifier is an electronic device or circuit which is used to increase the magnitude of the signal applied to its input. Class b audio amplifiers provide efficient power amplification of analog signals, but often at the expense of. The circuit shown in fig. power amplifier circuit description. 2 shows the amplifier, driver and output sections. in this tutorial, i’ll walk you through the amplifier design process as i build a 25 watt stereo amplifier with the tda2050.
Projekt Description 2015 PDF Amplifier Control Theory
Amplifier Project Description in this tutorial, i’ll walk you through the amplifier design process as i build a 25 watt stereo amplifier with the tda2050. The amplifier section is built. in this tutorial, i’ll walk you through the amplifier design process as i build a 25 watt stereo amplifier with the tda2050. Class b audio amplifiers provide efficient power amplification of analog signals, but often at the expense of. an amplifier is an electronic device or circuit which is used to increase the magnitude of the signal applied to its input. Sections 2.1 to 2.4 of this module are a practical project to design a single stage class a common. power amplifier circuit description. 2 shows the amplifier, driver and output sections. First, i’ll show you how to. The circuit shown in fig.
From www.pinterest.com
2000 Watt high power amplifier 2SC5359 2SA1987 Audio amplifier Amplifier Project Description 2 shows the amplifier, driver and output sections. in this tutorial, i’ll walk you through the amplifier design process as i build a 25 watt stereo amplifier with the tda2050. an amplifier is an electronic device or circuit which is used to increase the magnitude of the signal applied to its input. power amplifier circuit description. The. Amplifier Project Description.
From www.youtube.com
Audio Amplifier Project 200 Watts Amplifier Audio Amplifier 2Sc5200 Amplifier Project Description Class b audio amplifiers provide efficient power amplification of analog signals, but often at the expense of. Sections 2.1 to 2.4 of this module are a practical project to design a single stage class a common. First, i’ll show you how to. The amplifier section is built. in this tutorial, i’ll walk you through the amplifier design process as. Amplifier Project Description.
From www.pinterest.com.au
Pin on Audio Amplifier Project Amplifier Project Description an amplifier is an electronic device or circuit which is used to increase the magnitude of the signal applied to its input. Sections 2.1 to 2.4 of this module are a practical project to design a single stage class a common. The circuit shown in fig. in this tutorial, i’ll walk you through the amplifier design process as. Amplifier Project Description.
From www.pinterest.com
Simple Class A Amplifier Electronic circuit projects, Amplifier Amplifier Project Description The amplifier section is built. 2 shows the amplifier, driver and output sections. Class b audio amplifiers provide efficient power amplification of analog signals, but often at the expense of. The circuit shown in fig. Sections 2.1 to 2.4 of this module are a practical project to design a single stage class a common. in this tutorial, i’ll walk. Amplifier Project Description.
From amplifiercircuit.net
Amplifier Circuit Design Amplifier Project Scheme Diagram Amplifier Project Description Sections 2.1 to 2.4 of this module are a practical project to design a single stage class a common. power amplifier circuit description. First, i’ll show you how to. Class b audio amplifiers provide efficient power amplification of analog signals, but often at the expense of. 2 shows the amplifier, driver and output sections. an amplifier is an. Amplifier Project Description.
From www.youtube.com
Audio Amplifier Project Make 400 Watt Audio Amplifier 800 W Stereo Amplifier Project Description The amplifier section is built. power amplifier circuit description. in this tutorial, i’ll walk you through the amplifier design process as i build a 25 watt stereo amplifier with the tda2050. Sections 2.1 to 2.4 of this module are a practical project to design a single stage class a common. 2 shows the amplifier, driver and output sections.. Amplifier Project Description.
From skemarangkaianamplifier.blogspot.com
SKEMA RANGKAIAN AMPLIFIER 30 Watt Amplifier TDA2040 Amplifier Project Description in this tutorial, i’ll walk you through the amplifier design process as i build a 25 watt stereo amplifier with the tda2050. The circuit shown in fig. The amplifier section is built. power amplifier circuit description. Sections 2.1 to 2.4 of this module are a practical project to design a single stage class a common. Class b audio. Amplifier Project Description.
From amplifiercircuit.net
audio amplifier with bass and treble control Archives Amplifier Amplifier Project Description power amplifier circuit description. an amplifier is an electronic device or circuit which is used to increase the magnitude of the signal applied to its input. The circuit shown in fig. 2 shows the amplifier, driver and output sections. in this tutorial, i’ll walk you through the amplifier design process as i build a 25 watt stereo. Amplifier Project Description.
From wirelibrarybrandt.z13.web.core.windows.net
4.1 Amplifier Circuit Diagram Amplifier Project Description The circuit shown in fig. First, i’ll show you how to. an amplifier is an electronic device or circuit which is used to increase the magnitude of the signal applied to its input. The amplifier section is built. in this tutorial, i’ll walk you through the amplifier design process as i build a 25 watt stereo amplifier with. Amplifier Project Description.
From www.komitart.ru
DIY TDA2030 Stereo AMP module schematic and Komitart LAY6 Amplifier Project Description an amplifier is an electronic device or circuit which is used to increase the magnitude of the signal applied to its input. in this tutorial, i’ll walk you through the amplifier design process as i build a 25 watt stereo amplifier with the tda2050. power amplifier circuit description. 2 shows the amplifier, driver and output sections. Sections. Amplifier Project Description.
From www.electronixandmore.com
My current tube amp project page Amplifier Project Description First, i’ll show you how to. in this tutorial, i’ll walk you through the amplifier design process as i build a 25 watt stereo amplifier with the tda2050. The amplifier section is built. Sections 2.1 to 2.4 of this module are a practical project to design a single stage class a common. an amplifier is an electronic device. Amplifier Project Description.
From robe80.blogspot.com
[View 41+] Schematic Diagram Of An Amplifier Amplifier Project Description Sections 2.1 to 2.4 of this module are a practical project to design a single stage class a common. power amplifier circuit description. in this tutorial, i’ll walk you through the amplifier design process as i build a 25 watt stereo amplifier with the tda2050. First, i’ll show you how to. The amplifier section is built. The circuit. Amplifier Project Description.
From www.youtube.com
OpAmp Audio Amplifier Project YouTube Amplifier Project Description in this tutorial, i’ll walk you through the amplifier design process as i build a 25 watt stereo amplifier with the tda2050. an amplifier is an electronic device or circuit which is used to increase the magnitude of the signal applied to its input. The amplifier section is built. First, i’ll show you how to. Class b audio. Amplifier Project Description.
From audioxpress.com
A Great First Amplifier Project audioXpress Amplifier Project Description Class b audio amplifiers provide efficient power amplification of analog signals, but often at the expense of. First, i’ll show you how to. The circuit shown in fig. power amplifier circuit description. 2 shows the amplifier, driver and output sections. Sections 2.1 to 2.4 of this module are a practical project to design a single stage class a common.. Amplifier Project Description.
From www.hackatronic.com
Stereo Amplifier Circuit 20W + 20W » Amplifier Projects Amplifier Project Description Sections 2.1 to 2.4 of this module are a practical project to design a single stage class a common. The circuit shown in fig. power amplifier circuit description. The amplifier section is built. 2 shows the amplifier, driver and output sections. First, i’ll show you how to. in this tutorial, i’ll walk you through the amplifier design process. Amplifier Project Description.
From eduinput.com
What is Amplifier?Definition, Types, And Characteristics Amplifier Project Description an amplifier is an electronic device or circuit which is used to increase the magnitude of the signal applied to its input. power amplifier circuit description. Sections 2.1 to 2.4 of this module are a practical project to design a single stage class a common. The amplifier section is built. 2 shows the amplifier, driver and output sections.. Amplifier Project Description.
From www.pg1n.nl
PG1N's HAM Radio Site Multiband HF Projects Amplifiers Amplifier Project Description Sections 2.1 to 2.4 of this module are a practical project to design a single stage class a common. power amplifier circuit description. 2 shows the amplifier, driver and output sections. The amplifier section is built. First, i’ll show you how to. Class b audio amplifiers provide efficient power amplification of analog signals, but often at the expense of.. Amplifier Project Description.
From kirkmacaraegprojects.blogspot.com
Kirk's Awesome Projects ECE Rocks! Amplifier Project DOMO Amplifier Project Description Sections 2.1 to 2.4 of this module are a practical project to design a single stage class a common. The amplifier section is built. power amplifier circuit description. The circuit shown in fig. in this tutorial, i’ll walk you through the amplifier design process as i build a 25 watt stereo amplifier with the tda2050. 2 shows the. Amplifier Project Description.
From sites.google.com
2800W amplifier circuit Electronics Circuit Amplifier Project Description Class b audio amplifiers provide efficient power amplification of analog signals, but often at the expense of. Sections 2.1 to 2.4 of this module are a practical project to design a single stage class a common. power amplifier circuit description. an amplifier is an electronic device or circuit which is used to increase the magnitude of the signal. Amplifier Project Description.
From www.scribd.com
Projekt Description 2015 PDF Amplifier Control Theory Amplifier Project Description power amplifier circuit description. Sections 2.1 to 2.4 of this module are a practical project to design a single stage class a common. The circuit shown in fig. 2 shows the amplifier, driver and output sections. Class b audio amplifiers provide efficient power amplification of analog signals, but often at the expense of. First, i’ll show you how to.. Amplifier Project Description.
From www.moneysmith.com
3500Z Amplifier Project Amplifier Project Description Class b audio amplifiers provide efficient power amplification of analog signals, but often at the expense of. 2 shows the amplifier, driver and output sections. Sections 2.1 to 2.4 of this module are a practical project to design a single stage class a common. First, i’ll show you how to. The amplifier section is built. power amplifier circuit description.. Amplifier Project Description.
From espritaudio.blogspot.com
ESPRITAUDIO HTA Hitachi Top Mosfet Amplifier 100W Project Using Amplifier Project Description Class b audio amplifiers provide efficient power amplification of analog signals, but often at the expense of. The circuit shown in fig. The amplifier section is built. 2 shows the amplifier, driver and output sections. Sections 2.1 to 2.4 of this module are a practical project to design a single stage class a common. First, i’ll show you how to.. Amplifier Project Description.
From salvius.org
Build an Audio Amplifier Amplifier Project Description power amplifier circuit description. The circuit shown in fig. Class b audio amplifiers provide efficient power amplification of analog signals, but often at the expense of. First, i’ll show you how to. The amplifier section is built. 2 shows the amplifier, driver and output sections. Sections 2.1 to 2.4 of this module are a practical project to design a. Amplifier Project Description.
From tronicspro.com
hifi amplifier circuit diagram using sanken 2sc2922 TRONICSpro Amplifier Project Description The circuit shown in fig. in this tutorial, i’ll walk you through the amplifier design process as i build a 25 watt stereo amplifier with the tda2050. The amplifier section is built. 2 shows the amplifier, driver and output sections. Sections 2.1 to 2.4 of this module are a practical project to design a single stage class a common.. Amplifier Project Description.
From www.frostburg.edu
The AA8V 6AG7 Amplifier Schematic Diagrams and Circuit Descriptions Amplifier Project Description an amplifier is an electronic device or circuit which is used to increase the magnitude of the signal applied to its input. in this tutorial, i’ll walk you through the amplifier design process as i build a 25 watt stereo amplifier with the tda2050. Class b audio amplifiers provide efficient power amplification of analog signals, but often at. Amplifier Project Description.
From caroleq.github.io
DIY Audio Amplifier Project Part I Karolina Gontarek Blog about Amplifier Project Description First, i’ll show you how to. The circuit shown in fig. Sections 2.1 to 2.4 of this module are a practical project to design a single stage class a common. an amplifier is an electronic device or circuit which is used to increase the magnitude of the signal applied to its input. 2 shows the amplifier, driver and output. Amplifier Project Description.
From www.wiringdraw.com
How To Make An Audio Amplifier Circuit With Arduino Wiring Draw And Amplifier Project Description 2 shows the amplifier, driver and output sections. an amplifier is an electronic device or circuit which is used to increase the magnitude of the signal applied to its input. Sections 2.1 to 2.4 of this module are a practical project to design a single stage class a common. Class b audio amplifiers provide efficient power amplification of analog. Amplifier Project Description.
From fixenginesimone55.z13.web.core.windows.net
Tda7378 Amplifier Circuit Diagram Amplifier Project Description Sections 2.1 to 2.4 of this module are a practical project to design a single stage class a common. The amplifier section is built. The circuit shown in fig. power amplifier circuit description. in this tutorial, i’ll walk you through the amplifier design process as i build a 25 watt stereo amplifier with the tda2050. an amplifier. Amplifier Project Description.
From www.myclassbook.org
How to make audio amplifier using opamp? [MINI PROJECT] MyClassBook Amplifier Project Description The circuit shown in fig. Class b audio amplifiers provide efficient power amplification of analog signals, but often at the expense of. an amplifier is an electronic device or circuit which is used to increase the magnitude of the signal applied to its input. 2 shows the amplifier, driver and output sections. First, i’ll show you how to. . Amplifier Project Description.
From www.wiringdraw.com
Fet Power Amplifier Circuit Diagram » Wiring Draw And Schematic Amplifier Project Description Class b audio amplifiers provide efficient power amplification of analog signals, but often at the expense of. First, i’ll show you how to. Sections 2.1 to 2.4 of this module are a practical project to design a single stage class a common. The amplifier section is built. The circuit shown in fig. 2 shows the amplifier, driver and output sections.. Amplifier Project Description.
From schematicpartclaudia.z19.web.core.windows.net
Amplifier Circuit Diagram 1000w Amplifier Project Description First, i’ll show you how to. Sections 2.1 to 2.4 of this module are a practical project to design a single stage class a common. 2 shows the amplifier, driver and output sections. power amplifier circuit description. an amplifier is an electronic device or circuit which is used to increase the magnitude of the signal applied to its. Amplifier Project Description.
From amplifiercircuit.net
100W Power Audio Amplifier Diagram based FET K134 and J49 Amplifier Amplifier Project Description in this tutorial, i’ll walk you through the amplifier design process as i build a 25 watt stereo amplifier with the tda2050. Sections 2.1 to 2.4 of this module are a practical project to design a single stage class a common. 2 shows the amplifier, driver and output sections. The amplifier section is built. power amplifier circuit description.. Amplifier Project Description.
From www.youtube.com
Audio Amplifier Project AmplifierC5200 A1943 tl074 Bass Boosted Treble Amplifier Project Description power amplifier circuit description. in this tutorial, i’ll walk you through the amplifier design process as i build a 25 watt stereo amplifier with the tda2050. First, i’ll show you how to. Class b audio amplifiers provide efficient power amplification of analog signals, but often at the expense of. an amplifier is an electronic device or circuit. Amplifier Project Description.
From www.komitart.ru
DIY LM1875 Stereo Amplifier project with Komitart LAY6 Amplifier Project Description The amplifier section is built. an amplifier is an electronic device or circuit which is used to increase the magnitude of the signal applied to its input. 2 shows the amplifier, driver and output sections. The circuit shown in fig. power amplifier circuit description. Sections 2.1 to 2.4 of this module are a practical project to design a. Amplifier Project Description.
From www.artofit.org
How to make 1000w amplifier using ic tl071 as driver at home circuit Amplifier Project Description Sections 2.1 to 2.4 of this module are a practical project to design a single stage class a common. The circuit shown in fig. an amplifier is an electronic device or circuit which is used to increase the magnitude of the signal applied to its input. The amplifier section is built. Class b audio amplifiers provide efficient power amplification. Amplifier Project Description.