Java Endpoint Identification Algorithm . Sets the endpoint identification algorithm. Sets the endpoint identification algorithm. The endpoint identification algorithm used by clients to validate server host name. In this tutorial, we’ll cover the basic setup for connecting a spring boot client to an apache kafka broker using ssl authentication. From kafka version 2.0.0 onwards, hostname verification of servers is enabled by default for client connections as well as inter. Public class sslconfigs extends object. Secure sockets layer (ssl) has actually been deprecated and replaced with transport layer security (tls) since 2015. Endpoint identification algorithm indicates the endpoint identification or verification procedures during ssl/tls/dtls handshaking.
from www.researchgate.net
In this tutorial, we’ll cover the basic setup for connecting a spring boot client to an apache kafka broker using ssl authentication. Sets the endpoint identification algorithm. From kafka version 2.0.0 onwards, hostname verification of servers is enabled by default for client connections as well as inter. Public class sslconfigs extends object. The endpoint identification algorithm used by clients to validate server host name. Sets the endpoint identification algorithm. Endpoint identification algorithm indicates the endpoint identification or verification procedures during ssl/tls/dtls handshaking. Secure sockets layer (ssl) has actually been deprecated and replaced with transport layer security (tls) since 2015.
Diagram of endpoint detection algorithm. Download Scientific Diagram
Java Endpoint Identification Algorithm Sets the endpoint identification algorithm. Endpoint identification algorithm indicates the endpoint identification or verification procedures during ssl/tls/dtls handshaking. From kafka version 2.0.0 onwards, hostname verification of servers is enabled by default for client connections as well as inter. Public class sslconfigs extends object. Sets the endpoint identification algorithm. Sets the endpoint identification algorithm. The endpoint identification algorithm used by clients to validate server host name. Secure sockets layer (ssl) has actually been deprecated and replaced with transport layer security (tls) since 2015. In this tutorial, we’ll cover the basic setup for connecting a spring boot client to an apache kafka broker using ssl authentication.
From docs.magnolia-cms.com
How to create a custom Javabased REST endpoint Magnolia CMS Docs Java Endpoint Identification Algorithm The endpoint identification algorithm used by clients to validate server host name. Sets the endpoint identification algorithm. Public class sslconfigs extends object. In this tutorial, we’ll cover the basic setup for connecting a spring boot client to an apache kafka broker using ssl authentication. Sets the endpoint identification algorithm. Secure sockets layer (ssl) has actually been deprecated and replaced with. Java Endpoint Identification Algorithm.
From access.redhat.com
Chapter 40. Endpoint Interface Red Hat Fuse 7.1 Red Hat Customer Portal Java Endpoint Identification Algorithm Sets the endpoint identification algorithm. From kafka version 2.0.0 onwards, hostname verification of servers is enabled by default for client connections as well as inter. Secure sockets layer (ssl) has actually been deprecated and replaced with transport layer security (tls) since 2015. Sets the endpoint identification algorithm. Endpoint identification algorithm indicates the endpoint identification or verification procedures during ssl/tls/dtls handshaking.. Java Endpoint Identification Algorithm.
From javatutorialhq.com
Java Character codePointCount(CharSequence seq, int beginIndex, int Java Endpoint Identification Algorithm Sets the endpoint identification algorithm. From kafka version 2.0.0 onwards, hostname verification of servers is enabled by default for client connections as well as inter. In this tutorial, we’ll cover the basic setup for connecting a spring boot client to an apache kafka broker using ssl authentication. Secure sockets layer (ssl) has actually been deprecated and replaced with transport layer. Java Endpoint Identification Algorithm.
From stackoverflow.com
spring How to consume an API endpoint from Java Stack Overflow Java Endpoint Identification Algorithm Secure sockets layer (ssl) has actually been deprecated and replaced with transport layer security (tls) since 2015. Endpoint identification algorithm indicates the endpoint identification or verification procedures during ssl/tls/dtls handshaking. The endpoint identification algorithm used by clients to validate server host name. From kafka version 2.0.0 onwards, hostname verification of servers is enabled by default for client connections as well. Java Endpoint Identification Algorithm.
From github.com
How to authorize ConfidencialLedger endpoint permissions? · Issue Java Endpoint Identification Algorithm Public class sslconfigs extends object. Secure sockets layer (ssl) has actually been deprecated and replaced with transport layer security (tls) since 2015. In this tutorial, we’ll cover the basic setup for connecting a spring boot client to an apache kafka broker using ssl authentication. Endpoint identification algorithm indicates the endpoint identification or verification procedures during ssl/tls/dtls handshaking. Sets the endpoint. Java Endpoint Identification Algorithm.
From stackoverflow.com
data structures selection sort loop questions in Java Stack Overflow Java Endpoint Identification Algorithm In this tutorial, we’ll cover the basic setup for connecting a spring boot client to an apache kafka broker using ssl authentication. From kafka version 2.0.0 onwards, hostname verification of servers is enabled by default for client connections as well as inter. Secure sockets layer (ssl) has actually been deprecated and replaced with transport layer security (tls) since 2015. Public. Java Endpoint Identification Algorithm.
From www.researchgate.net
Diagram of endpoint detection algorithm. Download Scientific Diagram Java Endpoint Identification Algorithm In this tutorial, we’ll cover the basic setup for connecting a spring boot client to an apache kafka broker using ssl authentication. Public class sslconfigs extends object. Secure sockets layer (ssl) has actually been deprecated and replaced with transport layer security (tls) since 2015. Sets the endpoint identification algorithm. The endpoint identification algorithm used by clients to validate server host. Java Endpoint Identification Algorithm.
From www.freecodecamp.org
Java List Example Lists in Java Java Endpoint Identification Algorithm Secure sockets layer (ssl) has actually been deprecated and replaced with transport layer security (tls) since 2015. Endpoint identification algorithm indicates the endpoint identification or verification procedures during ssl/tls/dtls handshaking. Sets the endpoint identification algorithm. Sets the endpoint identification algorithm. From kafka version 2.0.0 onwards, hostname verification of servers is enabled by default for client connections as well as inter.. Java Endpoint Identification Algorithm.
From www.digitalocean.com
Merge Sort Algorithm Java, C, and Python Implementation DigitalOcean Java Endpoint Identification Algorithm Sets the endpoint identification algorithm. From kafka version 2.0.0 onwards, hostname verification of servers is enabled by default for client connections as well as inter. Public class sslconfigs extends object. Endpoint identification algorithm indicates the endpoint identification or verification procedures during ssl/tls/dtls handshaking. In this tutorial, we’ll cover the basic setup for connecting a spring boot client to an apache. Java Endpoint Identification Algorithm.
From www.researchgate.net
Endpoint identification and selection results. Download Scientific Java Endpoint Identification Algorithm Endpoint identification algorithm indicates the endpoint identification or verification procedures during ssl/tls/dtls handshaking. From kafka version 2.0.0 onwards, hostname verification of servers is enabled by default for client connections as well as inter. Sets the endpoint identification algorithm. Secure sockets layer (ssl) has actually been deprecated and replaced with transport layer security (tls) since 2015. Public class sslconfigs extends object.. Java Endpoint Identification Algorithm.
From www.youtube.com
Java Criando endpoint GET para listar YouTube Java Endpoint Identification Algorithm From kafka version 2.0.0 onwards, hostname verification of servers is enabled by default for client connections as well as inter. Sets the endpoint identification algorithm. In this tutorial, we’ll cover the basic setup for connecting a spring boot client to an apache kafka broker using ssl authentication. Public class sslconfigs extends object. Sets the endpoint identification algorithm. Endpoint identification algorithm. Java Endpoint Identification Algorithm.
From stackoverflow.com
How to test REST endpoint when using callbacks using JAVA? Stack Overflow Java Endpoint Identification Algorithm Sets the endpoint identification algorithm. Endpoint identification algorithm indicates the endpoint identification or verification procedures during ssl/tls/dtls handshaking. The endpoint identification algorithm used by clients to validate server host name. In this tutorial, we’ll cover the basic setup for connecting a spring boot client to an apache kafka broker using ssl authentication. From kafka version 2.0.0 onwards, hostname verification of. Java Endpoint Identification Algorithm.
From devhubby.com
How to implement a heap sort algorithm in Java? Java Endpoint Identification Algorithm Secure sockets layer (ssl) has actually been deprecated and replaced with transport layer security (tls) since 2015. Sets the endpoint identification algorithm. The endpoint identification algorithm used by clients to validate server host name. Endpoint identification algorithm indicates the endpoint identification or verification procedures during ssl/tls/dtls handshaking. Sets the endpoint identification algorithm. From kafka version 2.0.0 onwards, hostname verification of. Java Endpoint Identification Algorithm.
From code2care.org
Implementing Insertion Sort Algorithm in Java Program Java Endpoint Identification Algorithm Endpoint identification algorithm indicates the endpoint identification or verification procedures during ssl/tls/dtls handshaking. In this tutorial, we’ll cover the basic setup for connecting a spring boot client to an apache kafka broker using ssl authentication. The endpoint identification algorithm used by clients to validate server host name. Sets the endpoint identification algorithm. Secure sockets layer (ssl) has actually been deprecated. Java Endpoint Identification Algorithm.
From crunchify.com
Java Merge Sort Algorithm Implementation? Detailed Explanation and Java Endpoint Identification Algorithm Sets the endpoint identification algorithm. Secure sockets layer (ssl) has actually been deprecated and replaced with transport layer security (tls) since 2015. The endpoint identification algorithm used by clients to validate server host name. Sets the endpoint identification algorithm. From kafka version 2.0.0 onwards, hostname verification of servers is enabled by default for client connections as well as inter. In. Java Endpoint Identification Algorithm.
From crunchify.com
How to implement Bucket Sort Algorithm in Java? Detailed Explanation Java Endpoint Identification Algorithm Sets the endpoint identification algorithm. Sets the endpoint identification algorithm. From kafka version 2.0.0 onwards, hostname verification of servers is enabled by default for client connections as well as inter. Endpoint identification algorithm indicates the endpoint identification or verification procedures during ssl/tls/dtls handshaking. Public class sslconfigs extends object. The endpoint identification algorithm used by clients to validate server host name.. Java Endpoint Identification Algorithm.
From www.linkedin.com
Learn about Java Endpoint Analyzer from Onapsis Leo Garcia posted on Java Endpoint Identification Algorithm From kafka version 2.0.0 onwards, hostname verification of servers is enabled by default for client connections as well as inter. Endpoint identification algorithm indicates the endpoint identification or verification procedures during ssl/tls/dtls handshaking. Public class sslconfigs extends object. Sets the endpoint identification algorithm. Sets the endpoint identification algorithm. In this tutorial, we’ll cover the basic setup for connecting a spring. Java Endpoint Identification Algorithm.
From www.instanceofjava.com
Merge sort algorithm in java with example program InstanceOfJava Java Endpoint Identification Algorithm Sets the endpoint identification algorithm. The endpoint identification algorithm used by clients to validate server host name. Endpoint identification algorithm indicates the endpoint identification or verification procedures during ssl/tls/dtls handshaking. Sets the endpoint identification algorithm. In this tutorial, we’ll cover the basic setup for connecting a spring boot client to an apache kafka broker using ssl authentication. Secure sockets layer. Java Endpoint Identification Algorithm.
From www.youtube.com
Find the Coordinates of the Endpoint Intro to Java Programming YouTube Java Endpoint Identification Algorithm The endpoint identification algorithm used by clients to validate server host name. From kafka version 2.0.0 onwards, hostname verification of servers is enabled by default for client connections as well as inter. Secure sockets layer (ssl) has actually been deprecated and replaced with transport layer security (tls) since 2015. Endpoint identification algorithm indicates the endpoint identification or verification procedures during. Java Endpoint Identification Algorithm.
From docs.magnolia-cms.com
How to create a custom Javabased REST endpoint Magnolia CMS Docs Java Endpoint Identification Algorithm The endpoint identification algorithm used by clients to validate server host name. Sets the endpoint identification algorithm. Secure sockets layer (ssl) has actually been deprecated and replaced with transport layer security (tls) since 2015. In this tutorial, we’ll cover the basic setup for connecting a spring boot client to an apache kafka broker using ssl authentication. From kafka version 2.0.0. Java Endpoint Identification Algorithm.
From www.solutions2coding.com
Insertion Sort Algorithm Java. Solutions2Coding Java Endpoint Identification Algorithm Public class sslconfigs extends object. Endpoint identification algorithm indicates the endpoint identification or verification procedures during ssl/tls/dtls handshaking. The endpoint identification algorithm used by clients to validate server host name. Secure sockets layer (ssl) has actually been deprecated and replaced with transport layer security (tls) since 2015. Sets the endpoint identification algorithm. Sets the endpoint identification algorithm. From kafka version. Java Endpoint Identification Algorithm.
From javarevisited.blogspot.sg
10 points on finalize method in Java Tutorial Example Java Endpoint Identification Algorithm Secure sockets layer (ssl) has actually been deprecated and replaced with transport layer security (tls) since 2015. Endpoint identification algorithm indicates the endpoint identification or verification procedures during ssl/tls/dtls handshaking. In this tutorial, we’ll cover the basic setup for connecting a spring boot client to an apache kafka broker using ssl authentication. Sets the endpoint identification algorithm. From kafka version. Java Endpoint Identification Algorithm.
From www.jeroenreijn.com
Lessons learned from picking a Java based driver for Amazon ElastiCache Java Endpoint Identification Algorithm Sets the endpoint identification algorithm. In this tutorial, we’ll cover the basic setup for connecting a spring boot client to an apache kafka broker using ssl authentication. Public class sslconfigs extends object. Sets the endpoint identification algorithm. The endpoint identification algorithm used by clients to validate server host name. Endpoint identification algorithm indicates the endpoint identification or verification procedures during. Java Endpoint Identification Algorithm.
From www.youtube.com
How to exploit a java RMI Endpoint YouTube Java Endpoint Identification Algorithm The endpoint identification algorithm used by clients to validate server host name. Sets the endpoint identification algorithm. Sets the endpoint identification algorithm. Endpoint identification algorithm indicates the endpoint identification or verification procedures during ssl/tls/dtls handshaking. In this tutorial, we’ll cover the basic setup for connecting a spring boot client to an apache kafka broker using ssl authentication. Secure sockets layer. Java Endpoint Identification Algorithm.
From courses.cs.washington.edu
Insertion Sort Java Code Java Endpoint Identification Algorithm From kafka version 2.0.0 onwards, hostname verification of servers is enabled by default for client connections as well as inter. Endpoint identification algorithm indicates the endpoint identification or verification procedures during ssl/tls/dtls handshaking. Sets the endpoint identification algorithm. Sets the endpoint identification algorithm. Public class sslconfigs extends object. In this tutorial, we’ll cover the basic setup for connecting a spring. Java Endpoint Identification Algorithm.
From mydiagram.online
[DIAGRAM] Example Sequence Diagram In Java Java Endpoint Identification Algorithm Public class sslconfigs extends object. Secure sockets layer (ssl) has actually been deprecated and replaced with transport layer security (tls) since 2015. In this tutorial, we’ll cover the basic setup for connecting a spring boot client to an apache kafka broker using ssl authentication. The endpoint identification algorithm used by clients to validate server host name. Sets the endpoint identification. Java Endpoint Identification Algorithm.
From www.youtube.com
Overview of Endpoints Code Developing Scalable Apps with Java YouTube Java Endpoint Identification Algorithm The endpoint identification algorithm used by clients to validate server host name. Secure sockets layer (ssl) has actually been deprecated and replaced with transport layer security (tls) since 2015. Sets the endpoint identification algorithm. Sets the endpoint identification algorithm. Public class sslconfigs extends object. In this tutorial, we’ll cover the basic setup for connecting a spring boot client to an. Java Endpoint Identification Algorithm.
From docs.magnolia-cms.com
How to create a custom Javabased REST endpoint Magnolia CMS Docs Java Endpoint Identification Algorithm In this tutorial, we’ll cover the basic setup for connecting a spring boot client to an apache kafka broker using ssl authentication. Endpoint identification algorithm indicates the endpoint identification or verification procedures during ssl/tls/dtls handshaking. Secure sockets layer (ssl) has actually been deprecated and replaced with transport layer security (tls) since 2015. The endpoint identification algorithm used by clients to. Java Endpoint Identification Algorithm.
From www.researchgate.net
Flowchart of the proposed ABSEbased endpoint detection algorithm Java Endpoint Identification Algorithm Secure sockets layer (ssl) has actually been deprecated and replaced with transport layer security (tls) since 2015. In this tutorial, we’ll cover the basic setup for connecting a spring boot client to an apache kafka broker using ssl authentication. Endpoint identification algorithm indicates the endpoint identification or verification procedures during ssl/tls/dtls handshaking. The endpoint identification algorithm used by clients to. Java Endpoint Identification Algorithm.
From blog.csdn.net
Java连接带有sasl_ssl认证的kafka同步到clickhouseCSDN博客 Java Endpoint Identification Algorithm Secure sockets layer (ssl) has actually been deprecated and replaced with transport layer security (tls) since 2015. Public class sslconfigs extends object. From kafka version 2.0.0 onwards, hostname verification of servers is enabled by default for client connections as well as inter. Sets the endpoint identification algorithm. The endpoint identification algorithm used by clients to validate server host name. Endpoint. Java Endpoint Identification Algorithm.
From crunchify.com
How to Implement Insertion Sort Algorithm in Java? Detailed Example Java Endpoint Identification Algorithm Secure sockets layer (ssl) has actually been deprecated and replaced with transport layer security (tls) since 2015. Sets the endpoint identification algorithm. From kafka version 2.0.0 onwards, hostname verification of servers is enabled by default for client connections as well as inter. Sets the endpoint identification algorithm. Public class sslconfigs extends object. In this tutorial, we’ll cover the basic setup. Java Endpoint Identification Algorithm.
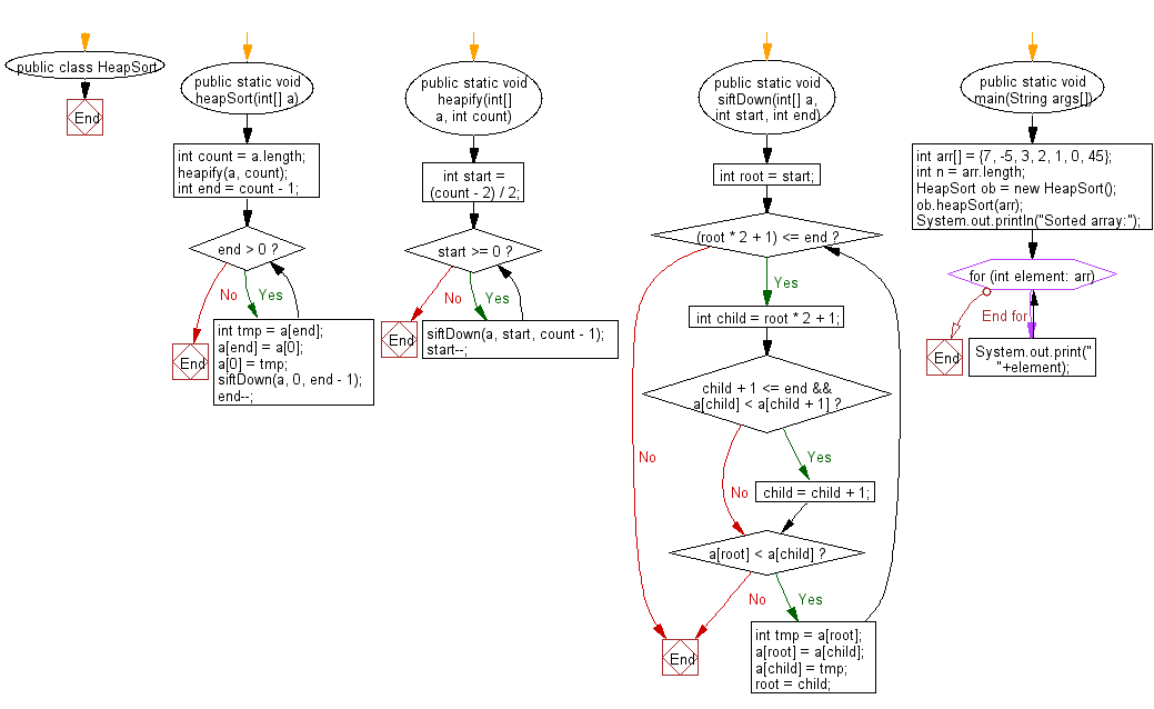
From www.w3resource.com
Java Heap sort Algorithm Java Endpoint Identification Algorithm Secure sockets layer (ssl) has actually been deprecated and replaced with transport layer security (tls) since 2015. From kafka version 2.0.0 onwards, hostname verification of servers is enabled by default for client connections as well as inter. Sets the endpoint identification algorithm. Public class sslconfigs extends object. In this tutorial, we’ll cover the basic setup for connecting a spring boot. Java Endpoint Identification Algorithm.
From javatutorialhq.com
Java long bitCount() method example Java Endpoint Identification Algorithm In this tutorial, we’ll cover the basic setup for connecting a spring boot client to an apache kafka broker using ssl authentication. From kafka version 2.0.0 onwards, hostname verification of servers is enabled by default for client connections as well as inter. Sets the endpoint identification algorithm. Secure sockets layer (ssl) has actually been deprecated and replaced with transport layer. Java Endpoint Identification Algorithm.
From crunchify.com
How to Implement Selection Sort Algorithm in Java Detailed Java Endpoint Identification Algorithm Public class sslconfigs extends object. Sets the endpoint identification algorithm. Secure sockets layer (ssl) has actually been deprecated and replaced with transport layer security (tls) since 2015. Sets the endpoint identification algorithm. From kafka version 2.0.0 onwards, hostname verification of servers is enabled by default for client connections as well as inter. The endpoint identification algorithm used by clients to. Java Endpoint Identification Algorithm.
From stackoverflow.com
java Implement authentication endpoint with JWT Stack Overflow Java Endpoint Identification Algorithm In this tutorial, we’ll cover the basic setup for connecting a spring boot client to an apache kafka broker using ssl authentication. Sets the endpoint identification algorithm. Endpoint identification algorithm indicates the endpoint identification or verification procedures during ssl/tls/dtls handshaking. The endpoint identification algorithm used by clients to validate server host name. Public class sslconfigs extends object. From kafka version. Java Endpoint Identification Algorithm.