Exception Example In Oracle . For example, you might define an exception named insufficient_funds to flag overdrawn bank accounts. In pl/sql, a warning or error condition is called an exception. An exception is an error condition during a program execution. If you don’t want an exception to leave your block or subprogram before it is handled, you must include an exception section. Pl/sql supports programmers to catch such conditions using. In this tutorial, we learn oracle pl/sql exception handling with examples. Exceptions can be internally defined (by the run. Overview of pl/sql error handling.
from www.youtube.com
Overview of pl/sql error handling. For example, you might define an exception named insufficient_funds to flag overdrawn bank accounts. In this tutorial, we learn oracle pl/sql exception handling with examples. In pl/sql, a warning or error condition is called an exception. Pl/sql supports programmers to catch such conditions using. If you don’t want an exception to leave your block or subprogram before it is handled, you must include an exception section. Exceptions can be internally defined (by the run. An exception is an error condition during a program execution.
Oracle PL/SQL Tutorial Suggestions for Exception Handling YouTube
Exception Example In Oracle In pl/sql, a warning or error condition is called an exception. If you don’t want an exception to leave your block or subprogram before it is handled, you must include an exception section. Overview of pl/sql error handling. An exception is an error condition during a program execution. In pl/sql, a warning or error condition is called an exception. For example, you might define an exception named insufficient_funds to flag overdrawn bank accounts. In this tutorial, we learn oracle pl/sql exception handling with examples. Exceptions can be internally defined (by the run. Pl/sql supports programmers to catch such conditions using.
From slideplayer.com
Handling Exceptions. ppt download Exception Example In Oracle For example, you might define an exception named insufficient_funds to flag overdrawn bank accounts. Overview of pl/sql error handling. If you don’t want an exception to leave your block or subprogram before it is handled, you must include an exception section. Exceptions can be internally defined (by the run. In pl/sql, a warning or error condition is called an exception.. Exception Example In Oracle.
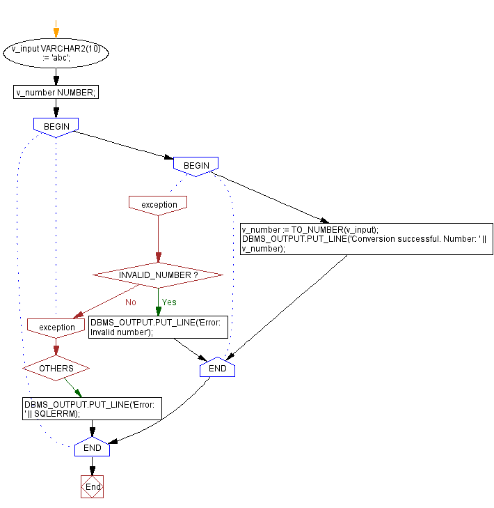
From brunofuga.adv.br
Exception Handling In Oracle PL/SQL (Examples), 48 OFF Exception Example In Oracle An exception is an error condition during a program execution. If you don’t want an exception to leave your block or subprogram before it is handled, you must include an exception section. Exceptions can be internally defined (by the run. Overview of pl/sql error handling. In this tutorial, we learn oracle pl/sql exception handling with examples. Pl/sql supports programmers to. Exception Example In Oracle.
From learn.oracle.com
Production Exceptions Free Oracle Cloud Training Oracle LaunchPad Exception Example In Oracle Exceptions can be internally defined (by the run. Pl/sql supports programmers to catch such conditions using. An exception is an error condition during a program execution. If you don’t want an exception to leave your block or subprogram before it is handled, you must include an exception section. In pl/sql, a warning or error condition is called an exception. For. Exception Example In Oracle.
From www.ennicode.com
Oracle Exception No Data Found How to handle ora 01403 Ennicode Exception Example In Oracle In this tutorial, we learn oracle pl/sql exception handling with examples. For example, you might define an exception named insufficient_funds to flag overdrawn bank accounts. An exception is an error condition during a program execution. Pl/sql supports programmers to catch such conditions using. Overview of pl/sql error handling. In pl/sql, a warning or error condition is called an exception. Exceptions. Exception Example In Oracle.
From www.youtube.com
Implicit Exception Handling of NonPredefined Oracle Server YouTube Exception Example In Oracle Overview of pl/sql error handling. If you don’t want an exception to leave your block or subprogram before it is handled, you must include an exception section. For example, you might define an exception named insufficient_funds to flag overdrawn bank accounts. Exceptions can be internally defined (by the run. In pl/sql, a warning or error condition is called an exception.. Exception Example In Oracle.
From www.youtube.com
PL/SQL Tutorial User Defined Exception Pragma Exception_INIT in Exception Example In Oracle If you don’t want an exception to leave your block or subprogram before it is handled, you must include an exception section. For example, you might define an exception named insufficient_funds to flag overdrawn bank accounts. In this tutorial, we learn oracle pl/sql exception handling with examples. Overview of pl/sql error handling. Exceptions can be internally defined (by the run.. Exception Example In Oracle.
From www.fity.club
Exception Oracle Exception Example In Oracle In this tutorial, we learn oracle pl/sql exception handling with examples. An exception is an error condition during a program execution. If you don’t want an exception to leave your block or subprogram before it is handled, you must include an exception section. Overview of pl/sql error handling. In pl/sql, a warning or error condition is called an exception. Pl/sql. Exception Example In Oracle.
From www.fity.club
Oracle Plsql Exception Handling Exception Example In Oracle In this tutorial, we learn oracle pl/sql exception handling with examples. An exception is an error condition during a program execution. Exceptions can be internally defined (by the run. If you don’t want an exception to leave your block or subprogram before it is handled, you must include an exception section. In pl/sql, a warning or error condition is called. Exception Example In Oracle.
From www.youtube.com
Oracle PL/SQL Tutorial Predefined Exceptions YouTube Exception Example In Oracle Overview of pl/sql error handling. In this tutorial, we learn oracle pl/sql exception handling with examples. For example, you might define an exception named insufficient_funds to flag overdrawn bank accounts. An exception is an error condition during a program execution. Pl/sql supports programmers to catch such conditions using. In pl/sql, a warning or error condition is called an exception. If. Exception Example In Oracle.
From www.youtube.com
PL/SQL tutorial Introduction to PL/SQL exception Handling in Oracle Exception Example In Oracle Pl/sql supports programmers to catch such conditions using. An exception is an error condition during a program execution. Exceptions can be internally defined (by the run. In pl/sql, a warning or error condition is called an exception. For example, you might define an exception named insufficient_funds to flag overdrawn bank accounts. If you don’t want an exception to leave your. Exception Example In Oracle.
From www.youtube.com
Oracle PL/SQL Tutorial Suggestions for Exception Handling YouTube Exception Example In Oracle In this tutorial, we learn oracle pl/sql exception handling with examples. In pl/sql, a warning or error condition is called an exception. Pl/sql supports programmers to catch such conditions using. For example, you might define an exception named insufficient_funds to flag overdrawn bank accounts. Exceptions can be internally defined (by the run. If you don’t want an exception to leave. Exception Example In Oracle.
From www.fity.club
Oracle Plsql Exception Handling Exception Example In Oracle Pl/sql supports programmers to catch such conditions using. Overview of pl/sql error handling. For example, you might define an exception named insufficient_funds to flag overdrawn bank accounts. An exception is an error condition during a program execution. In this tutorial, we learn oracle pl/sql exception handling with examples. Exceptions can be internally defined (by the run. In pl/sql, a warning. Exception Example In Oracle.
From dotnettutorials.net
Exception Handing in Oracle Stored Procedure Dot Net Tutorials Exception Example In Oracle Pl/sql supports programmers to catch such conditions using. If you don’t want an exception to leave your block or subprogram before it is handled, you must include an exception section. In this tutorial, we learn oracle pl/sql exception handling with examples. Exceptions can be internally defined (by the run. In pl/sql, a warning or error condition is called an exception.. Exception Example In Oracle.
From www.fity.club
Oracle Plsql Exception Handling Examples To Raise User Exception Example In Oracle If you don’t want an exception to leave your block or subprogram before it is handled, you must include an exception section. For example, you might define an exception named insufficient_funds to flag overdrawn bank accounts. In this tutorial, we learn oracle pl/sql exception handling with examples. An exception is an error condition during a program execution. In pl/sql, a. Exception Example In Oracle.
From www.youtube.com
Exception dan Procedure PL/SQL Oracle YouTube Exception Example In Oracle For example, you might define an exception named insufficient_funds to flag overdrawn bank accounts. In this tutorial, we learn oracle pl/sql exception handling with examples. An exception is an error condition during a program execution. In pl/sql, a warning or error condition is called an exception. If you don’t want an exception to leave your block or subprogram before it. Exception Example In Oracle.
From www.youtube.com
Learn Oracle Exception Handling in PL SQL YouTube Exception Example In Oracle In pl/sql, a warning or error condition is called an exception. An exception is an error condition during a program execution. In this tutorial, we learn oracle pl/sql exception handling with examples. If you don’t want an exception to leave your block or subprogram before it is handled, you must include an exception section. Pl/sql supports programmers to catch such. Exception Example In Oracle.
From www.youtube.com
Oracle Exception Handling in PL/SQL Part1 by Siva YouTube Exception Example In Oracle For example, you might define an exception named insufficient_funds to flag overdrawn bank accounts. Pl/sql supports programmers to catch such conditions using. An exception is an error condition during a program execution. Exceptions can be internally defined (by the run. If you don’t want an exception to leave your block or subprogram before it is handled, you must include an. Exception Example In Oracle.
From pdfslide.net
(PPT) Exception types In Oracle PL/SQL. Types of exceptions Named Exception Example In Oracle For example, you might define an exception named insufficient_funds to flag overdrawn bank accounts. Overview of pl/sql error handling. In pl/sql, a warning or error condition is called an exception. An exception is an error condition during a program execution. Exceptions can be internally defined (by the run. If you don’t want an exception to leave your block or subprogram. Exception Example In Oracle.
From www.youtube.com
Oracle PL SQL interview question What are the types of exception YouTube Exception Example In Oracle An exception is an error condition during a program execution. In this tutorial, we learn oracle pl/sql exception handling with examples. Pl/sql supports programmers to catch such conditions using. Overview of pl/sql error handling. Exceptions can be internally defined (by the run. For example, you might define an exception named insufficient_funds to flag overdrawn bank accounts. If you don’t want. Exception Example In Oracle.
From www.fity.club
Exception Oracle Exception Example In Oracle Exceptions can be internally defined (by the run. For example, you might define an exception named insufficient_funds to flag overdrawn bank accounts. An exception is an error condition during a program execution. Overview of pl/sql error handling. In this tutorial, we learn oracle pl/sql exception handling with examples. In pl/sql, a warning or error condition is called an exception. If. Exception Example In Oracle.
From narodnatribuna.info
Exception Handling Plsql Oracle Database Exception Example In Oracle If you don’t want an exception to leave your block or subprogram before it is handled, you must include an exception section. In this tutorial, we learn oracle pl/sql exception handling with examples. Pl/sql supports programmers to catch such conditions using. An exception is an error condition during a program execution. Exceptions can be internally defined (by the run. For. Exception Example In Oracle.
From dotnettutorials.net
UTL_FILE Exceptions in Oracle with Examples Dot Net Tutorials Exception Example In Oracle Overview of pl/sql error handling. In pl/sql, a warning or error condition is called an exception. Exceptions can be internally defined (by the run. In this tutorial, we learn oracle pl/sql exception handling with examples. An exception is an error condition during a program execution. Pl/sql supports programmers to catch such conditions using. If you don’t want an exception to. Exception Example In Oracle.
From www.youtube.com
PL/SQL Tutorial 19 User defined exception with simple examples YouTube Exception Example In Oracle Exceptions can be internally defined (by the run. In this tutorial, we learn oracle pl/sql exception handling with examples. Pl/sql supports programmers to catch such conditions using. Overview of pl/sql error handling. In pl/sql, a warning or error condition is called an exception. An exception is an error condition during a program execution. For example, you might define an exception. Exception Example In Oracle.
From narodnatribuna.info
Exception Handling Plsql Oracle Database Exception Example In Oracle Pl/sql supports programmers to catch such conditions using. Overview of pl/sql error handling. If you don’t want an exception to leave your block or subprogram before it is handled, you must include an exception section. For example, you might define an exception named insufficient_funds to flag overdrawn bank accounts. An exception is an error condition during a program execution. Exceptions. Exception Example In Oracle.
From www.youtube.com
Oracle Exception Handling Predefined Exceptions, UserDefined Exception Example In Oracle Pl/sql supports programmers to catch such conditions using. If you don’t want an exception to leave your block or subprogram before it is handled, you must include an exception section. In this tutorial, we learn oracle pl/sql exception handling with examples. Overview of pl/sql error handling. In pl/sql, a warning or error condition is called an exception. Exceptions can be. Exception Example In Oracle.
From www.youtube.com
Exception handling in oracle pl/sql with example YouTube Exception Example In Oracle Pl/sql supports programmers to catch such conditions using. In this tutorial, we learn oracle pl/sql exception handling with examples. Overview of pl/sql error handling. An exception is an error condition during a program execution. Exceptions can be internally defined (by the run. For example, you might define an exception named insufficient_funds to flag overdrawn bank accounts. In pl/sql, a warning. Exception Example In Oracle.
From www.youtube.com
Exception Handling in PL/SQL Oracle PL/SQL Exception Definition Exception Example In Oracle Pl/sql supports programmers to catch such conditions using. Exceptions can be internally defined (by the run. In pl/sql, a warning or error condition is called an exception. If you don’t want an exception to leave your block or subprogram before it is handled, you must include an exception section. Overview of pl/sql error handling. For example, you might define an. Exception Example In Oracle.
From www.youtube.com
Oracle PL/SQL Tutorials Exception in Oracle by Mr.Vaman Deshmukh Exception Example In Oracle For example, you might define an exception named insufficient_funds to flag overdrawn bank accounts. If you don’t want an exception to leave your block or subprogram before it is handled, you must include an exception section. Exceptions can be internally defined (by the run. An exception is an error condition during a program execution. Pl/sql supports programmers to catch such. Exception Example In Oracle.
From www.fity.club
Oracle Plsql Exception Handling Exception Example In Oracle For example, you might define an exception named insufficient_funds to flag overdrawn bank accounts. Pl/sql supports programmers to catch such conditions using. In this tutorial, we learn oracle pl/sql exception handling with examples. In pl/sql, a warning or error condition is called an exception. An exception is an error condition during a program execution. If you don’t want an exception. Exception Example In Oracle.
From www.artofit.org
Pl sql tutorial 46 introduction to pl sql exception handling in oracle Exception Example In Oracle Pl/sql supports programmers to catch such conditions using. If you don’t want an exception to leave your block or subprogram before it is handled, you must include an exception section. An exception is an error condition during a program execution. Overview of pl/sql error handling. Exceptions can be internally defined (by the run. For example, you might define an exception. Exception Example In Oracle.
From fity.club
Oracle Plsql Exception Handling Examples To Raise User Exception Example In Oracle If you don’t want an exception to leave your block or subprogram before it is handled, you must include an exception section. Exceptions can be internally defined (by the run. For example, you might define an exception named insufficient_funds to flag overdrawn bank accounts. In this tutorial, we learn oracle pl/sql exception handling with examples. Pl/sql supports programmers to catch. Exception Example In Oracle.
From dotnettutorials.net
UTL_FILE Exceptions in Oracle with Examples Dot Net Tutorials Exception Example In Oracle Overview of pl/sql error handling. If you don’t want an exception to leave your block or subprogram before it is handled, you must include an exception section. Exceptions can be internally defined (by the run. Pl/sql supports programmers to catch such conditions using. In pl/sql, a warning or error condition is called an exception. For example, you might define an. Exception Example In Oracle.
From fity.club
Oracle Plsql Exception Handling Examples To Raise User Exception Example In Oracle Pl/sql supports programmers to catch such conditions using. Exceptions can be internally defined (by the run. If you don’t want an exception to leave your block or subprogram before it is handled, you must include an exception section. Overview of pl/sql error handling. In this tutorial, we learn oracle pl/sql exception handling with examples. In pl/sql, a warning or error. Exception Example In Oracle.
From www.youtube.com
Bulk Exceptions in Oracle Oracle Tutorial Mr. Murali YouTube Exception Example In Oracle Exceptions can be internally defined (by the run. If you don’t want an exception to leave your block or subprogram before it is handled, you must include an exception section. For example, you might define an exception named insufficient_funds to flag overdrawn bank accounts. Pl/sql supports programmers to catch such conditions using. An exception is an error condition during a. Exception Example In Oracle.
From www.youtube.com
Oracle PL/SQL Exceptions Part 1 by dinesh YouTube Exception Example In Oracle In pl/sql, a warning or error condition is called an exception. In this tutorial, we learn oracle pl/sql exception handling with examples. Pl/sql supports programmers to catch such conditions using. Exceptions can be internally defined (by the run. Overview of pl/sql error handling. If you don’t want an exception to leave your block or subprogram before it is handled, you. Exception Example In Oracle.