Micrometer-Registry-Datadog Spring Boot . A full list of integration and. For example, spring boot’s micrometer support binds properties directly to the datadogconfig. Micrometer provides a straightforward api for defining custom metrics. You can create custom metrics using the. Starting spring boot 2, micro meter is the default metrics engine and support a number of integration ranging from influx, prometheus, statsd, datadog etc. Spring 6 introduces spring observability, a new initiative that builds on micrometer and micrometer tracing (formerly. See the datadog section in the spring boot.
from speakerdeck.com
Micrometer provides a straightforward api for defining custom metrics. See the datadog section in the spring boot. Starting spring boot 2, micro meter is the default metrics engine and support a number of integration ranging from influx, prometheus, statsd, datadog etc. For example, spring boot’s micrometer support binds properties directly to the datadogconfig. A full list of integration and. You can create custom metrics using the. Spring 6 introduces spring observability, a new initiative that builds on micrometer and micrometer tracing (formerly.
micrometerでDatadogにカスタムメトリクスを送信する Speaker Deck
Micrometer-Registry-Datadog Spring Boot See the datadog section in the spring boot. Starting spring boot 2, micro meter is the default metrics engine and support a number of integration ranging from influx, prometheus, statsd, datadog etc. Micrometer provides a straightforward api for defining custom metrics. For example, spring boot’s micrometer support binds properties directly to the datadogconfig. See the datadog section in the spring boot. Spring 6 introduces spring observability, a new initiative that builds on micrometer and micrometer tracing (formerly. You can create custom metrics using the. A full list of integration and.
From www.youtube.com
Implementing Distributed Tracing in Microservices with Spring Boot 3.0 Micrometer-Registry-Datadog Spring Boot See the datadog section in the spring boot. For example, spring boot’s micrometer support binds properties directly to the datadogconfig. Starting spring boot 2, micro meter is the default metrics engine and support a number of integration ranging from influx, prometheus, statsd, datadog etc. You can create custom metrics using the. Spring 6 introduces spring observability, a new initiative that. Micrometer-Registry-Datadog Spring Boot.
From blog.csdn.net
Spring Boot 使用 Micrometer 集成 Prometheus 监控 Java 应用性能_micrometer Micrometer-Registry-Datadog Spring Boot For example, spring boot’s micrometer support binds properties directly to the datadogconfig. You can create custom metrics using the. See the datadog section in the spring boot. A full list of integration and. Spring 6 introduces spring observability, a new initiative that builds on micrometer and micrometer tracing (formerly. Starting spring boot 2, micro meter is the default metrics engine. Micrometer-Registry-Datadog Spring Boot.
From stackoverflow.com
java Spring Boot 3.x Observability with Micrometer & Datadog for HTTP Micrometer-Registry-Datadog Spring Boot For example, spring boot’s micrometer support binds properties directly to the datadogconfig. See the datadog section in the spring boot. Starting spring boot 2, micro meter is the default metrics engine and support a number of integration ranging from influx, prometheus, statsd, datadog etc. A full list of integration and. Spring 6 introduces spring observability, a new initiative that builds. Micrometer-Registry-Datadog Spring Boot.
From blog.csdn.net
Spring Boot 使用 Micrometer 集成 Prometheus 监控 Java 应用性能_micrometer Micrometer-Registry-Datadog Spring Boot Spring 6 introduces spring observability, a new initiative that builds on micrometer and micrometer tracing (formerly. Starting spring boot 2, micro meter is the default metrics engine and support a number of integration ranging from influx, prometheus, statsd, datadog etc. For example, spring boot’s micrometer support binds properties directly to the datadogconfig. See the datadog section in the spring boot.. Micrometer-Registry-Datadog Spring Boot.
From medium.com
Unlocking Precision Metrics in Spring Boot with Micrometer A Micrometer-Registry-Datadog Spring Boot A full list of integration and. Starting spring boot 2, micro meter is the default metrics engine and support a number of integration ranging from influx, prometheus, statsd, datadog etc. You can create custom metrics using the. For example, spring boot’s micrometer support binds properties directly to the datadogconfig. See the datadog section in the spring boot. Spring 6 introduces. Micrometer-Registry-Datadog Spring Boot.
From spring.io
Micrometer Spring Boot 2's new application metrics collector Micrometer-Registry-Datadog Spring Boot You can create custom metrics using the. For example, spring boot’s micrometer support binds properties directly to the datadogconfig. A full list of integration and. Micrometer provides a straightforward api for defining custom metrics. Starting spring boot 2, micro meter is the default metrics engine and support a number of integration ranging from influx, prometheus, statsd, datadog etc. See the. Micrometer-Registry-Datadog Spring Boot.
From coderstower.com
Spring Boot Observability Setting up Micrometer, Grafana and Micrometer-Registry-Datadog Spring Boot Starting spring boot 2, micro meter is the default metrics engine and support a number of integration ranging from influx, prometheus, statsd, datadog etc. See the datadog section in the spring boot. Micrometer provides a straightforward api for defining custom metrics. Spring 6 introduces spring observability, a new initiative that builds on micrometer and micrometer tracing (formerly. A full list. Micrometer-Registry-Datadog Spring Boot.
From www.codeprimers.com
springbootmicrometermetrics Code Primers Micrometer-Registry-Datadog Spring Boot See the datadog section in the spring boot. Starting spring boot 2, micro meter is the default metrics engine and support a number of integration ranging from influx, prometheus, statsd, datadog etc. For example, spring boot’s micrometer support binds properties directly to the datadogconfig. A full list of integration and. Spring 6 introduces spring observability, a new initiative that builds. Micrometer-Registry-Datadog Spring Boot.
From www.dhaval-shah.com
Monitoring Spring Boot application using Actuator, Micrometer Micrometer-Registry-Datadog Spring Boot See the datadog section in the spring boot. For example, spring boot’s micrometer support binds properties directly to the datadogconfig. You can create custom metrics using the. A full list of integration and. Spring 6 introduces spring observability, a new initiative that builds on micrometer and micrometer tracing (formerly. Micrometer provides a straightforward api for defining custom metrics. Starting spring. Micrometer-Registry-Datadog Spring Boot.
From stackoverflow.com
java Spring Boot 3.x Observability with Micrometer & Datadog for HTTP Micrometer-Registry-Datadog Spring Boot Starting spring boot 2, micro meter is the default metrics engine and support a number of integration ranging from influx, prometheus, statsd, datadog etc. For example, spring boot’s micrometer support binds properties directly to the datadogconfig. Micrometer provides a straightforward api for defining custom metrics. Spring 6 introduces spring observability, a new initiative that builds on micrometer and micrometer tracing. Micrometer-Registry-Datadog Spring Boot.
From foojay.io
Couch to fullyobserved code with Spring Boot 3.2, Micrometer Tracing Micrometer-Registry-Datadog Spring Boot Spring 6 introduces spring observability, a new initiative that builds on micrometer and micrometer tracing (formerly. Micrometer provides a straightforward api for defining custom metrics. For example, spring boot’s micrometer support binds properties directly to the datadogconfig. You can create custom metrics using the. See the datadog section in the spring boot. Starting spring boot 2, micro meter is the. Micrometer-Registry-Datadog Spring Boot.
From blog.csdn.net
Spring Boot 使用 Micrometer 集成 Prometheus 监控 Java 应用性能_micrometer Micrometer-Registry-Datadog Spring Boot You can create custom metrics using the. See the datadog section in the spring boot. Starting spring boot 2, micro meter is the default metrics engine and support a number of integration ranging from influx, prometheus, statsd, datadog etc. Micrometer provides a straightforward api for defining custom metrics. For example, spring boot’s micrometer support binds properties directly to the datadogconfig.. Micrometer-Registry-Datadog Spring Boot.
From medium.com
REST API Monitoring using Micrometer, Prometheus, Grafana with Spring Micrometer-Registry-Datadog Spring Boot A full list of integration and. Micrometer provides a straightforward api for defining custom metrics. Spring 6 introduces spring observability, a new initiative that builds on micrometer and micrometer tracing (formerly. For example, spring boot’s micrometer support binds properties directly to the datadogconfig. You can create custom metrics using the. See the datadog section in the spring boot. Starting spring. Micrometer-Registry-Datadog Spring Boot.
From blog.csdn.net
Spring Boot 使用 Micrometer 集成 Prometheus 监控 Java 应用性能_micrometer Micrometer-Registry-Datadog Spring Boot Micrometer provides a straightforward api for defining custom metrics. A full list of integration and. Spring 6 introduces spring observability, a new initiative that builds on micrometer and micrometer tracing (formerly. Starting spring boot 2, micro meter is the default metrics engine and support a number of integration ranging from influx, prometheus, statsd, datadog etc. You can create custom metrics. Micrometer-Registry-Datadog Spring Boot.
From newrelic.com
How to monitor spring boot micrometer metrics New Relic Micrometer-Registry-Datadog Spring Boot Spring 6 introduces spring observability, a new initiative that builds on micrometer and micrometer tracing (formerly. See the datadog section in the spring boot. Starting spring boot 2, micro meter is the default metrics engine and support a number of integration ranging from influx, prometheus, statsd, datadog etc. You can create custom metrics using the. Micrometer provides a straightforward api. Micrometer-Registry-Datadog Spring Boot.
From www.codeprimers.com
Metrics Collection in Spring Boot With Micrometer and Prometheus Code Micrometer-Registry-Datadog Spring Boot Micrometer provides a straightforward api for defining custom metrics. See the datadog section in the spring boot. A full list of integration and. For example, spring boot’s micrometer support binds properties directly to the datadogconfig. Starting spring boot 2, micro meter is the default metrics engine and support a number of integration ranging from influx, prometheus, statsd, datadog etc. Spring. Micrometer-Registry-Datadog Spring Boot.
From spring.academy
Reactive Observability in Spring Boot 3 with Micrometer Spring Academy Micrometer-Registry-Datadog Spring Boot A full list of integration and. See the datadog section in the spring boot. You can create custom metrics using the. Spring 6 introduces spring observability, a new initiative that builds on micrometer and micrometer tracing (formerly. Starting spring boot 2, micro meter is the default metrics engine and support a number of integration ranging from influx, prometheus, statsd, datadog. Micrometer-Registry-Datadog Spring Boot.
From github.com
GitHub micrometermetrics/micrometersamplesspringbootdatadog Micrometer-Registry-Datadog Spring Boot Starting spring boot 2, micro meter is the default metrics engine and support a number of integration ranging from influx, prometheus, statsd, datadog etc. For example, spring boot’s micrometer support binds properties directly to the datadogconfig. Micrometer provides a straightforward api for defining custom metrics. You can create custom metrics using the. Spring 6 introduces spring observability, a new initiative. Micrometer-Registry-Datadog Spring Boot.
From stackoverflow.com
java Spring Boot 3.x Observability with Micrometer & Datadog for HTTP Micrometer-Registry-Datadog Spring Boot Starting spring boot 2, micro meter is the default metrics engine and support a number of integration ranging from influx, prometheus, statsd, datadog etc. See the datadog section in the spring boot. You can create custom metrics using the. Spring 6 introduces spring observability, a new initiative that builds on micrometer and micrometer tracing (formerly. For example, spring boot’s micrometer. Micrometer-Registry-Datadog Spring Boot.
From medium.com
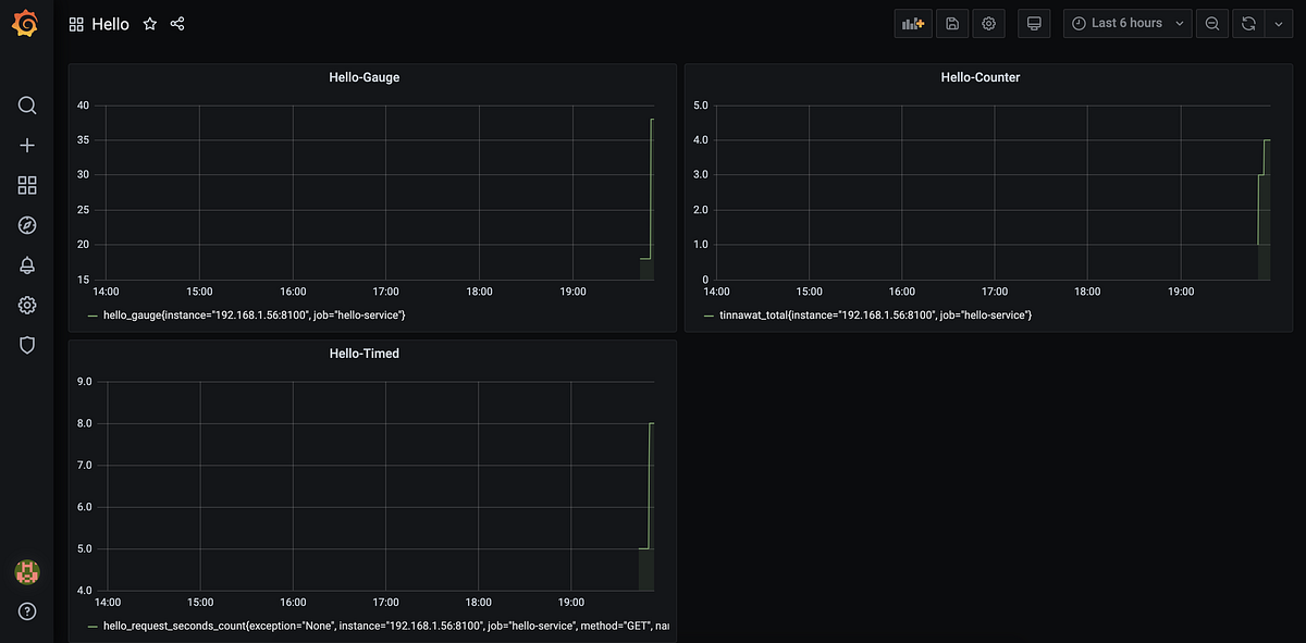
Spring Boot metric data using micrometer and prometheus by Tinnawat Micrometer-Registry-Datadog Spring Boot See the datadog section in the spring boot. You can create custom metrics using the. Micrometer provides a straightforward api for defining custom metrics. A full list of integration and. Starting spring boot 2, micro meter is the default metrics engine and support a number of integration ranging from influx, prometheus, statsd, datadog etc. For example, spring boot’s micrometer support. Micrometer-Registry-Datadog Spring Boot.
From www.kimullaa.com
Micrometer Spring Boot アプリケーションのモニタリング Micrometer-Registry-Datadog Spring Boot Starting spring boot 2, micro meter is the default metrics engine and support a number of integration ranging from influx, prometheus, statsd, datadog etc. For example, spring boot’s micrometer support binds properties directly to the datadogconfig. A full list of integration and. You can create custom metrics using the. See the datadog section in the spring boot. Micrometer provides a. Micrometer-Registry-Datadog Spring Boot.
From blog.csdn.net
Spring Boot 使用 Micrometer 集成 Prometheus 监控 Java 应用性能_micrometer Micrometer-Registry-Datadog Spring Boot A full list of integration and. Starting spring boot 2, micro meter is the default metrics engine and support a number of integration ranging from influx, prometheus, statsd, datadog etc. You can create custom metrics using the. For example, spring boot’s micrometer support binds properties directly to the datadogconfig. Spring 6 introduces spring observability, a new initiative that builds on. Micrometer-Registry-Datadog Spring Boot.
From betterprogramming.pub
Tracing in Spring Boot 3 Flux. How to utilize Micrometer tracing in Micrometer-Registry-Datadog Spring Boot A full list of integration and. Starting spring boot 2, micro meter is the default metrics engine and support a number of integration ranging from influx, prometheus, statsd, datadog etc. You can create custom metrics using the. See the datadog section in the spring boot. Micrometer provides a straightforward api for defining custom metrics. Spring 6 introduces spring observability, a. Micrometer-Registry-Datadog Spring Boot.
From speakerdeck.com
micrometerでDatadogにカスタムメトリクスを送信する Speaker Deck Micrometer-Registry-Datadog Spring Boot You can create custom metrics using the. Starting spring boot 2, micro meter is the default metrics engine and support a number of integration ranging from influx, prometheus, statsd, datadog etc. Spring 6 introduces spring observability, a new initiative that builds on micrometer and micrometer tracing (formerly. For example, spring boot’s micrometer support binds properties directly to the datadogconfig. A. Micrometer-Registry-Datadog Spring Boot.
From www.javacodegeeks.com
Using Micrometer with Spring Boot 2 Java Code Geeks Micrometer-Registry-Datadog Spring Boot A full list of integration and. Starting spring boot 2, micro meter is the default metrics engine and support a number of integration ranging from influx, prometheus, statsd, datadog etc. Spring 6 introduces spring observability, a new initiative that builds on micrometer and micrometer tracing (formerly. Micrometer provides a straightforward api for defining custom metrics. For example, spring boot’s micrometer. Micrometer-Registry-Datadog Spring Boot.
From www.javacodegeeks.com
Using Micrometer with Spring Boot 2 Java Code Geeks Micrometer-Registry-Datadog Spring Boot Micrometer provides a straightforward api for defining custom metrics. You can create custom metrics using the. See the datadog section in the spring boot. A full list of integration and. Starting spring boot 2, micro meter is the default metrics engine and support a number of integration ranging from influx, prometheus, statsd, datadog etc. For example, spring boot’s micrometer support. Micrometer-Registry-Datadog Spring Boot.
From blog.csdn.net
Spring Boot 使用 Micrometer 集成 Prometheus 监控 Java 应用性能_micrometer Micrometer-Registry-Datadog Spring Boot Micrometer provides a straightforward api for defining custom metrics. For example, spring boot’s micrometer support binds properties directly to the datadogconfig. Spring 6 introduces spring observability, a new initiative that builds on micrometer and micrometer tracing (formerly. See the datadog section in the spring boot. You can create custom metrics using the. Starting spring boot 2, micro meter is the. Micrometer-Registry-Datadog Spring Boot.
From blog.csdn.net
Spring Boot 使用 Micrometer 集成 Prometheus 监控 Java 应用性能_micrometer Micrometer-Registry-Datadog Spring Boot A full list of integration and. Starting spring boot 2, micro meter is the default metrics engine and support a number of integration ranging from influx, prometheus, statsd, datadog etc. See the datadog section in the spring boot. For example, spring boot’s micrometer support binds properties directly to the datadogconfig. You can create custom metrics using the. Micrometer provides a. Micrometer-Registry-Datadog Spring Boot.
From www.youtube.com
7. Spring Boot Actuator/Micrometer Registry new Timer to Create Custom Micrometer-Registry-Datadog Spring Boot For example, spring boot’s micrometer support binds properties directly to the datadogconfig. Micrometer provides a straightforward api for defining custom metrics. You can create custom metrics using the. Starting spring boot 2, micro meter is the default metrics engine and support a number of integration ranging from influx, prometheus, statsd, datadog etc. Spring 6 introduces spring observability, a new initiative. Micrometer-Registry-Datadog Spring Boot.
From stackoverflow.com
java Spring Boot 3.x Observability with Micrometer & Datadog for HTTP Micrometer-Registry-Datadog Spring Boot Micrometer provides a straightforward api for defining custom metrics. See the datadog section in the spring boot. You can create custom metrics using the. For example, spring boot’s micrometer support binds properties directly to the datadogconfig. Spring 6 introduces spring observability, a new initiative that builds on micrometer and micrometer tracing (formerly. Starting spring boot 2, micro meter is the. Micrometer-Registry-Datadog Spring Boot.
From stackoverflow.com
java Spring Boot 3.x Observability with Micrometer & Datadog for HTTP Micrometer-Registry-Datadog Spring Boot Spring 6 introduces spring observability, a new initiative that builds on micrometer and micrometer tracing (formerly. Starting spring boot 2, micro meter is the default metrics engine and support a number of integration ranging from influx, prometheus, statsd, datadog etc. A full list of integration and. Micrometer provides a straightforward api for defining custom metrics. For example, spring boot’s micrometer. Micrometer-Registry-Datadog Spring Boot.
From foojay.io
Couch to fullyobserved code with Spring Boot 3.2, Micrometer Tracing Micrometer-Registry-Datadog Spring Boot See the datadog section in the spring boot. A full list of integration and. Starting spring boot 2, micro meter is the default metrics engine and support a number of integration ranging from influx, prometheus, statsd, datadog etc. You can create custom metrics using the. For example, spring boot’s micrometer support binds properties directly to the datadogconfig. Spring 6 introduces. Micrometer-Registry-Datadog Spring Boot.
From blog.csdn.net
Spring Boot 2.x 集成 Micrometer + Prometheus + Grafana监控_micrometer Micrometer-Registry-Datadog Spring Boot You can create custom metrics using the. Micrometer provides a straightforward api for defining custom metrics. For example, spring boot’s micrometer support binds properties directly to the datadogconfig. Starting spring boot 2, micro meter is the default metrics engine and support a number of integration ranging from influx, prometheus, statsd, datadog etc. See the datadog section in the spring boot.. Micrometer-Registry-Datadog Spring Boot.
From blog.csdn.net
Spring Boot 使用 Micrometer 集成 Prometheus 监控 Java 应用性能_micrometer Micrometer-Registry-Datadog Spring Boot See the datadog section in the spring boot. For example, spring boot’s micrometer support binds properties directly to the datadogconfig. Micrometer provides a straightforward api for defining custom metrics. You can create custom metrics using the. Spring 6 introduces spring observability, a new initiative that builds on micrometer and micrometer tracing (formerly. A full list of integration and. Starting spring. Micrometer-Registry-Datadog Spring Boot.
From github.com
GitHub krisiye/springbootmicrometerdatadogquickstart A Micrometer-Registry-Datadog Spring Boot You can create custom metrics using the. Micrometer provides a straightforward api for defining custom metrics. Starting spring boot 2, micro meter is the default metrics engine and support a number of integration ranging from influx, prometheus, statsd, datadog etc. A full list of integration and. Spring 6 introduces spring observability, a new initiative that builds on micrometer and micrometer. Micrometer-Registry-Datadog Spring Boot.