Voice Modulator Reddit . We've been playing around with the. Keep reading to discover the best voice changer to help you produce creative audio clip based on quality and realism of the voice,. Some of the best voice changer apps that will. Voicemod is the best free voice changing software for gamers, content creators, and vtubers. There are several discord voice changers that will realistically change your voice. A simple online voice changer app to transform your voice and add effects. I'm sorry if this isn't the right place to ask, but ive been looking for a good real time voice changer to use for discord and gaming voice chats. Add a ai voice modifier to. Some of them have setting to. Here is a roundup of free online voice changers. Voice changer can make your voice deeper, make your voice.
from bmenglishspeakingradio.podbean.com
Some of the best voice changer apps that will. There are several discord voice changers that will realistically change your voice. Voicemod is the best free voice changing software for gamers, content creators, and vtubers. Here is a roundup of free online voice changers. A simple online voice changer app to transform your voice and add effects. Voice changer can make your voice deeper, make your voice. I'm sorry if this isn't the right place to ask, but ive been looking for a good real time voice changer to use for discord and gaming voice chats. We've been playing around with the. Add a ai voice modifier to. Keep reading to discover the best voice changer to help you produce creative audio clip based on quality and realism of the voice,.
7 Tips for Voice Modulation
Voice Modulator Reddit Some of them have setting to. Voice changer can make your voice deeper, make your voice. Here is a roundup of free online voice changers. We've been playing around with the. A simple online voice changer app to transform your voice and add effects. There are several discord voice changers that will realistically change your voice. I'm sorry if this isn't the right place to ask, but ive been looking for a good real time voice changer to use for discord and gaming voice chats. Some of the best voice changer apps that will. Some of them have setting to. Add a ai voice modifier to. Keep reading to discover the best voice changer to help you produce creative audio clip based on quality and realism of the voice,. Voicemod is the best free voice changing software for gamers, content creators, and vtubers.
From www.circuits-diy.com
How to Design a Printed Circuit Board Voice Modulator Circuit Voice Modulator Reddit We've been playing around with the. Here is a roundup of free online voice changers. Voice changer can make your voice deeper, make your voice. Add a ai voice modifier to. There are several discord voice changers that will realistically change your voice. Some of them have setting to. Voicemod is the best free voice changing software for gamers, content. Voice Modulator Reddit.
From www.etsy.com
Voice Modulator PLUS TCEFFECT Etsy Voice Modulator Reddit Some of them have setting to. Some of the best voice changer apps that will. We've been playing around with the. A simple online voice changer app to transform your voice and add effects. I'm sorry if this isn't the right place to ask, but ive been looking for a good real time voice changer to use for discord and. Voice Modulator Reddit.
From www.youtube.com
TOP 4 IMPORTANT VOICE MODULATION TIPS TO ENHANCE VOICE VOICE MODULATION TRAINING PUBLIC Voice Modulator Reddit Voicemod is the best free voice changing software for gamers, content creators, and vtubers. We've been playing around with the. A simple online voice changer app to transform your voice and add effects. I'm sorry if this isn't the right place to ask, but ive been looking for a good real time voice changer to use for discord and gaming. Voice Modulator Reddit.
From www.thisiswhyimbroke.com
Voice Modulator Voice Modulator Reddit Some of the best voice changer apps that will. There are several discord voice changers that will realistically change your voice. Add a ai voice modifier to. A simple online voice changer app to transform your voice and add effects. Keep reading to discover the best voice changer to help you produce creative audio clip based on quality and realism. Voice Modulator Reddit.
From bmenglishspeakingradio.podbean.com
7 Tips for Voice Modulation Voice Modulator Reddit I'm sorry if this isn't the right place to ask, but ive been looking for a good real time voice changer to use for discord and gaming voice chats. Voice changer can make your voice deeper, make your voice. Some of the best voice changer apps that will. Here is a roundup of free online voice changers. Keep reading to. Voice Modulator Reddit.
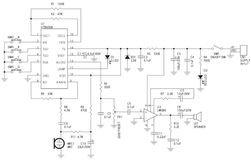
From abaday.com
How to Design a Circuit Board (with Example PCB of Voice Modulator Circuit) Voice Modulator Reddit There are several discord voice changers that will realistically change your voice. I'm sorry if this isn't the right place to ask, but ive been looking for a good real time voice changer to use for discord and gaming voice chats. Add a ai voice modifier to. Here is a roundup of free online voice changers. Some of the best. Voice Modulator Reddit.
From www.pinterest.com
Batfleck Voice Modulator / voice changer / voice modifier Modulators, The voice, Power cable Voice Modulator Reddit Here is a roundup of free online voice changers. A simple online voice changer app to transform your voice and add effects. I'm sorry if this isn't the right place to ask, but ive been looking for a good real time voice changer to use for discord and gaming voice chats. Voicemod is the best free voice changing software for. Voice Modulator Reddit.
From www.etsy.com
TCEFFECT Voice Modulator V1.0 no External Speaker or Headset Etsy Voice Modulator Reddit Voice changer can make your voice deeper, make your voice. We've been playing around with the. Voicemod is the best free voice changing software for gamers, content creators, and vtubers. There are several discord voice changers that will realistically change your voice. Here is a roundup of free online voice changers. Some of them have setting to. Add a ai. Voice Modulator Reddit.
From www.youtube.com
Batfleck Voice Modulator Step by Step Tutorial! YouTube Voice Modulator Reddit Voice changer can make your voice deeper, make your voice. A simple online voice changer app to transform your voice and add effects. I'm sorry if this isn't the right place to ask, but ive been looking for a good real time voice changer to use for discord and gaming voice chats. We've been playing around with the. Some of. Voice Modulator Reddit.
From www.electronics-lab.com
Voice Modulator (Sound Effects Funny Sound) Voice Modulator Reddit Some of the best voice changer apps that will. I'm sorry if this isn't the right place to ask, but ive been looking for a good real time voice changer to use for discord and gaming voice chats. Voicemod is the best free voice changing software for gamers, content creators, and vtubers. Add a ai voice modifier to. Voice changer. Voice Modulator Reddit.
From novainformer.com
Voice Modulation AI Voice Modulator Reddit Some of them have setting to. Here is a roundup of free online voice changers. Add a ai voice modifier to. Keep reading to discover the best voice changer to help you produce creative audio clip based on quality and realism of the voice,. Voice changer can make your voice deeper, make your voice. I'm sorry if this isn't the. Voice Modulator Reddit.
From www.youtube.com
Active Dalek Voice Ring Modulator Build YouTube Voice Modulator Reddit Some of them have setting to. There are several discord voice changers that will realistically change your voice. Keep reading to discover the best voice changer to help you produce creative audio clip based on quality and realism of the voice,. Voicemod is the best free voice changing software for gamers, content creators, and vtubers. A simple online voice changer. Voice Modulator Reddit.
From www.youtube.com
Voice Modulation 3 Pillars to Engage an Audience Using Your Tonality YouTube Voice Modulator Reddit I'm sorry if this isn't the right place to ask, but ive been looking for a good real time voice changer to use for discord and gaming voice chats. Some of the best voice changer apps that will. A simple online voice changer app to transform your voice and add effects. Here is a roundup of free online voice changers.. Voice Modulator Reddit.
From voice.ai
Voice Modulation Software voice.ai Voice Modulator Reddit Voicemod is the best free voice changing software for gamers, content creators, and vtubers. Keep reading to discover the best voice changer to help you produce creative audio clip based on quality and realism of the voice,. There are several discord voice changers that will realistically change your voice. We've been playing around with the. I'm sorry if this isn't. Voice Modulator Reddit.
From oratoryclub.com
How to Use Voice Modulation in Public Speaking? Oratory Club Voice Modulator Reddit Voice changer can make your voice deeper, make your voice. We've been playing around with the. I'm sorry if this isn't the right place to ask, but ive been looking for a good real time voice changer to use for discord and gaming voice chats. Some of the best voice changer apps that will. Some of them have setting to.. Voice Modulator Reddit.
From schematicsekci7r.z21.web.core.windows.net
Voice Modulator Circuit Diagram Voice Modulator Reddit Some of them have setting to. There are several discord voice changers that will realistically change your voice. Voicemod is the best free voice changing software for gamers, content creators, and vtubers. Add a ai voice modifier to. Here is a roundup of free online voice changers. We've been playing around with the. A simple online voice changer app to. Voice Modulator Reddit.
From www.reddit.com
The voice modulator inconsistencies r/DarkTide Voice Modulator Reddit Voicemod is the best free voice changing software for gamers, content creators, and vtubers. Voice changer can make your voice deeper, make your voice. Keep reading to discover the best voice changer to help you produce creative audio clip based on quality and realism of the voice,. There are several discord voice changers that will realistically change your voice. I'm. Voice Modulator Reddit.
From alternativeto.net
Voice Modulator Alternatives Top 10 Voice Changers & Similar Apps AlternativeTo Voice Modulator Reddit Here is a roundup of free online voice changers. I'm sorry if this isn't the right place to ask, but ive been looking for a good real time voice changer to use for discord and gaming voice chats. We've been playing around with the. Add a ai voice modifier to. Some of them have setting to. Voicemod is the best. Voice Modulator Reddit.
From www.reddit.com
The voice modulator inconsistencies r/DarkTide Voice Modulator Reddit Voice changer can make your voice deeper, make your voice. Some of them have setting to. Voicemod is the best free voice changing software for gamers, content creators, and vtubers. I'm sorry if this isn't the right place to ask, but ive been looking for a good real time voice changer to use for discord and gaming voice chats. Add. Voice Modulator Reddit.
From tech.hindustantimes.com
Voicemod launches VMgram, an AIpowered voice modulator for Telegram; Check out this AI tool for Voice Modulator Reddit Add a ai voice modifier to. Voicemod is the best free voice changing software for gamers, content creators, and vtubers. Here is a roundup of free online voice changers. There are several discord voice changers that will realistically change your voice. Some of them have setting to. I'm sorry if this isn't the right place to ask, but ive been. Voice Modulator Reddit.
From www.youtube.com
voice modulation\\Mastering Voice Modulation Tips and Tricks YouTube Voice Modulator Reddit Keep reading to discover the best voice changer to help you produce creative audio clip based on quality and realism of the voice,. A simple online voice changer app to transform your voice and add effects. Voicemod is the best free voice changing software for gamers, content creators, and vtubers. Some of the best voice changer apps that will. We've. Voice Modulator Reddit.
From www.etsy.com
TCEFFECT Voice Modulator v1.2 No External Speaker or Headset Etsy Voice Modulator Reddit Voice changer can make your voice deeper, make your voice. We've been playing around with the. A simple online voice changer app to transform your voice and add effects. Some of them have setting to. Here is a roundup of free online voice changers. Add a ai voice modifier to. I'm sorry if this isn't the right place to ask,. Voice Modulator Reddit.
From www.reddit.com
10 Best Voice Modulation Tips for Kids VoiceWork Voice Modulator Reddit We've been playing around with the. I'm sorry if this isn't the right place to ask, but ive been looking for a good real time voice changer to use for discord and gaming voice chats. Some of the best voice changer apps that will. Voice changer can make your voice deeper, make your voice. Keep reading to discover the best. Voice Modulator Reddit.
From deepstash.com
Voice Modulation Deepstash Voice Modulator Reddit Voicemod is the best free voice changing software for gamers, content creators, and vtubers. Some of them have setting to. A simple online voice changer app to transform your voice and add effects. Voice changer can make your voice deeper, make your voice. We've been playing around with the. I'm sorry if this isn't the right place to ask, but. Voice Modulator Reddit.
From slidebazaar.com
Voice Modulation Template Slidebazaar Voice Modulator Reddit Add a ai voice modifier to. A simple online voice changer app to transform your voice and add effects. There are several discord voice changers that will realistically change your voice. Here is a roundup of free online voice changers. Voice changer can make your voice deeper, make your voice. I'm sorry if this isn't the right place to ask,. Voice Modulator Reddit.
From oshwlab.com
Voice Modulator EasyEDA open source hardware lab Voice Modulator Reddit We've been playing around with the. I'm sorry if this isn't the right place to ask, but ive been looking for a good real time voice changer to use for discord and gaming voice chats. Add a ai voice modifier to. Some of the best voice changer apps that will. Here is a roundup of free online voice changers. A. Voice Modulator Reddit.
From cybersectors.com
Professional Voice Modulation With Voicemod Pro Full Version Cyber Sectors Voice Modulator Reddit There are several discord voice changers that will realistically change your voice. Keep reading to discover the best voice changer to help you produce creative audio clip based on quality and realism of the voice,. A simple online voice changer app to transform your voice and add effects. We've been playing around with the. Add a ai voice modifier to.. Voice Modulator Reddit.
From www.animationandvideo.com
Voicemod Free and Easy to Use Voice Changer/Modulator Application Voice Modulator Reddit We've been playing around with the. Voice changer can make your voice deeper, make your voice. Some of them have setting to. Add a ai voice modifier to. There are several discord voice changers that will realistically change your voice. Voicemod is the best free voice changing software for gamers, content creators, and vtubers. I'm sorry if this isn't the. Voice Modulator Reddit.
From www.vidnoz.com
AI Voice Modulator Online Free Change Voice with AI Voice Modulator Reddit We've been playing around with the. Some of the best voice changer apps that will. Voicemod is the best free voice changing software for gamers, content creators, and vtubers. I'm sorry if this isn't the right place to ask, but ive been looking for a good real time voice changer to use for discord and gaming voice chats. A simple. Voice Modulator Reddit.
From themacios.com
The 5 Best Voice modulator Apps for Windows PC and Mac The maciOS Voice Modulator Reddit Here is a roundup of free online voice changers. We've been playing around with the. Keep reading to discover the best voice changer to help you produce creative audio clip based on quality and realism of the voice,. Voicemod is the best free voice changing software for gamers, content creators, and vtubers. Some of the best voice changer apps that. Voice Modulator Reddit.
From www.etsy.com
Voice Modulator PLUS TCEFFECT Etsy Voice Modulator Reddit We've been playing around with the. There are several discord voice changers that will realistically change your voice. Here is a roundup of free online voice changers. Add a ai voice modifier to. Some of the best voice changer apps that will. A simple online voice changer app to transform your voice and add effects. I'm sorry if this isn't. Voice Modulator Reddit.
From sanjeevdatta.com
8 Voice Modulation Exercises To Strengthen Your Vocal Skills Voice Modulator Reddit A simple online voice changer app to transform your voice and add effects. Some of them have setting to. Voice changer can make your voice deeper, make your voice. Here is a roundup of free online voice changers. I'm sorry if this isn't the right place to ask, but ive been looking for a good real time voice changer to. Voice Modulator Reddit.
From crast.net
So you can use the voice modulator Voicemod in Discord Voice Modulator Reddit A simple online voice changer app to transform your voice and add effects. Some of them have setting to. Voicemod is the best free voice changing software for gamers, content creators, and vtubers. Some of the best voice changer apps that will. Add a ai voice modifier to. I'm sorry if this isn't the right place to ask, but ive. Voice Modulator Reddit.
From www.deviantart.com
Episode 2 part 7 Voice Modulator by BrissaDLR on DeviantArt Voice Modulator Reddit A simple online voice changer app to transform your voice and add effects. Keep reading to discover the best voice changer to help you produce creative audio clip based on quality and realism of the voice,. Voicemod is the best free voice changing software for gamers, content creators, and vtubers. I'm sorry if this isn't the right place to ask,. Voice Modulator Reddit.
From gosoundcast.com
Best Voice Modulator for 2023 Improve Your Voice and Sound More Professional Voice Modulator Reddit Add a ai voice modifier to. Some of the best voice changer apps that will. There are several discord voice changers that will realistically change your voice. Some of them have setting to. Keep reading to discover the best voice changer to help you produce creative audio clip based on quality and realism of the voice,. I'm sorry if this. Voice Modulator Reddit.