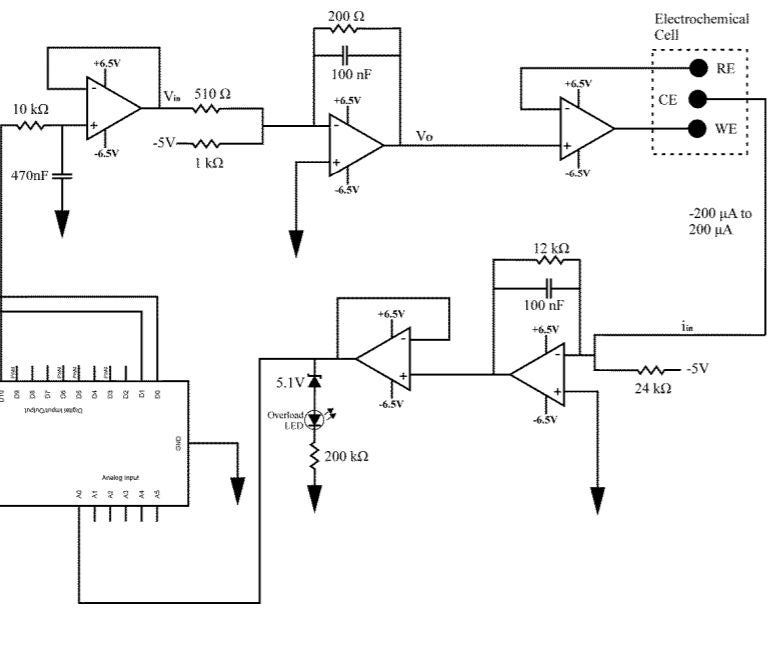
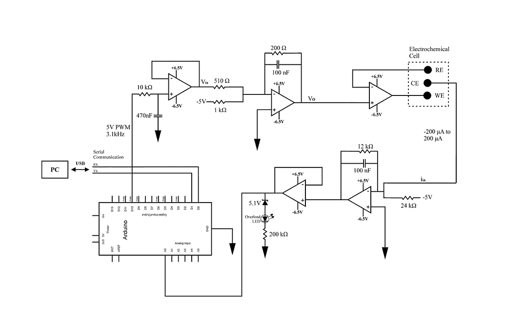
Arduino Potentiostat . work is based on gabba meloni's work of building a. the proposed device uses an arduino microcontroller board (arduino uno, arduino) for parameter control and data acquisition. this article will showcase use cases of potentiometers, as well as teach you how to connect and read data from them. A graphical user interface is generated with labview to simplify data communication between the hardware and a pc and to provide intuitive control software for the user. learn how to develop a simple potentiostat circuit with arduino uno board and an rc filter to measure. One shows how you can. on this note, we present the design and fabrication of a simple, cheap, and customizable arduino based.
from forum.arduino.cc
the proposed device uses an arduino microcontroller board (arduino uno, arduino) for parameter control and data acquisition. One shows how you can. A graphical user interface is generated with labview to simplify data communication between the hardware and a pc and to provide intuitive control software for the user. work is based on gabba meloni's work of building a. learn how to develop a simple potentiostat circuit with arduino uno board and an rc filter to measure. this article will showcase use cases of potentiometers, as well as teach you how to connect and read data from them. on this note, we present the design and fabrication of a simple, cheap, and customizable arduino based.
Arduinobased Potentiostat General Electronics Arduino Forum
Arduino Potentiostat One shows how you can. A graphical user interface is generated with labview to simplify data communication between the hardware and a pc and to provide intuitive control software for the user. on this note, we present the design and fabrication of a simple, cheap, and customizable arduino based. One shows how you can. this article will showcase use cases of potentiometers, as well as teach you how to connect and read data from them. work is based on gabba meloni's work of building a. the proposed device uses an arduino microcontroller board (arduino uno, arduino) for parameter control and data acquisition. learn how to develop a simple potentiostat circuit with arduino uno board and an rc filter to measure.
From www.instructables.com
Potentiostat 6 Steps Instructables Arduino Potentiostat learn how to develop a simple potentiostat circuit with arduino uno board and an rc filter to measure. this article will showcase use cases of potentiometers, as well as teach you how to connect and read data from them. A graphical user interface is generated with labview to simplify data communication between the hardware and a pc and. Arduino Potentiostat.
From www.pcbway.com
Arduino Potentiostat Share PCBWay Arduino Potentiostat on this note, we present the design and fabrication of a simple, cheap, and customizable arduino based. One shows how you can. this article will showcase use cases of potentiometers, as well as teach you how to connect and read data from them. learn how to develop a simple potentiostat circuit with arduino uno board and an. Arduino Potentiostat.
From www.researchgate.net
(PDF) Building an Arduino based potentiostat and Instrumentation for Arduino Potentiostat this article will showcase use cases of potentiometers, as well as teach you how to connect and read data from them. the proposed device uses an arduino microcontroller board (arduino uno, arduino) for parameter control and data acquisition. work is based on gabba meloni's work of building a. One shows how you can. learn how to. Arduino Potentiostat.
From www.researchgate.net
(PDF) Building an Arduino based potentiostat and Instrumentation for Arduino Potentiostat learn how to develop a simple potentiostat circuit with arduino uno board and an rc filter to measure. A graphical user interface is generated with labview to simplify data communication between the hardware and a pc and to provide intuitive control software for the user. work is based on gabba meloni's work of building a. this article. Arduino Potentiostat.
From www.youtube.com
Potentiometer with Arduino Arduino Tutorials YouTube Arduino Potentiostat this article will showcase use cases of potentiometers, as well as teach you how to connect and read data from them. the proposed device uses an arduino microcontroller board (arduino uno, arduino) for parameter control and data acquisition. A graphical user interface is generated with labview to simplify data communication between the hardware and a pc and to. Arduino Potentiostat.
From www.youtube.com
Control the intensity of LED using 10K potentiometer interfacing with Arduino Potentiostat the proposed device uses an arduino microcontroller board (arduino uno, arduino) for parameter control and data acquisition. One shows how you can. A graphical user interface is generated with labview to simplify data communication between the hardware and a pc and to provide intuitive control software for the user. on this note, we present the design and fabrication. Arduino Potentiostat.
From nerdytechy.com
What is a Potentiostat? Guide for Beginners NerdyTechy Arduino Potentiostat A graphical user interface is generated with labview to simplify data communication between the hardware and a pc and to provide intuitive control software for the user. on this note, we present the design and fabrication of a simple, cheap, and customizable arduino based. work is based on gabba meloni's work of building a. One shows how you. Arduino Potentiostat.
From www.youtube.com
How to control a digital potentiometer using Arduino UNO YouTube Arduino Potentiostat on this note, we present the design and fabrication of a simple, cheap, and customizable arduino based. the proposed device uses an arduino microcontroller board (arduino uno, arduino) for parameter control and data acquisition. work is based on gabba meloni's work of building a. A graphical user interface is generated with labview to simplify data communication between. Arduino Potentiostat.
From www.researchgate.net
(PDF) Building an Arduino based potentiostat and Instrumentation for Arduino Potentiostat the proposed device uses an arduino microcontroller board (arduino uno, arduino) for parameter control and data acquisition. work is based on gabba meloni's work of building a. One shows how you can. learn how to develop a simple potentiostat circuit with arduino uno board and an rc filter to measure. A graphical user interface is generated with. Arduino Potentiostat.
From github.com
GitHub stella209/SeeedSTATPotentiostatProject Potentiostat Arduino Potentiostat One shows how you can. A graphical user interface is generated with labview to simplify data communication between the hardware and a pc and to provide intuitive control software for the user. on this note, we present the design and fabrication of a simple, cheap, and customizable arduino based. learn how to develop a simple potentiostat circuit with. Arduino Potentiostat.
From forum.arduino.cc
Arduinobased Potentiostat General Electronics Arduino Forum Arduino Potentiostat this article will showcase use cases of potentiometers, as well as teach you how to connect and read data from them. learn how to develop a simple potentiostat circuit with arduino uno board and an rc filter to measure. work is based on gabba meloni's work of building a. on this note, we present the design. Arduino Potentiostat.
From forum.arduino.cc
Arduinobased Potentiostat for Cyclic Voltammetry General Electronics Arduino Potentiostat One shows how you can. on this note, we present the design and fabrication of a simple, cheap, and customizable arduino based. A graphical user interface is generated with labview to simplify data communication between the hardware and a pc and to provide intuitive control software for the user. work is based on gabba meloni's work of building. Arduino Potentiostat.
From forum.arduino.cc
Arduinobased Potentiostat General Electronics Arduino Forum Arduino Potentiostat One shows how you can. the proposed device uses an arduino microcontroller board (arduino uno, arduino) for parameter control and data acquisition. learn how to develop a simple potentiostat circuit with arduino uno board and an rc filter to measure. A graphical user interface is generated with labview to simplify data communication between the hardware and a pc. Arduino Potentiostat.
From www.youtube.com
Arduino Basics Soft Potentiometer YouTube Arduino Potentiostat learn how to develop a simple potentiostat circuit with arduino uno board and an rc filter to measure. the proposed device uses an arduino microcontroller board (arduino uno, arduino) for parameter control and data acquisition. on this note, we present the design and fabrication of a simple, cheap, and customizable arduino based. One shows how you can.. Arduino Potentiostat.
From www.instructables.com
Potentiostat 6 Steps Instructables Arduino Potentiostat this article will showcase use cases of potentiometers, as well as teach you how to connect and read data from them. learn how to develop a simple potentiostat circuit with arduino uno board and an rc filter to measure. the proposed device uses an arduino microcontroller board (arduino uno, arduino) for parameter control and data acquisition. One. Arduino Potentiostat.
From wokwi.com
Simple Potentiostat controlled LED Wokwi ESP32, STM32, Arduino Simulator Arduino Potentiostat One shows how you can. on this note, we present the design and fabrication of a simple, cheap, and customizable arduino based. learn how to develop a simple potentiostat circuit with arduino uno board and an rc filter to measure. work is based on gabba meloni's work of building a. the proposed device uses an arduino. Arduino Potentiostat.
From www.pcbway.com
Arduino Potentiostat Share PCBWay Arduino Potentiostat A graphical user interface is generated with labview to simplify data communication between the hardware and a pc and to provide intuitive control software for the user. on this note, we present the design and fabrication of a simple, cheap, and customizable arduino based. work is based on gabba meloni's work of building a. the proposed device. Arduino Potentiostat.
From www.youtube.com
DIY Project potentiometer control LED using Arduino YouTube Arduino Potentiostat the proposed device uses an arduino microcontroller board (arduino uno, arduino) for parameter control and data acquisition. this article will showcase use cases of potentiometers, as well as teach you how to connect and read data from them. work is based on gabba meloni's work of building a. on this note, we present the design and. Arduino Potentiostat.
From forum.arduino.cc
Arduinobased Potentiostat General Electronics Arduino Forum Arduino Potentiostat A graphical user interface is generated with labview to simplify data communication between the hardware and a pc and to provide intuitive control software for the user. on this note, we present the design and fabrication of a simple, cheap, and customizable arduino based. this article will showcase use cases of potentiometers, as well as teach you how. Arduino Potentiostat.
From forum.arduino.cc
Arduinobased Potentiostat for Cyclic Voltammetry General Electronics Arduino Potentiostat work is based on gabba meloni's work of building a. learn how to develop a simple potentiostat circuit with arduino uno board and an rc filter to measure. on this note, we present the design and fabrication of a simple, cheap, and customizable arduino based. One shows how you can. A graphical user interface is generated with. Arduino Potentiostat.
From www.youtube.com
Potentiostat potentiostatpotentiostat arduinopotentiostat circuit Arduino Potentiostat the proposed device uses an arduino microcontroller board (arduino uno, arduino) for parameter control and data acquisition. work is based on gabba meloni's work of building a. this article will showcase use cases of potentiometers, as well as teach you how to connect and read data from them. on this note, we present the design and. Arduino Potentiostat.
From forum.arduino.cc
Arduinobased Potentiostat General Electronics Arduino Forum Arduino Potentiostat the proposed device uses an arduino microcontroller board (arduino uno, arduino) for parameter control and data acquisition. learn how to develop a simple potentiostat circuit with arduino uno board and an rc filter to measure. A graphical user interface is generated with labview to simplify data communication between the hardware and a pc and to provide intuitive control. Arduino Potentiostat.
From forum.arduino.cc
ArduinoBased Potentiostat for Amperomtery General Electronics Arduino Potentiostat learn how to develop a simple potentiostat circuit with arduino uno board and an rc filter to measure. work is based on gabba meloni's work of building a. on this note, we present the design and fabrication of a simple, cheap, and customizable arduino based. One shows how you can. the proposed device uses an arduino. Arduino Potentiostat.
From www.instructables.com
Digital Potentiometers Arduino Shield 3 Steps Instructables Arduino Potentiostat on this note, we present the design and fabrication of a simple, cheap, and customizable arduino based. One shows how you can. learn how to develop a simple potentiostat circuit with arduino uno board and an rc filter to measure. work is based on gabba meloni's work of building a. A graphical user interface is generated with. Arduino Potentiostat.
From www.researchgate.net
(PDF) Building an Arduino based potentiostat and Instrumentation for Arduino Potentiostat One shows how you can. on this note, we present the design and fabrication of a simple, cheap, and customizable arduino based. this article will showcase use cases of potentiometers, as well as teach you how to connect and read data from them. A graphical user interface is generated with labview to simplify data communication between the hardware. Arduino Potentiostat.
From www.youtube.com
ESP32 Reading Analog Values with Arduino IDE using Potentiometer Arduino Potentiostat on this note, we present the design and fabrication of a simple, cheap, and customizable arduino based. the proposed device uses an arduino microcontroller board (arduino uno, arduino) for parameter control and data acquisition. A graphical user interface is generated with labview to simplify data communication between the hardware and a pc and to provide intuitive control software. Arduino Potentiostat.
From forum.arduino.cc
Potentiostat circuit Project Guidance Arduino Forum Arduino Potentiostat learn how to develop a simple potentiostat circuit with arduino uno board and an rc filter to measure. One shows how you can. on this note, we present the design and fabrication of a simple, cheap, and customizable arduino based. work is based on gabba meloni's work of building a. A graphical user interface is generated with. Arduino Potentiostat.
From www.youtube.com
Use Potentiometer with Arduino Simplest Way YouTube Arduino Potentiostat A graphical user interface is generated with labview to simplify data communication between the hardware and a pc and to provide intuitive control software for the user. on this note, we present the design and fabrication of a simple, cheap, and customizable arduino based. the proposed device uses an arduino microcontroller board (arduino uno, arduino) for parameter control. Arduino Potentiostat.
From www.researchgate.net
(PDF) Building an Arduino based potentiostat and Instrumentation for Arduino Potentiostat work is based on gabba meloni's work of building a. this article will showcase use cases of potentiometers, as well as teach you how to connect and read data from them. on this note, we present the design and fabrication of a simple, cheap, and customizable arduino based. the proposed device uses an arduino microcontroller board. Arduino Potentiostat.
From www.cell.com
Lowcost smartphonecontrolled potentiostat based on Arduino for Arduino Potentiostat One shows how you can. work is based on gabba meloni's work of building a. this article will showcase use cases of potentiometers, as well as teach you how to connect and read data from them. learn how to develop a simple potentiostat circuit with arduino uno board and an rc filter to measure. A graphical user. Arduino Potentiostat.
From electronics.stackexchange.com
arduino Potentiostat calibration and measurement Electrical Arduino Potentiostat One shows how you can. the proposed device uses an arduino microcontroller board (arduino uno, arduino) for parameter control and data acquisition. A graphical user interface is generated with labview to simplify data communication between the hardware and a pc and to provide intuitive control software for the user. work is based on gabba meloni's work of building. Arduino Potentiostat.
From github.com
GitHub Guswib/Potentiostat_Shield Software to run a Potentiostat Arduino Potentiostat One shows how you can. the proposed device uses an arduino microcontroller board (arduino uno, arduino) for parameter control and data acquisition. learn how to develop a simple potentiostat circuit with arduino uno board and an rc filter to measure. on this note, we present the design and fabrication of a simple, cheap, and customizable arduino based.. Arduino Potentiostat.
From www.youtube.com
Tutorial Arduino How to connect Potentiometer YouTube Arduino Potentiostat One shows how you can. work is based on gabba meloni's work of building a. A graphical user interface is generated with labview to simplify data communication between the hardware and a pc and to provide intuitive control software for the user. this article will showcase use cases of potentiometers, as well as teach you how to connect. Arduino Potentiostat.
From blog.arduino.cc
Research projects with Arduino? Arduino Blog Arduino Potentiostat A graphical user interface is generated with labview to simplify data communication between the hardware and a pc and to provide intuitive control software for the user. work is based on gabba meloni's work of building a. the proposed device uses an arduino microcontroller board (arduino uno, arduino) for parameter control and data acquisition. One shows how you. Arduino Potentiostat.
From forum.arduino.cc
ArduinoBased Potentiostat for Amperomtery General Electronics Arduino Potentiostat work is based on gabba meloni's work of building a. this article will showcase use cases of potentiometers, as well as teach you how to connect and read data from them. learn how to develop a simple potentiostat circuit with arduino uno board and an rc filter to measure. on this note, we present the design. Arduino Potentiostat.