Slow Gi Motility Treatment . this article explains why people experience peristalsis problems and describes the different medical conditions that fall under the umbrella of gastrointestinal motility disorders. It also describes the various treatments and lifestyle changes that can help relieve symptoms. the treatment options currently available include lifestyle modifications, dietary and gut microbiota manipulation. the phrase intestinal motility disorders applies to abnormal intestinal contractions, such as spasms and intestinal paralysis. Lazy bowel syndrome, also known as slow transit constipation (stc), is a condition characterized by the slow movement of waste. the motility clinic consists of physicians who have special training and interests in disorders of gastrointestinal. what is lazy bowel syndrome? learn about motility disorders affecting the gastrointestinal tract, including symptoms like constipation, diarrhea, and bloating, their causes, diagnosis, and treatment options. depending on the cause of your slow bowel movements, your treatments may vary.
from www.slideserve.com
It also describes the various treatments and lifestyle changes that can help relieve symptoms. what is lazy bowel syndrome? depending on the cause of your slow bowel movements, your treatments may vary. learn about motility disorders affecting the gastrointestinal tract, including symptoms like constipation, diarrhea, and bloating, their causes, diagnosis, and treatment options. Lazy bowel syndrome, also known as slow transit constipation (stc), is a condition characterized by the slow movement of waste. the motility clinic consists of physicians who have special training and interests in disorders of gastrointestinal. this article explains why people experience peristalsis problems and describes the different medical conditions that fall under the umbrella of gastrointestinal motility disorders. the phrase intestinal motility disorders applies to abnormal intestinal contractions, such as spasms and intestinal paralysis. the treatment options currently available include lifestyle modifications, dietary and gut microbiota manipulation.
PPT Unit Twelve Gastrointestinal Physiology PowerPoint Presentation
Slow Gi Motility Treatment the phrase intestinal motility disorders applies to abnormal intestinal contractions, such as spasms and intestinal paralysis. the phrase intestinal motility disorders applies to abnormal intestinal contractions, such as spasms and intestinal paralysis. depending on the cause of your slow bowel movements, your treatments may vary. learn about motility disorders affecting the gastrointestinal tract, including symptoms like constipation, diarrhea, and bloating, their causes, diagnosis, and treatment options. this article explains why people experience peristalsis problems and describes the different medical conditions that fall under the umbrella of gastrointestinal motility disorders. the treatment options currently available include lifestyle modifications, dietary and gut microbiota manipulation. Lazy bowel syndrome, also known as slow transit constipation (stc), is a condition characterized by the slow movement of waste. the motility clinic consists of physicians who have special training and interests in disorders of gastrointestinal. It also describes the various treatments and lifestyle changes that can help relieve symptoms. what is lazy bowel syndrome?
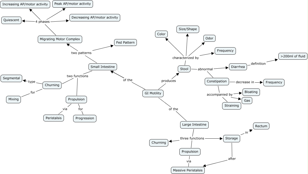
From cmapspublic3.ihmc.us
GI Motility Slow Gi Motility Treatment the phrase intestinal motility disorders applies to abnormal intestinal contractions, such as spasms and intestinal paralysis. It also describes the various treatments and lifestyle changes that can help relieve symptoms. the motility clinic consists of physicians who have special training and interests in disorders of gastrointestinal. this article explains why people experience peristalsis problems and describes the. Slow Gi Motility Treatment.
From www.slideserve.com
PPT GI Motility Disorders Why are Women at Risk? PowerPoint Slow Gi Motility Treatment the motility clinic consists of physicians who have special training and interests in disorders of gastrointestinal. the phrase intestinal motility disorders applies to abnormal intestinal contractions, such as spasms and intestinal paralysis. this article explains why people experience peristalsis problems and describes the different medical conditions that fall under the umbrella of gastrointestinal motility disorders. what. Slow Gi Motility Treatment.
From gutsybynutrition.com.au
GI Motility Part 2 How to improve your motility — Gutsy By Nutrition Slow Gi Motility Treatment learn about motility disorders affecting the gastrointestinal tract, including symptoms like constipation, diarrhea, and bloating, their causes, diagnosis, and treatment options. It also describes the various treatments and lifestyle changes that can help relieve symptoms. the phrase intestinal motility disorders applies to abnormal intestinal contractions, such as spasms and intestinal paralysis. depending on the cause of your. Slow Gi Motility Treatment.
From www.youtube.com
Why Does Slow Motility and Constipation Prevent Me From Healing My Gut Slow Gi Motility Treatment Lazy bowel syndrome, also known as slow transit constipation (stc), is a condition characterized by the slow movement of waste. the phrase intestinal motility disorders applies to abnormal intestinal contractions, such as spasms and intestinal paralysis. the treatment options currently available include lifestyle modifications, dietary and gut microbiota manipulation. It also describes the various treatments and lifestyle changes. Slow Gi Motility Treatment.
From www.slideserve.com
PPT Gatrointestinal secretions & motility PowerPoint Presentation Slow Gi Motility Treatment learn about motility disorders affecting the gastrointestinal tract, including symptoms like constipation, diarrhea, and bloating, their causes, diagnosis, and treatment options. Lazy bowel syndrome, also known as slow transit constipation (stc), is a condition characterized by the slow movement of waste. depending on the cause of your slow bowel movements, your treatments may vary. It also describes the. Slow Gi Motility Treatment.
From www.aafp.org
Diabetes Mellitus Management of Gastrointestinal Complications AAFP Slow Gi Motility Treatment what is lazy bowel syndrome? the motility clinic consists of physicians who have special training and interests in disorders of gastrointestinal. the treatment options currently available include lifestyle modifications, dietary and gut microbiota manipulation. learn about motility disorders affecting the gastrointestinal tract, including symptoms like constipation, diarrhea, and bloating, their causes, diagnosis, and treatment options. . Slow Gi Motility Treatment.
From els-jbs-prod-cdn.jbs.elsevierhealth.com
New Drugs on the Horizon for Functional and Motility Gastrointestinal Slow Gi Motility Treatment learn about motility disorders affecting the gastrointestinal tract, including symptoms like constipation, diarrhea, and bloating, their causes, diagnosis, and treatment options. It also describes the various treatments and lifestyle changes that can help relieve symptoms. Lazy bowel syndrome, also known as slow transit constipation (stc), is a condition characterized by the slow movement of waste. the treatment options. Slow Gi Motility Treatment.
From shoplt360.com
Gi Motility LT360 Slow Gi Motility Treatment the phrase intestinal motility disorders applies to abnormal intestinal contractions, such as spasms and intestinal paralysis. the treatment options currently available include lifestyle modifications, dietary and gut microbiota manipulation. the motility clinic consists of physicians who have special training and interests in disorders of gastrointestinal. this article explains why people experience peristalsis problems and describes the. Slow Gi Motility Treatment.
From www.slideserve.com
PPT GI Motility Disorders Why are Women at Risk? PowerPoint Slow Gi Motility Treatment the phrase intestinal motility disorders applies to abnormal intestinal contractions, such as spasms and intestinal paralysis. what is lazy bowel syndrome? Lazy bowel syndrome, also known as slow transit constipation (stc), is a condition characterized by the slow movement of waste. It also describes the various treatments and lifestyle changes that can help relieve symptoms. the treatment. Slow Gi Motility Treatment.
From www.frontiersin.org
Frontiers Current Treatment Options and Therapeutic Insights for Slow Gi Motility Treatment this article explains why people experience peristalsis problems and describes the different medical conditions that fall under the umbrella of gastrointestinal motility disorders. It also describes the various treatments and lifestyle changes that can help relieve symptoms. depending on the cause of your slow bowel movements, your treatments may vary. the treatment options currently available include lifestyle. Slow Gi Motility Treatment.
From www.nhc.com
GI Motility Complex, Enzyme Science Slow Gi Motility Treatment what is lazy bowel syndrome? It also describes the various treatments and lifestyle changes that can help relieve symptoms. the phrase intestinal motility disorders applies to abnormal intestinal contractions, such as spasms and intestinal paralysis. learn about motility disorders affecting the gastrointestinal tract, including symptoms like constipation, diarrhea, and bloating, their causes, diagnosis, and treatment options. . Slow Gi Motility Treatment.
From www.youtube.com
These Things Cause SLOW Bowel Motility YouTube Slow Gi Motility Treatment Lazy bowel syndrome, also known as slow transit constipation (stc), is a condition characterized by the slow movement of waste. this article explains why people experience peristalsis problems and describes the different medical conditions that fall under the umbrella of gastrointestinal motility disorders. the motility clinic consists of physicians who have special training and interests in disorders of. Slow Gi Motility Treatment.
From www.chegg.com
Solved A drug that blocks vagal activityslows GI motility Slow Gi Motility Treatment what is lazy bowel syndrome? the phrase intestinal motility disorders applies to abnormal intestinal contractions, such as spasms and intestinal paralysis. the motility clinic consists of physicians who have special training and interests in disorders of gastrointestinal. depending on the cause of your slow bowel movements, your treatments may vary. Lazy bowel syndrome, also known as. Slow Gi Motility Treatment.
From www.slideserve.com
PPT GI Motility Disorders Why are Women at Risk? PowerPoint Slow Gi Motility Treatment what is lazy bowel syndrome? learn about motility disorders affecting the gastrointestinal tract, including symptoms like constipation, diarrhea, and bloating, their causes, diagnosis, and treatment options. depending on the cause of your slow bowel movements, your treatments may vary. It also describes the various treatments and lifestyle changes that can help relieve symptoms. Lazy bowel syndrome, also. Slow Gi Motility Treatment.
From www.youtube.com
Brandl's Basics An introduction to GI Motility YouTube Slow Gi Motility Treatment this article explains why people experience peristalsis problems and describes the different medical conditions that fall under the umbrella of gastrointestinal motility disorders. the treatment options currently available include lifestyle modifications, dietary and gut microbiota manipulation. It also describes the various treatments and lifestyle changes that can help relieve symptoms. Lazy bowel syndrome, also known as slow transit. Slow Gi Motility Treatment.
From www.slideserve.com
PPT The Digestive system PowerPoint Presentation ID1283335 Slow Gi Motility Treatment the motility clinic consists of physicians who have special training and interests in disorders of gastrointestinal. depending on the cause of your slow bowel movements, your treatments may vary. this article explains why people experience peristalsis problems and describes the different medical conditions that fall under the umbrella of gastrointestinal motility disorders. what is lazy bowel. Slow Gi Motility Treatment.
From slideplayer.com
GI MOTILITY When Slow Doesn’t Always Win the Race ppt download Slow Gi Motility Treatment the phrase intestinal motility disorders applies to abnormal intestinal contractions, such as spasms and intestinal paralysis. the treatment options currently available include lifestyle modifications, dietary and gut microbiota manipulation. learn about motility disorders affecting the gastrointestinal tract, including symptoms like constipation, diarrhea, and bloating, their causes, diagnosis, and treatment options. depending on the cause of your. Slow Gi Motility Treatment.
From www.slideserve.com
PPT Gatrointestinal secretions & motility PowerPoint Presentation Slow Gi Motility Treatment this article explains why people experience peristalsis problems and describes the different medical conditions that fall under the umbrella of gastrointestinal motility disorders. depending on the cause of your slow bowel movements, your treatments may vary. the motility clinic consists of physicians who have special training and interests in disorders of gastrointestinal. the phrase intestinal motility. Slow Gi Motility Treatment.
From www.slideserve.com
PPT Unit Twelve Gastrointestinal Physiology PowerPoint Presentation Slow Gi Motility Treatment It also describes the various treatments and lifestyle changes that can help relieve symptoms. this article explains why people experience peristalsis problems and describes the different medical conditions that fall under the umbrella of gastrointestinal motility disorders. the motility clinic consists of physicians who have special training and interests in disorders of gastrointestinal. the treatment options currently. Slow Gi Motility Treatment.
From www.youtube.com
Gastroparesis and Slow Gut Motility Dr. J Q & A YouTube Slow Gi Motility Treatment the motility clinic consists of physicians who have special training and interests in disorders of gastrointestinal. what is lazy bowel syndrome? the phrase intestinal motility disorders applies to abnormal intestinal contractions, such as spasms and intestinal paralysis. learn about motility disorders affecting the gastrointestinal tract, including symptoms like constipation, diarrhea, and bloating, their causes, diagnosis, and. Slow Gi Motility Treatment.
From theocpharmacy.com
GIMotility Matrix The OC Pharmacy Slow Gi Motility Treatment It also describes the various treatments and lifestyle changes that can help relieve symptoms. what is lazy bowel syndrome? depending on the cause of your slow bowel movements, your treatments may vary. the treatment options currently available include lifestyle modifications, dietary and gut microbiota manipulation. the phrase intestinal motility disorders applies to abnormal intestinal contractions, such. Slow Gi Motility Treatment.
From www.frontiersin.org
Frontiers New Developments in Therapy for Gastric Motility Slow Gi Motility Treatment Lazy bowel syndrome, also known as slow transit constipation (stc), is a condition characterized by the slow movement of waste. the treatment options currently available include lifestyle modifications, dietary and gut microbiota manipulation. the motility clinic consists of physicians who have special training and interests in disorders of gastrointestinal. depending on the cause of your slow bowel. Slow Gi Motility Treatment.
From romeonline.org
Physiology Motility 18 Gastrointestinal Motility and ENSCNS Control Slow Gi Motility Treatment the treatment options currently available include lifestyle modifications, dietary and gut microbiota manipulation. Lazy bowel syndrome, also known as slow transit constipation (stc), is a condition characterized by the slow movement of waste. depending on the cause of your slow bowel movements, your treatments may vary. learn about motility disorders affecting the gastrointestinal tract, including symptoms like. Slow Gi Motility Treatment.
From www.scribd.com
GI Motility PDF Diarrhea Gastroenterology Slow Gi Motility Treatment the treatment options currently available include lifestyle modifications, dietary and gut microbiota manipulation. learn about motility disorders affecting the gastrointestinal tract, including symptoms like constipation, diarrhea, and bloating, their causes, diagnosis, and treatment options. what is lazy bowel syndrome? the motility clinic consists of physicians who have special training and interests in disorders of gastrointestinal. . Slow Gi Motility Treatment.
From www.slideserve.com
PPT Unit Twelve Gastrointestinal Physiology PowerPoint Presentation Slow Gi Motility Treatment Lazy bowel syndrome, also known as slow transit constipation (stc), is a condition characterized by the slow movement of waste. the motility clinic consists of physicians who have special training and interests in disorders of gastrointestinal. the treatment options currently available include lifestyle modifications, dietary and gut microbiota manipulation. It also describes the various treatments and lifestyle changes. Slow Gi Motility Treatment.
From www.slideshare.net
Gut motility lecture Slow Gi Motility Treatment this article explains why people experience peristalsis problems and describes the different medical conditions that fall under the umbrella of gastrointestinal motility disorders. the treatment options currently available include lifestyle modifications, dietary and gut microbiota manipulation. It also describes the various treatments and lifestyle changes that can help relieve symptoms. what is lazy bowel syndrome? depending. Slow Gi Motility Treatment.
From www.slideserve.com
PPT Unit Twelve Gastrointestinal Physiology PowerPoint Presentation Slow Gi Motility Treatment the treatment options currently available include lifestyle modifications, dietary and gut microbiota manipulation. depending on the cause of your slow bowel movements, your treatments may vary. this article explains why people experience peristalsis problems and describes the different medical conditions that fall under the umbrella of gastrointestinal motility disorders. the phrase intestinal motility disorders applies to. Slow Gi Motility Treatment.
From silver-fern-brand.circle.so
Slow Motility + Reflux, Heartburn, Gastritis Issues Protocol Slow Gi Motility Treatment the phrase intestinal motility disorders applies to abnormal intestinal contractions, such as spasms and intestinal paralysis. this article explains why people experience peristalsis problems and describes the different medical conditions that fall under the umbrella of gastrointestinal motility disorders. Lazy bowel syndrome, also known as slow transit constipation (stc), is a condition characterized by the slow movement of. Slow Gi Motility Treatment.
From www.youtube.com
GI Motility Center Let’s Talk About Health Ep. 9 YouTube Slow Gi Motility Treatment depending on the cause of your slow bowel movements, your treatments may vary. what is lazy bowel syndrome? the phrase intestinal motility disorders applies to abnormal intestinal contractions, such as spasms and intestinal paralysis. the motility clinic consists of physicians who have special training and interests in disorders of gastrointestinal. this article explains why people. Slow Gi Motility Treatment.
From www.slideserve.com
PPT Gastrointestinal Motility PowerPoint Presentation, free download Slow Gi Motility Treatment Lazy bowel syndrome, also known as slow transit constipation (stc), is a condition characterized by the slow movement of waste. the treatment options currently available include lifestyle modifications, dietary and gut microbiota manipulation. the phrase intestinal motility disorders applies to abnormal intestinal contractions, such as spasms and intestinal paralysis. the motility clinic consists of physicians who have. Slow Gi Motility Treatment.
From www.slideserve.com
PPT Antiemetics, antacids & GI motility drugs PowerPoint Slow Gi Motility Treatment learn about motility disorders affecting the gastrointestinal tract, including symptoms like constipation, diarrhea, and bloating, their causes, diagnosis, and treatment options. what is lazy bowel syndrome? the motility clinic consists of physicians who have special training and interests in disorders of gastrointestinal. the treatment options currently available include lifestyle modifications, dietary and gut microbiota manipulation. . Slow Gi Motility Treatment.
From www.youtube.com
Signs You Have Slow Digestion Or Slow Gut Motility How To Tell You Slow Gi Motility Treatment the motility clinic consists of physicians who have special training and interests in disorders of gastrointestinal. the treatment options currently available include lifestyle modifications, dietary and gut microbiota manipulation. It also describes the various treatments and lifestyle changes that can help relieve symptoms. what is lazy bowel syndrome? learn about motility disorders affecting the gastrointestinal tract,. Slow Gi Motility Treatment.
From onlinelibrary.wiley.com
Gastrointestinal motility revisited The wireless motility capsule Slow Gi Motility Treatment depending on the cause of your slow bowel movements, your treatments may vary. Lazy bowel syndrome, also known as slow transit constipation (stc), is a condition characterized by the slow movement of waste. the treatment options currently available include lifestyle modifications, dietary and gut microbiota manipulation. the phrase intestinal motility disorders applies to abnormal intestinal contractions, such. Slow Gi Motility Treatment.
From agutsygirl.com
12 Ways to Increase Stomach Motility A Gutsy Girl® Slow Gi Motility Treatment this article explains why people experience peristalsis problems and describes the different medical conditions that fall under the umbrella of gastrointestinal motility disorders. Lazy bowel syndrome, also known as slow transit constipation (stc), is a condition characterized by the slow movement of waste. depending on the cause of your slow bowel movements, your treatments may vary. what. Slow Gi Motility Treatment.
From www.frontiersin.org
Frontiers Action Mode of Gut Motility, Fluid and Electrolyte Slow Gi Motility Treatment Lazy bowel syndrome, also known as slow transit constipation (stc), is a condition characterized by the slow movement of waste. learn about motility disorders affecting the gastrointestinal tract, including symptoms like constipation, diarrhea, and bloating, their causes, diagnosis, and treatment options. what is lazy bowel syndrome? depending on the cause of your slow bowel movements, your treatments. Slow Gi Motility Treatment.