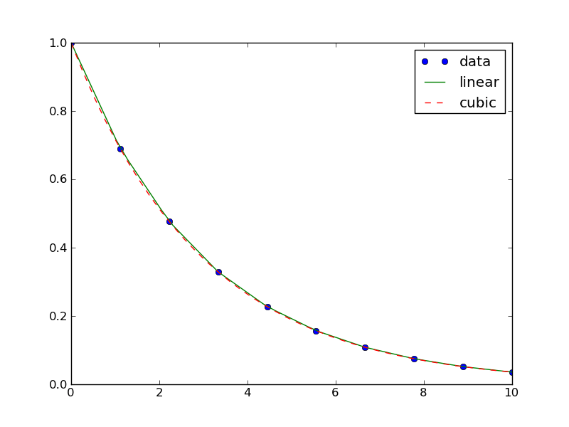
Linear Interpolation Scipy . It creates an interpolating function from a given set of. The choice of a specific. Scipy provides us with a module called scipy.interpolate which has many functions to deal with interpolation: Linearndinterpolator # class linearndinterpolator(points, values, fill_value=np.nan, rescale=false) # piecewise linear interpolator in n > 1 dimensions. 1d cubic interpolation uses a spline, 2d cubic. There are several general facilities available in scipy for interpolation and smoothing for data in 1, 2, and higher dimensions. The interp1d class in scipy.interpolate is a convenient method to create a function based on fixed data points, which can be evaluated anywhere within the domain defined by the given data. This example demonstrates some of the different interpolation methods available in scipy.interpolation.interp1d. Import numpy as np from scipy.interpolate import interp1d import pylab a,.
from stackoverflow.com
The choice of a specific. Import numpy as np from scipy.interpolate import interp1d import pylab a,. It creates an interpolating function from a given set of. Scipy provides us with a module called scipy.interpolate which has many functions to deal with interpolation: There are several general facilities available in scipy for interpolation and smoothing for data in 1, 2, and higher dimensions. 1d cubic interpolation uses a spline, 2d cubic. This example demonstrates some of the different interpolation methods available in scipy.interpolation.interp1d. The interp1d class in scipy.interpolate is a convenient method to create a function based on fixed data points, which can be evaluated anywhere within the domain defined by the given data. Linearndinterpolator # class linearndinterpolator(points, values, fill_value=np.nan, rescale=false) # piecewise linear interpolator in n > 1 dimensions.
python scipy interpolation, cubic & linear Stack Overflow
Linear Interpolation Scipy Scipy provides us with a module called scipy.interpolate which has many functions to deal with interpolation: The choice of a specific. Scipy provides us with a module called scipy.interpolate which has many functions to deal with interpolation: It creates an interpolating function from a given set of. There are several general facilities available in scipy for interpolation and smoothing for data in 1, 2, and higher dimensions. Linearndinterpolator # class linearndinterpolator(points, values, fill_value=np.nan, rescale=false) # piecewise linear interpolator in n > 1 dimensions. This example demonstrates some of the different interpolation methods available in scipy.interpolation.interp1d. 1d cubic interpolation uses a spline, 2d cubic. The interp1d class in scipy.interpolate is a convenient method to create a function based on fixed data points, which can be evaluated anywhere within the domain defined by the given data. Import numpy as np from scipy.interpolate import interp1d import pylab a,.
From mobillegends.net
Fast Linear Interpolation In Numpy Scipy Along A Path Stack Mobile Linear Interpolation Scipy Import numpy as np from scipy.interpolate import interp1d import pylab a,. Linearndinterpolator # class linearndinterpolator(points, values, fill_value=np.nan, rescale=false) # piecewise linear interpolator in n > 1 dimensions. There are several general facilities available in scipy for interpolation and smoothing for data in 1, 2, and higher dimensions. Scipy provides us with a module called scipy.interpolate which has many functions to. Linear Interpolation Scipy.
From stackoverflow.com
How to use scipy.interpolate.LinearNDInterpolator with own Linear Interpolation Scipy It creates an interpolating function from a given set of. Import numpy as np from scipy.interpolate import interp1d import pylab a,. 1d cubic interpolation uses a spline, 2d cubic. The interp1d class in scipy.interpolate is a convenient method to create a function based on fixed data points, which can be evaluated anywhere within the domain defined by the given data.. Linear Interpolation Scipy.
From stackoverflow.com
python Why does scipy linear interpolation run faster than nearest Linear Interpolation Scipy Import numpy as np from scipy.interpolate import interp1d import pylab a,. The choice of a specific. This example demonstrates some of the different interpolation methods available in scipy.interpolation.interp1d. Scipy provides us with a module called scipy.interpolate which has many functions to deal with interpolation: 1d cubic interpolation uses a spline, 2d cubic. Linearndinterpolator # class linearndinterpolator(points, values, fill_value=np.nan, rescale=false) #. Linear Interpolation Scipy.
From medium.com
How to Interpolate Data with Scipy by Tirthajyoti Sarkar Productive Linear Interpolation Scipy It creates an interpolating function from a given set of. This example demonstrates some of the different interpolation methods available in scipy.interpolation.interp1d. Scipy provides us with a module called scipy.interpolate which has many functions to deal with interpolation: There are several general facilities available in scipy for interpolation and smoothing for data in 1, 2, and higher dimensions. The interp1d. Linear Interpolation Scipy.
From www.gitplanet.com
Alternatives and detailed information of naturalneighborinterpolation Linear Interpolation Scipy Scipy provides us with a module called scipy.interpolate which has many functions to deal with interpolation: This example demonstrates some of the different interpolation methods available in scipy.interpolation.interp1d. The choice of a specific. Import numpy as np from scipy.interpolate import interp1d import pylab a,. 1d cubic interpolation uses a spline, 2d cubic. The interp1d class in scipy.interpolate is a convenient. Linear Interpolation Scipy.
From programming-review.com
PYTHON SCIPY EXAMPLES — PROGRAMMING REVIEW Linear Interpolation Scipy The interp1d class in scipy.interpolate is a convenient method to create a function based on fixed data points, which can be evaluated anywhere within the domain defined by the given data. It creates an interpolating function from a given set of. The choice of a specific. 1d cubic interpolation uses a spline, 2d cubic. This example demonstrates some of the. Linear Interpolation Scipy.
From stackoverflow.com
Python Numpy polyfit results differ from SciPy interpolate Stack Overflow Linear Interpolation Scipy Scipy provides us with a module called scipy.interpolate which has many functions to deal with interpolation: This example demonstrates some of the different interpolation methods available in scipy.interpolation.interp1d. The interp1d class in scipy.interpolate is a convenient method to create a function based on fixed data points, which can be evaluated anywhere within the domain defined by the given data. The. Linear Interpolation Scipy.
From docs.scipy.org
Interpolation (scipy.interpolate) — SciPy v0.10 Reference Guide (DRAFT) Linear Interpolation Scipy Linearndinterpolator # class linearndinterpolator(points, values, fill_value=np.nan, rescale=false) # piecewise linear interpolator in n > 1 dimensions. Import numpy as np from scipy.interpolate import interp1d import pylab a,. 1d cubic interpolation uses a spline, 2d cubic. The interp1d class in scipy.interpolate is a convenient method to create a function based on fixed data points, which can be evaluated anywhere within the. Linear Interpolation Scipy.
From stackoverflow.com
python scipy interpolation, cubic & linear Stack Overflow Linear Interpolation Scipy There are several general facilities available in scipy for interpolation and smoothing for data in 1, 2, and higher dimensions. The choice of a specific. Import numpy as np from scipy.interpolate import interp1d import pylab a,. Scipy provides us with a module called scipy.interpolate which has many functions to deal with interpolation: The interp1d class in scipy.interpolate is a convenient. Linear Interpolation Scipy.
From docs.scipy.org
Interpolation (scipy.interpolate) — SciPy v0.7 Reference Guide (DRAFT) Linear Interpolation Scipy It creates an interpolating function from a given set of. Linearndinterpolator # class linearndinterpolator(points, values, fill_value=np.nan, rescale=false) # piecewise linear interpolator in n > 1 dimensions. This example demonstrates some of the different interpolation methods available in scipy.interpolation.interp1d. The choice of a specific. The interp1d class in scipy.interpolate is a convenient method to create a function based on fixed data. Linear Interpolation Scipy.
From www.statology.org
How to Perform Linear Interpolation in Python (With Example) Linear Interpolation Scipy There are several general facilities available in scipy for interpolation and smoothing for data in 1, 2, and higher dimensions. Linearndinterpolator # class linearndinterpolator(points, values, fill_value=np.nan, rescale=false) # piecewise linear interpolator in n > 1 dimensions. Import numpy as np from scipy.interpolate import interp1d import pylab a,. The interp1d class in scipy.interpolate is a convenient method to create a function. Linear Interpolation Scipy.
From stackoverflow.com
python scipy griddata does not do linear interpolation as expected Linear Interpolation Scipy It creates an interpolating function from a given set of. Scipy provides us with a module called scipy.interpolate which has many functions to deal with interpolation: Import numpy as np from scipy.interpolate import interp1d import pylab a,. The choice of a specific. This example demonstrates some of the different interpolation methods available in scipy.interpolation.interp1d. Linearndinterpolator # class linearndinterpolator(points, values, fill_value=np.nan,. Linear Interpolation Scipy.
From stackoverflow.com
scipy Cubic hermit spline interpolation python Stack Overflow Linear Interpolation Scipy Import numpy as np from scipy.interpolate import interp1d import pylab a,. The interp1d class in scipy.interpolate is a convenient method to create a function based on fixed data points, which can be evaluated anywhere within the domain defined by the given data. Linearndinterpolator # class linearndinterpolator(points, values, fill_value=np.nan, rescale=false) # piecewise linear interpolator in n > 1 dimensions. The choice. Linear Interpolation Scipy.
From stackoverflow.com
python scipy interpolation, cubic & linear Stack Overflow Linear Interpolation Scipy There are several general facilities available in scipy for interpolation and smoothing for data in 1, 2, and higher dimensions. Scipy provides us with a module called scipy.interpolate which has many functions to deal with interpolation: The choice of a specific. Linearndinterpolator # class linearndinterpolator(points, values, fill_value=np.nan, rescale=false) # piecewise linear interpolator in n > 1 dimensions. It creates an. Linear Interpolation Scipy.
From stackoverflow.com
scipy Fitting 3D scatter data in Python Stack Overflow Linear Interpolation Scipy Scipy provides us with a module called scipy.interpolate which has many functions to deal with interpolation: Linearndinterpolator # class linearndinterpolator(points, values, fill_value=np.nan, rescale=false) # piecewise linear interpolator in n > 1 dimensions. The interp1d class in scipy.interpolate is a convenient method to create a function based on fixed data points, which can be evaluated anywhere within the domain defined by. Linear Interpolation Scipy.
From stackoverflow.com
python scipy griddata does not do linear interpolation as expected Linear Interpolation Scipy It creates an interpolating function from a given set of. 1d cubic interpolation uses a spline, 2d cubic. The interp1d class in scipy.interpolate is a convenient method to create a function based on fixed data points, which can be evaluated anywhere within the domain defined by the given data. There are several general facilities available in scipy for interpolation and. Linear Interpolation Scipy.
From www.statology.org
How to Perform Linear Interpolation in Python (With Example) Linear Interpolation Scipy The interp1d class in scipy.interpolate is a convenient method to create a function based on fixed data points, which can be evaluated anywhere within the domain defined by the given data. There are several general facilities available in scipy for interpolation and smoothing for data in 1, 2, and higher dimensions. Scipy provides us with a module called scipy.interpolate which. Linear Interpolation Scipy.
From innolitics.com
3D Natural Neighbor Interpolation Linear Interpolation Scipy The choice of a specific. The interp1d class in scipy.interpolate is a convenient method to create a function based on fixed data points, which can be evaluated anywhere within the domain defined by the given data. Scipy provides us with a module called scipy.interpolate which has many functions to deal with interpolation: This example demonstrates some of the different interpolation. Linear Interpolation Scipy.
From www.youtube.com
Spline Interpolation Example with SciPy YouTube Linear Interpolation Scipy The interp1d class in scipy.interpolate is a convenient method to create a function based on fixed data points, which can be evaluated anywhere within the domain defined by the given data. This example demonstrates some of the different interpolation methods available in scipy.interpolation.interp1d. 1d cubic interpolation uses a spline, 2d cubic. There are several general facilities available in scipy for. Linear Interpolation Scipy.
From stackoverflow.com
numpy Inverse Distance Weighted (IDW) Interpolation with Python Linear Interpolation Scipy 1d cubic interpolation uses a spline, 2d cubic. The interp1d class in scipy.interpolate is a convenient method to create a function based on fixed data points, which can be evaluated anywhere within the domain defined by the given data. This example demonstrates some of the different interpolation methods available in scipy.interpolation.interp1d. It creates an interpolating function from a given set. Linear Interpolation Scipy.
From stackoverflow.com
numpy smooth, generalised 2D linear interpolation in python Stack Linear Interpolation Scipy There are several general facilities available in scipy for interpolation and smoothing for data in 1, 2, and higher dimensions. It creates an interpolating function from a given set of. This example demonstrates some of the different interpolation methods available in scipy.interpolation.interp1d. 1d cubic interpolation uses a spline, 2d cubic. The interp1d class in scipy.interpolate is a convenient method to. Linear Interpolation Scipy.
From www.cuemath.com
Linear Interpolation Formula Learn the Formula to Find The Linear Linear Interpolation Scipy There are several general facilities available in scipy for interpolation and smoothing for data in 1, 2, and higher dimensions. 1d cubic interpolation uses a spline, 2d cubic. Linearndinterpolator # class linearndinterpolator(points, values, fill_value=np.nan, rescale=false) # piecewise linear interpolator in n > 1 dimensions. The choice of a specific. The interp1d class in scipy.interpolate is a convenient method to create. Linear Interpolation Scipy.
From docs.scipy.org
Interpolation (scipy.interpolate) — SciPy v0.7 Reference Guide (DRAFT) Linear Interpolation Scipy There are several general facilities available in scipy for interpolation and smoothing for data in 1, 2, and higher dimensions. The choice of a specific. 1d cubic interpolation uses a spline, 2d cubic. Scipy provides us with a module called scipy.interpolate which has many functions to deal with interpolation: Linearndinterpolator # class linearndinterpolator(points, values, fill_value=np.nan, rescale=false) # piecewise linear interpolator. Linear Interpolation Scipy.
From stackoverflow.com
python Fast linear interpolation in Numpy / Scipy "along a path Linear Interpolation Scipy The choice of a specific. The interp1d class in scipy.interpolate is a convenient method to create a function based on fixed data points, which can be evaluated anywhere within the domain defined by the given data. Import numpy as np from scipy.interpolate import interp1d import pylab a,. It creates an interpolating function from a given set of. 1d cubic interpolation. Linear Interpolation Scipy.
From stackoverflow.com
python Numpy scipy 2d interpolation for linear piecewise data Stack Linear Interpolation Scipy Scipy provides us with a module called scipy.interpolate which has many functions to deal with interpolation: 1d cubic interpolation uses a spline, 2d cubic. Linearndinterpolator # class linearndinterpolator(points, values, fill_value=np.nan, rescale=false) # piecewise linear interpolator in n > 1 dimensions. There are several general facilities available in scipy for interpolation and smoothing for data in 1, 2, and higher dimensions.. Linear Interpolation Scipy.
From stackoverflow.com
python scipy interpolation, cubic & linear Stack Overflow Linear Interpolation Scipy Linearndinterpolator # class linearndinterpolator(points, values, fill_value=np.nan, rescale=false) # piecewise linear interpolator in n > 1 dimensions. It creates an interpolating function from a given set of. Scipy provides us with a module called scipy.interpolate which has many functions to deal with interpolation: 1d cubic interpolation uses a spline, 2d cubic. The choice of a specific. This example demonstrates some of. Linear Interpolation Scipy.
From mmas.github.io
Interpolation methods in Scipy Linear Interpolation Scipy There are several general facilities available in scipy for interpolation and smoothing for data in 1, 2, and higher dimensions. The choice of a specific. 1d cubic interpolation uses a spline, 2d cubic. Linearndinterpolator # class linearndinterpolator(points, values, fill_value=np.nan, rescale=false) # piecewise linear interpolator in n > 1 dimensions. It creates an interpolating function from a given set of. This. Linear Interpolation Scipy.
From pythonguides.com
Python Scipy Interpolate Python Guides Linear Interpolation Scipy The choice of a specific. There are several general facilities available in scipy for interpolation and smoothing for data in 1, 2, and higher dimensions. This example demonstrates some of the different interpolation methods available in scipy.interpolation.interp1d. It creates an interpolating function from a given set of. Linearndinterpolator # class linearndinterpolator(points, values, fill_value=np.nan, rescale=false) # piecewise linear interpolator in n. Linear Interpolation Scipy.
From stackoverflow.com
python Fast linear interpolation in Numpy / Scipy "along a path Linear Interpolation Scipy Import numpy as np from scipy.interpolate import interp1d import pylab a,. The choice of a specific. 1d cubic interpolation uses a spline, 2d cubic. There are several general facilities available in scipy for interpolation and smoothing for data in 1, 2, and higher dimensions. This example demonstrates some of the different interpolation methods available in scipy.interpolation.interp1d. The interp1d class in. Linear Interpolation Scipy.
From stackoverflow.com
scipy linear spline interpolation error plot with python Stack Overflow Linear Interpolation Scipy This example demonstrates some of the different interpolation methods available in scipy.interpolation.interp1d. The interp1d class in scipy.interpolate is a convenient method to create a function based on fixed data points, which can be evaluated anywhere within the domain defined by the given data. Linearndinterpolator # class linearndinterpolator(points, values, fill_value=np.nan, rescale=false) # piecewise linear interpolator in n > 1 dimensions. It. Linear Interpolation Scipy.
From stackoverflow.com
python How can I perform twodimensional interpolation using scipy Linear Interpolation Scipy Import numpy as np from scipy.interpolate import interp1d import pylab a,. Scipy provides us with a module called scipy.interpolate which has many functions to deal with interpolation: There are several general facilities available in scipy for interpolation and smoothing for data in 1, 2, and higher dimensions. This example demonstrates some of the different interpolation methods available in scipy.interpolation.interp1d. The. Linear Interpolation Scipy.
From docs.scipy.org
Interpolation (scipy.interpolate) — SciPy v0.10 Reference Guide (DRAFT) Linear Interpolation Scipy Import numpy as np from scipy.interpolate import interp1d import pylab a,. This example demonstrates some of the different interpolation methods available in scipy.interpolation.interp1d. There are several general facilities available in scipy for interpolation and smoothing for data in 1, 2, and higher dimensions. Scipy provides us with a module called scipy.interpolate which has many functions to deal with interpolation: 1d. Linear Interpolation Scipy.
From stackoverflow.com
scipy How would you find the roots of a linear interpolation in Linear Interpolation Scipy Linearndinterpolator # class linearndinterpolator(points, values, fill_value=np.nan, rescale=false) # piecewise linear interpolator in n > 1 dimensions. The choice of a specific. There are several general facilities available in scipy for interpolation and smoothing for data in 1, 2, and higher dimensions. It creates an interpolating function from a given set of. The interp1d class in scipy.interpolate is a convenient method. Linear Interpolation Scipy.
From docs.scipy.org
Interpolation (scipy.interpolate) — SciPy v0.10 Reference Guide (DRAFT) Linear Interpolation Scipy 1d cubic interpolation uses a spline, 2d cubic. This example demonstrates some of the different interpolation methods available in scipy.interpolation.interp1d. Linearndinterpolator # class linearndinterpolator(points, values, fill_value=np.nan, rescale=false) # piecewise linear interpolator in n > 1 dimensions. The interp1d class in scipy.interpolate is a convenient method to create a function based on fixed data points, which can be evaluated anywhere within. Linear Interpolation Scipy.
From mmas.github.io
Interpolation methods in Scipy Linear Interpolation Scipy The choice of a specific. Scipy provides us with a module called scipy.interpolate which has many functions to deal with interpolation: Import numpy as np from scipy.interpolate import interp1d import pylab a,. The interp1d class in scipy.interpolate is a convenient method to create a function based on fixed data points, which can be evaluated anywhere within the domain defined by. Linear Interpolation Scipy.