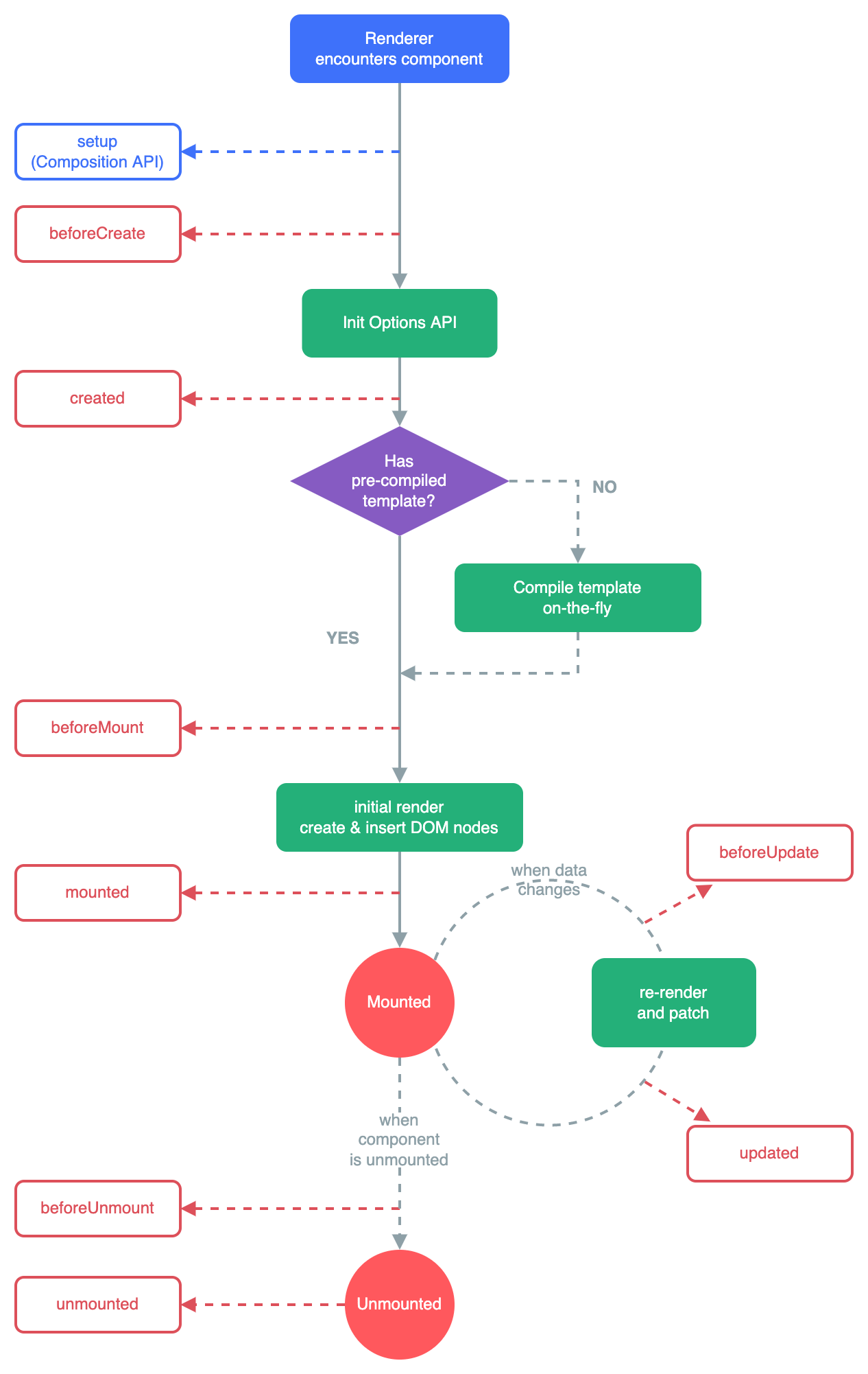
Vue Js Lifecycle Hooks . See practical examples of creation, mounting, updating, destroying,. All lifecycle hooks automatically have their this context bound to the instance, so that you can access data, computed properties, and. Learn how to use vue.js lifecycle hooks to execute code at different stages of a component's existence. See the diagram, the mapping, and the examples of each hook and how to update your vue 2. Every time a component reaches a new stage in its lifecycle, a specific function runs, and we can add code to that function. Lifecycle hooks in vue.js provide developers with the ability to perform specific actions at crucial moments in a component’s existence. Lifecycle hooks in vue.js in vue.js, there are functions called hooks that get triggered during different stages of a component's life cycle. As a vue component, essentially a view file in. Learn how to use lifecycle hooks in both the options api and composition api of vue 2 and vue 3. Learn how to use creation, mounting, updating, and destruction hooks in vue.js to perform actions at different stages of your.
from vuejs.org
Learn how to use vue.js lifecycle hooks to execute code at different stages of a component's existence. Every time a component reaches a new stage in its lifecycle, a specific function runs, and we can add code to that function. Learn how to use lifecycle hooks in both the options api and composition api of vue 2 and vue 3. As a vue component, essentially a view file in. Learn how to use creation, mounting, updating, and destruction hooks in vue.js to perform actions at different stages of your. All lifecycle hooks automatically have their this context bound to the instance, so that you can access data, computed properties, and. Lifecycle hooks in vue.js provide developers with the ability to perform specific actions at crucial moments in a component’s existence. See practical examples of creation, mounting, updating, destroying,. See the diagram, the mapping, and the examples of each hook and how to update your vue 2. Lifecycle hooks in vue.js in vue.js, there are functions called hooks that get triggered during different stages of a component's life cycle.
Lifecycle Hooks Vue.js
Vue Js Lifecycle Hooks Learn how to use vue.js lifecycle hooks to execute code at different stages of a component's existence. As a vue component, essentially a view file in. Every time a component reaches a new stage in its lifecycle, a specific function runs, and we can add code to that function. See the diagram, the mapping, and the examples of each hook and how to update your vue 2. Learn how to use vue.js lifecycle hooks to execute code at different stages of a component's existence. Lifecycle hooks in vue.js provide developers with the ability to perform specific actions at crucial moments in a component’s existence. All lifecycle hooks automatically have their this context bound to the instance, so that you can access data, computed properties, and. See practical examples of creation, mounting, updating, destroying,. Lifecycle hooks in vue.js in vue.js, there are functions called hooks that get triggered during different stages of a component's life cycle. Learn how to use lifecycle hooks in both the options api and composition api of vue 2 and vue 3. Learn how to use creation, mounting, updating, and destruction hooks in vue.js to perform actions at different stages of your.
From blog.canopas.com
Vue 3 lifecycle hooks with realtime example by Nidhi D Canopas Vue Js Lifecycle Hooks See practical examples of creation, mounting, updating, destroying,. All lifecycle hooks automatically have their this context bound to the instance, so that you can access data, computed properties, and. Learn how to use vue.js lifecycle hooks to execute code at different stages of a component's existence. See the diagram, the mapping, and the examples of each hook and how to. Vue Js Lifecycle Hooks.
From www.youtube.com
Lifecycle hooks in Vue JS Vue JS 3 YouTube Vue Js Lifecycle Hooks Learn how to use lifecycle hooks in both the options api and composition api of vue 2 and vue 3. As a vue component, essentially a view file in. See the diagram, the mapping, and the examples of each hook and how to update your vue 2. All lifecycle hooks automatically have their this context bound to the instance, so. Vue Js Lifecycle Hooks.
From hackernoon.com
Mastering Vue.js Lifecycle Hooks A Comprehensive Guide with Examples Vue Js Lifecycle Hooks Learn how to use vue.js lifecycle hooks to execute code at different stages of a component's existence. See practical examples of creation, mounting, updating, destroying,. See the diagram, the mapping, and the examples of each hook and how to update your vue 2. As a vue component, essentially a view file in. Lifecycle hooks in vue.js provide developers with the. Vue Js Lifecycle Hooks.
From medium.com
Vue Parent and Child lifecycle hooks by Brock Reece Medium Vue Js Lifecycle Hooks Learn how to use lifecycle hooks in both the options api and composition api of vue 2 and vue 3. All lifecycle hooks automatically have their this context bound to the instance, so that you can access data, computed properties, and. Learn how to use vue.js lifecycle hooks to execute code at different stages of a component's existence. See practical. Vue Js Lifecycle Hooks.
From borstch.com
Lifecycle Hooks in Vue.js 3 A Comprehensive Guide Development Borstch Vue Js Lifecycle Hooks Learn how to use vue.js lifecycle hooks to execute code at different stages of a component's existence. Every time a component reaches a new stage in its lifecycle, a specific function runs, and we can add code to that function. Learn how to use lifecycle hooks in both the options api and composition api of vue 2 and vue 3.. Vue Js Lifecycle Hooks.
From brunofuga.adv.br
Lifecycle Learn The Lifecycle Of With Components, 54 OFF Vue Js Lifecycle Hooks Learn how to use vue.js lifecycle hooks to execute code at different stages of a component's existence. Lifecycle hooks in vue.js in vue.js, there are functions called hooks that get triggered during different stages of a component's life cycle. As a vue component, essentially a view file in. All lifecycle hooks automatically have their this context bound to the instance,. Vue Js Lifecycle Hooks.
From thesuckingvuejs.blogspot.com
VueJS Understanding Vue.js Lifecycle Hooks Vue Js Lifecycle Hooks Lifecycle hooks in vue.js provide developers with the ability to perform specific actions at crucial moments in a component’s existence. Every time a component reaches a new stage in its lifecycle, a specific function runs, and we can add code to that function. Learn how to use vue.js lifecycle hooks to execute code at different stages of a component's existence.. Vue Js Lifecycle Hooks.
From cehamzdw.blob.core.windows.net
Vue Js Components Vs Views at Dorris Winer blog Vue Js Lifecycle Hooks Lifecycle hooks in vue.js provide developers with the ability to perform specific actions at crucial moments in a component’s existence. Every time a component reaches a new stage in its lifecycle, a specific function runs, and we can add code to that function. Lifecycle hooks in vue.js in vue.js, there are functions called hooks that get triggered during different stages. Vue Js Lifecycle Hooks.
From yeulaptrinh.vn
Bài 9 Lifecycle Hooks Vòng đời của một Vue instance Yêu lập trình Vue Js Lifecycle Hooks As a vue component, essentially a view file in. Every time a component reaches a new stage in its lifecycle, a specific function runs, and we can add code to that function. Lifecycle hooks in vue.js provide developers with the ability to perform specific actions at crucial moments in a component’s existence. See the diagram, the mapping, and the examples. Vue Js Lifecycle Hooks.
From enterprisevue.dev
Vue 3 Lifecycle hooks Explained Vue Js Lifecycle Hooks See the diagram, the mapping, and the examples of each hook and how to update your vue 2. All lifecycle hooks automatically have their this context bound to the instance, so that you can access data, computed properties, and. Learn how to use creation, mounting, updating, and destruction hooks in vue.js to perform actions at different stages of your. Learn. Vue Js Lifecycle Hooks.
From www.youtube.com
Tutorial Vue JS Vue Lifecycle Hooks YouTube Vue Js Lifecycle Hooks Lifecycle hooks in vue.js provide developers with the ability to perform specific actions at crucial moments in a component’s existence. As a vue component, essentially a view file in. See practical examples of creation, mounting, updating, destroying,. Lifecycle hooks in vue.js in vue.js, there are functions called hooks that get triggered during different stages of a component's life cycle. Learn. Vue Js Lifecycle Hooks.
From programeasily.com
Lifecycle hooks in Vue 3 Options, Composition API Program Easily Vue Js Lifecycle Hooks See practical examples of creation, mounting, updating, destroying,. Every time a component reaches a new stage in its lifecycle, a specific function runs, and we can add code to that function. Learn how to use vue.js lifecycle hooks to execute code at different stages of a component's existence. See the diagram, the mapping, and the examples of each hook and. Vue Js Lifecycle Hooks.
From www.youtube.com
21 Lifecycle Hooks Vue 3 (Options API) Tutorial YouTube Vue Js Lifecycle Hooks See the diagram, the mapping, and the examples of each hook and how to update your vue 2. See practical examples of creation, mounting, updating, destroying,. Learn how to use creation, mounting, updating, and destruction hooks in vue.js to perform actions at different stages of your. Lifecycle hooks in vue.js in vue.js, there are functions called hooks that get triggered. Vue Js Lifecycle Hooks.
From www.linkedin.com
Vue JS Lifecycle Hooks Complete Guide on Hooks Vue Js Lifecycle Hooks All lifecycle hooks automatically have their this context bound to the instance, so that you can access data, computed properties, and. Every time a component reaches a new stage in its lifecycle, a specific function runs, and we can add code to that function. Lifecycle hooks in vue.js in vue.js, there are functions called hooks that get triggered during different. Vue Js Lifecycle Hooks.
From exobvfkiy.blob.core.windows.net
Hooks In Nuxt Js at Cara Harris blog Vue Js Lifecycle Hooks Lifecycle hooks in vue.js in vue.js, there are functions called hooks that get triggered during different stages of a component's life cycle. See practical examples of creation, mounting, updating, destroying,. Lifecycle hooks in vue.js provide developers with the ability to perform specific actions at crucial moments in a component’s existence. Every time a component reaches a new stage in its. Vue Js Lifecycle Hooks.
From melissaaredle.blogspot.com
Vue Lifecycle / A Complete Guide To Vue Js Lifecycle Hooks Vue Js Vue Js Lifecycle Hooks Learn how to use lifecycle hooks in both the options api and composition api of vue 2 and vue 3. All lifecycle hooks automatically have their this context bound to the instance, so that you can access data, computed properties, and. See practical examples of creation, mounting, updating, destroying,. Learn how to use creation, mounting, updating, and destruction hooks in. Vue Js Lifecycle Hooks.
From innovationm.co
A Complete Guide to Vue js Lifecycle Hooks Vue.js Vue Js Lifecycle Hooks Lifecycle hooks in vue.js provide developers with the ability to perform specific actions at crucial moments in a component’s existence. Every time a component reaches a new stage in its lifecycle, a specific function runs, and we can add code to that function. As a vue component, essentially a view file in. See practical examples of creation, mounting, updating, destroying,.. Vue Js Lifecycle Hooks.
From borstch.com
Vue.js 3 Lifecycle Hooks Understanding Component Lifecycles Vue Js Lifecycle Hooks Learn how to use creation, mounting, updating, and destruction hooks in vue.js to perform actions at different stages of your. Lifecycle hooks in vue.js provide developers with the ability to perform specific actions at crucial moments in a component’s existence. As a vue component, essentially a view file in. Learn how to use lifecycle hooks in both the options api. Vue Js Lifecycle Hooks.
From www.linkedin.com
Vue.js Developers on LinkedIn Exploring Vue 3 Lifecycle Hooks A Hands Vue Js Lifecycle Hooks Learn how to use vue.js lifecycle hooks to execute code at different stages of a component's existence. See the diagram, the mapping, and the examples of each hook and how to update your vue 2. Lifecycle hooks in vue.js in vue.js, there are functions called hooks that get triggered during different stages of a component's life cycle. Learn how to. Vue Js Lifecycle Hooks.
From www.youtube.com
Vue JS 2 Tutorial 26 Lifecycle Hooks YouTube Vue Js Lifecycle Hooks See practical examples of creation, mounting, updating, destroying,. Learn how to use lifecycle hooks in both the options api and composition api of vue 2 and vue 3. See the diagram, the mapping, and the examples of each hook and how to update your vue 2. Lifecycle hooks in vue.js in vue.js, there are functions called hooks that get triggered. Vue Js Lifecycle Hooks.
From vuejs.org
Lifecycle Hooks Vue.js Vue Js Lifecycle Hooks See practical examples of creation, mounting, updating, destroying,. Learn how to use creation, mounting, updating, and destruction hooks in vue.js to perform actions at different stages of your. Learn how to use lifecycle hooks in both the options api and composition api of vue 2 and vue 3. Learn how to use vue.js lifecycle hooks to execute code at different. Vue Js Lifecycle Hooks.
From javascript.plainenglish.io
Vue.js Lifecycle Hooks. In this tutorial you will learn and… by Sunil Vue Js Lifecycle Hooks All lifecycle hooks automatically have their this context bound to the instance, so that you can access data, computed properties, and. Learn how to use creation, mounting, updating, and destruction hooks in vue.js to perform actions at different stages of your. Learn how to use lifecycle hooks in both the options api and composition api of vue 2 and vue. Vue Js Lifecycle Hooks.
From www.youtube.com
15. Lifecycle Hooks in Vue Js Vue js Series vuejs frontend Vue Js Lifecycle Hooks Every time a component reaches a new stage in its lifecycle, a specific function runs, and we can add code to that function. Learn how to use vue.js lifecycle hooks to execute code at different stages of a component's existence. Learn how to use creation, mounting, updating, and destruction hooks in vue.js to perform actions at different stages of your.. Vue Js Lifecycle Hooks.
From news.tronlitetechnology.com
Understanding and Exploring Vue Js Lifecycle Hooks TronLite Magazine Vue Js Lifecycle Hooks Learn how to use creation, mounting, updating, and destruction hooks in vue.js to perform actions at different stages of your. All lifecycle hooks automatically have their this context bound to the instance, so that you can access data, computed properties, and. See practical examples of creation, mounting, updating, destroying,. Learn how to use vue.js lifecycle hooks to execute code at. Vue Js Lifecycle Hooks.
From dev.to
Vue JS Lifecycle Hooks Explained in slides!! DEV Community Vue Js Lifecycle Hooks Learn how to use creation, mounting, updating, and destruction hooks in vue.js to perform actions at different stages of your. All lifecycle hooks automatically have their this context bound to the instance, so that you can access data, computed properties, and. Lifecycle hooks in vue.js provide developers with the ability to perform specific actions at crucial moments in a component’s. Vue Js Lifecycle Hooks.
From learnvue.co
A Complete Guide to Vue Lifecycle Hooks with Vue 3 Updates LearnVue Vue Js Lifecycle Hooks Lifecycle hooks in vue.js provide developers with the ability to perform specific actions at crucial moments in a component’s existence. Learn how to use creation, mounting, updating, and destruction hooks in vue.js to perform actions at different stages of your. Lifecycle hooks in vue.js in vue.js, there are functions called hooks that get triggered during different stages of a component's. Vue Js Lifecycle Hooks.
From morioh.com
Understanding Vue.js Lifecycle Hooks Vue Js Lifecycle Hooks See the diagram, the mapping, and the examples of each hook and how to update your vue 2. Lifecycle hooks in vue.js provide developers with the ability to perform specific actions at crucial moments in a component’s existence. Learn how to use vue.js lifecycle hooks to execute code at different stages of a component's existence. Learn how to use creation,. Vue Js Lifecycle Hooks.
From stackoverflow.com
javascript Vue JS 2 Stop lifecycle after beforeCreate Stack Overflow Vue Js Lifecycle Hooks See practical examples of creation, mounting, updating, destroying,. All lifecycle hooks automatically have their this context bound to the instance, so that you can access data, computed properties, and. As a vue component, essentially a view file in. Lifecycle hooks in vue.js in vue.js, there are functions called hooks that get triggered during different stages of a component's life cycle.. Vue Js Lifecycle Hooks.
From borstch.com
Understanding Lifecycle Hooks in Vue.js 3 Development Borstch Vue Js Lifecycle Hooks Lifecycle hooks in vue.js in vue.js, there are functions called hooks that get triggered during different stages of a component's life cycle. See the diagram, the mapping, and the examples of each hook and how to update your vue 2. Learn how to use vue.js lifecycle hooks to execute code at different stages of a component's existence. All lifecycle hooks. Vue Js Lifecycle Hooks.
From dev.to
Vue JS Lifecycle Hooks Explained in slides!! DEV Community Vue Js Lifecycle Hooks Lifecycle hooks in vue.js provide developers with the ability to perform specific actions at crucial moments in a component’s existence. Lifecycle hooks in vue.js in vue.js, there are functions called hooks that get triggered during different stages of a component's life cycle. See the diagram, the mapping, and the examples of each hook and how to update your vue 2.. Vue Js Lifecycle Hooks.
From dev.to
Vue JS Lifecycle Hooks Explained in slides!! DEV Community Vue Js Lifecycle Hooks Every time a component reaches a new stage in its lifecycle, a specific function runs, and we can add code to that function. See the diagram, the mapping, and the examples of each hook and how to update your vue 2. Lifecycle hooks in vue.js provide developers with the ability to perform specific actions at crucial moments in a component’s. Vue Js Lifecycle Hooks.
From dev.to
Vue js lifecycle hooks for dummies DEV Community Vue Js Lifecycle Hooks Every time a component reaches a new stage in its lifecycle, a specific function runs, and we can add code to that function. Learn how to use vue.js lifecycle hooks to execute code at different stages of a component's existence. Lifecycle hooks in vue.js in vue.js, there are functions called hooks that get triggered during different stages of a component's. Vue Js Lifecycle Hooks.
From morioh.com
Vue JS 3 Tutorial Replacing Lifecycle Hooks Vue Js Lifecycle Hooks As a vue component, essentially a view file in. Lifecycle hooks in vue.js provide developers with the ability to perform specific actions at crucial moments in a component’s existence. Learn how to use creation, mounting, updating, and destruction hooks in vue.js to perform actions at different stages of your. Learn how to use vue.js lifecycle hooks to execute code at. Vue Js Lifecycle Hooks.
From codingexplained.com
Vue Instance Lifecycle & Hooks Vue Js Lifecycle Hooks All lifecycle hooks automatically have their this context bound to the instance, so that you can access data, computed properties, and. As a vue component, essentially a view file in. See practical examples of creation, mounting, updating, destroying,. Lifecycle hooks in vue.js provide developers with the ability to perform specific actions at crucial moments in a component’s existence. Lifecycle hooks. Vue Js Lifecycle Hooks.
From stackblitz.com
Vue Js Lifecycle Hooks StackBlitz Vue Js Lifecycle Hooks All lifecycle hooks automatically have their this context bound to the instance, so that you can access data, computed properties, and. As a vue component, essentially a view file in. Lifecycle hooks in vue.js in vue.js, there are functions called hooks that get triggered during different stages of a component's life cycle. Learn how to use lifecycle hooks in both. Vue Js Lifecycle Hooks.