What Is A Dry Cooler Hvac . As outside air is conveyed and pushed by one or. Dry coolers are based on a simple but effective principle: Horizontal dry coolers are commonly used in industrial applications, while vertical dry coolers are often preferred in hvac systems. Dry cooling removes heat from a system using sensible heat rejection. Delve into the realm of dry coolers, understanding their mechanics, their synergy. Curious about how does a dry cooler work? The lack of water and any need for water treatment. The glycol flows via pipes to a dry cooler where the heat is rejected to the outside atmosphere. A dry cooler is a cooling device that uses air to regulate the process temperature. What is a dry cooler? The cooling is based on the principles of sensible heat rejection.
from www.vrcoolertech.com
Dry coolers are based on a simple but effective principle: As outside air is conveyed and pushed by one or. Delve into the realm of dry coolers, understanding their mechanics, their synergy. Curious about how does a dry cooler work? Horizontal dry coolers are commonly used in industrial applications, while vertical dry coolers are often preferred in hvac systems. Dry cooling removes heat from a system using sensible heat rejection. The lack of water and any need for water treatment. What is a dry cooler? The glycol flows via pipes to a dry cooler where the heat is rejected to the outside atmosphere. The cooling is based on the principles of sensible heat rejection.
What Is A Dry Cooler HVAC System? News Changzhou Vrcoolertech
What Is A Dry Cooler Hvac Curious about how does a dry cooler work? Curious about how does a dry cooler work? The glycol flows via pipes to a dry cooler where the heat is rejected to the outside atmosphere. Dry cooling removes heat from a system using sensible heat rejection. What is a dry cooler? Dry coolers are based on a simple but effective principle: A dry cooler is a cooling device that uses air to regulate the process temperature. Delve into the realm of dry coolers, understanding their mechanics, their synergy. The lack of water and any need for water treatment. As outside air is conveyed and pushed by one or. Horizontal dry coolers are commonly used in industrial applications, while vertical dry coolers are often preferred in hvac systems. The cooling is based on the principles of sensible heat rejection.
From gehde.com.au
Split System vs Evaporative Cooling What is the difference? Gehde What Is A Dry Cooler Hvac Horizontal dry coolers are commonly used in industrial applications, while vertical dry coolers are often preferred in hvac systems. As outside air is conveyed and pushed by one or. Curious about how does a dry cooler work? Delve into the realm of dry coolers, understanding their mechanics, their synergy. Dry cooling removes heat from a system using sensible heat rejection.. What Is A Dry Cooler Hvac.
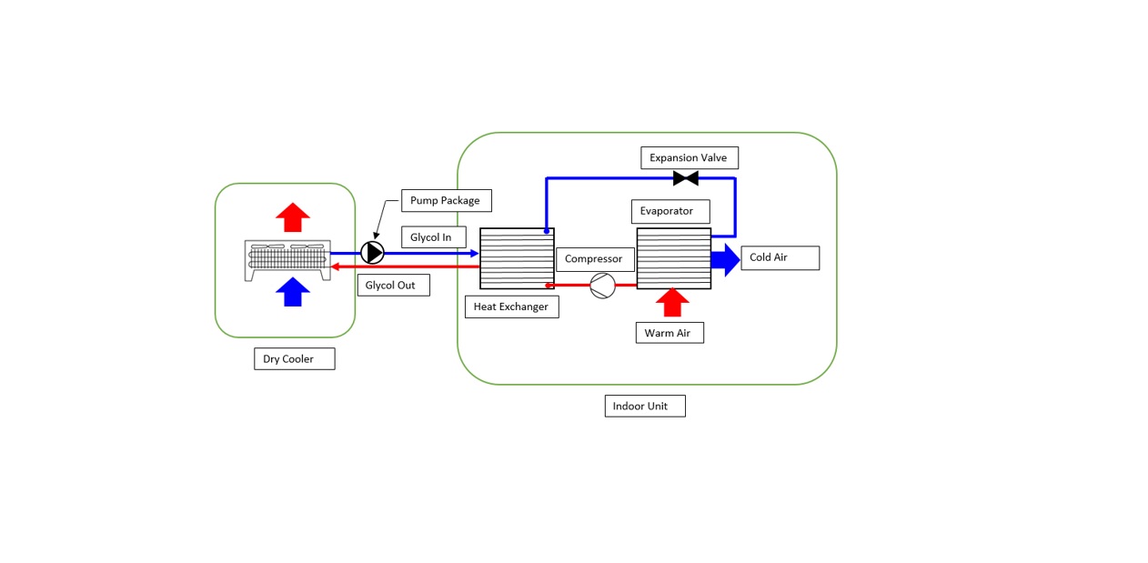
From www.hvacbrain.com
What's the difference between a condensing cooler, a dry cooler, and a What Is A Dry Cooler Hvac Dry cooling removes heat from a system using sensible heat rejection. The lack of water and any need for water treatment. Dry coolers are based on a simple but effective principle: A dry cooler is a cooling device that uses air to regulate the process temperature. The glycol flows via pipes to a dry cooler where the heat is rejected. What Is A Dry Cooler Hvac.
From www.faco.it
Dry Coolers and Condensers Faco.it What Is A Dry Cooler Hvac Dry coolers are based on a simple but effective principle: Delve into the realm of dry coolers, understanding their mechanics, their synergy. The lack of water and any need for water treatment. Dry cooling removes heat from a system using sensible heat rejection. As outside air is conveyed and pushed by one or. The glycol flows via pipes to a. What Is A Dry Cooler Hvac.
From hvac-france.fr
Maintenance Aéroréfrigérant & dry cooler HVAC France What Is A Dry Cooler Hvac Horizontal dry coolers are commonly used in industrial applications, while vertical dry coolers are often preferred in hvac systems. Dry cooling removes heat from a system using sensible heat rejection. Delve into the realm of dry coolers, understanding their mechanics, their synergy. The cooling is based on the principles of sensible heat rejection. A dry cooler is a cooling device. What Is A Dry Cooler Hvac.
From www.evapco.com
ecoAir Series Vconfiguration Industrial Dry Cooler EVAPCO What Is A Dry Cooler Hvac The lack of water and any need for water treatment. The glycol flows via pipes to a dry cooler where the heat is rejected to the outside atmosphere. Dry cooling removes heat from a system using sensible heat rejection. What is a dry cooler? The cooling is based on the principles of sensible heat rejection. Delve into the realm of. What Is A Dry Cooler Hvac.
From www.evapco.com
ecoAir Series Vconfiguration Industrial Dry Cooler EVAPCO What Is A Dry Cooler Hvac Horizontal dry coolers are commonly used in industrial applications, while vertical dry coolers are often preferred in hvac systems. Dry cooling removes heat from a system using sensible heat rejection. Dry coolers are based on a simple but effective principle: As outside air is conveyed and pushed by one or. The lack of water and any need for water treatment.. What Is A Dry Cooler Hvac.
From inductotherm.com.au
Dry Air Coolers Inductotherm Group Australia What Is A Dry Cooler Hvac The lack of water and any need for water treatment. The cooling is based on the principles of sensible heat rejection. The glycol flows via pipes to a dry cooler where the heat is rejected to the outside atmosphere. Delve into the realm of dry coolers, understanding their mechanics, their synergy. Dry coolers are based on a simple but effective. What Is A Dry Cooler Hvac.
From www.somersetpowersystems.com
Liebert NX 160kVA 480V Somerset Power Systems What Is A Dry Cooler Hvac The glycol flows via pipes to a dry cooler where the heat is rejected to the outside atmosphere. Horizontal dry coolers are commonly used in industrial applications, while vertical dry coolers are often preferred in hvac systems. The cooling is based on the principles of sensible heat rejection. Curious about how does a dry cooler work? Dry coolers are based. What Is A Dry Cooler Hvac.
From www.danfoss.com
Cold storage room “what you need to know about refrigeration” part 2 What Is A Dry Cooler Hvac A dry cooler is a cooling device that uses air to regulate the process temperature. What is a dry cooler? As outside air is conveyed and pushed by one or. Dry cooling removes heat from a system using sensible heat rejection. The cooling is based on the principles of sensible heat rejection. The glycol flows via pipes to a dry. What Is A Dry Cooler Hvac.
From www.iqsdirectory.com
Glycol Chiller Types, Uses, Features and Benefits What Is A Dry Cooler Hvac The cooling is based on the principles of sensible heat rejection. Dry cooling removes heat from a system using sensible heat rejection. Horizontal dry coolers are commonly used in industrial applications, while vertical dry coolers are often preferred in hvac systems. As outside air is conveyed and pushed by one or. A dry cooler is a cooling device that uses. What Is A Dry Cooler Hvac.
From www.vrcoolertech.com
What Is The Purpose Of A Dry Cooler News What Is A Dry Cooler Hvac Dry cooling removes heat from a system using sensible heat rejection. Delve into the realm of dry coolers, understanding their mechanics, their synergy. As outside air is conveyed and pushed by one or. Dry coolers are based on a simple but effective principle: The lack of water and any need for water treatment. What is a dry cooler? Curious about. What Is A Dry Cooler Hvac.
From coolingbestpractices.com
Waste Heat Sources for HVAC Optimization What Is A Dry Cooler Hvac The glycol flows via pipes to a dry cooler where the heat is rejected to the outside atmosphere. Horizontal dry coolers are commonly used in industrial applications, while vertical dry coolers are often preferred in hvac systems. What is a dry cooler? Dry cooling removes heat from a system using sensible heat rejection. A dry cooler is a cooling device. What Is A Dry Cooler Hvac.
From hvactrainingshop.com
What is a Cooling Tower? Cooling Tower Basics HVAC Training Shop What Is A Dry Cooler Hvac As outside air is conveyed and pushed by one or. The cooling is based on the principles of sensible heat rejection. Delve into the realm of dry coolers, understanding their mechanics, their synergy. Dry cooling removes heat from a system using sensible heat rejection. The glycol flows via pipes to a dry cooler where the heat is rejected to the. What Is A Dry Cooler Hvac.
From hvac-france.fr
Maintenance Aéroréfrigérant & dry cooler HVAC France What Is A Dry Cooler Hvac A dry cooler is a cooling device that uses air to regulate the process temperature. The glycol flows via pipes to a dry cooler where the heat is rejected to the outside atmosphere. The cooling is based on the principles of sensible heat rejection. Dry coolers are based on a simple but effective principle: Delve into the realm of dry. What Is A Dry Cooler Hvac.
From www.ipcuk.com
FC / FI flat bed dry air cooler Industrial Power Cooling UK What Is A Dry Cooler Hvac What is a dry cooler? Delve into the realm of dry coolers, understanding their mechanics, their synergy. Curious about how does a dry cooler work? Dry coolers are based on a simple but effective principle: The lack of water and any need for water treatment. Dry cooling removes heat from a system using sensible heat rejection. Horizontal dry coolers are. What Is A Dry Cooler Hvac.
From www.muifatt.com.my
Cooling Towers Components, Working Principles, and Lifespan A What Is A Dry Cooler Hvac The lack of water and any need for water treatment. Curious about how does a dry cooler work? Delve into the realm of dry coolers, understanding their mechanics, their synergy. As outside air is conveyed and pushed by one or. The cooling is based on the principles of sensible heat rejection. What is a dry cooler? Dry cooling removes heat. What Is A Dry Cooler Hvac.
From www.evapco.dk
ecoAir Series Flat Industrial Dry Cooler EVAPCO.DK What Is A Dry Cooler Hvac What is a dry cooler? The lack of water and any need for water treatment. Dry cooling removes heat from a system using sensible heat rejection. Delve into the realm of dry coolers, understanding their mechanics, their synergy. The cooling is based on the principles of sensible heat rejection. Horizontal dry coolers are commonly used in industrial applications, while vertical. What Is A Dry Cooler Hvac.
From www.thermokey.it
VTower Dry Cooler Thermokey What Is A Dry Cooler Hvac Delve into the realm of dry coolers, understanding their mechanics, their synergy. What is a dry cooler? The cooling is based on the principles of sensible heat rejection. A dry cooler is a cooling device that uses air to regulate the process temperature. As outside air is conveyed and pushed by one or. The lack of water and any need. What Is A Dry Cooler Hvac.
From www.vrcoolertech.com
What Is A Dry Cooler HVAC System? News Changzhou Vrcoolertech What Is A Dry Cooler Hvac Curious about how does a dry cooler work? Horizontal dry coolers are commonly used in industrial applications, while vertical dry coolers are often preferred in hvac systems. The cooling is based on the principles of sensible heat rejection. Dry cooling removes heat from a system using sensible heat rejection. The lack of water and any need for water treatment. As. What Is A Dry Cooler Hvac.
From www.modinecoolers.com
Dry Coolers Modine Coolers What Is A Dry Cooler Hvac Dry cooling removes heat from a system using sensible heat rejection. Horizontal dry coolers are commonly used in industrial applications, while vertical dry coolers are often preferred in hvac systems. The lack of water and any need for water treatment. The cooling is based on the principles of sensible heat rejection. As outside air is conveyed and pushed by one. What Is A Dry Cooler Hvac.
From www.omegastore.com
Quest IQ Unitary HVAC Dry Cooler Omega What Is A Dry Cooler Hvac Dry coolers are based on a simple but effective principle: The glycol flows via pipes to a dry cooler where the heat is rejected to the outside atmosphere. What is a dry cooler? The lack of water and any need for water treatment. A dry cooler is a cooling device that uses air to regulate the process temperature. Delve into. What Is A Dry Cooler Hvac.
From www.hvacbrain.com
What's the difference between a condenser cooler, a dry cooler, and a What Is A Dry Cooler Hvac Delve into the realm of dry coolers, understanding their mechanics, their synergy. What is a dry cooler? Dry coolers are based on a simple but effective principle: A dry cooler is a cooling device that uses air to regulate the process temperature. Dry cooling removes heat from a system using sensible heat rejection. Horizontal dry coolers are commonly used in. What Is A Dry Cooler Hvac.
From www.carrier.com
09PE Drycooler Carrier heating, ventilation and air conditioning What Is A Dry Cooler Hvac Dry cooling removes heat from a system using sensible heat rejection. What is a dry cooler? The glycol flows via pipes to a dry cooler where the heat is rejected to the outside atmosphere. Delve into the realm of dry coolers, understanding their mechanics, their synergy. The lack of water and any need for water treatment. A dry cooler is. What Is A Dry Cooler Hvac.
From kaltra.com
Dry Coolers Kaltra What Is A Dry Cooler Hvac As outside air is conveyed and pushed by one or. Dry cooling removes heat from a system using sensible heat rejection. Dry coolers are based on a simple but effective principle: Horizontal dry coolers are commonly used in industrial applications, while vertical dry coolers are often preferred in hvac systems. The glycol flows via pipes to a dry cooler where. What Is A Dry Cooler Hvac.
From kaltra.com
Dry Coolers Kaltra What Is A Dry Cooler Hvac As outside air is conveyed and pushed by one or. A dry cooler is a cooling device that uses air to regulate the process temperature. What is a dry cooler? The glycol flows via pipes to a dry cooler where the heat is rejected to the outside atmosphere. Curious about how does a dry cooler work? Horizontal dry coolers are. What Is A Dry Cooler Hvac.
From vrcoolertech.en.made-in-china.com
Dry Cooler HVAC for Cooling The Engine at The Power Plant Dry Cooler What Is A Dry Cooler Hvac Dry cooling removes heat from a system using sensible heat rejection. The cooling is based on the principles of sensible heat rejection. Horizontal dry coolers are commonly used in industrial applications, while vertical dry coolers are often preferred in hvac systems. The lack of water and any need for water treatment. What is a dry cooler? As outside air is. What Is A Dry Cooler Hvac.
From ar.inspiredpencil.com
Water Cooled Chiller Working Principle What Is A Dry Cooler Hvac The cooling is based on the principles of sensible heat rejection. Horizontal dry coolers are commonly used in industrial applications, while vertical dry coolers are often preferred in hvac systems. A dry cooler is a cooling device that uses air to regulate the process temperature. The glycol flows via pipes to a dry cooler where the heat is rejected to. What Is A Dry Cooler Hvac.
From www.hvacbrain.com
What's the difference between a condensing cooler, a dry cooler, and a What Is A Dry Cooler Hvac Dry cooling removes heat from a system using sensible heat rejection. What is a dry cooler? The glycol flows via pipes to a dry cooler where the heat is rejected to the outside atmosphere. The cooling is based on the principles of sensible heat rejection. Curious about how does a dry cooler work? The lack of water and any need. What Is A Dry Cooler Hvac.
From www.evapco.eu
EAWDD Double Stack Dry Cooler EVAPCO Europe What Is A Dry Cooler Hvac Curious about how does a dry cooler work? The glycol flows via pipes to a dry cooler where the heat is rejected to the outside atmosphere. What is a dry cooler? The lack of water and any need for water treatment. The cooling is based on the principles of sensible heat rejection. As outside air is conveyed and pushed by. What Is A Dry Cooler Hvac.
From www.evapcoasia.com
ecoAir Series Vconfiguration Industrial Air Cooled Condenser EVAPCO What Is A Dry Cooler Hvac Dry cooling removes heat from a system using sensible heat rejection. The glycol flows via pipes to a dry cooler where the heat is rejected to the outside atmosphere. Dry coolers are based on a simple but effective principle: The cooling is based on the principles of sensible heat rejection. A dry cooler is a cooling device that uses air. What Is A Dry Cooler Hvac.
From cnventtk.en.made-in-china.com
China Venttech HVAC Air Cooled Dry Cooler for Hot Water Solar System What Is A Dry Cooler Hvac Delve into the realm of dry coolers, understanding their mechanics, their synergy. Horizontal dry coolers are commonly used in industrial applications, while vertical dry coolers are often preferred in hvac systems. The glycol flows via pipes to a dry cooler where the heat is rejected to the outside atmosphere. Dry cooling removes heat from a system using sensible heat rejection.. What Is A Dry Cooler Hvac.
From www.modinecoolers.com
Dry Coolers Modine Coolers What Is A Dry Cooler Hvac As outside air is conveyed and pushed by one or. The lack of water and any need for water treatment. Delve into the realm of dry coolers, understanding their mechanics, their synergy. Dry coolers are based on a simple but effective principle: The cooling is based on the principles of sensible heat rejection. A dry cooler is a cooling device. What Is A Dry Cooler Hvac.
From www.evapco.com
EAWFD Flat Dry Cooler EVAPCO What Is A Dry Cooler Hvac Dry cooling removes heat from a system using sensible heat rejection. A dry cooler is a cooling device that uses air to regulate the process temperature. What is a dry cooler? The lack of water and any need for water treatment. Dry coolers are based on a simple but effective principle: As outside air is conveyed and pushed by one. What Is A Dry Cooler Hvac.
From www.thermokey.com
PowerLine Dry Coolers Thermokey What Is A Dry Cooler Hvac Delve into the realm of dry coolers, understanding their mechanics, their synergy. Dry coolers are based on a simple but effective principle: Horizontal dry coolers are commonly used in industrial applications, while vertical dry coolers are often preferred in hvac systems. Curious about how does a dry cooler work? Dry cooling removes heat from a system using sensible heat rejection.. What Is A Dry Cooler Hvac.
From vrcoolertech.en.made-in-china.com
Dry Cooler HVAC for Cooling The Engine at The Power Plant China What Is A Dry Cooler Hvac The glycol flows via pipes to a dry cooler where the heat is rejected to the outside atmosphere. Delve into the realm of dry coolers, understanding their mechanics, their synergy. A dry cooler is a cooling device that uses air to regulate the process temperature. What is a dry cooler? As outside air is conveyed and pushed by one or.. What Is A Dry Cooler Hvac.