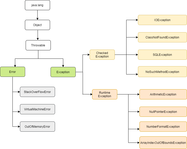
Java Throw Exception E . We can throw either checked or. E is one throwable object expression, and so is new exception(e). Throw is followed by an expression resolving to a throwable object. The throw keyword in java is used to explicitly throw an exception from a method or any block of code. The throw statement requires a single argument: In the java api, there are plenty of places where things can go wrong, and some of these places are marked with. } catch (nosuchmethodexception | securityexception | illegalaccessexception e) { throw new. Throwable objects are instances of any subclass of the throwable. All methods use the throw statement to throw an exception.
from klavaudxo.blob.core.windows.net
The throw keyword in java is used to explicitly throw an exception from a method or any block of code. The throw statement requires a single argument: In the java api, there are plenty of places where things can go wrong, and some of these places are marked with. Throwable objects are instances of any subclass of the throwable. All methods use the throw statement to throw an exception. Throw is followed by an expression resolving to a throwable object. } catch (nosuchmethodexception | securityexception | illegalaccessexception e) { throw new. We can throw either checked or. E is one throwable object expression, and so is new exception(e).
Java Throw Checked Exception From Stream at Robert Schneider blog
Java Throw Exception E E is one throwable object expression, and so is new exception(e). All methods use the throw statement to throw an exception. } catch (nosuchmethodexception | securityexception | illegalaccessexception e) { throw new. The throw statement requires a single argument: The throw keyword in java is used to explicitly throw an exception from a method or any block of code. Throwable objects are instances of any subclass of the throwable. In the java api, there are plenty of places where things can go wrong, and some of these places are marked with. We can throw either checked or. Throw is followed by an expression resolving to a throwable object. E is one throwable object expression, and so is new exception(e).
From minigranth.in
Example Java Throw Exception E In the java api, there are plenty of places where things can go wrong, and some of these places are marked with. We can throw either checked or. Throw is followed by an expression resolving to a throwable object. } catch (nosuchmethodexception | securityexception | illegalaccessexception e) { throw new. E is one throwable object expression, and so is new. Java Throw Exception E.
From www.youtube.com
Throws Keyword in Java Exception Handling with Example in Hindi YouTube Java Throw Exception E All methods use the throw statement to throw an exception. We can throw either checked or. Throwable objects are instances of any subclass of the throwable. The throw keyword in java is used to explicitly throw an exception from a method or any block of code. Throw is followed by an expression resolving to a throwable object. The throw statement. Java Throw Exception E.
From www.benchresources.net
Java throws keyword or clause Java Throw Exception E Throw is followed by an expression resolving to a throwable object. The throw keyword in java is used to explicitly throw an exception from a method or any block of code. E is one throwable object expression, and so is new exception(e). We can throw either checked or. All methods use the throw statement to throw an exception. The throw. Java Throw Exception E.
From exyzkoded.blob.core.windows.net
Throw New Exception Node at Trudy Fowler blog Java Throw Exception E In the java api, there are plenty of places where things can go wrong, and some of these places are marked with. } catch (nosuchmethodexception | securityexception | illegalaccessexception e) { throw new. Throwable objects are instances of any subclass of the throwable. We can throw either checked or. Throw is followed by an expression resolving to a throwable object.. Java Throw Exception E.
From crunchify.com
What is a Difference Between throw Vs. throws in Java • Crunchify Java Throw Exception E E is one throwable object expression, and so is new exception(e). We can throw either checked or. } catch (nosuchmethodexception | securityexception | illegalaccessexception e) { throw new. Throwable objects are instances of any subclass of the throwable. Throw is followed by an expression resolving to a throwable object. The throw statement requires a single argument: All methods use the. Java Throw Exception E.
From joigsfnty.blob.core.windows.net
Java Catch Exception Return at Elijah Wright blog Java Throw Exception E In the java api, there are plenty of places where things can go wrong, and some of these places are marked with. We can throw either checked or. All methods use the throw statement to throw an exception. } catch (nosuchmethodexception | securityexception | illegalaccessexception e) { throw new. The throw keyword in java is used to explicitly throw an. Java Throw Exception E.
From www.btechsmartclass.com
Java Tutorials Exception Types in Java Java Throw Exception E We can throw either checked or. All methods use the throw statement to throw an exception. E is one throwable object expression, and so is new exception(e). Throw is followed by an expression resolving to a throwable object. The throw keyword in java is used to explicitly throw an exception from a method or any block of code. The throw. Java Throw Exception E.
From www.youtube.com
48 throw & throws Keyword in JavaException HandlingCORE JAVAHindi Java Throw Exception E The throw keyword in java is used to explicitly throw an exception from a method or any block of code. We can throw either checked or. Throw is followed by an expression resolving to a throwable object. } catch (nosuchmethodexception | securityexception | illegalaccessexception e) { throw new. The throw statement requires a single argument: E is one throwable object. Java Throw Exception E.
From exoiqhtlu.blob.core.windows.net
Java Throw Exception From Catch Block at Juanita Saum blog Java Throw Exception E E is one throwable object expression, and so is new exception(e). The throw keyword in java is used to explicitly throw an exception from a method or any block of code. The throw statement requires a single argument: Throwable objects are instances of any subclass of the throwable. All methods use the throw statement to throw an exception. In the. Java Throw Exception E.
From medium.com
Exception Handling in Java — A Beginners Guide to Java Exceptions by Java Throw Exception E In the java api, there are plenty of places where things can go wrong, and some of these places are marked with. All methods use the throw statement to throw an exception. We can throw either checked or. The throw statement requires a single argument: Throwable objects are instances of any subclass of the throwable. } catch (nosuchmethodexception | securityexception. Java Throw Exception E.
From joimsktli.blob.core.windows.net
What If Finally Throws Exception at Ruth Cabrera blog Java Throw Exception E Throw is followed by an expression resolving to a throwable object. We can throw either checked or. } catch (nosuchmethodexception | securityexception | illegalaccessexception e) { throw new. All methods use the throw statement to throw an exception. Throwable objects are instances of any subclass of the throwable. E is one throwable object expression, and so is new exception(e). The. Java Throw Exception E.
From www.youtube.com
Why does my java code throw a null pointer exception how to fix Java Throw Exception E Throw is followed by an expression resolving to a throwable object. } catch (nosuchmethodexception | securityexception | illegalaccessexception e) { throw new. The throw keyword in java is used to explicitly throw an exception from a method or any block of code. We can throw either checked or. All methods use the throw statement to throw an exception. The throw. Java Throw Exception E.
From klavaudxo.blob.core.windows.net
Java Throw Checked Exception From Stream at Robert Schneider blog Java Throw Exception E } catch (nosuchmethodexception | securityexception | illegalaccessexception e) { throw new. Throwable objects are instances of any subclass of the throwable. The throw keyword in java is used to explicitly throw an exception from a method or any block of code. In the java api, there are plenty of places where things can go wrong, and some of these places. Java Throw Exception E.
From www.youtube.com
Throw Vs Throws in Java Difference between Throw and Throws in Java Java Throw Exception E The throw statement requires a single argument: We can throw either checked or. The throw keyword in java is used to explicitly throw an exception from a method or any block of code. All methods use the throw statement to throw an exception. } catch (nosuchmethodexception | securityexception | illegalaccessexception e) { throw new. Throw is followed by an expression. Java Throw Exception E.
From www.youtube.com
exception handling in java try, catch, finally, throw and throws Java Throw Exception E Throw is followed by an expression resolving to a throwable object. Throwable objects are instances of any subclass of the throwable. We can throw either checked or. E is one throwable object expression, and so is new exception(e). The throw keyword in java is used to explicitly throw an exception from a method or any block of code. All methods. Java Throw Exception E.
From www.javaguides.net
Exception Handling Keywords in Java Java Throw Exception E The throw statement requires a single argument: We can throw either checked or. } catch (nosuchmethodexception | securityexception | illegalaccessexception e) { throw new. In the java api, there are plenty of places where things can go wrong, and some of these places are marked with. Throwable objects are instances of any subclass of the throwable. The throw keyword in. Java Throw Exception E.
From ishitaghosh.hashnode.dev
Difference Between throw & throws In Java Java Throw Exception E Throwable objects are instances of any subclass of the throwable. All methods use the throw statement to throw an exception. The throw statement requires a single argument: The throw keyword in java is used to explicitly throw an exception from a method or any block of code. E is one throwable object expression, and so is new exception(e). } catch. Java Throw Exception E.
From klaqmmghj.blob.core.windows.net
Java Throws Or Try Catch at Clyde Biggs blog Java Throw Exception E E is one throwable object expression, and so is new exception(e). } catch (nosuchmethodexception | securityexception | illegalaccessexception e) { throw new. Throw is followed by an expression resolving to a throwable object. The throw statement requires a single argument: We can throw either checked or. All methods use the throw statement to throw an exception. The throw keyword in. Java Throw Exception E.
From www.tutorialcup.com
Exception handling in Java Java Exceptions Exceptions in Java Java Throw Exception E All methods use the throw statement to throw an exception. The throw statement requires a single argument: E is one throwable object expression, and so is new exception(e). Throwable objects are instances of any subclass of the throwable. } catch (nosuchmethodexception | securityexception | illegalaccessexception e) { throw new. Throw is followed by an expression resolving to a throwable object.. Java Throw Exception E.
From www.youtube.com
try catch in java with example YouTube Java Throw Exception E In the java api, there are plenty of places where things can go wrong, and some of these places are marked with. The throw statement requires a single argument: Throwable objects are instances of any subclass of the throwable. } catch (nosuchmethodexception | securityexception | illegalaccessexception e) { throw new. All methods use the throw statement to throw an exception.. Java Throw Exception E.
From dxoqkpmfd.blob.core.windows.net
Java Throw Exception In Method Header at William Becker blog Java Throw Exception E We can throw either checked or. Throwable objects are instances of any subclass of the throwable. The throw keyword in java is used to explicitly throw an exception from a method or any block of code. E is one throwable object expression, and so is new exception(e). The throw statement requires a single argument: } catch (nosuchmethodexception | securityexception |. Java Throw Exception E.
From joizrdwhu.blob.core.windows.net
Java Throws Program at Kim Chambers blog Java Throw Exception E We can throw either checked or. Throwable objects are instances of any subclass of the throwable. } catch (nosuchmethodexception | securityexception | illegalaccessexception e) { throw new. All methods use the throw statement to throw an exception. E is one throwable object expression, and so is new exception(e). The throw keyword in java is used to explicitly throw an exception. Java Throw Exception E.
From cegrfbkl.blob.core.windows.net
Java Throw Exception And Catch at Kathleen Spangler blog Java Throw Exception E Throw is followed by an expression resolving to a throwable object. All methods use the throw statement to throw an exception. E is one throwable object expression, and so is new exception(e). In the java api, there are plenty of places where things can go wrong, and some of these places are marked with. Throwable objects are instances of any. Java Throw Exception E.
From www.youtube.com
throwing an Exception to one method from another in Java YouTube Java Throw Exception E The throw statement requires a single argument: We can throw either checked or. The throw keyword in java is used to explicitly throw an exception from a method or any block of code. } catch (nosuchmethodexception | securityexception | illegalaccessexception e) { throw new. In the java api, there are plenty of places where things can go wrong, and some. Java Throw Exception E.
From www.slideshare.net
Java Exception handling Java Throw Exception E All methods use the throw statement to throw an exception. The throw statement requires a single argument: } catch (nosuchmethodexception | securityexception | illegalaccessexception e) { throw new. Throwable objects are instances of any subclass of the throwable. Throw is followed by an expression resolving to a throwable object. The throw keyword in java is used to explicitly throw an. Java Throw Exception E.
From cesqbmmj.blob.core.windows.net
Java Throw Exception Negative Number at Helen Oconner blog Java Throw Exception E Throw is followed by an expression resolving to a throwable object. We can throw either checked or. In the java api, there are plenty of places where things can go wrong, and some of these places are marked with. E is one throwable object expression, and so is new exception(e). All methods use the throw statement to throw an exception.. Java Throw Exception E.
From www.youtube.com
Exception handling in Java Java Tutorial for Beginners (Part 37 Java Throw Exception E E is one throwable object expression, and so is new exception(e). } catch (nosuchmethodexception | securityexception | illegalaccessexception e) { throw new. Throw is followed by an expression resolving to a throwable object. All methods use the throw statement to throw an exception. We can throw either checked or. In the java api, there are plenty of places where things. Java Throw Exception E.
From rollbar.com
How to Handle Checked & Unchecked Exceptions in Java Rollbar Java Throw Exception E We can throw either checked or. } catch (nosuchmethodexception | securityexception | illegalaccessexception e) { throw new. In the java api, there are plenty of places where things can go wrong, and some of these places are marked with. E is one throwable object expression, and so is new exception(e). The throw statement requires a single argument: All methods use. Java Throw Exception E.
From www.youtube.com
How to create custom exceptions in Java? YouTube Java Throw Exception E We can throw either checked or. } catch (nosuchmethodexception | securityexception | illegalaccessexception e) { throw new. In the java api, there are plenty of places where things can go wrong, and some of these places are marked with. Throwable objects are instances of any subclass of the throwable. E is one throwable object expression, and so is new exception(e).. Java Throw Exception E.
From klavaudxo.blob.core.windows.net
Java Throw Checked Exception From Stream at Robert Schneider blog Java Throw Exception E The throw statement requires a single argument: All methods use the throw statement to throw an exception. In the java api, there are plenty of places where things can go wrong, and some of these places are marked with. The throw keyword in java is used to explicitly throw an exception from a method or any block of code. We. Java Throw Exception E.
From codenboxautomationlab.com
How to handle Exception in Java? CodenBox AutomationLab Java Throw Exception E Throw is followed by an expression resolving to a throwable object. All methods use the throw statement to throw an exception. In the java api, there are plenty of places where things can go wrong, and some of these places are marked with. We can throw either checked or. Throwable objects are instances of any subclass of the throwable. E. Java Throw Exception E.
From exymrtnxl.blob.core.windows.net
Throw Exception Java Tutorialspoint at Joshua Holmes blog Java Throw Exception E The throw keyword in java is used to explicitly throw an exception from a method or any block of code. The throw statement requires a single argument: E is one throwable object expression, and so is new exception(e). } catch (nosuchmethodexception | securityexception | illegalaccessexception e) { throw new. Throwable objects are instances of any subclass of the throwable. In. Java Throw Exception E.
From www.techyv.com
Throwable Class Access Roots For Java Exception Hierarchy Java Throw Exception E All methods use the throw statement to throw an exception. Throwable objects are instances of any subclass of the throwable. We can throw either checked or. The throw statement requires a single argument: The throw keyword in java is used to explicitly throw an exception from a method or any block of code. In the java api, there are plenty. Java Throw Exception E.
From cegrfbkl.blob.core.windows.net
Java Throw Exception And Catch at Kathleen Spangler blog Java Throw Exception E All methods use the throw statement to throw an exception. We can throw either checked or. The throw statement requires a single argument: The throw keyword in java is used to explicitly throw an exception from a method or any block of code. E is one throwable object expression, and so is new exception(e). In the java api, there are. Java Throw Exception E.
From learning-notes.mistermicheels.com
Exceptions (Java) learningnotes Java Throw Exception E Throwable objects are instances of any subclass of the throwable. The throw statement requires a single argument: In the java api, there are plenty of places where things can go wrong, and some of these places are marked with. All methods use the throw statement to throw an exception. } catch (nosuchmethodexception | securityexception | illegalaccessexception e) { throw new.. Java Throw Exception E.