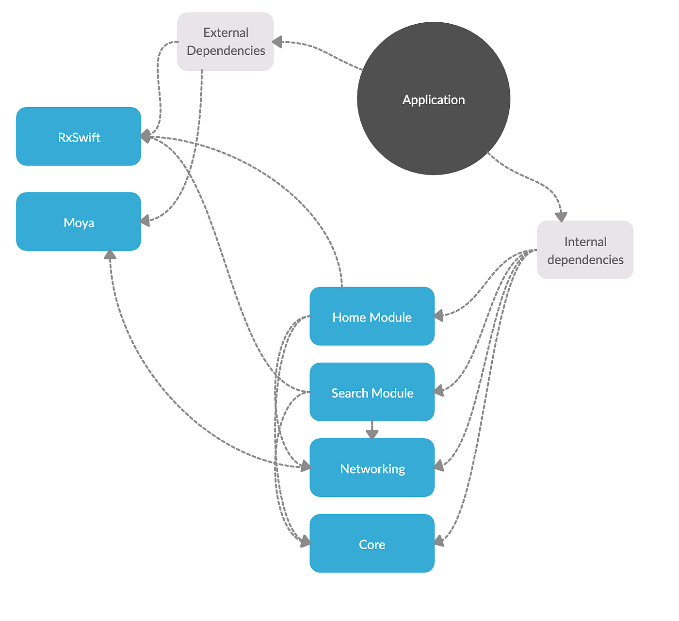
Modular Ios Swift . Build modular apps for seamless experiences. We will illustrate this technique through a demo application named the “ cryptoprices ”. The focus of this article is not swift package manager, but how to achieve modularity by breaking the app based on the bounded context of the application. In the following section, we will delve into the process of modularizing ios applications by employing both the swift package manager (spm) and swiftui. Localize your ios app with swift translator gpt, a custom tool designed to translate ios apps to any language. The initiative to modularize an ios project, utilizing swift package manager (spm) to craft a more structured, scalable, and maintainable codebase, has been insightfully introduced and explored. It’s not just about writing clean code —. Here you'll learn how to modularize your ios project using swift package manager. Building modular applications in swift has allowed me to scale projects in ways that weren’t possible before.
from medium.com
The focus of this article is not swift package manager, but how to achieve modularity by breaking the app based on the bounded context of the application. Localize your ios app with swift translator gpt, a custom tool designed to translate ios apps to any language. Build modular apps for seamless experiences. We will illustrate this technique through a demo application named the “ cryptoprices ”. It’s not just about writing clean code —. Here you'll learn how to modularize your ios project using swift package manager. The initiative to modularize an ios project, utilizing swift package manager (spm) to craft a more structured, scalable, and maintainable codebase, has been insightfully introduced and explored. In the following section, we will delve into the process of modularizing ios applications by employing both the swift package manager (spm) and swiftui. Building modular applications in swift has allowed me to scale projects in ways that weren’t possible before.
iOS Development with Swift 3 Medium
Modular Ios Swift Localize your ios app with swift translator gpt, a custom tool designed to translate ios apps to any language. The initiative to modularize an ios project, utilizing swift package manager (spm) to craft a more structured, scalable, and maintainable codebase, has been insightfully introduced and explored. It’s not just about writing clean code —. The focus of this article is not swift package manager, but how to achieve modularity by breaking the app based on the bounded context of the application. We will illustrate this technique through a demo application named the “ cryptoprices ”. In the following section, we will delve into the process of modularizing ios applications by employing both the swift package manager (spm) and swiftui. Building modular applications in swift has allowed me to scale projects in ways that weren’t possible before. Build modular apps for seamless experiences. Localize your ios app with swift translator gpt, a custom tool designed to translate ios apps to any language. Here you'll learn how to modularize your ios project using swift package manager.
From morioh.com
How to Use MVVM (Model View ViewModel) in Swift & iOS Step by Step Guide Modular Ios Swift The initiative to modularize an ios project, utilizing swift package manager (spm) to craft a more structured, scalable, and maintainable codebase, has been insightfully introduced and explored. Here you'll learn how to modularize your ios project using swift package manager. Build modular apps for seamless experiences. It’s not just about writing clean code —. We will illustrate this technique through. Modular Ios Swift.
From www.youtube.com
Swift Heroes Digital 2020 Scalable Modular iOS Architecture Alberto Modular Ios Swift The focus of this article is not swift package manager, but how to achieve modularity by breaking the app based on the bounded context of the application. Here you'll learn how to modularize your ios project using swift package manager. Building modular applications in swift has allowed me to scale projects in ways that weren’t possible before. Localize your ios. Modular Ios Swift.
From engineering.rappi.com
Modular iOS Architecture at Rappi Interface Modules by Pablo Cornejo Modular Ios Swift We will illustrate this technique through a demo application named the “ cryptoprices ”. Localize your ios app with swift translator gpt, a custom tool designed to translate ios apps to any language. In the following section, we will delve into the process of modularizing ios applications by employing both the swift package manager (spm) and swiftui. The initiative to. Modular Ios Swift.
From jlvtech.com
Build SwiftUI apps for iOS 16 JLVTECH Modular Ios Swift The initiative to modularize an ios project, utilizing swift package manager (spm) to craft a more structured, scalable, and maintainable codebase, has been insightfully introduced and explored. Build modular apps for seamless experiences. Building modular applications in swift has allowed me to scale projects in ways that weren’t possible before. Localize your ios app with swift translator gpt, a custom. Modular Ios Swift.
From swiftpublished.com
Building Modular iOS Apps A Guide to SPM, MVVM, SwiftUI, and Combine Modular Ios Swift It’s not just about writing clean code —. The focus of this article is not swift package manager, but how to achieve modularity by breaking the app based on the bounded context of the application. Building modular applications in swift has allowed me to scale projects in ways that weren’t possible before. Here you'll learn how to modularize your ios. Modular Ios Swift.
From minsone.github.io
[iOS][Swift][Modular Architecture] Troubleshooting Static Library를 Modular Ios Swift In the following section, we will delve into the process of modularizing ios applications by employing both the swift package manager (spm) and swiftui. Here you'll learn how to modularize your ios project using swift package manager. The initiative to modularize an ios project, utilizing swift package manager (spm) to craft a more structured, scalable, and maintainable codebase, has been. Modular Ios Swift.
From dev.to
SwiftUI previews in Modular app with frameworks DEV Community Modular Ios Swift The initiative to modularize an ios project, utilizing swift package manager (spm) to craft a more structured, scalable, and maintainable codebase, has been insightfully introduced and explored. Localize your ios app with swift translator gpt, a custom tool designed to translate ios apps to any language. The focus of this article is not swift package manager, but how to achieve. Modular Ios Swift.
From medium.com
iOS Development with Swift 3 Medium Modular Ios Swift We will illustrate this technique through a demo application named the “ cryptoprices ”. Localize your ios app with swift translator gpt, a custom tool designed to translate ios apps to any language. Build modular apps for seamless experiences. The initiative to modularize an ios project, utilizing swift package manager (spm) to craft a more structured, scalable, and maintainable codebase,. Modular Ios Swift.
From iosexample.com
Vertical vs Horizontal modularisation in iOS using Swift Package Manger Modular Ios Swift Here you'll learn how to modularize your ios project using swift package manager. The focus of this article is not swift package manager, but how to achieve modularity by breaking the app based on the bounded context of the application. We will illustrate this technique through a demo application named the “ cryptoprices ”. Localize your ios app with swift. Modular Ios Swift.
From medium.com
Modular Architecture in iOS Flawless iOS Medium Modular Ios Swift Localize your ios app with swift translator gpt, a custom tool designed to translate ios apps to any language. Building modular applications in swift has allowed me to scale projects in ways that weren’t possible before. The focus of this article is not swift package manager, but how to achieve modularity by breaking the app based on the bounded context. Modular Ios Swift.
From github.com
GitHub paulohmac/swiftmodular Implementation of modular iOS Swift Modular Ios Swift In the following section, we will delve into the process of modularizing ios applications by employing both the swift package manager (spm) and swiftui. It’s not just about writing clean code —. Here you'll learn how to modularize your ios project using swift package manager. The initiative to modularize an ios project, utilizing swift package manager (spm) to craft a. Modular Ios Swift.
From github.com
GitHub gu0315/Modular A modular swift project,Swift组件化方案,组件化,swift Modular Ios Swift Build modular apps for seamless experiences. Building modular applications in swift has allowed me to scale projects in ways that weren’t possible before. The initiative to modularize an ios project, utilizing swift package manager (spm) to craft a more structured, scalable, and maintainable codebase, has been insightfully introduced and explored. It’s not just about writing clean code —. In the. Modular Ios Swift.
From swiftpublished.com
Building Modular iOS Apps A Guide to SPM, MVVM, SwiftUI, and Combine Modular Ios Swift The initiative to modularize an ios project, utilizing swift package manager (spm) to craft a more structured, scalable, and maintainable codebase, has been insightfully introduced and explored. We will illustrate this technique through a demo application named the “ cryptoprices ”. Build modular apps for seamless experiences. Localize your ios app with swift translator gpt, a custom tool designed to. Modular Ios Swift.
From medium.com
Modular VIPER Architecture (iOS). Enforcing boundaries with Swift Modular Ios Swift It’s not just about writing clean code —. In the following section, we will delve into the process of modularizing ios applications by employing both the swift package manager (spm) and swiftui. Localize your ios app with swift translator gpt, a custom tool designed to translate ios apps to any language. We will illustrate this technique through a demo application. Modular Ios Swift.
From medium.com
Workflow improvements to building modular iOS/macOs apps using SPM Modular Ios Swift Localize your ios app with swift translator gpt, a custom tool designed to translate ios apps to any language. Building modular applications in swift has allowed me to scale projects in ways that weren’t possible before. Here you'll learn how to modularize your ios project using swift package manager. In the following section, we will delve into the process of. Modular Ios Swift.
From www.wepstech.com
How to use UICollectionView in iOS with Swift Weps Tech Modular Ios Swift Building modular applications in swift has allowed me to scale projects in ways that weren’t possible before. In the following section, we will delve into the process of modularizing ios applications by employing both the swift package manager (spm) and swiftui. We will illustrate this technique through a demo application named the “ cryptoprices ”. The focus of this article. Modular Ios Swift.
From blog.railwaymen.org
Swift Package Manager Tutorial How to Create a Modular iOS App? Modular Ios Swift We will illustrate this technique through a demo application named the “ cryptoprices ”. Building modular applications in swift has allowed me to scale projects in ways that weren’t possible before. The initiative to modularize an ios project, utilizing swift package manager (spm) to craft a more structured, scalable, and maintainable codebase, has been insightfully introduced and explored. Here you'll. Modular Ios Swift.
From lifetrixcorner.com
Build Your iOS Application with Swift lifetrixcorner Modular Ios Swift It’s not just about writing clean code —. Localize your ios app with swift translator gpt, a custom tool designed to translate ios apps to any language. Here you'll learn how to modularize your ios project using swift package manager. Build modular apps for seamless experiences. In the following section, we will delve into the process of modularizing ios applications. Modular Ios Swift.
From www.hkinfoway.com
The Pros and Cons of Building an iOS App with Swift Modular Ios Swift The initiative to modularize an ios project, utilizing swift package manager (spm) to craft a more structured, scalable, and maintainable codebase, has been insightfully introduced and explored. Build modular apps for seamless experiences. In the following section, we will delve into the process of modularizing ios applications by employing both the swift package manager (spm) and swiftui. Building modular applications. Modular Ios Swift.
From blog.railwaymen.org
Swift Package Manager Tutorial How to Create a Modular iOS App? Modular Ios Swift It’s not just about writing clean code —. Build modular apps for seamless experiences. In the following section, we will delve into the process of modularizing ios applications by employing both the swift package manager (spm) and swiftui. We will illustrate this technique through a demo application named the “ cryptoprices ”. The initiative to modularize an ios project, utilizing. Modular Ios Swift.
From wecours.com
iOS et Swift Le Bootcamp complet de développement d'applications iOS Modular Ios Swift Building modular applications in swift has allowed me to scale projects in ways that weren’t possible before. The initiative to modularize an ios project, utilizing swift package manager (spm) to craft a more structured, scalable, and maintainable codebase, has been insightfully introduced and explored. Build modular apps for seamless experiences. Here you'll learn how to modularize your ios project using. Modular Ios Swift.
From stackoverflow.com
Modular iOS Swift Architecture Stack Overflow Modular Ios Swift We will illustrate this technique through a demo application named the “ cryptoprices ”. It’s not just about writing clean code —. The initiative to modularize an ios project, utilizing swift package manager (spm) to craft a more structured, scalable, and maintainable codebase, has been insightfully introduced and explored. Build modular apps for seamless experiences. In the following section, we. Modular Ios Swift.
From medium.com
Part 2 Start manage new branch modular existing iOS projects using Modular Ios Swift The initiative to modularize an ios project, utilizing swift package manager (spm) to craft a more structured, scalable, and maintainable codebase, has been insightfully introduced and explored. Here you'll learn how to modularize your ios project using swift package manager. It’s not just about writing clean code —. We will illustrate this technique through a demo application named the “. Modular Ios Swift.
From blog.railwaymen.org
Swift Package Manager Tutorial How to Create a Modular iOS App? Modular Ios Swift Here you'll learn how to modularize your ios project using swift package manager. It’s not just about writing clean code —. In the following section, we will delve into the process of modularizing ios applications by employing both the swift package manager (spm) and swiftui. The initiative to modularize an ios project, utilizing swift package manager (spm) to craft a. Modular Ios Swift.
From blog.railwaymen.org
Swift Package Manager Tutorial How to Create a Modular iOS App? Modular Ios Swift Localize your ios app with swift translator gpt, a custom tool designed to translate ios apps to any language. We will illustrate this technique through a demo application named the “ cryptoprices ”. It’s not just about writing clean code —. The focus of this article is not swift package manager, but how to achieve modularity by breaking the app. Modular Ios Swift.
From medium.com
Workflow improvements to building modular iOS/macOs apps using SPM Modular Ios Swift The focus of this article is not swift package manager, but how to achieve modularity by breaking the app based on the bounded context of the application. The initiative to modularize an ios project, utilizing swift package manager (spm) to craft a more structured, scalable, and maintainable codebase, has been insightfully introduced and explored. It’s not just about writing clean. Modular Ios Swift.
From mobisoftinfotech.com
iOS Development with Swift Apple’s Programming Language of the Future Modular Ios Swift Build modular apps for seamless experiences. It’s not just about writing clean code —. The focus of this article is not swift package manager, but how to achieve modularity by breaking the app based on the bounded context of the application. The initiative to modularize an ios project, utilizing swift package manager (spm) to craft a more structured, scalable, and. Modular Ios Swift.
From itechnolabs.ca
Top 10 New Swift Features to Consider in iOS App Development Modular Ios Swift Here you'll learn how to modularize your ios project using swift package manager. In the following section, we will delve into the process of modularizing ios applications by employing both the swift package manager (spm) and swiftui. It’s not just about writing clean code —. We will illustrate this technique through a demo application named the “ cryptoprices ”. The. Modular Ios Swift.
From medium.com
Building a dynamic modular iOS architecture fluxom Medium Modular Ios Swift We will illustrate this technique through a demo application named the “ cryptoprices ”. Localize your ios app with swift translator gpt, a custom tool designed to translate ios apps to any language. Build modular apps for seamless experiences. In the following section, we will delve into the process of modularizing ios applications by employing both the swift package manager. Modular Ios Swift.
From swiftpublished.com
Building Modular iOS Apps A Guide to SPM, MVVM, SwiftUI, and Combine Modular Ios Swift Here you'll learn how to modularize your ios project using swift package manager. We will illustrate this technique through a demo application named the “ cryptoprices ”. Localize your ios app with swift translator gpt, a custom tool designed to translate ios apps to any language. Build modular apps for seamless experiences. The focus of this article is not swift. Modular Ios Swift.
From benoitpasquier.com
Dependency injection and Generics to create a modular app in Swift Modular Ios Swift Localize your ios app with swift translator gpt, a custom tool designed to translate ios apps to any language. In the following section, we will delve into the process of modularizing ios applications by employing both the swift package manager (spm) and swiftui. We will illustrate this technique through a demo application named the “ cryptoprices ”. Build modular apps. Modular Ios Swift.
From benoitpasquier.com
Dependency injection and Generics to create a modular app in Swift Modular Ios Swift The focus of this article is not swift package manager, but how to achieve modularity by breaking the app based on the bounded context of the application. Localize your ios app with swift translator gpt, a custom tool designed to translate ios apps to any language. We will illustrate this technique through a demo application named the “ cryptoprices ”.. Modular Ios Swift.
From blog.skcript.com
How to Create iOS Animations and Transitions in Swift UI Skcript Modular Ios Swift Localize your ios app with swift translator gpt, a custom tool designed to translate ios apps to any language. The focus of this article is not swift package manager, but how to achieve modularity by breaking the app based on the bounded context of the application. Here you'll learn how to modularize your ios project using swift package manager. It’s. Modular Ios Swift.
From tech.justeattakeaway.com
Modular iOS Architecture Just Eat Tech Blog Modular Ios Swift Building modular applications in swift has allowed me to scale projects in ways that weren’t possible before. The focus of this article is not swift package manager, but how to achieve modularity by breaking the app based on the bounded context of the application. Build modular apps for seamless experiences. It’s not just about writing clean code —. The initiative. Modular Ios Swift.
From medium.com
Start create modular existing iOS projects using Swift Package by Modular Ios Swift Here you'll learn how to modularize your ios project using swift package manager. Building modular applications in swift has allowed me to scale projects in ways that weren’t possible before. We will illustrate this technique through a demo application named the “ cryptoprices ”. In the following section, we will delve into the process of modularizing ios applications by employing. Modular Ios Swift.