Epc Project Example .  here, we’ll take a look at the major phases of an epc project, and discuss some of the best practices that a qualified epc firm may use to keep a project on track.  epc contracts are agreements in which the contractor is responsible for the engineering (e), procurement (p), and construction (c). Discover how engineering, procurement, and construction contracts work, examine their uses, and study examples of.    — an epc project is the same as a turnkey project combinedly called an epc turnkey project. An epc contract encompasses the e (engineering/design), p (procurement), and c (construction), which is the entire project from concept to commissioning (turnkey).  epc project types, including epcm, can be beneficial to capital project owners based on schedule and budget constraints as well.    — learn what an epc is.
        
        from www.long-intl.com 
     
        
         here, we’ll take a look at the major phases of an epc project, and discuss some of the best practices that a qualified epc firm may use to keep a project on track.    — an epc project is the same as a turnkey project combinedly called an epc turnkey project. An epc contract encompasses the e (engineering/design), p (procurement), and c (construction), which is the entire project from concept to commissioning (turnkey).  epc contracts are agreements in which the contractor is responsible for the engineering (e), procurement (p), and construction (c). Discover how engineering, procurement, and construction contracts work, examine their uses, and study examples of.    — learn what an epc is.  epc project types, including epcm, can be beneficial to capital project owners based on schedule and budget constraints as well.
    
    	
            
	
		 
         
    EPC Schedule Optimization FEED/FEL Project Management 
    Epc Project Example  An epc contract encompasses the e (engineering/design), p (procurement), and c (construction), which is the entire project from concept to commissioning (turnkey).    — learn what an epc is. Discover how engineering, procurement, and construction contracts work, examine their uses, and study examples of. An epc contract encompasses the e (engineering/design), p (procurement), and c (construction), which is the entire project from concept to commissioning (turnkey).  epc contracts are agreements in which the contractor is responsible for the engineering (e), procurement (p), and construction (c).    — an epc project is the same as a turnkey project combinedly called an epc turnkey project.  epc project types, including epcm, can be beneficial to capital project owners based on schedule and budget constraints as well.  here, we’ll take a look at the major phases of an epc project, and discuss some of the best practices that a qualified epc firm may use to keep a project on track.
            
	
		 
         
 
    
        From pmweb.com 
                    The Earned Performance for Engineering and Procurement Deliverables on Epc Project Example     — an epc project is the same as a turnkey project combinedly called an epc turnkey project.    — learn what an epc is.  epc project types, including epcm, can be beneficial to capital project owners based on schedule and budget constraints as well. Discover how engineering, procurement, and construction contracts work, examine their uses, and study examples. Epc Project Example.
     
    
        From www.fiecollc.com 
                    Implementation of EPC Projects FIECO LLC. Epc Project Example   here, we’ll take a look at the major phases of an epc project, and discuss some of the best practices that a qualified epc firm may use to keep a project on track.    — learn what an epc is.  epc contracts are agreements in which the contractor is responsible for the engineering (e), procurement (p), and construction. Epc Project Example.
     
    
        From www.researchgate.net 
                    An example EPC from eTrademark project Download Scientific Diagram Epc Project Example  Discover how engineering, procurement, and construction contracts work, examine their uses, and study examples of.  here, we’ll take a look at the major phases of an epc project, and discuss some of the best practices that a qualified epc firm may use to keep a project on track.  epc project types, including epcm, can be beneficial to capital. Epc Project Example.
     
    
        From www.scribd.com 
                    EPC Project Management 2014 Procurement Agile Software Development Epc Project Example   epc contracts are agreements in which the contractor is responsible for the engineering (e), procurement (p), and construction (c). An epc contract encompasses the e (engineering/design), p (procurement), and c (construction), which is the entire project from concept to commissioning (turnkey).    — an epc project is the same as a turnkey project combinedly called an epc turnkey project.. Epc Project Example.
     
    
        From www.researchgate.net 
                    (PDF) Study on the Management of EPC Projects Epc Project Example  An epc contract encompasses the e (engineering/design), p (procurement), and c (construction), which is the entire project from concept to commissioning (turnkey).    — an epc project is the same as a turnkey project combinedly called an epc turnkey project.  epc project types, including epcm, can be beneficial to capital project owners based on schedule and budget constraints as. Epc Project Example.
     
    
        From www.long-intl.com 
                    EPC Schedule Optimization FEED/FEL Project Management Epc Project Example  An epc contract encompasses the e (engineering/design), p (procurement), and c (construction), which is the entire project from concept to commissioning (turnkey).  epc contracts are agreements in which the contractor is responsible for the engineering (e), procurement (p), and construction (c).    — an epc project is the same as a turnkey project combinedly called an epc turnkey project.. Epc Project Example.
     
    
        From study.com 
                    EPC Projects Definition, Functions & Examples Video & Lesson Epc Project Example   epc contracts are agreements in which the contractor is responsible for the engineering (e), procurement (p), and construction (c). Discover how engineering, procurement, and construction contracts work, examine their uses, and study examples of.    — learn what an epc is. An epc contract encompasses the e (engineering/design), p (procurement), and c (construction), which is the entire project from. Epc Project Example.
     
    
        From enterslice.com 
                    EPC Project Management Procedure and Benefits Enterslice Epc Project Example   epc project types, including epcm, can be beneficial to capital project owners based on schedule and budget constraints as well. An epc contract encompasses the e (engineering/design), p (procurement), and c (construction), which is the entire project from concept to commissioning (turnkey).  epc contracts are agreements in which the contractor is responsible for the engineering (e), procurement (p),. Epc Project Example.
     
    
        From online.visual-paradigm.com 
                    Easy EPC Diagram Software Online EPC Diagram Tool Epc Project Example   here, we’ll take a look at the major phases of an epc project, and discuss some of the best practices that a qualified epc firm may use to keep a project on track.  epc contracts are agreements in which the contractor is responsible for the engineering (e), procurement (p), and construction (c).    — an epc project is. Epc Project Example.
     
    
        From www.scribd.com 
                    Epc Template Contract General Contractor Quality Assurance Epc Project Example   here, we’ll take a look at the major phases of an epc project, and discuss some of the best practices that a qualified epc firm may use to keep a project on track. Discover how engineering, procurement, and construction contracts work, examine their uses, and study examples of.  epc project types, including epcm, can be beneficial to capital. Epc Project Example.
     
    
        From rphconsultingltd.com 
                    EPC Template Epc Project Example  An epc contract encompasses the e (engineering/design), p (procurement), and c (construction), which is the entire project from concept to commissioning (turnkey).  epc contracts are agreements in which the contractor is responsible for the engineering (e), procurement (p), and construction (c).  epc project types, including epcm, can be beneficial to capital project owners based on schedule and budget. Epc Project Example.
     
    
        From habibierazak.com 
                    Mengajar Cost Planning dan EPC Project Overview di Pembinaan Profesi Epc Project Example     — an epc project is the same as a turnkey project combinedly called an epc turnkey project.  epc project types, including epcm, can be beneficial to capital project owners based on schedule and budget constraints as well.    — learn what an epc is.  epc contracts are agreements in which the contractor is responsible for the engineering. Epc Project Example.
     
    
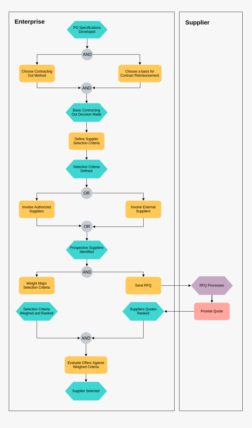
        From www.researchgate.net 
                    D&B and EPC Contract Process Download Table Epc Project Example     — an epc project is the same as a turnkey project combinedly called an epc turnkey project. An epc contract encompasses the e (engineering/design), p (procurement), and c (construction), which is the entire project from concept to commissioning (turnkey).  epc project types, including epcm, can be beneficial to capital project owners based on schedule and budget constraints as. Epc Project Example.
     
    
        From plannerworld.blogspot.com 
                    We are moving EPC Project Interdepency and Work Flow Epc Project Example   epc contracts are agreements in which the contractor is responsible for the engineering (e), procurement (p), and construction (c). An epc contract encompasses the e (engineering/design), p (procurement), and c (construction), which is the entire project from concept to commissioning (turnkey).    — learn what an epc is.  epc project types, including epcm, can be beneficial to capital. Epc Project Example.
     
    
        From www.conceptdraw.com 
                    EPC Business Processes in Terms of Work Flows Effective Visual Epc Project Example   epc project types, including epcm, can be beneficial to capital project owners based on schedule and budget constraints as well.  here, we’ll take a look at the major phases of an epc project, and discuss some of the best practices that a qualified epc firm may use to keep a project on track.    — an epc project. Epc Project Example.
     
    
        From www.conceptdraw.com 
                    Basic EPC Diagrams Solution Epc Project Example   epc project types, including epcm, can be beneficial to capital project owners based on schedule and budget constraints as well.  epc contracts are agreements in which the contractor is responsible for the engineering (e), procurement (p), and construction (c).    — learn what an epc is. An epc contract encompasses the e (engineering/design), p (procurement), and c (construction),. Epc Project Example.
     
    
        From itps.com 
                    Integrated approach to EPC projects Epc Project Example   epc contracts are agreements in which the contractor is responsible for the engineering (e), procurement (p), and construction (c).    — learn what an epc is. An epc contract encompasses the e (engineering/design), p (procurement), and c (construction), which is the entire project from concept to commissioning (turnkey). Discover how engineering, procurement, and construction contracts work, examine their uses,. Epc Project Example.
     
    
        From www.youtube.com 
                    EPC Detailed Engineering Schedule in Oil & Gas Projects YouTube Epc Project Example     — an epc project is the same as a turnkey project combinedly called an epc turnkey project. An epc contract encompasses the e (engineering/design), p (procurement), and c (construction), which is the entire project from concept to commissioning (turnkey).  here, we’ll take a look at the major phases of an epc project, and discuss some of the best. Epc Project Example.
     
    
        From www.propertyhawk.co.uk 
                    What is a EPC & do landlords need one legally to rent their property? Epc Project Example   epc contracts are agreements in which the contractor is responsible for the engineering (e), procurement (p), and construction (c). Discover how engineering, procurement, and construction contracts work, examine their uses, and study examples of.  here, we’ll take a look at the major phases of an epc project, and discuss some of the best practices that a qualified epc. Epc Project Example.
     
    
        From www.zenflowchart.com 
                    EPC Diagram A Complete Guide Epc Project Example     — learn what an epc is.  epc contracts are agreements in which the contractor is responsible for the engineering (e), procurement (p), and construction (c).  here, we’ll take a look at the major phases of an epc project, and discuss some of the best practices that a qualified epc firm may use to keep a project on. Epc Project Example.
     
    
        From www.pngitem.com 
                    Production Epc Sample Epc Example, HD Png Download , Transparent Png Epc Project Example   epc project types, including epcm, can be beneficial to capital project owners based on schedule and budget constraints as well.  here, we’ll take a look at the major phases of an epc project, and discuss some of the best practices that a qualified epc firm may use to keep a project on track. Discover how engineering, procurement, and. Epc Project Example.
     
    
        From www.slideshare.net 
                    EPC Business Model Epc Project Example     — learn what an epc is.  here, we’ll take a look at the major phases of an epc project, and discuss some of the best practices that a qualified epc firm may use to keep a project on track. An epc contract encompasses the e (engineering/design), p (procurement), and c (construction), which is the entire project from concept. Epc Project Example.
     
    
        From www.scribd.com 
                    EPC Structure Project Management Science And Technology Engineering Epc Project Example     — learn what an epc is. Discover how engineering, procurement, and construction contracts work, examine their uses, and study examples of.    — an epc project is the same as a turnkey project combinedly called an epc turnkey project.  here, we’ll take a look at the major phases of an epc project, and discuss some of the best. Epc Project Example.
     
    
        From www.researchgate.net 
                    EPC project model and working process Download Scientific Diagram Epc Project Example  An epc contract encompasses the e (engineering/design), p (procurement), and c (construction), which is the entire project from concept to commissioning (turnkey).    — an epc project is the same as a turnkey project combinedly called an epc turnkey project.  epc contracts are agreements in which the contractor is responsible for the engineering (e), procurement (p), and construction (c).. Epc Project Example.
     
    
        From www.youtube.com 
                    EPC Diagram Tutorial How to Create A EventProcess Chain Diagram YouTube Epc Project Example  An epc contract encompasses the e (engineering/design), p (procurement), and c (construction), which is the entire project from concept to commissioning (turnkey).  epc contracts are agreements in which the contractor is responsible for the engineering (e), procurement (p), and construction (c). Discover how engineering, procurement, and construction contracts work, examine their uses, and study examples of.    — an. Epc Project Example.
     
    
        From www.youtube.com 
                    The EPC Project Engineering sequence YouTube Epc Project Example   epc project types, including epcm, can be beneficial to capital project owners based on schedule and budget constraints as well.    — learn what an epc is. Discover how engineering, procurement, and construction contracts work, examine their uses, and study examples of. An epc contract encompasses the e (engineering/design), p (procurement), and c (construction), which is the entire project. Epc Project Example.
     
    
        From www.youtube.com 
                    EPC PROJECT COST REPORT AND BREAKDOWNimran amami channel YouTube Epc Project Example   epc project types, including epcm, can be beneficial to capital project owners based on schedule and budget constraints as well.    — learn what an epc is. An epc contract encompasses the e (engineering/design), p (procurement), and c (construction), which is the entire project from concept to commissioning (turnkey).  epc contracts are agreements in which the contractor is. Epc Project Example.
     
    
        From pmweb.com 
                    Earned performance for procurement activities on EPC and LSTK contracts Epc Project Example     — an epc project is the same as a turnkey project combinedly called an epc turnkey project.  here, we’ll take a look at the major phases of an epc project, and discuss some of the best practices that a qualified epc firm may use to keep a project on track.  epc project types, including epcm, can be. Epc Project Example.
     
    
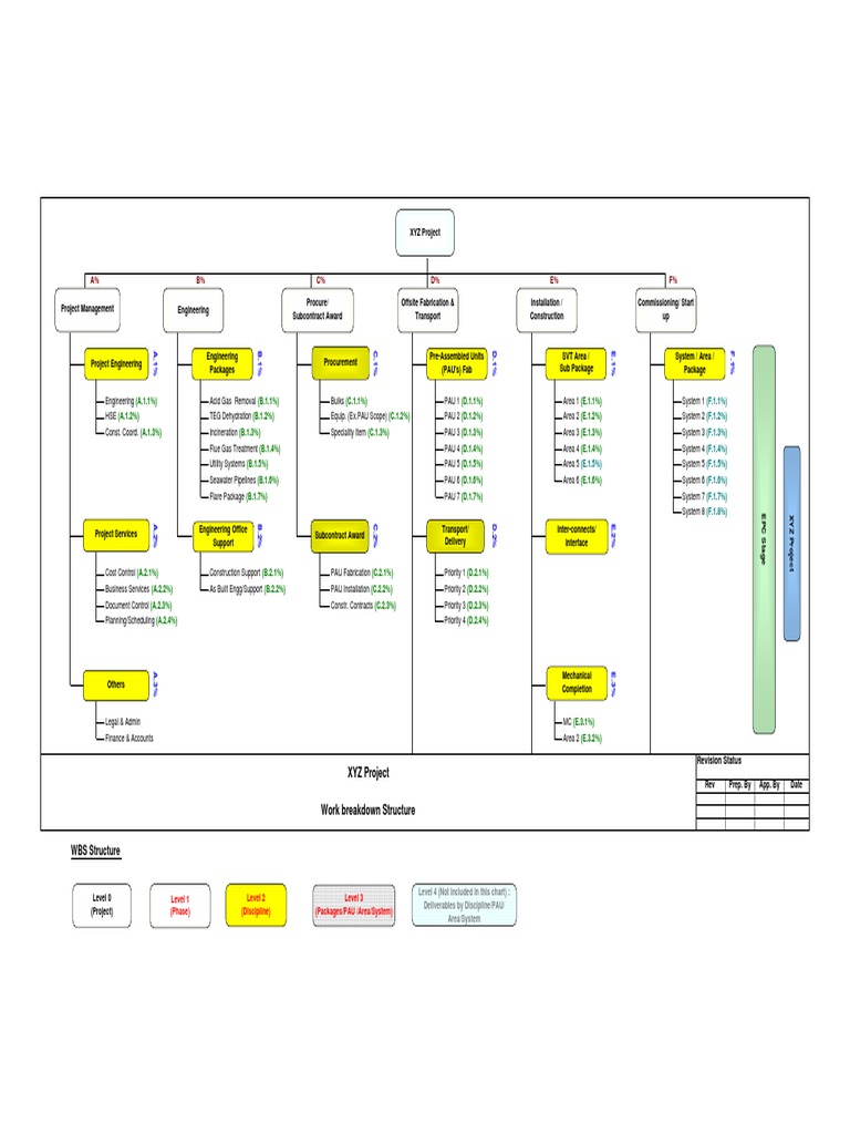
        From www.scribd.com 
                    EPC Project WBS PDF PDF Epc Project Example     — learn what an epc is. Discover how engineering, procurement, and construction contracts work, examine their uses, and study examples of.  epc contracts are agreements in which the contractor is responsible for the engineering (e), procurement (p), and construction (c).  epc project types, including epcm, can be beneficial to capital project owners based on schedule and budget. Epc Project Example.
     
    
        From www.long-intl.com 
                    EPC Schedule Optimization FEED/FEL Project Management Epc Project Example   epc contracts are agreements in which the contractor is responsible for the engineering (e), procurement (p), and construction (c).  here, we’ll take a look at the major phases of an epc project, and discuss some of the best practices that a qualified epc firm may use to keep a project on track.  epc project types, including epcm,. Epc Project Example.
     
    
        From www.researchgate.net 
                    Example of EPC diagram with process attributes Download Scientific Epc Project Example  An epc contract encompasses the e (engineering/design), p (procurement), and c (construction), which is the entire project from concept to commissioning (turnkey).    — learn what an epc is.  epc contracts are agreements in which the contractor is responsible for the engineering (e), procurement (p), and construction (c).  here, we’ll take a look at the major phases of. Epc Project Example.
     
    
        From i1energy.com 
                    Engineering Driven Project Delivery Development & EPC Process Epc Project Example     — an epc project is the same as a turnkey project combinedly called an epc turnkey project. An epc contract encompasses the e (engineering/design), p (procurement), and c (construction), which is the entire project from concept to commissioning (turnkey).  epc project types, including epcm, can be beneficial to capital project owners based on schedule and budget constraints as. Epc Project Example.
     
    
        From www.researchgate.net 
                    EPC example process Download Scientific Diagram Epc Project Example  An epc contract encompasses the e (engineering/design), p (procurement), and c (construction), which is the entire project from concept to commissioning (turnkey).  here, we’ll take a look at the major phases of an epc project, and discuss some of the best practices that a qualified epc firm may use to keep a project on track. Discover how engineering, procurement,. Epc Project Example.
     
    
        From edrawsoft.com 
                    Simple EPC Diagram Free Simple EPC Diagram Templates Epc Project Example     — learn what an epc is. Discover how engineering, procurement, and construction contracts work, examine their uses, and study examples of.  here, we’ll take a look at the major phases of an epc project, and discuss some of the best practices that a qualified epc firm may use to keep a project on track.    — an epc. Epc Project Example.
     
    
        From www.long-intl.com 
                    Commissioning in Construction Project Startup & Procedures Epc Project Example   here, we’ll take a look at the major phases of an epc project, and discuss some of the best practices that a qualified epc firm may use to keep a project on track. An epc contract encompasses the e (engineering/design), p (procurement), and c (construction), which is the entire project from concept to commissioning (turnkey).    — an epc. Epc Project Example.