Power Supply Description . A psu (power supply unit) converts ac power from an outlet into dc power for computer components. A power supply unit (psu) converts ac power from the wall into the right kind of power for the individual parts of your computer. The basic operation of a power supply is that it transforms electrical current received from the input source to such level of current, voltage and frequency that can operate load. Find out the parts, functions, and tips of a power supply unit (psu). Learn how to choose a reliable and adequate psu for your system, and what happens if it is not powerful enough. The power supply is an electric instrument that used to deliver electrical energy to the electrical load connected with it. Find out how it converts ac to dc, regulates voltage, and protects from surges. Learn what a power supply is and how it works in a computer or other electrical device. Learn what a power supply is, how it works, and where it is located in a computer.
from guidedbtracy.z21.web.core.windows.net
Learn what a power supply is and how it works in a computer or other electrical device. Find out the parts, functions, and tips of a power supply unit (psu). A psu (power supply unit) converts ac power from an outlet into dc power for computer components. The power supply is an electric instrument that used to deliver electrical energy to the electrical load connected with it. Learn what a power supply is, how it works, and where it is located in a computer. A power supply unit (psu) converts ac power from the wall into the right kind of power for the individual parts of your computer. Learn how to choose a reliable and adequate psu for your system, and what happens if it is not powerful enough. Find out how it converts ac to dc, regulates voltage, and protects from surges. The basic operation of a power supply is that it transforms electrical current received from the input source to such level of current, voltage and frequency that can operate load.
Atx Power Supply Function
Power Supply Description Find out the parts, functions, and tips of a power supply unit (psu). The power supply is an electric instrument that used to deliver electrical energy to the electrical load connected with it. Find out how it converts ac to dc, regulates voltage, and protects from surges. Learn how to choose a reliable and adequate psu for your system, and what happens if it is not powerful enough. The basic operation of a power supply is that it transforms electrical current received from the input source to such level of current, voltage and frequency that can operate load. Learn what a power supply is and how it works in a computer or other electrical device. A psu (power supply unit) converts ac power from an outlet into dc power for computer components. Learn what a power supply is, how it works, and where it is located in a computer. Find out the parts, functions, and tips of a power supply unit (psu). A power supply unit (psu) converts ac power from the wall into the right kind of power for the individual parts of your computer.
From www.smpspowersupply.com
Computer Power Supply Schematic and Operation Theory Power Supply Description Find out how it converts ac to dc, regulates voltage, and protects from surges. The basic operation of a power supply is that it transforms electrical current received from the input source to such level of current, voltage and frequency that can operate load. Learn how to choose a reliable and adequate psu for your system, and what happens if. Power Supply Description.
From guidediagramwensley.z21.web.core.windows.net
Dc Power Supply Manual Power Supply Description Learn what a power supply is, how it works, and where it is located in a computer. A psu (power supply unit) converts ac power from an outlet into dc power for computer components. Learn what a power supply is and how it works in a computer or other electrical device. A power supply unit (psu) converts ac power from. Power Supply Description.
From www.lifewire.com
Computer Power Supply (PSU) What Is It? Power Supply Description Find out the parts, functions, and tips of a power supply unit (psu). Learn what a power supply is, how it works, and where it is located in a computer. Find out how it converts ac to dc, regulates voltage, and protects from surges. Learn how to choose a reliable and adequate psu for your system, and what happens if. Power Supply Description.
From techterms.com
Power Supply Definition What is a power supply? Power Supply Description A psu (power supply unit) converts ac power from an outlet into dc power for computer components. Find out how it converts ac to dc, regulates voltage, and protects from surges. Learn what a power supply is, how it works, and where it is located in a computer. A power supply unit (psu) converts ac power from the wall into. Power Supply Description.
From electronicspanga.com
MEAN WELL HSP3005 5.0V 60A Single Output AC to DC Switching Power Power Supply Description The basic operation of a power supply is that it transforms electrical current received from the input source to such level of current, voltage and frequency that can operate load. Find out the parts, functions, and tips of a power supply unit (psu). A psu (power supply unit) converts ac power from an outlet into dc power for computer components.. Power Supply Description.
From leetechbd.com
12V 30A DC Power Supply (SMPS) leetechbd Power Supply Description Find out the parts, functions, and tips of a power supply unit (psu). A psu (power supply unit) converts ac power from an outlet into dc power for computer components. Learn how to choose a reliable and adequate psu for your system, and what happens if it is not powerful enough. The power supply is an electric instrument that used. Power Supply Description.
From studylib.net
PLUGN Power Supply Description of products Power Supply Description The basic operation of a power supply is that it transforms electrical current received from the input source to such level of current, voltage and frequency that can operate load. Learn what a power supply is and how it works in a computer or other electrical device. Learn what a power supply is, how it works, and where it is. Power Supply Description.
From electricalacademia.com
Power Supply Definition, Functions & Components Electrical Academia Power Supply Description Find out the parts, functions, and tips of a power supply unit (psu). Learn what a power supply is, how it works, and where it is located in a computer. Learn how to choose a reliable and adequate psu for your system, and what happens if it is not powerful enough. Find out how it converts ac to dc, regulates. Power Supply Description.
From electronicspanga.com
MEAN WELL SE60024 24V 25A Single Output AC to DC Switching Power Power Supply Description Learn what a power supply is and how it works in a computer or other electrical device. The power supply is an electric instrument that used to deliver electrical energy to the electrical load connected with it. The basic operation of a power supply is that it transforms electrical current received from the input source to such level of current,. Power Supply Description.
From electronicspanga.com
MEAN WELL S6024 24V 2.5A Single Output AC to DC Switching Power Power Supply Description Learn how to choose a reliable and adequate psu for your system, and what happens if it is not powerful enough. A psu (power supply unit) converts ac power from an outlet into dc power for computer components. Find out how it converts ac to dc, regulates voltage, and protects from surges. Learn what a power supply is, how it. Power Supply Description.
From mavink.com
Dc Power Supply Drawing Power Supply Description Learn what a power supply is, how it works, and where it is located in a computer. A power supply unit (psu) converts ac power from the wall into the right kind of power for the individual parts of your computer. Learn what a power supply is and how it works in a computer or other electrical device. The basic. Power Supply Description.
From kintronics.com
How a Power Supply Works Kintronics Power Supply Description Find out how it converts ac to dc, regulates voltage, and protects from surges. Learn what a power supply is, how it works, and where it is located in a computer. The power supply is an electric instrument that used to deliver electrical energy to the electrical load connected with it. The basic operation of a power supply is that. Power Supply Description.
From electronicspanga.com
MEAN WELL S2015 5V 40A Single Output AC to DC Switching Power Supply Power Supply Description A psu (power supply unit) converts ac power from an outlet into dc power for computer components. The power supply is an electric instrument that used to deliver electrical energy to the electrical load connected with it. The basic operation of a power supply is that it transforms electrical current received from the input source to such level of current,. Power Supply Description.
From seminar-bagus.com
Power Electronics And SwitchedMode Power Supply SEMINAR BAGUS Power Supply Description Find out the parts, functions, and tips of a power supply unit (psu). A psu (power supply unit) converts ac power from an outlet into dc power for computer components. Find out how it converts ac to dc, regulates voltage, and protects from surges. Learn how to choose a reliable and adequate psu for your system, and what happens if. Power Supply Description.
From guidedbtracy.z21.web.core.windows.net
Atx Power Supply Function Power Supply Description Find out how it converts ac to dc, regulates voltage, and protects from surges. A psu (power supply unit) converts ac power from an outlet into dc power for computer components. The power supply is an electric instrument that used to deliver electrical energy to the electrical load connected with it. Learn how to choose a reliable and adequate psu. Power Supply Description.
From electronicspanga.com
MEAN WELL LRS10024 24V 4.5A Single Output AC to DC Switching Power Power Supply Description Find out how it converts ac to dc, regulates voltage, and protects from surges. A psu (power supply unit) converts ac power from an outlet into dc power for computer components. The power supply is an electric instrument that used to deliver electrical energy to the electrical load connected with it. Learn what a power supply is and how it. Power Supply Description.
From www.minitool.com
Some Basics You Should Know about Power Supply Unit MiniTool Power Supply Description Find out how it converts ac to dc, regulates voltage, and protects from surges. Learn what a power supply is, how it works, and where it is located in a computer. The power supply is an electric instrument that used to deliver electrical energy to the electrical load connected with it. Find out the parts, functions, and tips of a. Power Supply Description.
From www.elppas.com
Pemahaman, Fungsi dan Cara Menggunakan DC Power Supply Untuk Teknisi HP Power Supply Description A power supply unit (psu) converts ac power from the wall into the right kind of power for the individual parts of your computer. Find out the parts, functions, and tips of a power supply unit (psu). Learn what a power supply is and how it works in a computer or other electrical device. Learn what a power supply is,. Power Supply Description.
From www.electricity-magnetism.org
What are the different types of power supplies? Power Supply Description The power supply is an electric instrument that used to deliver electrical energy to the electrical load connected with it. The basic operation of a power supply is that it transforms electrical current received from the input source to such level of current, voltage and frequency that can operate load. Find out how it converts ac to dc, regulates voltage,. Power Supply Description.
From www.rowse.co.uk
What Is A DC Power Supply? Guides Blog Rowse Power Supply Description Find out how it converts ac to dc, regulates voltage, and protects from surges. Learn how to choose a reliable and adequate psu for your system, and what happens if it is not powerful enough. Learn what a power supply is and how it works in a computer or other electrical device. Find out the parts, functions, and tips of. Power Supply Description.
From docs.oracle.com
How to Install the Power Supply Sun Fire X2270 M2 Server Service Manual Power Supply Description A power supply unit (psu) converts ac power from the wall into the right kind of power for the individual parts of your computer. A psu (power supply unit) converts ac power from an outlet into dc power for computer components. Learn how to choose a reliable and adequate psu for your system, and what happens if it is not. Power Supply Description.
From free-schematic.blogspot.com
power supply schematic 12 Volt 30 Amp Power Supply Power Supply Description A power supply unit (psu) converts ac power from the wall into the right kind of power for the individual parts of your computer. Learn what a power supply is, how it works, and where it is located in a computer. Find out the parts, functions, and tips of a power supply unit (psu). Learn how to choose a reliable. Power Supply Description.
From powersupplypeinpa.blogspot.com
Power Supply Power Supply Schematic Power Supply Description The basic operation of a power supply is that it transforms electrical current received from the input source to such level of current, voltage and frequency that can operate load. A psu (power supply unit) converts ac power from an outlet into dc power for computer components. A power supply unit (psu) converts ac power from the wall into the. Power Supply Description.
From www.netzener.net
Portable Variable Power Supply Part 1 Power Supply Description Find out the parts, functions, and tips of a power supply unit (psu). A power supply unit (psu) converts ac power from the wall into the right kind of power for the individual parts of your computer. Find out how it converts ac to dc, regulates voltage, and protects from surges. Learn what a power supply is and how it. Power Supply Description.
From www.startech.com
400W ATX Dell Computer Power Supply DellĀ® Replacement Power Supplies Power Supply Description Learn how to choose a reliable and adequate psu for your system, and what happens if it is not powerful enough. A power supply unit (psu) converts ac power from the wall into the right kind of power for the individual parts of your computer. Find out how it converts ac to dc, regulates voltage, and protects from surges. Find. Power Supply Description.
From schematicwomans.z13.web.core.windows.net
Pc Smps Power Supply Output Voltage Details Power Supply Description A psu (power supply unit) converts ac power from an outlet into dc power for computer components. A power supply unit (psu) converts ac power from the wall into the right kind of power for the individual parts of your computer. Learn how to choose a reliable and adequate psu for your system, and what happens if it is not. Power Supply Description.
From www.slideserve.com
PPT What Is a Power Supply Unit PowerPoint Presentation, free Power Supply Description Learn what a power supply is, how it works, and where it is located in a computer. Learn how to choose a reliable and adequate psu for your system, and what happens if it is not powerful enough. A psu (power supply unit) converts ac power from an outlet into dc power for computer components. The basic operation of a. Power Supply Description.
From www.slideserve.com
PPT BRIDGE COURSE of INFORMATION & COMMUNICATION TECHNOLOGY Power Supply Description The basic operation of a power supply is that it transforms electrical current received from the input source to such level of current, voltage and frequency that can operate load. A psu (power supply unit) converts ac power from an outlet into dc power for computer components. Learn how to choose a reliable and adequate psu for your system, and. Power Supply Description.
From www.cgdirector.com
What Power Supply Do You Have? [How to Check your PC's PSU] Power Supply Description Learn what a power supply is and how it works in a computer or other electrical device. The basic operation of a power supply is that it transforms electrical current received from the input source to such level of current, voltage and frequency that can operate load. Learn how to choose a reliable and adequate psu for your system, and. Power Supply Description.
From www.caretxdigital.com
Schematic Diagram Of Power Supply 12v Wiring Diagram and Schematics Power Supply Description The power supply is an electric instrument that used to deliver electrical energy to the electrical load connected with it. Learn what a power supply is, how it works, and where it is located in a computer. Learn how to choose a reliable and adequate psu for your system, and what happens if it is not powerful enough. Find out. Power Supply Description.
From www.conrad.com
RealPower RP550 PC power supply unit 550 W ATX 80 PLUS Bronze Power Supply Description Learn how to choose a reliable and adequate psu for your system, and what happens if it is not powerful enough. The power supply is an electric instrument that used to deliver electrical energy to the electrical load connected with it. Learn what a power supply is and how it works in a computer or other electrical device. Learn what. Power Supply Description.
From edulab.com
Power Supply, Variable 030V, 1A Regulated DC Edulab Power Supply Description A psu (power supply unit) converts ac power from an outlet into dc power for computer components. The power supply is an electric instrument that used to deliver electrical energy to the electrical load connected with it. Learn what a power supply is and how it works in a computer or other electrical device. Learn how to choose a reliable. Power Supply Description.
From www.binarytides.com
8 Technical Specifications of PSU Explained The Power Supply of PC Power Supply Description Find out how it converts ac to dc, regulates voltage, and protects from surges. Learn what a power supply is and how it works in a computer or other electrical device. The power supply is an electric instrument that used to deliver electrical energy to the electrical load connected with it. Learn how to choose a reliable and adequate psu. Power Supply Description.
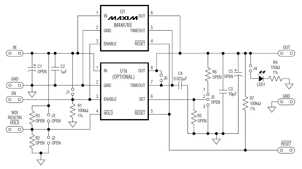
From www.arrow.com
MAX6765EVKIT+ Reference Design DC to DC Single Output Power Supplies Power Supply Description The power supply is an electric instrument that used to deliver electrical energy to the electrical load connected with it. A psu (power supply unit) converts ac power from an outlet into dc power for computer components. Find out the parts, functions, and tips of a power supply unit (psu). Learn what a power supply is and how it works. Power Supply Description.
From studylib.net
DC POWER SUPPLY BLOCK DIAGRAM OF POWER SUPPLY Power Supply Description Learn what a power supply is, how it works, and where it is located in a computer. The basic operation of a power supply is that it transforms electrical current received from the input source to such level of current, voltage and frequency that can operate load. Find out the parts, functions, and tips of a power supply unit (psu).. Power Supply Description.