Power Supply In Electrical Circuits . It converts one form of. A power supply circuit is an electronic circuit that provides electrical energy to the components of a device or system. In this post i have explained how to design and build a simple power supply circuit right from the basic design to the reasonably. A power supply is an electrical device that converts the electric current that comes in from a power source, such as the power mains, to the voltage and current values necessary for powering. Understanding the schematic diagram of a power. A power supply is an essential component in any electronic device, providing the necessary electrical energy for the system to operate. What is a power supply circuit? A power supply basically takes the power input from a power source and converts it into a suitable current and voltage for the electrical load;.
from www.iqsdirectory.com
Understanding the schematic diagram of a power. In this post i have explained how to design and build a simple power supply circuit right from the basic design to the reasonably. A power supply circuit is an electronic circuit that provides electrical energy to the components of a device or system. What is a power supply circuit? A power supply is an electrical device that converts the electric current that comes in from a power source, such as the power mains, to the voltage and current values necessary for powering. A power supply is an essential component in any electronic device, providing the necessary electrical energy for the system to operate. A power supply basically takes the power input from a power source and converts it into a suitable current and voltage for the electrical load;. It converts one form of.
High Voltage Power Supply Types, Applications & Benefits
Power Supply In Electrical Circuits It converts one form of. What is a power supply circuit? A power supply basically takes the power input from a power source and converts it into a suitable current and voltage for the electrical load;. A power supply circuit is an electronic circuit that provides electrical energy to the components of a device or system. A power supply is an essential component in any electronic device, providing the necessary electrical energy for the system to operate. Understanding the schematic diagram of a power. In this post i have explained how to design and build a simple power supply circuit right from the basic design to the reasonably. It converts one form of. A power supply is an electrical device that converts the electric current that comes in from a power source, such as the power mains, to the voltage and current values necessary for powering.
From www.electricaleasy.com
Basics of Electrical Power Transmission System Power Supply In Electrical Circuits What is a power supply circuit? A power supply is an essential component in any electronic device, providing the necessary electrical energy for the system to operate. A power supply is an electrical device that converts the electric current that comes in from a power source, such as the power mains, to the voltage and current values necessary for powering.. Power Supply In Electrical Circuits.
From www.homemade-circuits.com
4 Simple Transformerless Power Supply Circuits Explained Homemade Power Supply In Electrical Circuits It converts one form of. A power supply is an electrical device that converts the electric current that comes in from a power source, such as the power mains, to the voltage and current values necessary for powering. A power supply basically takes the power input from a power source and converts it into a suitable current and voltage for. Power Supply In Electrical Circuits.
From diagrammanualabt.z19.web.core.windows.net
Ac Dc Power Supply Circuit Diagram Power Supply In Electrical Circuits In this post i have explained how to design and build a simple power supply circuit right from the basic design to the reasonably. It converts one form of. A power supply is an electrical device that converts the electric current that comes in from a power source, such as the power mains, to the voltage and current values necessary. Power Supply In Electrical Circuits.
From electronictheory.blogspot.com
Purpose Power Supply Circuit Diagram Power Supply In Electrical Circuits What is a power supply circuit? It converts one form of. A power supply is an electrical device that converts the electric current that comes in from a power source, such as the power mains, to the voltage and current values necessary for powering. A power supply is an essential component in any electronic device, providing the necessary electrical energy. Power Supply In Electrical Circuits.
From www.organised-sound.com
12vdc Power Supply Circuit Diagram Wiring Diagram Power Supply In Electrical Circuits A power supply basically takes the power input from a power source and converts it into a suitable current and voltage for the electrical load;. In this post i have explained how to design and build a simple power supply circuit right from the basic design to the reasonably. A power supply is an essential component in any electronic device,. Power Supply In Electrical Circuits.
From www.smps.us
12 Volt DC Power Supply Circuit Power Supply In Electrical Circuits A power supply circuit is an electronic circuit that provides electrical energy to the components of a device or system. It converts one form of. A power supply basically takes the power input from a power source and converts it into a suitable current and voltage for the electrical load;. Understanding the schematic diagram of a power. What is a. Power Supply In Electrical Circuits.
From www.organised-sound.com
12vdc Power Supply Circuit Diagram Wiring Diagram Power Supply In Electrical Circuits A power supply is an essential component in any electronic device, providing the necessary electrical energy for the system to operate. In this post i have explained how to design and build a simple power supply circuit right from the basic design to the reasonably. It converts one form of. What is a power supply circuit? A power supply circuit. Power Supply In Electrical Circuits.
From circuitsstream.blogspot.com
Build a Switching Power Supply Circuit Diagram Electronic Circuit Power Supply In Electrical Circuits A power supply is an electrical device that converts the electric current that comes in from a power source, such as the power mains, to the voltage and current values necessary for powering. A power supply circuit is an electronic circuit that provides electrical energy to the components of a device or system. A power supply basically takes the power. Power Supply In Electrical Circuits.
From www.homemade-circuits.com
Voltage Stabilized Transformerless Power Supply Circuit Power Supply In Electrical Circuits A power supply circuit is an electronic circuit that provides electrical energy to the components of a device or system. What is a power supply circuit? A power supply is an essential component in any electronic device, providing the necessary electrical energy for the system to operate. A power supply is an electrical device that converts the electric current that. Power Supply In Electrical Circuits.
From www.next.gr
Multioutput power supply circuit under ACDC & DCDC Circuits 58549 Power Supply In Electrical Circuits A power supply basically takes the power input from a power source and converts it into a suitable current and voltage for the electrical load;. In this post i have explained how to design and build a simple power supply circuit right from the basic design to the reasonably. Understanding the schematic diagram of a power. A power supply is. Power Supply In Electrical Circuits.
From www.etechnog.com
Adjustable or Variable Power Supply Circuit Diagram (030V) ETechnoG Power Supply In Electrical Circuits A power supply is an electrical device that converts the electric current that comes in from a power source, such as the power mains, to the voltage and current values necessary for powering. A power supply is an essential component in any electronic device, providing the necessary electrical energy for the system to operate. Understanding the schematic diagram of a. Power Supply In Electrical Circuits.
From www.homemade-circuits.com
Variable Voltage, Current Power Supply Circuit Using Transistor 2N3055 Power Supply In Electrical Circuits A power supply basically takes the power input from a power source and converts it into a suitable current and voltage for the electrical load;. A power supply is an essential component in any electronic device, providing the necessary electrical energy for the system to operate. In this post i have explained how to design and build a simple power. Power Supply In Electrical Circuits.
From www.electricaltechnology.org
Electric Power System Generation, Transmission & Distribution of Power Supply In Electrical Circuits A power supply circuit is an electronic circuit that provides electrical energy to the components of a device or system. A power supply is an electrical device that converts the electric current that comes in from a power source, such as the power mains, to the voltage and current values necessary for powering. In this post i have explained how. Power Supply In Electrical Circuits.
From wiringdiagram.2bitboer.com
Power Supply Circuit Diagram Wiring Diagram Power Supply In Electrical Circuits A power supply basically takes the power input from a power source and converts it into a suitable current and voltage for the electrical load;. A power supply is an electrical device that converts the electric current that comes in from a power source, such as the power mains, to the voltage and current values necessary for powering. Understanding the. Power Supply In Electrical Circuits.
From www.youtube.com
How to make 24v and 10amp power supply simple with circuit diagram Power Supply In Electrical Circuits It converts one form of. A power supply circuit is an electronic circuit that provides electrical energy to the components of a device or system. Understanding the schematic diagram of a power. What is a power supply circuit? A power supply is an electrical device that converts the electric current that comes in from a power source, such as the. Power Supply In Electrical Circuits.
From www.circuits-diy.com
Switched Mode Power Supply (SMPS) Circuit TNY267 Power Supply In Electrical Circuits A power supply is an electrical device that converts the electric current that comes in from a power source, such as the power mains, to the voltage and current values necessary for powering. A power supply circuit is an electronic circuit that provides electrical energy to the components of a device or system. It converts one form of. In this. Power Supply In Electrical Circuits.
From www.diagramelectric.co
Schematic Diagram Of Power Supply 12v Wiring Diagram Power Supply In Electrical Circuits It converts one form of. What is a power supply circuit? A power supply is an electrical device that converts the electric current that comes in from a power source, such as the power mains, to the voltage and current values necessary for powering. In this post i have explained how to design and build a simple power supply circuit. Power Supply In Electrical Circuits.
From www.build-electronic-circuits.com
The Simplest Power Supply Circuit Build Electronic Circuits Power Supply In Electrical Circuits A power supply is an electrical device that converts the electric current that comes in from a power source, such as the power mains, to the voltage and current values necessary for powering. What is a power supply circuit? Understanding the schematic diagram of a power. A power supply basically takes the power input from a power source and converts. Power Supply In Electrical Circuits.
From www.eleccircuit.com
Multi voltage power supply circuit using IC78xx series Power Supply In Electrical Circuits It converts one form of. Understanding the schematic diagram of a power. In this post i have explained how to design and build a simple power supply circuit right from the basic design to the reasonably. What is a power supply circuit? A power supply is an essential component in any electronic device, providing the necessary electrical energy for the. Power Supply In Electrical Circuits.
From www.homemade-circuits.com
Variable 0 to 300 Volts, Regulated Power Supply Circuit Diagram Power Supply In Electrical Circuits A power supply is an essential component in any electronic device, providing the necessary electrical energy for the system to operate. A power supply circuit is an electronic circuit that provides electrical energy to the components of a device or system. It converts one form of. A power supply basically takes the power input from a power source and converts. Power Supply In Electrical Circuits.
From circuitsstream.blogspot.com
Build a Programmable Power Supply Circuit Diagram Electronic Circuit Power Supply In Electrical Circuits It converts one form of. A power supply circuit is an electronic circuit that provides electrical energy to the components of a device or system. A power supply is an essential component in any electronic device, providing the necessary electrical energy for the system to operate. A power supply basically takes the power input from a power source and converts. Power Supply In Electrical Circuits.
From www.eleccircuit.com
3 Simple UPS circuits (Uninterruptible Power Supply) Diagram Eleccircuit Power Supply In Electrical Circuits A power supply basically takes the power input from a power source and converts it into a suitable current and voltage for the electrical load;. Understanding the schematic diagram of a power. A power supply circuit is an electronic circuit that provides electrical energy to the components of a device or system. In this post i have explained how to. Power Supply In Electrical Circuits.
From www.iqsdirectory.com
High Voltage Power Supply Types, Applications & Benefits Power Supply In Electrical Circuits It converts one form of. A power supply is an essential component in any electronic device, providing the necessary electrical energy for the system to operate. What is a power supply circuit? Understanding the schematic diagram of a power. A power supply is an electrical device that converts the electric current that comes in from a power source, such as. Power Supply In Electrical Circuits.
From www.organised-sound.com
12vdc Power Supply Circuit Diagram Wiring Diagram Power Supply In Electrical Circuits A power supply circuit is an electronic circuit that provides electrical energy to the components of a device or system. In this post i have explained how to design and build a simple power supply circuit right from the basic design to the reasonably. A power supply is an electrical device that converts the electric current that comes in from. Power Supply In Electrical Circuits.
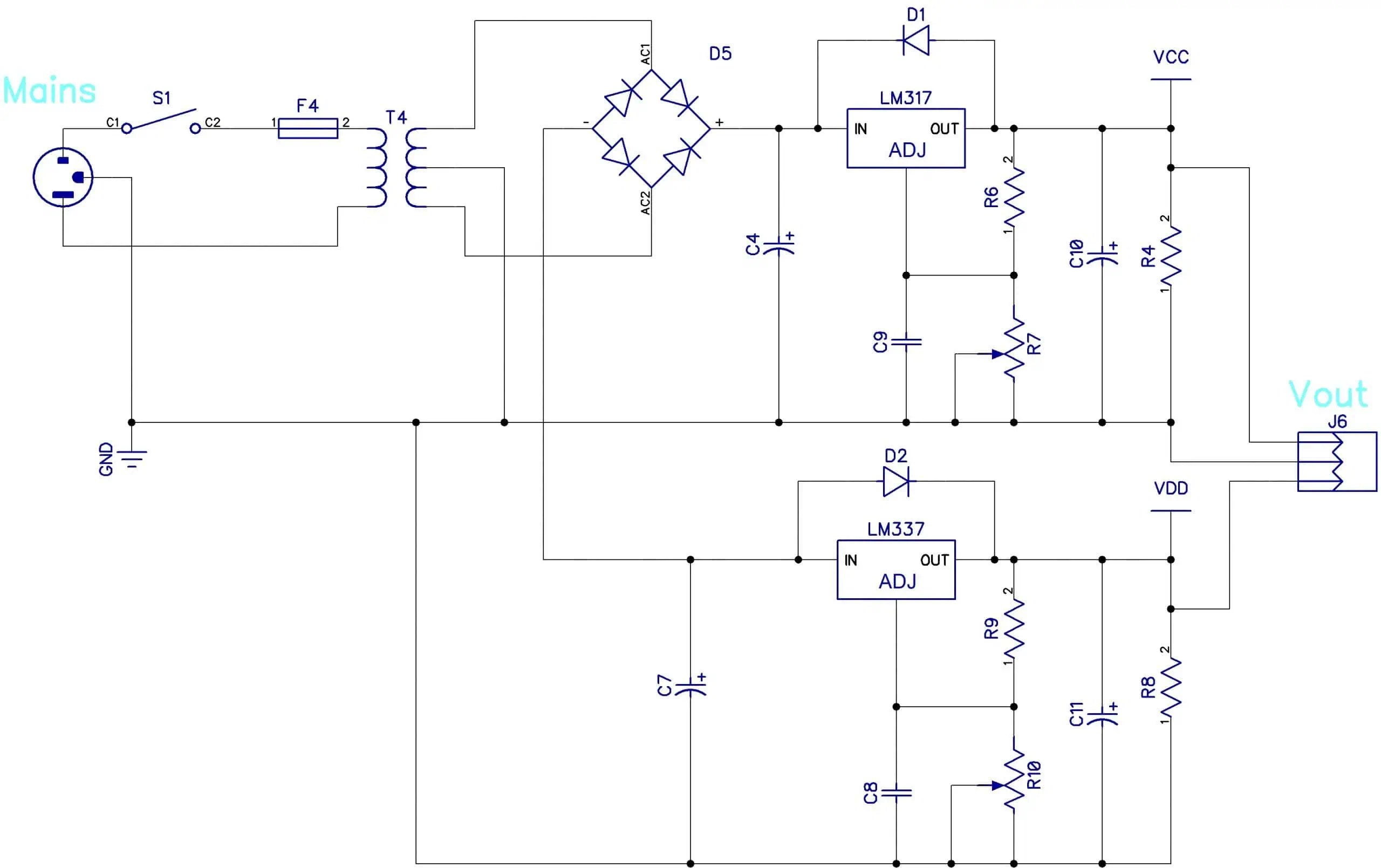
From electronic-diagram.blogspot.com
LM317 adjustable power supply electronic diagram schematic Power Supply In Electrical Circuits A power supply is an electrical device that converts the electric current that comes in from a power source, such as the power mains, to the voltage and current values necessary for powering. In this post i have explained how to design and build a simple power supply circuit right from the basic design to the reasonably. A power supply. Power Supply In Electrical Circuits.
From www.build-electronic-circuits.com
The Simplest Power Supply Circuit Build Electronic Circuits Power Supply In Electrical Circuits A power supply circuit is an electronic circuit that provides electrical energy to the components of a device or system. What is a power supply circuit? A power supply is an electrical device that converts the electric current that comes in from a power source, such as the power mains, to the voltage and current values necessary for powering. A. Power Supply In Electrical Circuits.
From www.electricaltechnology.org
Typical AC Power Supply system scheme and Elements of Distribution System Power Supply In Electrical Circuits Understanding the schematic diagram of a power. A power supply is an electrical device that converts the electric current that comes in from a power source, such as the power mains, to the voltage and current values necessary for powering. What is a power supply circuit? A power supply is an essential component in any electronic device, providing the necessary. Power Supply In Electrical Circuits.
From circuitdbkristian88.z19.web.core.windows.net
Ac To Dc Power Supply Circuit Diagram Power Supply In Electrical Circuits What is a power supply circuit? A power supply basically takes the power input from a power source and converts it into a suitable current and voltage for the electrical load;. A power supply is an electrical device that converts the electric current that comes in from a power source, such as the power mains, to the voltage and current. Power Supply In Electrical Circuits.
From www.circuits-diy.com
24 Volt 5 Ampere Power Supply Circuit Power Supply In Electrical Circuits A power supply is an essential component in any electronic device, providing the necessary electrical energy for the system to operate. A power supply is an electrical device that converts the electric current that comes in from a power source, such as the power mains, to the voltage and current values necessary for powering. It converts one form of. In. Power Supply In Electrical Circuits.
From www.build-electronic-circuits.com
The Simplest Power Supply Circuit Build Electronic Circuits Power Supply In Electrical Circuits In this post i have explained how to design and build a simple power supply circuit right from the basic design to the reasonably. A power supply is an electrical device that converts the electric current that comes in from a power source, such as the power mains, to the voltage and current values necessary for powering. A power supply. Power Supply In Electrical Circuits.
From www.wiringview.com
power supply circuit 6v 5a schematic Wiring Diagram Power Supply In Electrical Circuits It converts one form of. In this post i have explained how to design and build a simple power supply circuit right from the basic design to the reasonably. A power supply circuit is an electronic circuit that provides electrical energy to the components of a device or system. A power supply basically takes the power input from a power. Power Supply In Electrical Circuits.
From www.electricaltechnology.org
Dual Power Supply Circuit Diagram 230VAC to ±12VDC Power Supply In Electrical Circuits A power supply circuit is an electronic circuit that provides electrical energy to the components of a device or system. Understanding the schematic diagram of a power. What is a power supply circuit? In this post i have explained how to design and build a simple power supply circuit right from the basic design to the reasonably. A power supply. Power Supply In Electrical Circuits.
From www.eleccircuit.com
030V Variable Power Supply circuit Diagram at 3A Power Supply In Electrical Circuits What is a power supply circuit? Understanding the schematic diagram of a power. A power supply circuit is an electronic circuit that provides electrical energy to the components of a device or system. A power supply is an essential component in any electronic device, providing the necessary electrical energy for the system to operate. In this post i have explained. Power Supply In Electrical Circuits.
From www.wiringdigital.com
Schematic Diagram Of Power Supply Wiring Digital and Schematic Power Supply In Electrical Circuits In this post i have explained how to design and build a simple power supply circuit right from the basic design to the reasonably. What is a power supply circuit? A power supply is an essential component in any electronic device, providing the necessary electrical energy for the system to operate. A power supply basically takes the power input from. Power Supply In Electrical Circuits.
From www.eleccircuit.com
030V 5A variable benchtop power supply Power Supply In Electrical Circuits It converts one form of. A power supply is an electrical device that converts the electric current that comes in from a power source, such as the power mains, to the voltage and current values necessary for powering. What is a power supply circuit? A power supply basically takes the power input from a power source and converts it into. Power Supply In Electrical Circuits.