Terminal Block Easyeda . Pcb tools provide many function to fulfill your pcb design requirement. In easyeda open source hardware lab, open source square pools all kinds of electrical design engineerings together to realize resource sharing easily. Easyeda designer login | register. Track allows you to draw pcb tracks and can be. Smooth support for design sizes of over 3w. If you can't find it in your pcb design library you might just need to find something. In the schematic editor, we use wire or the w hotkey to connect pins, in a similar way in the pcb editor, we use track to connect pads. Brand new interactions and interfaces. Track, pad, via, text, arc, circle, move, hole, image, canvas origin, connect pad to pad, copper area, solid region,. I want to use this part in a pcb am working on. 2.the process supports design scales of 300 devices or 1000 pads. 1.easy to use and quick to get started.
from electronics.stackexchange.com
1.easy to use and quick to get started. 2.the process supports design scales of 300 devices or 1000 pads. Brand new interactions and interfaces. Track, pad, via, text, arc, circle, move, hole, image, canvas origin, connect pad to pad, copper area, solid region,. Smooth support for design sizes of over 3w. I want to use this part in a pcb am working on. If you can't find it in your pcb design library you might just need to find something. In the schematic editor, we use wire or the w hotkey to connect pins, in a similar way in the pcb editor, we use track to connect pads. Easyeda designer login | register. Track allows you to draw pcb tracks and can be.
components How to switch SMD part for throughhole part in EasyEDA
Terminal Block Easyeda If you can't find it in your pcb design library you might just need to find something. Easyeda designer login | register. Brand new interactions and interfaces. In easyeda open source hardware lab, open source square pools all kinds of electrical design engineerings together to realize resource sharing easily. Pcb tools provide many function to fulfill your pcb design requirement. Smooth support for design sizes of over 3w. 1.easy to use and quick to get started. Track, pad, via, text, arc, circle, move, hole, image, canvas origin, connect pad to pad, copper area, solid region,. Track allows you to draw pcb tracks and can be. I want to use this part in a pcb am working on. If you can't find it in your pcb design library you might just need to find something. In the schematic editor, we use wire or the w hotkey to connect pins, in a similar way in the pcb editor, we use track to connect pads. 2.the process supports design scales of 300 devices or 1000 pads.
From oshwlab.com
terminal blocks OSHWLab Terminal Block Easyeda 1.easy to use and quick to get started. If you can't find it in your pcb design library you might just need to find something. Easyeda designer login | register. Track allows you to draw pcb tracks and can be. I want to use this part in a pcb am working on. Pcb tools provide many function to fulfill your. Terminal Block Easyeda.
From easyeda.com
pcb 2 terminal block Search EasyEDA Terminal Block Easyeda Track allows you to draw pcb tracks and can be. I want to use this part in a pcb am working on. Easyeda designer login | register. Pcb tools provide many function to fulfill your pcb design requirement. If you can't find it in your pcb design library you might just need to find something. In the schematic editor, we. Terminal Block Easyeda.
From oshwlab.com
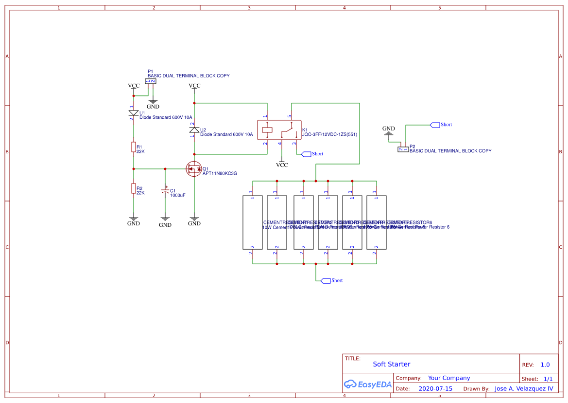
Soft Starter OSHWLab Terminal Block Easyeda In easyeda open source hardware lab, open source square pools all kinds of electrical design engineerings together to realize resource sharing easily. 2.the process supports design scales of 300 devices or 1000 pads. Easyeda designer login | register. Pcb tools provide many function to fulfill your pcb design requirement. Track allows you to draw pcb tracks and can be. If. Terminal Block Easyeda.
From oshwlab.com
Wio Terminal Adapter OSHWLab Terminal Block Easyeda In easyeda open source hardware lab, open source square pools all kinds of electrical design engineerings together to realize resource sharing easily. 2.the process supports design scales of 300 devices or 1000 pads. Easyeda designer login | register. If you can't find it in your pcb design library you might just need to find something. Track allows you to draw. Terminal Block Easyeda.
From oshwlab.com
DB9 Terminal Block EasyEDA open source hardware lab Terminal Block Easyeda In the schematic editor, we use wire or the w hotkey to connect pins, in a similar way in the pcb editor, we use track to connect pads. Easyeda designer login | register. Pcb tools provide many function to fulfill your pcb design requirement. Track, pad, via, text, arc, circle, move, hole, image, canvas origin, connect pad to pad, copper. Terminal Block Easyeda.
From oshwlab.com
ESP8266 shield with screw terminal EasyEDA open source hardware lab Terminal Block Easyeda I want to use this part in a pcb am working on. In the schematic editor, we use wire or the w hotkey to connect pins, in a similar way in the pcb editor, we use track to connect pads. 2.the process supports design scales of 300 devices or 1000 pads. In easyeda open source hardware lab, open source square. Terminal Block Easyeda.
From terminal.en.made-in-china.com
PCB Screw Terminal Block Connector 5.0mm (XY332) UL VDE China Terminal Block Easyeda I want to use this part in a pcb am working on. Brand new interactions and interfaces. 2.the process supports design scales of 300 devices or 1000 pads. Easyeda designer login | register. 1.easy to use and quick to get started. Track allows you to draw pcb tracks and can be. Track, pad, via, text, arc, circle, move, hole, image,. Terminal Block Easyeda.
From jlcpcb.com
KF1275.082P Cixi Kefa Elec Screw Terminal Blocks JLCPCB Terminal Block Easyeda 2.the process supports design scales of 300 devices or 1000 pads. Easyeda designer login | register. I want to use this part in a pcb am working on. Track, pad, via, text, arc, circle, move, hole, image, canvas origin, connect pad to pad, copper area, solid region,. If you can't find it in your pcb design library you might just. Terminal Block Easyeda.
From oshwlab.com
PT100_Terminal_Block OSHWLab Terminal Block Easyeda Pcb tools provide many function to fulfill your pcb design requirement. Easyeda designer login | register. In the schematic editor, we use wire or the w hotkey to connect pins, in a similar way in the pcb editor, we use track to connect pads. Brand new interactions and interfaces. Track, pad, via, text, arc, circle, move, hole, image, canvas origin,. Terminal Block Easyeda.
From oshwlab.com
Proyecto terminal 1 catrina EasyEDA open source hardware lab Terminal Block Easyeda In the schematic editor, we use wire or the w hotkey to connect pins, in a similar way in the pcb editor, we use track to connect pads. Pcb tools provide many function to fulfill your pcb design requirement. If you can't find it in your pcb design library you might just need to find something. Brand new interactions and. Terminal Block Easyeda.
From oshwlab.com
IDC Board EasyEDA open source hardware lab Terminal Block Easyeda Brand new interactions and interfaces. If you can't find it in your pcb design library you might just need to find something. In easyeda open source hardware lab, open source square pools all kinds of electrical design engineerings together to realize resource sharing easily. In the schematic editor, we use wire or the w hotkey to connect pins, in a. Terminal Block Easyeda.
From www.youtube.com
Как использовать Reuse Block в EasyEDA Pro YouTube Terminal Block Easyeda 1.easy to use and quick to get started. Track, pad, via, text, arc, circle, move, hole, image, canvas origin, connect pad to pad, copper area, solid region,. Smooth support for design sizes of over 3w. 2.the process supports design scales of 300 devices or 1000 pads. Pcb tools provide many function to fulfill your pcb design requirement. In the schematic. Terminal Block Easyeda.
From oshwlab.com
connector EasyEDA open source hardware lab Terminal Block Easyeda Track, pad, via, text, arc, circle, move, hole, image, canvas origin, connect pad to pad, copper area, solid region,. Easyeda designer login | register. 1.easy to use and quick to get started. Smooth support for design sizes of over 3w. If you can't find it in your pcb design library you might just need to find something. 2.the process supports. Terminal Block Easyeda.
From docs.easyeda.com
Wiring Tools EasyEDA Std User Guide Terminal Block Easyeda Smooth support for design sizes of over 3w. In easyeda open source hardware lab, open source square pools all kinds of electrical design engineerings together to realize resource sharing easily. Track allows you to draw pcb tracks and can be. Brand new interactions and interfaces. Easyeda designer login | register. If you can't find it in your pcb design library. Terminal Block Easyeda.
From www.youtube.com
Mendesain PCB dengan EasyEda Part2 Layout PCB YouTube Terminal Block Easyeda Track, pad, via, text, arc, circle, move, hole, image, canvas origin, connect pad to pad, copper area, solid region,. In the schematic editor, we use wire or the w hotkey to connect pins, in a similar way in the pcb editor, we use track to connect pads. Smooth support for design sizes of over 3w. Brand new interactions and interfaces.. Terminal Block Easyeda.
From oshwlab.com
DB9 Terminal Block EasyEDA open source hardware lab Terminal Block Easyeda In easyeda open source hardware lab, open source square pools all kinds of electrical design engineerings together to realize resource sharing easily. 2.the process supports design scales of 300 devices or 1000 pads. In the schematic editor, we use wire or the w hotkey to connect pins, in a similar way in the pcb editor, we use track to connect. Terminal Block Easyeda.
From u.easyeda.com
terminal block 2 pin Search EasyEDA Terminal Block Easyeda Easyeda designer login | register. In easyeda open source hardware lab, open source square pools all kinds of electrical design engineerings together to realize resource sharing easily. Brand new interactions and interfaces. Track allows you to draw pcb tracks and can be. I want to use this part in a pcb am working on. If you can't find it in. Terminal Block Easyeda.
From jlcpcb.com
PA0014P HIWA Screw Terminal JLCPCB Terminal Block Easyeda Track allows you to draw pcb tracks and can be. Pcb tools provide many function to fulfill your pcb design requirement. I want to use this part in a pcb am working on. Easyeda designer login | register. Track, pad, via, text, arc, circle, move, hole, image, canvas origin, connect pad to pad, copper area, solid region,. Smooth support for. Terminal Block Easyeda.
From oshwlab.com
terminal zasilania EasyEDA open source hardware lab Terminal Block Easyeda Brand new interactions and interfaces. If you can't find it in your pcb design library you might just need to find something. I want to use this part in a pcb am working on. Pcb tools provide many function to fulfill your pcb design requirement. Smooth support for design sizes of over 3w. In the schematic editor, we use wire. Terminal Block Easyeda.
From oshwlab.com
Terminal block EasyEDA open source hardware lab Terminal Block Easyeda Track allows you to draw pcb tracks and can be. Track, pad, via, text, arc, circle, move, hole, image, canvas origin, connect pad to pad, copper area, solid region,. 2.the process supports design scales of 300 devices or 1000 pads. Smooth support for design sizes of over 3w. In easyeda open source hardware lab, open source square pools all kinds. Terminal Block Easyeda.
From www.youtube.com
What is schematic How to read and follow schematic diagram Easyeda Terminal Block Easyeda In the schematic editor, we use wire or the w hotkey to connect pins, in a similar way in the pcb editor, we use track to connect pads. Track, pad, via, text, arc, circle, move, hole, image, canvas origin, connect pad to pad, copper area, solid region,. Pcb tools provide many function to fulfill your pcb design requirement. Easyeda designer. Terminal Block Easyeda.
From easyeda.com
extensions Search EasyEDA Terminal Block Easyeda 2.the process supports design scales of 300 devices or 1000 pads. Track allows you to draw pcb tracks and can be. Smooth support for design sizes of over 3w. If you can't find it in your pcb design library you might just need to find something. 1.easy to use and quick to get started. Easyeda designer login | register. Track,. Terminal Block Easyeda.
From oshwlab.com
Woodpecker CNC Terminal Block EasyEDA open source hardware lab Terminal Block Easyeda In easyeda open source hardware lab, open source square pools all kinds of electrical design engineerings together to realize resource sharing easily. Pcb tools provide many function to fulfill your pcb design requirement. I want to use this part in a pcb am working on. 1.easy to use and quick to get started. Track allows you to draw pcb tracks. Terminal Block Easyeda.
From electronics.stackexchange.com
components How to switch SMD part for throughhole part in EasyEDA Terminal Block Easyeda Smooth support for design sizes of over 3w. If you can't find it in your pcb design library you might just need to find something. Pcb tools provide many function to fulfill your pcb design requirement. In the schematic editor, we use wire or the w hotkey to connect pins, in a similar way in the pcb editor, we use. Terminal Block Easyeda.
From oshwlab.com
Terminal Block Assembly copy EasyEDA open source hardware lab Terminal Block Easyeda Brand new interactions and interfaces. If you can't find it in your pcb design library you might just need to find something. I want to use this part in a pcb am working on. In the schematic editor, we use wire or the w hotkey to connect pins, in a similar way in the pcb editor, we use track to. Terminal Block Easyeda.
From www.terminalsblocks.com
Apa itu Terminal Blocks? Dasardasar dan Jenisnya SOLUSI BLOK TERMINAL Terminal Block Easyeda In easyeda open source hardware lab, open source square pools all kinds of electrical design engineerings together to realize resource sharing easily. Pcb tools provide many function to fulfill your pcb design requirement. Track allows you to draw pcb tracks and can be. Brand new interactions and interfaces. 2.the process supports design scales of 300 devices or 1000 pads. Track,. Terminal Block Easyeda.
From blog.snapeda.com
10 Terminal Blocks To Supercharge Your Next PCB Design SnapMagic Blog Terminal Block Easyeda Track, pad, via, text, arc, circle, move, hole, image, canvas origin, connect pad to pad, copper area, solid region,. Smooth support for design sizes of over 3w. In the schematic editor, we use wire or the w hotkey to connect pins, in a similar way in the pcb editor, we use track to connect pads. Easyeda designer login | register.. Terminal Block Easyeda.
From oshwlab.com
MPCNC Terminals EasyEDA open source hardware lab Terminal Block Easyeda In the schematic editor, we use wire or the w hotkey to connect pins, in a similar way in the pcb editor, we use track to connect pads. 1.easy to use and quick to get started. If you can't find it in your pcb design library you might just need to find something. Brand new interactions and interfaces. Track, pad,. Terminal Block Easyeda.
From oshwlab.com
ARDUINO 24V AND 12V RELAY MODULE IDC AND TERMİNAL BLOCK CONNECTOR OSHWLab Terminal Block Easyeda Brand new interactions and interfaces. In easyeda open source hardware lab, open source square pools all kinds of electrical design engineerings together to realize resource sharing easily. Easyeda designer login | register. Smooth support for design sizes of over 3w. Track, pad, via, text, arc, circle, move, hole, image, canvas origin, connect pad to pad, copper area, solid region,. Track. Terminal Block Easyeda.
From shawnhymel.com
Getting Started with EasyEDA Part 2 Schematic Capture Shawn Hymel Terminal Block Easyeda I want to use this part in a pcb am working on. Brand new interactions and interfaces. 1.easy to use and quick to get started. In the schematic editor, we use wire or the w hotkey to connect pins, in a similar way in the pcb editor, we use track to connect pads. Smooth support for design sizes of over. Terminal Block Easyeda.
From oshwlab.com
ESP terminal Block OSHWLab Terminal Block Easyeda In easyeda open source hardware lab, open source square pools all kinds of electrical design engineerings together to realize resource sharing easily. Smooth support for design sizes of over 3w. If you can't find it in your pcb design library you might just need to find something. Pcb tools provide many function to fulfill your pcb design requirement. In the. Terminal Block Easyeda.
From www.bassboatwired.com
Blue Sea Terminal Block 30A 4 Circuit Terminal Block Easyeda Pcb tools provide many function to fulfill your pcb design requirement. 1.easy to use and quick to get started. In the schematic editor, we use wire or the w hotkey to connect pins, in a similar way in the pcb editor, we use track to connect pads. Smooth support for design sizes of over 3w. Brand new interactions and interfaces.. Terminal Block Easyeda.
From www.youtube.com
How to update 3D Terminal blocks in EasyEDA Class 27 Urdu\Hindi YouTube Terminal Block Easyeda In easyeda open source hardware lab, open source square pools all kinds of electrical design engineerings together to realize resource sharing easily. In the schematic editor, we use wire or the w hotkey to connect pins, in a similar way in the pcb editor, we use track to connect pads. Smooth support for design sizes of over 3w. I want. Terminal Block Easyeda.
From oshwlab.com
Terminal EasyEDA open source hardware lab Terminal Block Easyeda Easyeda designer login | register. Track, pad, via, text, arc, circle, move, hole, image, canvas origin, connect pad to pad, copper area, solid region,. Track allows you to draw pcb tracks and can be. Smooth support for design sizes of over 3w. In the schematic editor, we use wire or the w hotkey to connect pins, in a similar way. Terminal Block Easyeda.
From www.youtube.com
184 Making a PCB using EasyEDA. // Review YouTube Terminal Block Easyeda Easyeda designer login | register. If you can't find it in your pcb design library you might just need to find something. In easyeda open source hardware lab, open source square pools all kinds of electrical design engineerings together to realize resource sharing easily. 2.the process supports design scales of 300 devices or 1000 pads. Track, pad, via, text, arc,. Terminal Block Easyeda.