Sage Which Tax Code Should I Use . There are a few factors that could affect this but they're all covered in the following article, simply choose the options that apply to. The sage tax code you use for a transaction depends on several things. Here are some of the t codes in sage (based on the default tax codes): If you haven't found what you're looking for, try using our which tax code should i use? Since brexit i have changed the tax code for sales to european countries to be t0 as per the rest of the world. Here you can find the correct tax code by answering a few questions. As an employer, here’s what you need to know about using the correct tax codes. (uk only) or refer to hmrc's guide on vat rates on. However, if you’re in any doubt then you should. The sage tax code you use for a transaction depends on several things. Here you can find the correct tax code by answering a few questions.
from support.centeredgesoftware.com
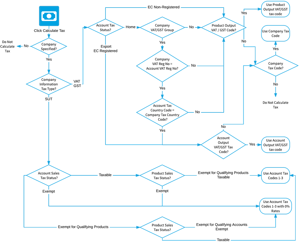
Here are some of the t codes in sage (based on the default tax codes): The sage tax code you use for a transaction depends on several things. Here you can find the correct tax code by answering a few questions. As an employer, here’s what you need to know about using the correct tax codes. If you haven't found what you're looking for, try using our which tax code should i use? The sage tax code you use for a transaction depends on several things. Here you can find the correct tax code by answering a few questions. Since brexit i have changed the tax code for sales to european countries to be t0 as per the rest of the world. However, if you’re in any doubt then you should. (uk only) or refer to hmrc's guide on vat rates on.
Managing Tax Codes and Rates CenterEdge Software
Sage Which Tax Code Should I Use Since brexit i have changed the tax code for sales to european countries to be t0 as per the rest of the world. The sage tax code you use for a transaction depends on several things. The sage tax code you use for a transaction depends on several things. If you haven't found what you're looking for, try using our which tax code should i use? (uk only) or refer to hmrc's guide on vat rates on. However, if you’re in any doubt then you should. There are a few factors that could affect this but they're all covered in the following article, simply choose the options that apply to. Here you can find the correct tax code by answering a few questions. Here are some of the t codes in sage (based on the default tax codes): As an employer, here’s what you need to know about using the correct tax codes. Since brexit i have changed the tax code for sales to european countries to be t0 as per the rest of the world. Here you can find the correct tax code by answering a few questions.
From www.rklesolutions.com
AvaTax for Sage 500 ERP Mapping Items to Product Tax Codes Sage Which Tax Code Should I Use (uk only) or refer to hmrc's guide on vat rates on. The sage tax code you use for a transaction depends on several things. Here you can find the correct tax code by answering a few questions. If you haven't found what you're looking for, try using our which tax code should i use? Here are some of the t. Sage Which Tax Code Should I Use.
From www.tutorialkart.com
Define Tax codes for Sales and Purchases in SAP TutorialKart Sage Which Tax Code Should I Use (uk only) or refer to hmrc's guide on vat rates on. The sage tax code you use for a transaction depends on several things. Here you can find the correct tax code by answering a few questions. The sage tax code you use for a transaction depends on several things. Here you can find the correct tax code by answering. Sage Which Tax Code Should I Use.
From help.sagecm.corecon.com
What's new in Sage Construction Management Sage Which Tax Code Should I Use Here are some of the t codes in sage (based on the default tax codes): The sage tax code you use for a transaction depends on several things. There are a few factors that could affect this but they're all covered in the following article, simply choose the options that apply to. Here you can find the correct tax code. Sage Which Tax Code Should I Use.
From pimbrook.ie
Summary of Sage 50 Tax Codes in ROI Pimbrook Software Sage Which Tax Code Should I Use As an employer, here’s what you need to know about using the correct tax codes. The sage tax code you use for a transaction depends on several things. However, if you’re in any doubt then you should. Here you can find the correct tax code by answering a few questions. Since brexit i have changed the tax code for sales. Sage Which Tax Code Should I Use.
From www.youtube.com
How to read an IRS TAX CODE on the tax transcript 🙀 YouTube Sage Which Tax Code Should I Use However, if you’re in any doubt then you should. Here are some of the t codes in sage (based on the default tax codes): As an employer, here’s what you need to know about using the correct tax codes. Here you can find the correct tax code by answering a few questions. If you haven't found what you're looking for,. Sage Which Tax Code Should I Use.
From help.tradebox.co.uk
Setting Up a Sage Accounts Link Tradebox Support Sage Which Tax Code Should I Use As an employer, here’s what you need to know about using the correct tax codes. The sage tax code you use for a transaction depends on several things. There are a few factors that could affect this but they're all covered in the following article, simply choose the options that apply to. If you haven't found what you're looking for,. Sage Which Tax Code Should I Use.
From www.scribd.com
Sage Nominal Codes Bad Debt Insurance Sage Which Tax Code Should I Use Since brexit i have changed the tax code for sales to european countries to be t0 as per the rest of the world. Here are some of the t codes in sage (based on the default tax codes): The sage tax code you use for a transaction depends on several things. As an employer, here’s what you need to know. Sage Which Tax Code Should I Use.
From goselfemployed.co
Understanding Your HMRC Tax Code Sage Which Tax Code Should I Use (uk only) or refer to hmrc's guide on vat rates on. The sage tax code you use for a transaction depends on several things. There are a few factors that could affect this but they're all covered in the following article, simply choose the options that apply to. Here you can find the correct tax code by answering a few. Sage Which Tax Code Should I Use.
From yrfaccountants.com
Demystifying HMRC Tax Codes Understanding Your Tax Obligations Sage Which Tax Code Should I Use As an employer, here’s what you need to know about using the correct tax codes. If you haven't found what you're looking for, try using our which tax code should i use? Here you can find the correct tax code by answering a few questions. The sage tax code you use for a transaction depends on several things. Here you. Sage Which Tax Code Should I Use.
From support.centeredgesoftware.com
Managing Tax Codes and Rates CenterEdge Software Sage Which Tax Code Should I Use The sage tax code you use for a transaction depends on several things. Here you can find the correct tax code by answering a few questions. Here are some of the t codes in sage (based on the default tax codes): Since brexit i have changed the tax code for sales to european countries to be t0 as per the. Sage Which Tax Code Should I Use.
From www.youtube.com
How to Change the Tax Codes on Sage YouTube Sage Which Tax Code Should I Use Here you can find the correct tax code by answering a few questions. Here you can find the correct tax code by answering a few questions. Since brexit i have changed the tax code for sales to european countries to be t0 as per the rest of the world. If you haven't found what you're looking for, try using our. Sage Which Tax Code Should I Use.
From www.scribd.com
Sage Nominal Codes Credit (Finance) Depreciation Sage Which Tax Code Should I Use However, if you’re in any doubt then you should. Here you can find the correct tax code by answering a few questions. There are a few factors that could affect this but they're all covered in the following article, simply choose the options that apply to. Here you can find the correct tax code by answering a few questions. (uk. Sage Which Tax Code Should I Use.
From my.sage.co.uk
Ask Sage Return of trading details (RTD) Ireland only Sage Which Tax Code Should I Use However, if you’re in any doubt then you should. Here are some of the t codes in sage (based on the default tax codes): The sage tax code you use for a transaction depends on several things. As an employer, here’s what you need to know about using the correct tax codes. Since brexit i have changed the tax code. Sage Which Tax Code Should I Use.
From www.youtube.com
Sage Business Cloud Accounting Using Analysis Codes YouTube Sage Which Tax Code Should I Use As an employer, here’s what you need to know about using the correct tax codes. Here you can find the correct tax code by answering a few questions. The sage tax code you use for a transaction depends on several things. Here are some of the t codes in sage (based on the default tax codes): However, if you’re in. Sage Which Tax Code Should I Use.
From help.dext.com
Changes to the 'Use Tax List' Setting in Dext Prepare Dext Help Center Sage Which Tax Code Should I Use However, if you’re in any doubt then you should. The sage tax code you use for a transaction depends on several things. As an employer, here’s what you need to know about using the correct tax codes. Here are some of the t codes in sage (based on the default tax codes): Here you can find the correct tax code. Sage Which Tax Code Should I Use.
From sageaccountssolutions.co.uk
Which Sage 50 tax code do I use for suppliers not VAT registered Sage Which Tax Code Should I Use Since brexit i have changed the tax code for sales to european countries to be t0 as per the rest of the world. The sage tax code you use for a transaction depends on several things. Here you can find the correct tax code by answering a few questions. There are a few factors that could affect this but they're. Sage Which Tax Code Should I Use.
From moneybren.com
What Is My Tax Code? How To Find The Correct Code For IRD Sage Which Tax Code Should I Use Here you can find the correct tax code by answering a few questions. As an employer, here’s what you need to know about using the correct tax codes. There are a few factors that could affect this but they're all covered in the following article, simply choose the options that apply to. If you haven't found what you're looking for,. Sage Which Tax Code Should I Use.
From www.ggmaccountancy.co.uk
Understanding Your Tax Code GGM Sage Which Tax Code Should I Use Here you can find the correct tax code by answering a few questions. Here are some of the t codes in sage (based on the default tax codes): The sage tax code you use for a transaction depends on several things. However, if you’re in any doubt then you should. As an employer, here’s what you need to know about. Sage Which Tax Code Should I Use.
From www.pattersonhallaccountants.co.uk
Tax Codes Explained What Your Tax Code Means? Sage Which Tax Code Should I Use The sage tax code you use for a transaction depends on several things. If you haven't found what you're looking for, try using our which tax code should i use? There are a few factors that could affect this but they're all covered in the following article, simply choose the options that apply to. Here you can find the correct. Sage Which Tax Code Should I Use.
From www.sage.com
What you need to know about tax codes for your business Sage Advice Sage Which Tax Code Should I Use (uk only) or refer to hmrc's guide on vat rates on. Since brexit i have changed the tax code for sales to european countries to be t0 as per the rest of the world. Here are some of the t codes in sage (based on the default tax codes): The sage tax code you use for a transaction depends on. Sage Which Tax Code Should I Use.
From help.certinia.com
How Certinia selects Tax Codes Sage Which Tax Code Should I Use Here are some of the t codes in sage (based on the default tax codes): However, if you’re in any doubt then you should. Here you can find the correct tax code by answering a few questions. There are a few factors that could affect this but they're all covered in the following article, simply choose the options that apply. Sage Which Tax Code Should I Use.
From accountsdept.co.nz
A Guide to NZ Tax Codes Accountsdept Sage Which Tax Code Should I Use Since brexit i have changed the tax code for sales to european countries to be t0 as per the rest of the world. Here are some of the t codes in sage (based on the default tax codes): The sage tax code you use for a transaction depends on several things. Here you can find the correct tax code by. Sage Which Tax Code Should I Use.
From www.youtube.com
tax codes on sage maintain sales tax in sage 50 YouTube Sage Which Tax Code Should I Use Here you can find the correct tax code by answering a few questions. There are a few factors that could affect this but they're all covered in the following article, simply choose the options that apply to. Here are some of the t codes in sage (based on the default tax codes): Here you can find the correct tax code. Sage Which Tax Code Should I Use.
From descohelp.zendesk.com
Peachtree Connection Wizard Synchronize Tax Codes ESC Sage Which Tax Code Should I Use Here you can find the correct tax code by answering a few questions. The sage tax code you use for a transaction depends on several things. There are a few factors that could affect this but they're all covered in the following article, simply choose the options that apply to. As an employer, here’s what you need to know about. Sage Which Tax Code Should I Use.
From www.slideserve.com
PPT Sage 50 Accounts Tax Codes PowerPoint Presentation, free download Sage Which Tax Code Should I Use The sage tax code you use for a transaction depends on several things. However, if you’re in any doubt then you should. Here you can find the correct tax code by answering a few questions. Here you can find the correct tax code by answering a few questions. Here are some of the t codes in sage (based on the. Sage Which Tax Code Should I Use.
From becwooderson.kartra.com
Sage 50 Tax Codes Post Brexit Sage Which Tax Code Should I Use Here you can find the correct tax code by answering a few questions. If you haven't found what you're looking for, try using our which tax code should i use? Since brexit i have changed the tax code for sales to european countries to be t0 as per the rest of the world. However, if you’re in any doubt then. Sage Which Tax Code Should I Use.
From uk.sageone.com
HMRC tax codes Tax codes in your payroll software Sage Which Tax Code Should I Use Here you can find the correct tax code by answering a few questions. Here you can find the correct tax code by answering a few questions. (uk only) or refer to hmrc's guide on vat rates on. The sage tax code you use for a transaction depends on several things. However, if you’re in any doubt then you should. As. Sage Which Tax Code Should I Use.
From gptstore.ai
Tax Guide GPT GPTs author, description, features and functions Sage Which Tax Code Should I Use Here you can find the correct tax code by answering a few questions. There are a few factors that could affect this but they're all covered in the following article, simply choose the options that apply to. The sage tax code you use for a transaction depends on several things. (uk only) or refer to hmrc's guide on vat rates. Sage Which Tax Code Should I Use.
From cruseburke.co.uk
Understanding Tax Code 500T Means A Comprehensive Guide Sage Which Tax Code Should I Use If you haven't found what you're looking for, try using our which tax code should i use? Here you can find the correct tax code by answering a few questions. The sage tax code you use for a transaction depends on several things. However, if you’re in any doubt then you should. Here are some of the t codes in. Sage Which Tax Code Should I Use.
From sageaccountssolutions.co.uk
Sage Tax (VAT) Codes Sage Accounts Solutions Sage Which Tax Code Should I Use Here are some of the t codes in sage (based on the default tax codes): As an employer, here’s what you need to know about using the correct tax codes. If you haven't found what you're looking for, try using our which tax code should i use? (uk only) or refer to hmrc's guide on vat rates on. The sage. Sage Which Tax Code Should I Use.
From www.youtube.com
How to Add and Edit T Codes (Tax Codes) on Sage 50cloud sage Sage Which Tax Code Should I Use If you haven't found what you're looking for, try using our which tax code should i use? However, if you’re in any doubt then you should. Here you can find the correct tax code by answering a few questions. The sage tax code you use for a transaction depends on several things. Here you can find the correct tax code. Sage Which Tax Code Should I Use.
From liquidlink.co.uk
Understanding your tax code for 2019/20 Liquid Link Sage Which Tax Code Should I Use The sage tax code you use for a transaction depends on several things. There are a few factors that could affect this but they're all covered in the following article, simply choose the options that apply to. (uk only) or refer to hmrc's guide on vat rates on. As an employer, here’s what you need to know about using the. Sage Which Tax Code Should I Use.
From maxternmedia.com
Sage 50 Accounts Tax Codes Complete Guide Maxtern Media Sage Which Tax Code Should I Use The sage tax code you use for a transaction depends on several things. Here you can find the correct tax code by answering a few questions. (uk only) or refer to hmrc's guide on vat rates on. The sage tax code you use for a transaction depends on several things. Here you can find the correct tax code by answering. Sage Which Tax Code Should I Use.
From knowledge.neo1.com
Connecting Neo1 to Sage Accounting Online Neo1 Knowledge Base Sage Which Tax Code Should I Use However, if you’re in any doubt then you should. The sage tax code you use for a transaction depends on several things. Since brexit i have changed the tax code for sales to european countries to be t0 as per the rest of the world. Here you can find the correct tax code by answering a few questions. (uk only). Sage Which Tax Code Should I Use.
From sageaccountssolutions.co.uk
Sage Tax (VAT) Codes Download your FREE Sage Tax Codes Sage Which Tax Code Should I Use The sage tax code you use for a transaction depends on several things. If you haven't found what you're looking for, try using our which tax code should i use? (uk only) or refer to hmrc's guide on vat rates on. As an employer, here’s what you need to know about using the correct tax codes. However, if you’re in. Sage Which Tax Code Should I Use.