How To Read Raw Data From Sd Card . How to fix raw sd card without formatting. The most reliable way to recover data from a raw sd card is with a dedicated data recovery application. The easiest way around this problem is to use a data recovery software like disk drill that can read and recover all the data stored on your raw sd card even if your computer. Yes, you can recover files from a raw sd card; Though the file system is corrupted in your sd card, the data is still there, which. Possible causes for sd card or external drive turned into raw. How to perform sd card raw recovery? Need raw sd card recovery?
from silentpeakphoto.com
How to fix raw sd card without formatting. The most reliable way to recover data from a raw sd card is with a dedicated data recovery application. Possible causes for sd card or external drive turned into raw. The easiest way around this problem is to use a data recovery software like disk drill that can read and recover all the data stored on your raw sd card even if your computer. Need raw sd card recovery? How to perform sd card raw recovery? Though the file system is corrupted in your sd card, the data is still there, which. Yes, you can recover files from a raw sd card;
SD Cards Explained SDHC vs SDXC and Speed Ratings
How To Read Raw Data From Sd Card Yes, you can recover files from a raw sd card; The most reliable way to recover data from a raw sd card is with a dedicated data recovery application. Need raw sd card recovery? The easiest way around this problem is to use a data recovery software like disk drill that can read and recover all the data stored on your raw sd card even if your computer. Though the file system is corrupted in your sd card, the data is still there, which. Possible causes for sd card or external drive turned into raw. Yes, you can recover files from a raw sd card; How to perform sd card raw recovery? How to fix raw sd card without formatting.
From www.easeus.com
How to Format Raw Micro SD Card [Easy & Efficient Ways] EaseUS How To Read Raw Data From Sd Card Though the file system is corrupted in your sd card, the data is still there, which. Need raw sd card recovery? How to perform sd card raw recovery? Yes, you can recover files from a raw sd card; The easiest way around this problem is to use a data recovery software like disk drill that can read and recover all. How To Read Raw Data From Sd Card.
From intensiveconcierge.netlify.app
Micro Sd Card Ratings Explained How To Read Raw Data From Sd Card How to perform sd card raw recovery? Possible causes for sd card or external drive turned into raw. The easiest way around this problem is to use a data recovery software like disk drill that can read and recover all the data stored on your raw sd card even if your computer. How to fix raw sd card without formatting.. How To Read Raw Data From Sd Card.
From www.easeus.com
Samsung SD Card Format Tool Free and Available Download 2023 [Full How To Read Raw Data From Sd Card The most reliable way to recover data from a raw sd card is with a dedicated data recovery application. Possible causes for sd card or external drive turned into raw. How to perform sd card raw recovery? Yes, you can recover files from a raw sd card; How to fix raw sd card without formatting. Need raw sd card recovery?. How To Read Raw Data From Sd Card.
From www.easeus.com
How to Fix Raw SD Card Won't Format Error [New Solutions] EaseUS How To Read Raw Data From Sd Card Possible causes for sd card or external drive turned into raw. How to perform sd card raw recovery? Need raw sd card recovery? The easiest way around this problem is to use a data recovery software like disk drill that can read and recover all the data stored on your raw sd card even if your computer. Though the file. How To Read Raw Data From Sd Card.
From www.workintool.com
RAW SD Card Recovery How to Recover a RAW SD Card WorkinTool How To Read Raw Data From Sd Card Though the file system is corrupted in your sd card, the data is still there, which. How to perform sd card raw recovery? The most reliable way to recover data from a raw sd card is with a dedicated data recovery application. Yes, you can recover files from a raw sd card; How to fix raw sd card without formatting.. How To Read Raw Data From Sd Card.
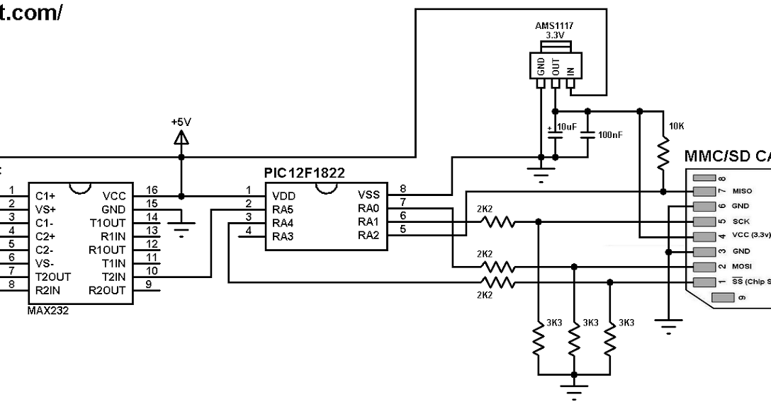
From simple-circuit.com
MMC/SD Card raw data read using PIC16F877A CCS C How To Read Raw Data From Sd Card The easiest way around this problem is to use a data recovery software like disk drill that can read and recover all the data stored on your raw sd card even if your computer. How to perform sd card raw recovery? Need raw sd card recovery? Though the file system is corrupted in your sd card, the data is still. How To Read Raw Data From Sd Card.
From www.youtube.com
How to Recover Data from Micro SD Card YouTube How To Read Raw Data From Sd Card The most reliable way to recover data from a raw sd card is with a dedicated data recovery application. Yes, you can recover files from a raw sd card; The easiest way around this problem is to use a data recovery software like disk drill that can read and recover all the data stored on your raw sd card even. How To Read Raw Data From Sd Card.
From www.easeus.com
How to Transfer Files From PC to SD Card Faster 🔥 How To Read Raw Data From Sd Card How to fix raw sd card without formatting. How to perform sd card raw recovery? Yes, you can recover files from a raw sd card; The easiest way around this problem is to use a data recovery software like disk drill that can read and recover all the data stored on your raw sd card even if your computer. The. How To Read Raw Data From Sd Card.
From www.handyrecovery.com
How to Perform RAW SD Card Recovery and Fix the Card [Solved] How To Read Raw Data From Sd Card Yes, you can recover files from a raw sd card; Though the file system is corrupted in your sd card, the data is still there, which. The easiest way around this problem is to use a data recovery software like disk drill that can read and recover all the data stored on your raw sd card even if your computer.. How To Read Raw Data From Sd Card.
From www.youtube.com
How to read a MicroSD card on Windows 10 YouTube How To Read Raw Data From Sd Card Possible causes for sd card or external drive turned into raw. How to fix raw sd card without formatting. Yes, you can recover files from a raw sd card; How to perform sd card raw recovery? Though the file system is corrupted in your sd card, the data is still there, which. Need raw sd card recovery? The easiest way. How To Read Raw Data From Sd Card.
From tooepi.weebly.com
How to open files on sd card tooepi How To Read Raw Data From Sd Card The most reliable way to recover data from a raw sd card is with a dedicated data recovery application. Possible causes for sd card or external drive turned into raw. Need raw sd card recovery? How to fix raw sd card without formatting. Though the file system is corrupted in your sd card, the data is still there, which. Yes,. How To Read Raw Data From Sd Card.
From www.minitool.com
How Do I Do SD Card RAW Recovery Effectively How To Read Raw Data From Sd Card Possible causes for sd card or external drive turned into raw. The most reliable way to recover data from a raw sd card is with a dedicated data recovery application. Need raw sd card recovery? Though the file system is corrupted in your sd card, the data is still there, which. Yes, you can recover files from a raw sd. How To Read Raw Data From Sd Card.
From safedatarecovery.com
RAW SD Card Recovery How to Recover Data from RAW SD Cards How To Read Raw Data From Sd Card The most reliable way to recover data from a raw sd card is with a dedicated data recovery application. Need raw sd card recovery? Possible causes for sd card or external drive turned into raw. Though the file system is corrupted in your sd card, the data is still there, which. How to fix raw sd card without formatting. The. How To Read Raw Data From Sd Card.
From www.pandorarecovery.com
RAW SD Card Recovery Recover Data From a RAW SD Card How To Read Raw Data From Sd Card How to fix raw sd card without formatting. Yes, you can recover files from a raw sd card; Need raw sd card recovery? The most reliable way to recover data from a raw sd card is with a dedicated data recovery application. Though the file system is corrupted in your sd card, the data is still there, which. How to. How To Read Raw Data From Sd Card.
From gadgetroyale.com
How to view files on SD card on laptop Gadgetroyale How To Read Raw Data From Sd Card How to fix raw sd card without formatting. The most reliable way to recover data from a raw sd card is with a dedicated data recovery application. Possible causes for sd card or external drive turned into raw. The easiest way around this problem is to use a data recovery software like disk drill that can read and recover all. How To Read Raw Data From Sd Card.
From www.stellarinfo.com
SD Card RAW Data Recovery [Best Method] Stellar How To Read Raw Data From Sd Card The easiest way around this problem is to use a data recovery software like disk drill that can read and recover all the data stored on your raw sd card even if your computer. Yes, you can recover files from a raw sd card; Need raw sd card recovery? The most reliable way to recover data from a raw sd. How To Read Raw Data From Sd Card.
From www.vrogue.co
Read And Write Files From And To Sd Card With Pic18f4550 Ccs C www How To Read Raw Data From Sd Card Possible causes for sd card or external drive turned into raw. How to fix raw sd card without formatting. The easiest way around this problem is to use a data recovery software like disk drill that can read and recover all the data stored on your raw sd card even if your computer. Yes, you can recover files from a. How To Read Raw Data From Sd Card.
From progradedigital.com
Symbols on SD Cards Explained ProGrade Digital How To Read Raw Data From Sd Card How to fix raw sd card without formatting. Need raw sd card recovery? The easiest way around this problem is to use a data recovery software like disk drill that can read and recover all the data stored on your raw sd card even if your computer. The most reliable way to recover data from a raw sd card is. How To Read Raw Data From Sd Card.
From www.integralmemory.com
Understanding the Labels on Memory Cards Integral Memory How To Read Raw Data From Sd Card The easiest way around this problem is to use a data recovery software like disk drill that can read and recover all the data stored on your raw sd card even if your computer. How to fix raw sd card without formatting. The most reliable way to recover data from a raw sd card is with a dedicated data recovery. How To Read Raw Data From Sd Card.
From www.diskpart.com
Solved The Type Of The File System Is RAW on SD Card How To Read Raw Data From Sd Card Yes, you can recover files from a raw sd card; How to fix raw sd card without formatting. The easiest way around this problem is to use a data recovery software like disk drill that can read and recover all the data stored on your raw sd card even if your computer. The most reliable way to recover data from. How To Read Raw Data From Sd Card.
From www.easeus.com
How to Format Raw Micro SD Card [Easy & Efficient Ways] EaseUS How To Read Raw Data From Sd Card The most reliable way to recover data from a raw sd card is with a dedicated data recovery application. Possible causes for sd card or external drive turned into raw. The easiest way around this problem is to use a data recovery software like disk drill that can read and recover all the data stored on your raw sd card. How To Read Raw Data From Sd Card.
From www.diskgenius.com
How To Fix RAW SD Card Without Losing Data? How To Read Raw Data From Sd Card How to perform sd card raw recovery? Yes, you can recover files from a raw sd card; How to fix raw sd card without formatting. Though the file system is corrupted in your sd card, the data is still there, which. The most reliable way to recover data from a raw sd card is with a dedicated data recovery application.. How To Read Raw Data From Sd Card.
From circuits-diy.com
How to Read and Write Data in Arduino SD Card How To Read Raw Data From Sd Card The most reliable way to recover data from a raw sd card is with a dedicated data recovery application. Need raw sd card recovery? How to perform sd card raw recovery? How to fix raw sd card without formatting. Possible causes for sd card or external drive turned into raw. Yes, you can recover files from a raw sd card;. How To Read Raw Data From Sd Card.
From iboysoft.com
Full Guide to Make RAW SD Card Recovery [Updated in 2024] How To Read Raw Data From Sd Card Though the file system is corrupted in your sd card, the data is still there, which. Yes, you can recover files from a raw sd card; Need raw sd card recovery? The easiest way around this problem is to use a data recovery software like disk drill that can read and recover all the data stored on your raw sd. How To Read Raw Data From Sd Card.
From jetpaper.web.fc2.com
writing raw data sd card How To Read Raw Data From Sd Card Need raw sd card recovery? How to perform sd card raw recovery? Though the file system is corrupted in your sd card, the data is still there, which. Yes, you can recover files from a raw sd card; Possible causes for sd card or external drive turned into raw. The most reliable way to recover data from a raw sd. How To Read Raw Data From Sd Card.
From silentpeakphoto.com
SD Cards Explained SDHC vs SDXC and Speed Ratings How To Read Raw Data From Sd Card The easiest way around this problem is to use a data recovery software like disk drill that can read and recover all the data stored on your raw sd card even if your computer. Yes, you can recover files from a raw sd card; How to fix raw sd card without formatting. Need raw sd card recovery? The most reliable. How To Read Raw Data From Sd Card.
From www.lifewire.com
How to Read an SD Card How To Read Raw Data From Sd Card The easiest way around this problem is to use a data recovery software like disk drill that can read and recover all the data stored on your raw sd card even if your computer. How to perform sd card raw recovery? The most reliable way to recover data from a raw sd card is with a dedicated data recovery application.. How To Read Raw Data From Sd Card.
From www.youtube.com
How To Transfer Data from Internal Memory to SD Card YouTube How To Read Raw Data From Sd Card Possible causes for sd card or external drive turned into raw. Though the file system is corrupted in your sd card, the data is still there, which. How to fix raw sd card without formatting. Need raw sd card recovery? How to perform sd card raw recovery? The easiest way around this problem is to use a data recovery software. How To Read Raw Data From Sd Card.
From iboysoft.com
Recover RAW Photo Files From an SD Card on Mac/Windows How To Read Raw Data From Sd Card The easiest way around this problem is to use a data recovery software like disk drill that can read and recover all the data stored on your raw sd card even if your computer. Though the file system is corrupted in your sd card, the data is still there, which. Possible causes for sd card or external drive turned into. How To Read Raw Data From Sd Card.
From www.diskgenius.com
RAW SD Card Recovery Easily Recover Data from RAW SD Card How To Read Raw Data From Sd Card Yes, you can recover files from a raw sd card; The easiest way around this problem is to use a data recovery software like disk drill that can read and recover all the data stored on your raw sd card even if your computer. The most reliable way to recover data from a raw sd card is with a dedicated. How To Read Raw Data From Sd Card.
From www.reddit.com
Guide to SD cards r/coolguides How To Read Raw Data From Sd Card Possible causes for sd card or external drive turned into raw. The most reliable way to recover data from a raw sd card is with a dedicated data recovery application. Need raw sd card recovery? The easiest way around this problem is to use a data recovery software like disk drill that can read and recover all the data stored. How To Read Raw Data From Sd Card.
From www.datavideo.com
How to Choose a Proper SD Card? What You Need to Know About the SD Card How To Read Raw Data From Sd Card Possible causes for sd card or external drive turned into raw. Though the file system is corrupted in your sd card, the data is still there, which. Need raw sd card recovery? Yes, you can recover files from a raw sd card; The most reliable way to recover data from a raw sd card is with a dedicated data recovery. How To Read Raw Data From Sd Card.
From www.easeus.com
How to Transfer Data from SD Card to Another on Samsung How To Read Raw Data From Sd Card The most reliable way to recover data from a raw sd card is with a dedicated data recovery application. Need raw sd card recovery? How to perform sd card raw recovery? Possible causes for sd card or external drive turned into raw. Yes, you can recover files from a raw sd card; The easiest way around this problem is to. How To Read Raw Data From Sd Card.
From www.minitool.com
Como Consertar um Cartão SD Corrompido com Ferramentas Profissionais How To Read Raw Data From Sd Card Possible causes for sd card or external drive turned into raw. How to perform sd card raw recovery? Yes, you can recover files from a raw sd card; Though the file system is corrupted in your sd card, the data is still there, which. Need raw sd card recovery? The most reliable way to recover data from a raw sd. How To Read Raw Data From Sd Card.
From www.youtube.com
[2023] How to Recover Deleted Files from Formatted SD Card Easily How To Read Raw Data From Sd Card Possible causes for sd card or external drive turned into raw. The easiest way around this problem is to use a data recovery software like disk drill that can read and recover all the data stored on your raw sd card even if your computer. Need raw sd card recovery? Though the file system is corrupted in your sd card,. How To Read Raw Data From Sd Card.