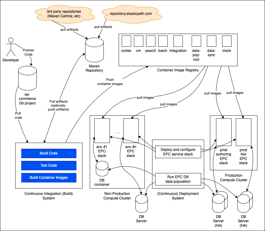
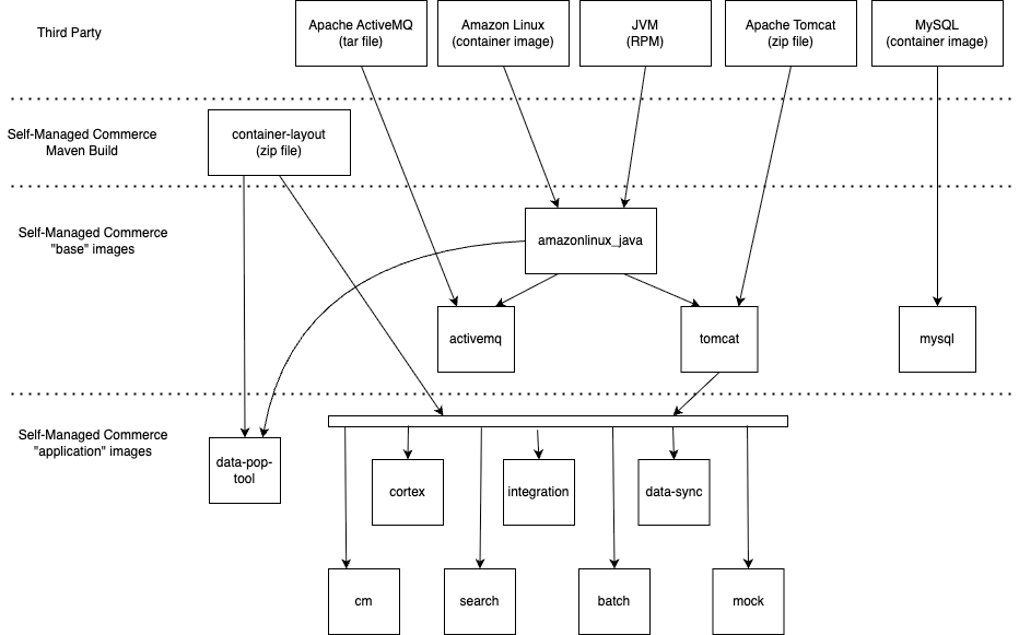
Elastic Path Example . Learn why your ecommerce shopping cart is important and the signs of a strong ecommerce cart. Learn how elastic path powers a b2b composable commerce solution for konica minolta, a multinational manufacturer of business and industrial imaging products. Efficiently manage vast private datasets with custom apis and multidimensional filtering. Deploy unique behaviors and integrations with ease. The following deployment diagram represents an example elastic path commerce installation, showing all the components that. The leading electronics retailer does a few things well in the app space to refine the omnichannel experience. Browse documentation for elastic path composable commerce.
from www.mckennaconsultants.com
Deploy unique behaviors and integrations with ease. Browse documentation for elastic path composable commerce. Learn how elastic path powers a b2b composable commerce solution for konica minolta, a multinational manufacturer of business and industrial imaging products. The following deployment diagram represents an example elastic path commerce installation, showing all the components that. Efficiently manage vast private datasets with custom apis and multidimensional filtering. Learn why your ecommerce shopping cart is important and the signs of a strong ecommerce cart. The leading electronics retailer does a few things well in the app space to refine the omnichannel experience.
What Is Composable Architecture? McKenna Consultants
Elastic Path Example The leading electronics retailer does a few things well in the app space to refine the omnichannel experience. The leading electronics retailer does a few things well in the app space to refine the omnichannel experience. Learn how elastic path powers a b2b composable commerce solution for konica minolta, a multinational manufacturer of business and industrial imaging products. Learn why your ecommerce shopping cart is important and the signs of a strong ecommerce cart. Deploy unique behaviors and integrations with ease. Browse documentation for elastic path composable commerce. Efficiently manage vast private datasets with custom apis and multidimensional filtering. The following deployment diagram represents an example elastic path commerce installation, showing all the components that.
From docs.uniform.app
Elastic Path Elastic Path Example Learn why your ecommerce shopping cart is important and the signs of a strong ecommerce cart. Deploy unique behaviors and integrations with ease. Efficiently manage vast private datasets with custom apis and multidimensional filtering. The leading electronics retailer does a few things well in the app space to refine the omnichannel experience. Browse documentation for elastic path composable commerce. Learn. Elastic Path Example.
From support.elasticpath.com
Elastic Path Commerce Cloud Elastic Path Software Elastic Path Example Deploy unique behaviors and integrations with ease. Learn how elastic path powers a b2b composable commerce solution for konica minolta, a multinational manufacturer of business and industrial imaging products. Learn why your ecommerce shopping cart is important and the signs of a strong ecommerce cart. The leading electronics retailer does a few things well in the app space to refine. Elastic Path Example.
From vuestorefront.io
Fast Frontend for Elastic Path Headless Commerce Setup Vue Storefront Elastic Path Example Browse documentation for elastic path composable commerce. Efficiently manage vast private datasets with custom apis and multidimensional filtering. Deploy unique behaviors and integrations with ease. Learn why your ecommerce shopping cart is important and the signs of a strong ecommerce cart. The leading electronics retailer does a few things well in the app space to refine the omnichannel experience. The. Elastic Path Example.
From www.techtarget.com
What is Elastic Stack (ELK Stack) Elastic Path Example The leading electronics retailer does a few things well in the app space to refine the omnichannel experience. Browse documentation for elastic path composable commerce. Learn why your ecommerce shopping cart is important and the signs of a strong ecommerce cart. Learn how elastic path powers a b2b composable commerce solution for konica minolta, a multinational manufacturer of business and. Elastic Path Example.
From cvxr.rbind.io
Elastic Net — CVXR Elastic Path Example Deploy unique behaviors and integrations with ease. Browse documentation for elastic path composable commerce. The leading electronics retailer does a few things well in the app space to refine the omnichannel experience. Learn why your ecommerce shopping cart is important and the signs of a strong ecommerce cart. Learn how elastic path powers a b2b composable commerce solution for konica. Elastic Path Example.
From www.slideserve.com
PPT Elastic and Inelastic Collision PowerPoint Presentation, free Elastic Path Example Learn why your ecommerce shopping cart is important and the signs of a strong ecommerce cart. The leading electronics retailer does a few things well in the app space to refine the omnichannel experience. Learn how elastic path powers a b2b composable commerce solution for konica minolta, a multinational manufacturer of business and industrial imaging products. The following deployment diagram. Elastic Path Example.
From www.elasticpath.com
Elastic Path Powered Experience Created by Bounteous… Elastic Path Elastic Path Example Efficiently manage vast private datasets with custom apis and multidimensional filtering. The following deployment diagram represents an example elastic path commerce installation, showing all the components that. Deploy unique behaviors and integrations with ease. The leading electronics retailer does a few things well in the app space to refine the omnichannel experience. Browse documentation for elastic path composable commerce. Learn. Elastic Path Example.
From economics-tuition.sg
Price Elasticity of Supply Economics Tuition SG Elastic Path Example The following deployment diagram represents an example elastic path commerce installation, showing all the components that. Deploy unique behaviors and integrations with ease. Efficiently manage vast private datasets with custom apis and multidimensional filtering. Browse documentation for elastic path composable commerce. Learn how elastic path powers a b2b composable commerce solution for konica minolta, a multinational manufacturer of business and. Elastic Path Example.
From www.prweb.com
Software Leader Elastic Path Recognized by Leading Analyst Elastic Path Example Deploy unique behaviors and integrations with ease. Efficiently manage vast private datasets with custom apis and multidimensional filtering. Browse documentation for elastic path composable commerce. The following deployment diagram represents an example elastic path commerce installation, showing all the components that. The leading electronics retailer does a few things well in the app space to refine the omnichannel experience. Learn. Elastic Path Example.
From educativesite.com
unitary elasticity Educative Site Elastic Path Example Efficiently manage vast private datasets with custom apis and multidimensional filtering. Deploy unique behaviors and integrations with ease. Browse documentation for elastic path composable commerce. The following deployment diagram represents an example elastic path commerce installation, showing all the components that. Learn why your ecommerce shopping cart is important and the signs of a strong ecommerce cart. The leading electronics. Elastic Path Example.
From www.objectedge.com
5 Things to Know about an Elastic Path Implementation Digital Edge Blog Elastic Path Example Browse documentation for elastic path composable commerce. The following deployment diagram represents an example elastic path commerce installation, showing all the components that. The leading electronics retailer does a few things well in the app space to refine the omnichannel experience. Efficiently manage vast private datasets with custom apis and multidimensional filtering. Deploy unique behaviors and integrations with ease. Learn. Elastic Path Example.
From www.elasticpath.com
Elastic Path Partners with Twilio to Streamline… Elastic Path Elastic Path Example The leading electronics retailer does a few things well in the app space to refine the omnichannel experience. Learn why your ecommerce shopping cart is important and the signs of a strong ecommerce cart. Deploy unique behaviors and integrations with ease. Learn how elastic path powers a b2b composable commerce solution for konica minolta, a multinational manufacturer of business and. Elastic Path Example.
From documentation.elasticpath.com
Elastic Path Commerce Deployment Solutions · Commerce Elastic Path Example Efficiently manage vast private datasets with custom apis and multidimensional filtering. Learn how elastic path powers a b2b composable commerce solution for konica minolta, a multinational manufacturer of business and industrial imaging products. Deploy unique behaviors and integrations with ease. Browse documentation for elastic path composable commerce. The leading electronics retailer does a few things well in the app space. Elastic Path Example.
From www.engineeringchoice.com
What Is Elasticity in Materials? Definition, Examples Engineering Choice Elastic Path Example Learn how elastic path powers a b2b composable commerce solution for konica minolta, a multinational manufacturer of business and industrial imaging products. Browse documentation for elastic path composable commerce. Learn why your ecommerce shopping cart is important and the signs of a strong ecommerce cart. Deploy unique behaviors and integrations with ease. Efficiently manage vast private datasets with custom apis. Elastic Path Example.
From documentation.elasticpath.com
Elastic Path Commerce Deployment · Commerce Elastic Path Example Learn how elastic path powers a b2b composable commerce solution for konica minolta, a multinational manufacturer of business and industrial imaging products. Learn why your ecommerce shopping cart is important and the signs of a strong ecommerce cart. The following deployment diagram represents an example elastic path commerce installation, showing all the components that. Efficiently manage vast private datasets with. Elastic Path Example.
From www.investopedia.com
What Is Elasticity in Finance; How Does it Work (with Example)? Elastic Path Example Deploy unique behaviors and integrations with ease. The following deployment diagram represents an example elastic path commerce installation, showing all the components that. The leading electronics retailer does a few things well in the app space to refine the omnichannel experience. Learn how elastic path powers a b2b composable commerce solution for konica minolta, a multinational manufacturer of business and. Elastic Path Example.
From mavink.com
Point Method Of Elasticity Of Demand Elastic Path Example Browse documentation for elastic path composable commerce. Learn how elastic path powers a b2b composable commerce solution for konica minolta, a multinational manufacturer of business and industrial imaging products. Efficiently manage vast private datasets with custom apis and multidimensional filtering. Deploy unique behaviors and integrations with ease. The following deployment diagram represents an example elastic path commerce installation, showing all. Elastic Path Example.
From documentation.elasticpath.com
Elastic Path Commerce Deployment Artifacts · Commerce Elastic Path Example Learn how elastic path powers a b2b composable commerce solution for konica minolta, a multinational manufacturer of business and industrial imaging products. The leading electronics retailer does a few things well in the app space to refine the omnichannel experience. The following deployment diagram represents an example elastic path commerce installation, showing all the components that. Deploy unique behaviors and. Elastic Path Example.
From www.economicshelp.org
Price Elasticity of Supply Economics Help Elastic Path Example Learn how elastic path powers a b2b composable commerce solution for konica minolta, a multinational manufacturer of business and industrial imaging products. Efficiently manage vast private datasets with custom apis and multidimensional filtering. Browse documentation for elastic path composable commerce. Deploy unique behaviors and integrations with ease. The following deployment diagram represents an example elastic path commerce installation, showing all. Elastic Path Example.
From eduinput.com
What is Elasticity?Definition, Types, And Applications Elastic Path Example Efficiently manage vast private datasets with custom apis and multidimensional filtering. The following deployment diagram represents an example elastic path commerce installation, showing all the components that. Browse documentation for elastic path composable commerce. The leading electronics retailer does a few things well in the app space to refine the omnichannel experience. Learn how elastic path powers a b2b composable. Elastic Path Example.
From learnbasiceconomics.weebly.com
Lesson 3 Elasticity learn basic economics Elastic Path Example Learn why your ecommerce shopping cart is important and the signs of a strong ecommerce cart. Deploy unique behaviors and integrations with ease. Efficiently manage vast private datasets with custom apis and multidimensional filtering. The following deployment diagram represents an example elastic path commerce installation, showing all the components that. Learn how elastic path powers a b2b composable commerce solution. Elastic Path Example.
From www.contentstack.com
Elastic Path App Installation Guide Contentstack Elastic Path Example The leading electronics retailer does a few things well in the app space to refine the omnichannel experience. The following deployment diagram represents an example elastic path commerce installation, showing all the components that. Deploy unique behaviors and integrations with ease. Learn why your ecommerce shopping cart is important and the signs of a strong ecommerce cart. Browse documentation for. Elastic Path Example.
From www.haikudeck.com
Unitary Elastic by Jose Lopez Elastic Path Example The leading electronics retailer does a few things well in the app space to refine the omnichannel experience. Browse documentation for elastic path composable commerce. Efficiently manage vast private datasets with custom apis and multidimensional filtering. Deploy unique behaviors and integrations with ease. The following deployment diagram represents an example elastic path commerce installation, showing all the components that. Learn. Elastic Path Example.
From www.coveo.com
Elastic Path Partners Coveo Elastic Path Example The leading electronics retailer does a few things well in the app space to refine the omnichannel experience. The following deployment diagram represents an example elastic path commerce installation, showing all the components that. Deploy unique behaviors and integrations with ease. Learn why your ecommerce shopping cart is important and the signs of a strong ecommerce cart. Browse documentation for. Elastic Path Example.
From www.mckennaconsultants.com
What Is Composable Architecture? McKenna Consultants Elastic Path Example Deploy unique behaviors and integrations with ease. The leading electronics retailer does a few things well in the app space to refine the omnichannel experience. Browse documentation for elastic path composable commerce. Learn why your ecommerce shopping cart is important and the signs of a strong ecommerce cart. The following deployment diagram represents an example elastic path commerce installation, showing. Elastic Path Example.
From learnbasiceconomics.weebly.com
Lesson 3 Elasticity learn basic economics Elastic Path Example Learn why your ecommerce shopping cart is important and the signs of a strong ecommerce cart. Browse documentation for elastic path composable commerce. Efficiently manage vast private datasets with custom apis and multidimensional filtering. The leading electronics retailer does a few things well in the app space to refine the omnichannel experience. The following deployment diagram represents an example elastic. Elastic Path Example.
From documentation.elasticpath.com
Upgrading Elastic Path Commerce · Commerce Elastic Path Example Learn how elastic path powers a b2b composable commerce solution for konica minolta, a multinational manufacturer of business and industrial imaging products. Efficiently manage vast private datasets with custom apis and multidimensional filtering. Browse documentation for elastic path composable commerce. Learn why your ecommerce shopping cart is important and the signs of a strong ecommerce cart. Deploy unique behaviors and. Elastic Path Example.
From www.slideshare.net
Elastic Architecture Elastic Path Example Learn why your ecommerce shopping cart is important and the signs of a strong ecommerce cart. Deploy unique behaviors and integrations with ease. Learn how elastic path powers a b2b composable commerce solution for konica minolta, a multinational manufacturer of business and industrial imaging products. Browse documentation for elastic path composable commerce. The following deployment diagram represents an example elastic. Elastic Path Example.
From docs.uniform.app
Elastic Path Elastic Path Example Efficiently manage vast private datasets with custom apis and multidimensional filtering. Learn how elastic path powers a b2b composable commerce solution for konica minolta, a multinational manufacturer of business and industrial imaging products. The leading electronics retailer does a few things well in the app space to refine the omnichannel experience. Learn why your ecommerce shopping cart is important and. Elastic Path Example.
From ikarus-project.github.io
Linear elasticity Ikarus Elastic Path Example Browse documentation for elastic path composable commerce. Deploy unique behaviors and integrations with ease. Learn why your ecommerce shopping cart is important and the signs of a strong ecommerce cart. Efficiently manage vast private datasets with custom apis and multidimensional filtering. The following deployment diagram represents an example elastic path commerce installation, showing all the components that. Learn how elastic. Elastic Path Example.
From mru.org
Elasticity of Supply Microeconomics Videos Elastic Path Example The following deployment diagram represents an example elastic path commerce installation, showing all the components that. Efficiently manage vast private datasets with custom apis and multidimensional filtering. Learn how elastic path powers a b2b composable commerce solution for konica minolta, a multinational manufacturer of business and industrial imaging products. The leading electronics retailer does a few things well in the. Elastic Path Example.
From www.researchgate.net
(a) elastic and elastoplastic; (b) Linear elasticperfectly Elastic Path Example The following deployment diagram represents an example elastic path commerce installation, showing all the components that. Efficiently manage vast private datasets with custom apis and multidimensional filtering. Browse documentation for elastic path composable commerce. The leading electronics retailer does a few things well in the app space to refine the omnichannel experience. Learn why your ecommerce shopping cart is important. Elastic Path Example.
From www.contentstack.com
Elastic Path App Installation Guide Contentstack Elastic Path Example The following deployment diagram represents an example elastic path commerce installation, showing all the components that. Learn how elastic path powers a b2b composable commerce solution for konica minolta, a multinational manufacturer of business and industrial imaging products. Browse documentation for elastic path composable commerce. Efficiently manage vast private datasets with custom apis and multidimensional filtering. The leading electronics retailer. Elastic Path Example.
From www.tadigital.com
Elastic Path TA Digital Elastic Path Example Learn how elastic path powers a b2b composable commerce solution for konica minolta, a multinational manufacturer of business and industrial imaging products. Learn why your ecommerce shopping cart is important and the signs of a strong ecommerce cart. Browse documentation for elastic path composable commerce. Efficiently manage vast private datasets with custom apis and multidimensional filtering. The leading electronics retailer. Elastic Path Example.
From www.objectedge.com
What to Know about Elastic Path Implementation Object Edge Elastic Path Example Learn how elastic path powers a b2b composable commerce solution for konica minolta, a multinational manufacturer of business and industrial imaging products. The following deployment diagram represents an example elastic path commerce installation, showing all the components that. Browse documentation for elastic path composable commerce. Efficiently manage vast private datasets with custom apis and multidimensional filtering. Deploy unique behaviors and. Elastic Path Example.