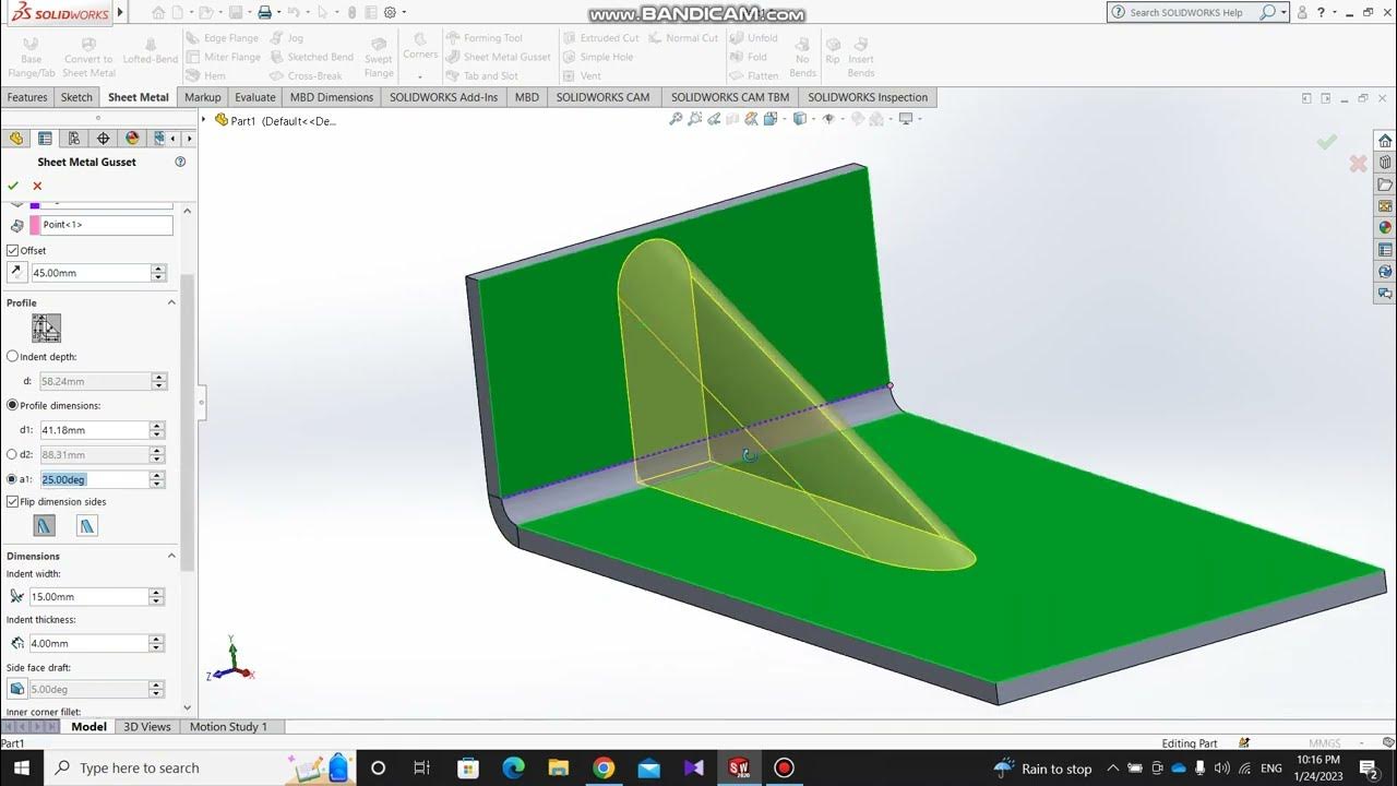
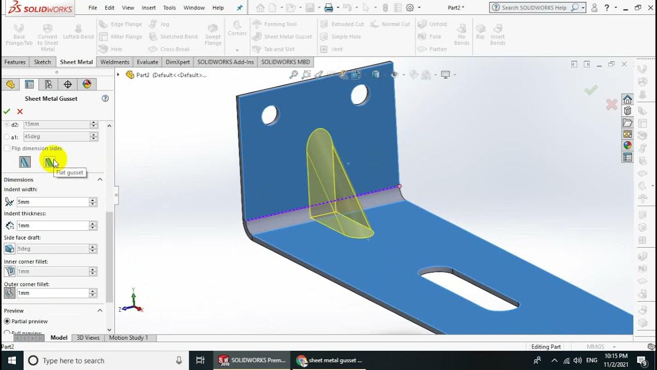
Sheet Metal Gusset In Solidworks . To add sheet metal gussets: To add sheet metal gussets: You can create sheet metal gussets with specific indents that go across bends. Use the sheet metal gusset propertymanager to create sheet metal gussets with specific indents across bends. To open the sheet metal gusset. Click sheet metal gusset (sheet metal. You can create sheet metal gussets with specific indents that go across bends. Solidworks sheet metal tutorial | how to use sheet metal gusset command in solidworks ***** ️1. Click sheet metal gusset (sheet metal. Use the sheet metal gusset propertymanager to create sheet metal gussets with specific indents across bends. The solidworks sheet metal gusset tool can quickly add various size and shaped gussets to your bent parts.
from www.youtube.com
Use the sheet metal gusset propertymanager to create sheet metal gussets with specific indents across bends. To add sheet metal gussets: You can create sheet metal gussets with specific indents that go across bends. To open the sheet metal gusset. Click sheet metal gusset (sheet metal. To add sheet metal gussets: Solidworks sheet metal tutorial | how to use sheet metal gusset command in solidworks ***** ️1. Click sheet metal gusset (sheet metal. Use the sheet metal gusset propertymanager to create sheet metal gussets with specific indents across bends. You can create sheet metal gussets with specific indents that go across bends.
Solidworks Weldments tutorialGusset YouTube
Sheet Metal Gusset In Solidworks To add sheet metal gussets: Click sheet metal gusset (sheet metal. Use the sheet metal gusset propertymanager to create sheet metal gussets with specific indents across bends. The solidworks sheet metal gusset tool can quickly add various size and shaped gussets to your bent parts. To add sheet metal gussets: Click sheet metal gusset (sheet metal. To add sheet metal gussets: You can create sheet metal gussets with specific indents that go across bends. Solidworks sheet metal tutorial | how to use sheet metal gusset command in solidworks ***** ️1. You can create sheet metal gussets with specific indents that go across bends. Use the sheet metal gusset propertymanager to create sheet metal gussets with specific indents across bends. To open the sheet metal gusset.
From blog.fea-tc.com
SOLIDWORKS Technical Tips, SOLIDWORKS VIDEOS, SOLIDWORKS PROMOTION Sheet Metal Gusset In Solidworks Use the sheet metal gusset propertymanager to create sheet metal gussets with specific indents across bends. The solidworks sheet metal gusset tool can quickly add various size and shaped gussets to your bent parts. Click sheet metal gusset (sheet metal. Use the sheet metal gusset propertymanager to create sheet metal gussets with specific indents across bends. To add sheet metal. Sheet Metal Gusset In Solidworks.
From www.youtube.com
Gusset In Solidworks Sheet Metal Design Tutorial 13 YouTube Sheet Metal Gusset In Solidworks Solidworks sheet metal tutorial | how to use sheet metal gusset command in solidworks ***** ️1. You can create sheet metal gussets with specific indents that go across bends. Use the sheet metal gusset propertymanager to create sheet metal gussets with specific indents across bends. Click sheet metal gusset (sheet metal. To open the sheet metal gusset. Click sheet metal. Sheet Metal Gusset In Solidworks.
From www.javelin-tech.com
SOLIDWORKS Sheet Metal Gusset Tool for adding gussets to bent parts Sheet Metal Gusset In Solidworks Click sheet metal gusset (sheet metal. To add sheet metal gussets: Use the sheet metal gusset propertymanager to create sheet metal gussets with specific indents across bends. The solidworks sheet metal gusset tool can quickly add various size and shaped gussets to your bent parts. Use the sheet metal gusset propertymanager to create sheet metal gussets with specific indents across. Sheet Metal Gusset In Solidworks.
From www.youtube.com
Solidworks sheet metal Tutorial Hem YouTube Sheet Metal Gusset In Solidworks Use the sheet metal gusset propertymanager to create sheet metal gussets with specific indents across bends. To add sheet metal gussets: Click sheet metal gusset (sheet metal. Click sheet metal gusset (sheet metal. You can create sheet metal gussets with specific indents that go across bends. To open the sheet metal gusset. Solidworks sheet metal tutorial | how to use. Sheet Metal Gusset In Solidworks.
From www.youtube.com
SHEET METAL GUSSET SOLIDWORKS 2016 YouTube Sheet Metal Gusset In Solidworks Click sheet metal gusset (sheet metal. Use the sheet metal gusset propertymanager to create sheet metal gussets with specific indents across bends. To open the sheet metal gusset. The solidworks sheet metal gusset tool can quickly add various size and shaped gussets to your bent parts. You can create sheet metal gussets with specific indents that go across bends. To. Sheet Metal Gusset In Solidworks.
From www.youtube.com
Exercise 10 ( Sheet MetalGusset) 🌟 Solidworks Tutorials shorts Sheet Metal Gusset In Solidworks Click sheet metal gusset (sheet metal. To add sheet metal gussets: To open the sheet metal gusset. Use the sheet metal gusset propertymanager to create sheet metal gussets with specific indents across bends. Solidworks sheet metal tutorial | how to use sheet metal gusset command in solidworks ***** ️1. Use the sheet metal gusset propertymanager to create sheet metal gussets. Sheet Metal Gusset In Solidworks.
From www.youtube.com
Solidworks Sheetmetal Bài 7. Lệnh Gusset, Unfold, Fold trong sheet Sheet Metal Gusset In Solidworks Solidworks sheet metal tutorial | how to use sheet metal gusset command in solidworks ***** ️1. You can create sheet metal gussets with specific indents that go across bends. The solidworks sheet metal gusset tool can quickly add various size and shaped gussets to your bent parts. Use the sheet metal gusset propertymanager to create sheet metal gussets with specific. Sheet Metal Gusset In Solidworks.
From www.javelin-tech.com
SOLIDWORKS Sheet Metal Gusset Tool for adding gussets to bent parts Sheet Metal Gusset In Solidworks To add sheet metal gussets: The solidworks sheet metal gusset tool can quickly add various size and shaped gussets to your bent parts. To open the sheet metal gusset. Use the sheet metal gusset propertymanager to create sheet metal gussets with specific indents across bends. Use the sheet metal gusset propertymanager to create sheet metal gussets with specific indents across. Sheet Metal Gusset In Solidworks.
From www.youtube.com
SOLIDWORKS Sheet Metal Gusset YouTube Sheet Metal Gusset In Solidworks You can create sheet metal gussets with specific indents that go across bends. To open the sheet metal gusset. Use the sheet metal gusset propertymanager to create sheet metal gussets with specific indents across bends. Click sheet metal gusset (sheet metal. To add sheet metal gussets: Click sheet metal gusset (sheet metal. The solidworks sheet metal gusset tool can quickly. Sheet Metal Gusset In Solidworks.
From www.youtube.com
Gusset command Sketch Bend In Sheet Metal Solidworks Design Hub Sheet Metal Gusset In Solidworks Solidworks sheet metal tutorial | how to use sheet metal gusset command in solidworks ***** ️1. To open the sheet metal gusset. Use the sheet metal gusset propertymanager to create sheet metal gussets with specific indents across bends. Click sheet metal gusset (sheet metal. You can create sheet metal gussets with specific indents that go across bends. Use the sheet. Sheet Metal Gusset In Solidworks.
From www.youtube.com
How to add Gusset using Sheet Metal Gussets SolidWorks Sheet Metal Sheet Metal Gusset In Solidworks Use the sheet metal gusset propertymanager to create sheet metal gussets with specific indents across bends. Solidworks sheet metal tutorial | how to use sheet metal gusset command in solidworks ***** ️1. To open the sheet metal gusset. The solidworks sheet metal gusset tool can quickly add various size and shaped gussets to your bent parts. You can create sheet. Sheet Metal Gusset In Solidworks.
From www.youtube.com
SolidWorks Sheet Metal Gusset YouTube Sheet Metal Gusset In Solidworks The solidworks sheet metal gusset tool can quickly add various size and shaped gussets to your bent parts. You can create sheet metal gussets with specific indents that go across bends. You can create sheet metal gussets with specific indents that go across bends. To add sheet metal gussets: Solidworks sheet metal tutorial | how to use sheet metal gusset. Sheet Metal Gusset In Solidworks.
From www.youtube.com
Sheet Metal Gusset in Solidworks Sheet Metal Exercise Solidworks Sheet Metal Gusset In Solidworks You can create sheet metal gussets with specific indents that go across bends. You can create sheet metal gussets with specific indents that go across bends. Use the sheet metal gusset propertymanager to create sheet metal gussets with specific indents across bends. Click sheet metal gusset (sheet metal. To add sheet metal gussets: Click sheet metal gusset (sheet metal. To. Sheet Metal Gusset In Solidworks.
From www.youtube.com
SHEET METAL GUSSET HINDI gusset_solidworks_2021 solidworks_2021 YouTube Sheet Metal Gusset In Solidworks Click sheet metal gusset (sheet metal. Use the sheet metal gusset propertymanager to create sheet metal gussets with specific indents across bends. Solidworks sheet metal tutorial | how to use sheet metal gusset command in solidworks ***** ️1. To add sheet metal gussets: To add sheet metal gussets: To open the sheet metal gusset. Use the sheet metal gusset propertymanager. Sheet Metal Gusset In Solidworks.
From www.youtube.com
SolidWorks Sheet metal Basics YouTube Sheet Metal Gusset In Solidworks Use the sheet metal gusset propertymanager to create sheet metal gussets with specific indents across bends. You can create sheet metal gussets with specific indents that go across bends. To add sheet metal gussets: To add sheet metal gussets: The solidworks sheet metal gusset tool can quickly add various size and shaped gussets to your bent parts. You can create. Sheet Metal Gusset In Solidworks.
From www.javelin-tech.com
SOLIDWORKS Sheet Metal Gusset Tool for adding gussets to bent parts Sheet Metal Gusset In Solidworks Click sheet metal gusset (sheet metal. Click sheet metal gusset (sheet metal. To add sheet metal gussets: To add sheet metal gussets: The solidworks sheet metal gusset tool can quickly add various size and shaped gussets to your bent parts. Solidworks sheet metal tutorial | how to use sheet metal gusset command in solidworks ***** ️1. You can create sheet. Sheet Metal Gusset In Solidworks.
From www.youtube.com
SolidWorks Sheetmetal GUSSET YouTube Sheet Metal Gusset In Solidworks Click sheet metal gusset (sheet metal. You can create sheet metal gussets with specific indents that go across bends. To add sheet metal gussets: Click sheet metal gusset (sheet metal. You can create sheet metal gussets with specific indents that go across bends. To add sheet metal gussets: Solidworks sheet metal tutorial | how to use sheet metal gusset command. Sheet Metal Gusset In Solidworks.
From www.youtube.com
Solidworks Sheet metal Gusset tutorial YouTube Sheet Metal Gusset In Solidworks Solidworks sheet metal tutorial | how to use sheet metal gusset command in solidworks ***** ️1. Use the sheet metal gusset propertymanager to create sheet metal gussets with specific indents across bends. Click sheet metal gusset (sheet metal. You can create sheet metal gussets with specific indents that go across bends. To add sheet metal gussets: You can create sheet. Sheet Metal Gusset In Solidworks.
From www.cati.com
Gusset a Sheet Metal Bend Computer Aided Technology Sheet Metal Gusset In Solidworks You can create sheet metal gussets with specific indents that go across bends. To add sheet metal gussets: To open the sheet metal gusset. You can create sheet metal gussets with specific indents that go across bends. Click sheet metal gusset (sheet metal. Use the sheet metal gusset propertymanager to create sheet metal gussets with specific indents across bends. To. Sheet Metal Gusset In Solidworks.
From www.youtube.com
Solidworks Weldments tutorialGusset YouTube Sheet Metal Gusset In Solidworks To add sheet metal gussets: The solidworks sheet metal gusset tool can quickly add various size and shaped gussets to your bent parts. Use the sheet metal gusset propertymanager to create sheet metal gussets with specific indents across bends. You can create sheet metal gussets with specific indents that go across bends. Click sheet metal gusset (sheet metal. Click sheet. Sheet Metal Gusset In Solidworks.
From www.cati.com
Gusset a Sheet Metal Bend Computer Aided Technology Sheet Metal Gusset In Solidworks To open the sheet metal gusset. You can create sheet metal gussets with specific indents that go across bends. Solidworks sheet metal tutorial | how to use sheet metal gusset command in solidworks ***** ️1. To add sheet metal gussets: You can create sheet metal gussets with specific indents that go across bends. Use the sheet metal gusset propertymanager to. Sheet Metal Gusset In Solidworks.
From www.youtube.com
Solidworks Sheet Metal Gusset How to Add Strength To Sheet Metal Sheet Metal Gusset In Solidworks Solidworks sheet metal tutorial | how to use sheet metal gusset command in solidworks ***** ️1. You can create sheet metal gussets with specific indents that go across bends. To add sheet metal gussets: Click sheet metal gusset (sheet metal. Use the sheet metal gusset propertymanager to create sheet metal gussets with specific indents across bends. Use the sheet metal. Sheet Metal Gusset In Solidworks.
From www.youtube.com
SOLIDWORKS New in 2014 Sheet Metal Gussets YouTube Sheet Metal Gusset In Solidworks The solidworks sheet metal gusset tool can quickly add various size and shaped gussets to your bent parts. To add sheet metal gussets: Use the sheet metal gusset propertymanager to create sheet metal gussets with specific indents across bends. You can create sheet metal gussets with specific indents that go across bends. Use the sheet metal gusset propertymanager to create. Sheet Metal Gusset In Solidworks.
From www.youtube.com
B5. Gusset Solidworks Sheet Metal YouTube Sheet Metal Gusset In Solidworks To add sheet metal gussets: Use the sheet metal gusset propertymanager to create sheet metal gussets with specific indents across bends. The solidworks sheet metal gusset tool can quickly add various size and shaped gussets to your bent parts. To add sheet metal gussets: Solidworks sheet metal tutorial | how to use sheet metal gusset command in solidworks ***** ️1.. Sheet Metal Gusset In Solidworks.
From www.youtube.com
Sheet Metal Gussets 2 Minute Tuesday What's New In SolidWorks 2014 by Sheet Metal Gusset In Solidworks To open the sheet metal gusset. Use the sheet metal gusset propertymanager to create sheet metal gussets with specific indents across bends. Use the sheet metal gusset propertymanager to create sheet metal gussets with specific indents across bends. To add sheet metal gussets: The solidworks sheet metal gusset tool can quickly add various size and shaped gussets to your bent. Sheet Metal Gusset In Solidworks.
From www.youtube.com
How to use sheet metal gusset in SolidWorks tutorial YouTube Sheet Metal Gusset In Solidworks To open the sheet metal gusset. Use the sheet metal gusset propertymanager to create sheet metal gussets with specific indents across bends. You can create sheet metal gussets with specific indents that go across bends. The solidworks sheet metal gusset tool can quickly add various size and shaped gussets to your bent parts. You can create sheet metal gussets with. Sheet Metal Gusset In Solidworks.
From www.youtube.com
14. Sheet Metal Gusset Solidworks Sheet Metal YouTube Sheet Metal Gusset In Solidworks To open the sheet metal gusset. Use the sheet metal gusset propertymanager to create sheet metal gussets with specific indents across bends. You can create sheet metal gussets with specific indents that go across bends. Solidworks sheet metal tutorial | how to use sheet metal gusset command in solidworks ***** ️1. Click sheet metal gusset (sheet metal. Click sheet metal. Sheet Metal Gusset In Solidworks.
From www.pinterest.com.au
Solidworks sheet metal Lofted Bend YouTube Solidworks, Sheet metal Sheet Metal Gusset In Solidworks Solidworks sheet metal tutorial | how to use sheet metal gusset command in solidworks ***** ️1. You can create sheet metal gussets with specific indents that go across bends. Click sheet metal gusset (sheet metal. The solidworks sheet metal gusset tool can quickly add various size and shaped gussets to your bent parts. Use the sheet metal gusset propertymanager to. Sheet Metal Gusset In Solidworks.
From www.youtube.com
SHEETMETAL GUSSET IN SOLIDWORKS YouTube Sheet Metal Gusset In Solidworks Solidworks sheet metal tutorial | how to use sheet metal gusset command in solidworks ***** ️1. Click sheet metal gusset (sheet metal. The solidworks sheet metal gusset tool can quickly add various size and shaped gussets to your bent parts. Use the sheet metal gusset propertymanager to create sheet metal gussets with specific indents across bends. You can create sheet. Sheet Metal Gusset In Solidworks.
From www.youtube.com
How to Add Sheet Metal Gusset in Solidworks YouTube Sheet Metal Gusset In Solidworks Use the sheet metal gusset propertymanager to create sheet metal gussets with specific indents across bends. To open the sheet metal gusset. Click sheet metal gusset (sheet metal. Use the sheet metal gusset propertymanager to create sheet metal gussets with specific indents across bends. The solidworks sheet metal gusset tool can quickly add various size and shaped gussets to your. Sheet Metal Gusset In Solidworks.
From www.youtube.com
SolidWorks Tutorial How to add Gusset Sheet Metal Tutorial YouTube Sheet Metal Gusset In Solidworks Click sheet metal gusset (sheet metal. Use the sheet metal gusset propertymanager to create sheet metal gussets with specific indents across bends. You can create sheet metal gussets with specific indents that go across bends. To open the sheet metal gusset. To add sheet metal gussets: Click sheet metal gusset (sheet metal. Use the sheet metal gusset propertymanager to create. Sheet Metal Gusset In Solidworks.
From www.javelin-tech.com
SOLIDWORKS Sheet Metal Gusset Tool for adding gussets to bent parts Sheet Metal Gusset In Solidworks To add sheet metal gussets: To open the sheet metal gusset. You can create sheet metal gussets with specific indents that go across bends. Use the sheet metal gusset propertymanager to create sheet metal gussets with specific indents across bends. To add sheet metal gussets: You can create sheet metal gussets with specific indents that go across bends. Click sheet. Sheet Metal Gusset In Solidworks.
From www.goengineer.com
SOLIDWORKS Sheet Metal Gusset Tool Tutorial GoEngineer Sheet Metal Gusset In Solidworks To open the sheet metal gusset. Click sheet metal gusset (sheet metal. Click sheet metal gusset (sheet metal. Use the sheet metal gusset propertymanager to create sheet metal gussets with specific indents across bends. The solidworks sheet metal gusset tool can quickly add various size and shaped gussets to your bent parts. To add sheet metal gussets: You can create. Sheet Metal Gusset In Solidworks.
From www.youtube.com
Making Gussets in SOLIDWORKS (Sheet Metal) SOLIDWORKS tutorials Sheet Metal Gusset In Solidworks You can create sheet metal gussets with specific indents that go across bends. You can create sheet metal gussets with specific indents that go across bends. To open the sheet metal gusset. Click sheet metal gusset (sheet metal. To add sheet metal gussets: Click sheet metal gusset (sheet metal. Solidworks sheet metal tutorial | how to use sheet metal gusset. Sheet Metal Gusset In Solidworks.
From www.youtube.com
SolidWorks Sheet Metal Tutorial Sketched Bed & Gusset YouTube Sheet Metal Gusset In Solidworks You can create sheet metal gussets with specific indents that go across bends. The solidworks sheet metal gusset tool can quickly add various size and shaped gussets to your bent parts. Click sheet metal gusset (sheet metal. To open the sheet metal gusset. Use the sheet metal gusset propertymanager to create sheet metal gussets with specific indents across bends. To. Sheet Metal Gusset In Solidworks.