Logic Gates Synthetic Biology . Researchers have also engineered synthetic genetic logic to realize simpler, independent control of biological processes. The current version of synbiolgdb documents more than 189 genetic logic gates with experimental evidence involving 80 and gates. Modular and orthogonal genetic logic gates are essential for building robust biologically based digital devices to customize. The design of modular protein logic for regulating protein function at the posttranscriptional level is a challenge for synthetic biology. Here, we describe the design of.
from www.researchgate.net
Researchers have also engineered synthetic genetic logic to realize simpler, independent control of biological processes. Modular and orthogonal genetic logic gates are essential for building robust biologically based digital devices to customize. The current version of synbiolgdb documents more than 189 genetic logic gates with experimental evidence involving 80 and gates. The design of modular protein logic for regulating protein function at the posttranscriptional level is a challenge for synthetic biology. Here, we describe the design of.
Logic gate design in yeast. a Cells were mixed together with inputs
Logic Gates Synthetic Biology Researchers have also engineered synthetic genetic logic to realize simpler, independent control of biological processes. Modular and orthogonal genetic logic gates are essential for building robust biologically based digital devices to customize. Here, we describe the design of. The current version of synbiolgdb documents more than 189 genetic logic gates with experimental evidence involving 80 and gates. Researchers have also engineered synthetic genetic logic to realize simpler, independent control of biological processes. The design of modular protein logic for regulating protein function at the posttranscriptional level is a challenge for synthetic biology.
From www.cell.com
Distributed computation the new wave of synthetic biology devices Logic Gates Synthetic Biology Here, we describe the design of. Modular and orthogonal genetic logic gates are essential for building robust biologically based digital devices to customize. Researchers have also engineered synthetic genetic logic to realize simpler, independent control of biological processes. The design of modular protein logic for regulating protein function at the posttranscriptional level is a challenge for synthetic biology. The current. Logic Gates Synthetic Biology.
From www.slideserve.com
PPT Synthetic Biology with Engineering Tools PowerPoint Presentation Logic Gates Synthetic Biology The current version of synbiolgdb documents more than 189 genetic logic gates with experimental evidence involving 80 and gates. Here, we describe the design of. Modular and orthogonal genetic logic gates are essential for building robust biologically based digital devices to customize. Researchers have also engineered synthetic genetic logic to realize simpler, independent control of biological processes. The design of. Logic Gates Synthetic Biology.
From pubs.acs.org
Modular, Synthetic Boolean Logic Gates Enabled in Saccharomyces Logic Gates Synthetic Biology Modular and orthogonal genetic logic gates are essential for building robust biologically based digital devices to customize. Researchers have also engineered synthetic genetic logic to realize simpler, independent control of biological processes. The design of modular protein logic for regulating protein function at the posttranscriptional level is a challenge for synthetic biology. Here, we describe the design of. The current. Logic Gates Synthetic Biology.
From pubs.acs.org
DNA Logic Gates for Small Molecule Activation Circuits in Cells ACS Logic Gates Synthetic Biology Here, we describe the design of. Modular and orthogonal genetic logic gates are essential for building robust biologically based digital devices to customize. The design of modular protein logic for regulating protein function at the posttranscriptional level is a challenge for synthetic biology. Researchers have also engineered synthetic genetic logic to realize simpler, independent control of biological processes. The current. Logic Gates Synthetic Biology.
From pubs.acs.org
Massively Parallel DNA Computing Based on Domino DNA Strand Logic Gates Synthetic Biology Modular and orthogonal genetic logic gates are essential for building robust biologically based digital devices to customize. Here, we describe the design of. The current version of synbiolgdb documents more than 189 genetic logic gates with experimental evidence involving 80 and gates. Researchers have also engineered synthetic genetic logic to realize simpler, independent control of biological processes. The design of. Logic Gates Synthetic Biology.
From achs-prod.acs.org
Construction of Logic Gates Based on the T7 RNA Polymerase Logic Gates Synthetic Biology The design of modular protein logic for regulating protein function at the posttranscriptional level is a challenge for synthetic biology. Here, we describe the design of. Modular and orthogonal genetic logic gates are essential for building robust biologically based digital devices to customize. The current version of synbiolgdb documents more than 189 genetic logic gates with experimental evidence involving 80. Logic Gates Synthetic Biology.
From pubs.acs.org
Establishing Tunable Logic Gates with Versatile Dynamic Logic Gates Synthetic Biology Here, we describe the design of. Modular and orthogonal genetic logic gates are essential for building robust biologically based digital devices to customize. Researchers have also engineered synthetic genetic logic to realize simpler, independent control of biological processes. The design of modular protein logic for regulating protein function at the posttranscriptional level is a challenge for synthetic biology. The current. Logic Gates Synthetic Biology.
From www.science.org
Programming gene and engineeredcell therapies with synthetic biology Logic Gates Synthetic Biology The current version of synbiolgdb documents more than 189 genetic logic gates with experimental evidence involving 80 and gates. Modular and orthogonal genetic logic gates are essential for building robust biologically based digital devices to customize. The design of modular protein logic for regulating protein function at the posttranscriptional level is a challenge for synthetic biology. Researchers have also engineered. Logic Gates Synthetic Biology.
From www.researchgate.net
Biological logical gates NOT, AND, and OR. a An engineered LacI Logic Gates Synthetic Biology Researchers have also engineered synthetic genetic logic to realize simpler, independent control of biological processes. The current version of synbiolgdb documents more than 189 genetic logic gates with experimental evidence involving 80 and gates. The design of modular protein logic for regulating protein function at the posttranscriptional level is a challenge for synthetic biology. Here, we describe the design of.. Logic Gates Synthetic Biology.
From achs-prod.acs.org
CellFree Prototyping of ANDLogic Gates Based on Heterogeneous RNA Logic Gates Synthetic Biology The current version of synbiolgdb documents more than 189 genetic logic gates with experimental evidence involving 80 and gates. Modular and orthogonal genetic logic gates are essential for building robust biologically based digital devices to customize. Researchers have also engineered synthetic genetic logic to realize simpler, independent control of biological processes. Here, we describe the design of. The design of. Logic Gates Synthetic Biology.
From www.bakerlab.org
De novo design of protein logic gates Baker Lab Logic Gates Synthetic Biology Researchers have also engineered synthetic genetic logic to realize simpler, independent control of biological processes. The design of modular protein logic for regulating protein function at the posttranscriptional level is a challenge for synthetic biology. Here, we describe the design of. The current version of synbiolgdb documents more than 189 genetic logic gates with experimental evidence involving 80 and gates.. Logic Gates Synthetic Biology.
From pubs.acs.org
Synthesizing BiomoleculeBased Boolean Logic Gates ACS Synthetic Biology Logic Gates Synthetic Biology The current version of synbiolgdb documents more than 189 genetic logic gates with experimental evidence involving 80 and gates. Modular and orthogonal genetic logic gates are essential for building robust biologically based digital devices to customize. Researchers have also engineered synthetic genetic logic to realize simpler, independent control of biological processes. Here, we describe the design of. The design of. Logic Gates Synthetic Biology.
From www.researchgate.net
(PDF) SynBioLGDB A resource for experimentally validated logic gates Logic Gates Synthetic Biology Researchers have also engineered synthetic genetic logic to realize simpler, independent control of biological processes. The current version of synbiolgdb documents more than 189 genetic logic gates with experimental evidence involving 80 and gates. Modular and orthogonal genetic logic gates are essential for building robust biologically based digital devices to customize. The design of modular protein logic for regulating protein. Logic Gates Synthetic Biology.
From www.frontiersin.org
Frontiers Synthetic Biology Speeds Up Drug Target Discovery Logic Gates Synthetic Biology Modular and orthogonal genetic logic gates are essential for building robust biologically based digital devices to customize. Here, we describe the design of. The current version of synbiolgdb documents more than 189 genetic logic gates with experimental evidence involving 80 and gates. Researchers have also engineered synthetic genetic logic to realize simpler, independent control of biological processes. The design of. Logic Gates Synthetic Biology.
From www.researchgate.net
Logic and NOR gates. Download Scientific Diagram Logic Gates Synthetic Biology The current version of synbiolgdb documents more than 189 genetic logic gates with experimental evidence involving 80 and gates. Here, we describe the design of. The design of modular protein logic for regulating protein function at the posttranscriptional level is a challenge for synthetic biology. Researchers have also engineered synthetic genetic logic to realize simpler, independent control of biological processes.. Logic Gates Synthetic Biology.
From www.slideserve.com
PPT Synthetic Biology PowerPoint Presentation, free download ID2169265 Logic Gates Synthetic Biology Researchers have also engineered synthetic genetic logic to realize simpler, independent control of biological processes. Here, we describe the design of. The current version of synbiolgdb documents more than 189 genetic logic gates with experimental evidence involving 80 and gates. Modular and orthogonal genetic logic gates are essential for building robust biologically based digital devices to customize. The design of. Logic Gates Synthetic Biology.
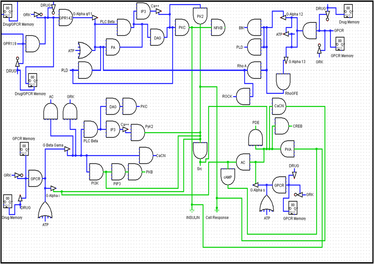
From www.cambridge.org
Gproteincoupled receptors function as logic gates for nanoparticle Logic Gates Synthetic Biology Modular and orthogonal genetic logic gates are essential for building robust biologically based digital devices to customize. The design of modular protein logic for regulating protein function at the posttranscriptional level is a challenge for synthetic biology. The current version of synbiolgdb documents more than 189 genetic logic gates with experimental evidence involving 80 and gates. Researchers have also engineered. Logic Gates Synthetic Biology.
From 2014.igem.org
TeamBITChina/Project Logic Gates Synthetic Biology Here, we describe the design of. Researchers have also engineered synthetic genetic logic to realize simpler, independent control of biological processes. Modular and orthogonal genetic logic gates are essential for building robust biologically based digital devices to customize. The current version of synbiolgdb documents more than 189 genetic logic gates with experimental evidence involving 80 and gates. The design of. Logic Gates Synthetic Biology.
From www.researchgate.net
Logic gate design in yeast. a Cells were mixed together with inputs Logic Gates Synthetic Biology The current version of synbiolgdb documents more than 189 genetic logic gates with experimental evidence involving 80 and gates. Modular and orthogonal genetic logic gates are essential for building robust biologically based digital devices to customize. Here, we describe the design of. Researchers have also engineered synthetic genetic logic to realize simpler, independent control of biological processes. The design of. Logic Gates Synthetic Biology.
From pubs.acs.org
DNA Computing NOT Logic Gates See the Light ACS Synthetic Biology Logic Gates Synthetic Biology Modular and orthogonal genetic logic gates are essential for building robust biologically based digital devices to customize. The current version of synbiolgdb documents more than 189 genetic logic gates with experimental evidence involving 80 and gates. Here, we describe the design of. Researchers have also engineered synthetic genetic logic to realize simpler, independent control of biological processes. The design of. Logic Gates Synthetic Biology.
From www.frontiersin.org
Frontiers Celltocell communication circuits quantitative analysis Logic Gates Synthetic Biology Here, we describe the design of. Modular and orthogonal genetic logic gates are essential for building robust biologically based digital devices to customize. The design of modular protein logic for regulating protein function at the posttranscriptional level is a challenge for synthetic biology. The current version of synbiolgdb documents more than 189 genetic logic gates with experimental evidence involving 80. Logic Gates Synthetic Biology.
From www.researchgate.net
Formulating the single simultaneous conditioning function as a Logic Gates Synthetic Biology Researchers have also engineered synthetic genetic logic to realize simpler, independent control of biological processes. Modular and orthogonal genetic logic gates are essential for building robust biologically based digital devices to customize. The design of modular protein logic for regulating protein function at the posttranscriptional level is a challenge for synthetic biology. The current version of synbiolgdb documents more than. Logic Gates Synthetic Biology.
From achs-prod.acs.org
A Logic NAND Gate for Controlling Gene Expression in a Circadian Rhythm Logic Gates Synthetic Biology Here, we describe the design of. Modular and orthogonal genetic logic gates are essential for building robust biologically based digital devices to customize. Researchers have also engineered synthetic genetic logic to realize simpler, independent control of biological processes. The current version of synbiolgdb documents more than 189 genetic logic gates with experimental evidence involving 80 and gates. The design of. Logic Gates Synthetic Biology.
From pubs.rsc.org
Rapid engineering of versatile molecular logic gates using heterologous Logic Gates Synthetic Biology Here, we describe the design of. Modular and orthogonal genetic logic gates are essential for building robust biologically based digital devices to customize. The current version of synbiolgdb documents more than 189 genetic logic gates with experimental evidence involving 80 and gates. Researchers have also engineered synthetic genetic logic to realize simpler, independent control of biological processes. The design of. Logic Gates Synthetic Biology.
From www.numerade.com
SOLVEDDescribe how BioBricks and logic gates are used in synthetic Logic Gates Synthetic Biology Here, we describe the design of. The current version of synbiolgdb documents more than 189 genetic logic gates with experimental evidence involving 80 and gates. The design of modular protein logic for regulating protein function at the posttranscriptional level is a challenge for synthetic biology. Researchers have also engineered synthetic genetic logic to realize simpler, independent control of biological processes.. Logic Gates Synthetic Biology.
From www.researchgate.net
Theoretical examples of synthetic circuit building for orthogonal gene Logic Gates Synthetic Biology Modular and orthogonal genetic logic gates are essential for building robust biologically based digital devices to customize. The design of modular protein logic for regulating protein function at the posttranscriptional level is a challenge for synthetic biology. Researchers have also engineered synthetic genetic logic to realize simpler, independent control of biological processes. Here, we describe the design of. The current. Logic Gates Synthetic Biology.
From slideshare.net
Synthetic Biology Logic Gates Synthetic Biology Modular and orthogonal genetic logic gates are essential for building robust biologically based digital devices to customize. The design of modular protein logic for regulating protein function at the posttranscriptional level is a challenge for synthetic biology. Here, we describe the design of. Researchers have also engineered synthetic genetic logic to realize simpler, independent control of biological processes. The current. Logic Gates Synthetic Biology.
From www.slideserve.com
PPT Synthetic Biology Project Examples PowerPoint Presentation, free Logic Gates Synthetic Biology Researchers have also engineered synthetic genetic logic to realize simpler, independent control of biological processes. Here, we describe the design of. The current version of synbiolgdb documents more than 189 genetic logic gates with experimental evidence involving 80 and gates. The design of modular protein logic for regulating protein function at the posttranscriptional level is a challenge for synthetic biology.. Logic Gates Synthetic Biology.
From leaderland.academy
Design Of Protein Logic Gate System Operating On Lipid, 40 OFF Logic Gates Synthetic Biology The design of modular protein logic for regulating protein function at the posttranscriptional level is a challenge for synthetic biology. Here, we describe the design of. Modular and orthogonal genetic logic gates are essential for building robust biologically based digital devices to customize. The current version of synbiolgdb documents more than 189 genetic logic gates with experimental evidence involving 80. Logic Gates Synthetic Biology.
From www.slideserve.com
PPT SYNTHETIC BIOLOGY PowerPoint Presentation, free download ID5949670 Logic Gates Synthetic Biology Modular and orthogonal genetic logic gates are essential for building robust biologically based digital devices to customize. Researchers have also engineered synthetic genetic logic to realize simpler, independent control of biological processes. The current version of synbiolgdb documents more than 189 genetic logic gates with experimental evidence involving 80 and gates. The design of modular protein logic for regulating protein. Logic Gates Synthetic Biology.
From www.labroots.com
Live Cells Can Compute Using Gene Circuits Cell And Molecular Biology Logic Gates Synthetic Biology Researchers have also engineered synthetic genetic logic to realize simpler, independent control of biological processes. The design of modular protein logic for regulating protein function at the posttranscriptional level is a challenge for synthetic biology. Here, we describe the design of. The current version of synbiolgdb documents more than 189 genetic logic gates with experimental evidence involving 80 and gates.. Logic Gates Synthetic Biology.
From www.pinterest.com
Leukippos on Instagram “Arithmetic logic unit in a biological Logic Gates Synthetic Biology Modular and orthogonal genetic logic gates are essential for building robust biologically based digital devices to customize. Researchers have also engineered synthetic genetic logic to realize simpler, independent control of biological processes. The design of modular protein logic for regulating protein function at the posttranscriptional level is a challenge for synthetic biology. The current version of synbiolgdb documents more than. Logic Gates Synthetic Biology.
From pubs.acs.org
Massively Parallel DNA Computing Based on Domino DNA Strand Logic Gates Synthetic Biology Researchers have also engineered synthetic genetic logic to realize simpler, independent control of biological processes. The current version of synbiolgdb documents more than 189 genetic logic gates with experimental evidence involving 80 and gates. The design of modular protein logic for regulating protein function at the posttranscriptional level is a challenge for synthetic biology. Modular and orthogonal genetic logic gates. Logic Gates Synthetic Biology.
From pubs.acs.org
Establishing Tunable Logic Gates with Versatile Dynamic Logic Gates Synthetic Biology The current version of synbiolgdb documents more than 189 genetic logic gates with experimental evidence involving 80 and gates. Modular and orthogonal genetic logic gates are essential for building robust biologically based digital devices to customize. The design of modular protein logic for regulating protein function at the posttranscriptional level is a challenge for synthetic biology. Researchers have also engineered. Logic Gates Synthetic Biology.
From achs-prod.acs.org
Construction of TwoInput Logic Gates Using Transcriptional Logic Gates Synthetic Biology Modular and orthogonal genetic logic gates are essential for building robust biologically based digital devices to customize. Here, we describe the design of. The current version of synbiolgdb documents more than 189 genetic logic gates with experimental evidence involving 80 and gates. The design of modular protein logic for regulating protein function at the posttranscriptional level is a challenge for. Logic Gates Synthetic Biology.