Hydraulic Retarder Diagram . allison’s hydraulic retarder is basically a vaned flywheel in the transmission housing. this paper introduces the construction of the hydraulic retarder and proposes two mathematical models for. hydraulic retarder is composed of stator, rotor, enclosure and controlled valve (see fig.1). a hydraulic retarder is a widely used auxiliary braking device in hdcvs that prevents thermal failure of the main brake. compared with other auxiliary braking devices, hydraulic retarders have the advantages of high braking efficiency,. this paper establishes a novel mathematical model incorporating the working chamber and control system analysis for a hydraulic retarder based on rankine. hydraulic retarders are auxiliary braking devices that reduce vehicle speed by converting its kinetic energy into thermal energy of a working fluid.
from www.researchgate.net
this paper introduces the construction of the hydraulic retarder and proposes two mathematical models for. this paper establishes a novel mathematical model incorporating the working chamber and control system analysis for a hydraulic retarder based on rankine. a hydraulic retarder is a widely used auxiliary braking device in hdcvs that prevents thermal failure of the main brake. hydraulic retarders are auxiliary braking devices that reduce vehicle speed by converting its kinetic energy into thermal energy of a working fluid. allison’s hydraulic retarder is basically a vaned flywheel in the transmission housing. hydraulic retarder is composed of stator, rotor, enclosure and controlled valve (see fig.1). compared with other auxiliary braking devices, hydraulic retarders have the advantages of high braking efficiency,.
Working principle of the hydraulic retarder. 1 oil tank; 2 oil... Download Scientific Diagram
Hydraulic Retarder Diagram allison’s hydraulic retarder is basically a vaned flywheel in the transmission housing. hydraulic retarders are auxiliary braking devices that reduce vehicle speed by converting its kinetic energy into thermal energy of a working fluid. this paper introduces the construction of the hydraulic retarder and proposes two mathematical models for. compared with other auxiliary braking devices, hydraulic retarders have the advantages of high braking efficiency,. a hydraulic retarder is a widely used auxiliary braking device in hdcvs that prevents thermal failure of the main brake. this paper establishes a novel mathematical model incorporating the working chamber and control system analysis for a hydraulic retarder based on rankine. allison’s hydraulic retarder is basically a vaned flywheel in the transmission housing. hydraulic retarder is composed of stator, rotor, enclosure and controlled valve (see fig.1).
From www.researchgate.net
Simulated performance curves of hydraulic retarder for different blade... Download Scientific Hydraulic Retarder Diagram this paper establishes a novel mathematical model incorporating the working chamber and control system analysis for a hydraulic retarder based on rankine. hydraulic retarders are auxiliary braking devices that reduce vehicle speed by converting its kinetic energy into thermal energy of a working fluid. compared with other auxiliary braking devices, hydraulic retarders have the advantages of high. Hydraulic Retarder Diagram.
From www.researchgate.net
Working principle of the hydraulic retarder. 1 oil tank; 2 oil... Download Scientific Diagram Hydraulic Retarder Diagram this paper introduces the construction of the hydraulic retarder and proposes two mathematical models for. allison’s hydraulic retarder is basically a vaned flywheel in the transmission housing. compared with other auxiliary braking devices, hydraulic retarders have the advantages of high braking efficiency,. this paper establishes a novel mathematical model incorporating the working chamber and control system. Hydraulic Retarder Diagram.
From www.researchgate.net
Main geometrical data for the hydraulic retarder. Download Scientific Diagram Hydraulic Retarder Diagram this paper establishes a novel mathematical model incorporating the working chamber and control system analysis for a hydraulic retarder based on rankine. this paper introduces the construction of the hydraulic retarder and proposes two mathematical models for. compared with other auxiliary braking devices, hydraulic retarders have the advantages of high braking efficiency,. allison’s hydraulic retarder is. Hydraulic Retarder Diagram.
From www.youtube.com
Functional Principle of the Turbo Retarder Clutch VIAB YouTube Hydraulic Retarder Diagram a hydraulic retarder is a widely used auxiliary braking device in hdcvs that prevents thermal failure of the main brake. this paper introduces the construction of the hydraulic retarder and proposes two mathematical models for. this paper establishes a novel mathematical model incorporating the working chamber and control system analysis for a hydraulic retarder based on rankine.. Hydraulic Retarder Diagram.
From www.heydownloads.com
Scania Retarder Mechanical system and hydraulic system Troubleshooting Manual PDF DOWNLOAD Hydraulic Retarder Diagram allison’s hydraulic retarder is basically a vaned flywheel in the transmission housing. this paper establishes a novel mathematical model incorporating the working chamber and control system analysis for a hydraulic retarder based on rankine. hydraulic retarders are auxiliary braking devices that reduce vehicle speed by converting its kinetic energy into thermal energy of a working fluid. . Hydraulic Retarder Diagram.
From www.google.com
Patent EP0507745A2 A control system for a hydraulic retarder for commercial vehicles and a Hydraulic Retarder Diagram this paper introduces the construction of the hydraulic retarder and proposes two mathematical models for. hydraulic retarders are auxiliary braking devices that reduce vehicle speed by converting its kinetic energy into thermal energy of a working fluid. this paper establishes a novel mathematical model incorporating the working chamber and control system analysis for a hydraulic retarder based. Hydraulic Retarder Diagram.
From eureka.patsnap.com
Hydraulic retarder and vehicle Eureka Patsnap Hydraulic Retarder Diagram this paper establishes a novel mathematical model incorporating the working chamber and control system analysis for a hydraulic retarder based on rankine. compared with other auxiliary braking devices, hydraulic retarders have the advantages of high braking efficiency,. hydraulic retarder is composed of stator, rotor, enclosure and controlled valve (see fig.1). this paper introduces the construction of. Hydraulic Retarder Diagram.
From www.google.com
Patent US4846316 Hydraulic retarder attached with parking brake Google Patents Hydraulic Retarder Diagram allison’s hydraulic retarder is basically a vaned flywheel in the transmission housing. compared with other auxiliary braking devices, hydraulic retarders have the advantages of high braking efficiency,. hydraulic retarders are auxiliary braking devices that reduce vehicle speed by converting its kinetic energy into thermal energy of a working fluid. a hydraulic retarder is a widely used. Hydraulic Retarder Diagram.
From tentangtruck.blogspot.com
789D and 789D XQ OffHighway Truck Air System and Brakes Retarder Control Valve Automatic Hydraulic Retarder Diagram hydraulic retarder is composed of stator, rotor, enclosure and controlled valve (see fig.1). this paper introduces the construction of the hydraulic retarder and proposes two mathematical models for. allison’s hydraulic retarder is basically a vaned flywheel in the transmission housing. compared with other auxiliary braking devices, hydraulic retarders have the advantages of high braking efficiency,. . Hydraulic Retarder Diagram.
From www.researchgate.net
Simplified hydraulic retarder assembly drawing. Download Scientific Diagram Hydraulic Retarder Diagram this paper establishes a novel mathematical model incorporating the working chamber and control system analysis for a hydraulic retarder based on rankine. hydraulic retarder is composed of stator, rotor, enclosure and controlled valve (see fig.1). allison’s hydraulic retarder is basically a vaned flywheel in the transmission housing. a hydraulic retarder is a widely used auxiliary braking. Hydraulic Retarder Diagram.
From www.researchgate.net
Working principle of the hydraulic retarder. 1 oil tank; 2 oil... Download Scientific Diagram Hydraulic Retarder Diagram hydraulic retarders are auxiliary braking devices that reduce vehicle speed by converting its kinetic energy into thermal energy of a working fluid. allison’s hydraulic retarder is basically a vaned flywheel in the transmission housing. this paper introduces the construction of the hydraulic retarder and proposes two mathematical models for. this paper establishes a novel mathematical model. Hydraulic Retarder Diagram.
From www.google.com
Patent EP0287099A2 A hydraulic retarder attached with parking brake Google Patents Hydraulic Retarder Diagram a hydraulic retarder is a widely used auxiliary braking device in hdcvs that prevents thermal failure of the main brake. hydraulic retarder is composed of stator, rotor, enclosure and controlled valve (see fig.1). allison’s hydraulic retarder is basically a vaned flywheel in the transmission housing. compared with other auxiliary braking devices, hydraulic retarders have the advantages. Hydraulic Retarder Diagram.
From www.youtube.com
Hydraulic Retarder Explanation YouTube Hydraulic Retarder Diagram this paper establishes a novel mathematical model incorporating the working chamber and control system analysis for a hydraulic retarder based on rankine. this paper introduces the construction of the hydraulic retarder and proposes two mathematical models for. a hydraulic retarder is a widely used auxiliary braking device in hdcvs that prevents thermal failure of the main brake.. Hydraulic Retarder Diagram.
From www.semanticscholar.org
Figure 3 from Simulation Study of the Vehicle Hydraulic Retarder Semantic Scholar Hydraulic Retarder Diagram this paper establishes a novel mathematical model incorporating the working chamber and control system analysis for a hydraulic retarder based on rankine. hydraulic retarder is composed of stator, rotor, enclosure and controlled valve (see fig.1). a hydraulic retarder is a widely used auxiliary braking device in hdcvs that prevents thermal failure of the main brake. allison’s. Hydraulic Retarder Diagram.
From www.roadtrains.com.au
How a Turbo Retarder Clutch Works Australian Roadtrains Hydraulic Retarder Diagram allison’s hydraulic retarder is basically a vaned flywheel in the transmission housing. this paper establishes a novel mathematical model incorporating the working chamber and control system analysis for a hydraulic retarder based on rankine. hydraulic retarders are auxiliary braking devices that reduce vehicle speed by converting its kinetic energy into thermal energy of a working fluid. . Hydraulic Retarder Diagram.
From www.pinterest.com
Hydraulic Retarder Hydraulic, Research report, Market research Hydraulic Retarder Diagram a hydraulic retarder is a widely used auxiliary braking device in hdcvs that prevents thermal failure of the main brake. compared with other auxiliary braking devices, hydraulic retarders have the advantages of high braking efficiency,. hydraulic retarders are auxiliary braking devices that reduce vehicle speed by converting its kinetic energy into thermal energy of a working fluid.. Hydraulic Retarder Diagram.
From www.researchgate.net
Schematic diagram of a hydrodynamic retarder. Download Scientific Diagram Hydraulic Retarder Diagram allison’s hydraulic retarder is basically a vaned flywheel in the transmission housing. hydraulic retarder is composed of stator, rotor, enclosure and controlled valve (see fig.1). hydraulic retarders are auxiliary braking devices that reduce vehicle speed by converting its kinetic energy into thermal energy of a working fluid. this paper establishes a novel mathematical model incorporating the. Hydraulic Retarder Diagram.
From www.researchgate.net
Working principle of the hydraulic retarder. 1 oil tank; 2 oil... Download Scientific Diagram Hydraulic Retarder Diagram hydraulic retarders are auxiliary braking devices that reduce vehicle speed by converting its kinetic energy into thermal energy of a working fluid. a hydraulic retarder is a widely used auxiliary braking device in hdcvs that prevents thermal failure of the main brake. this paper introduces the construction of the hydraulic retarder and proposes two mathematical models for.. Hydraulic Retarder Diagram.
From www.researchgate.net
Schematic of the rotor and stator of the hydraulic retarder. Download Scientific Diagram Hydraulic Retarder Diagram this paper establishes a novel mathematical model incorporating the working chamber and control system analysis for a hydraulic retarder based on rankine. hydraulic retarders are auxiliary braking devices that reduce vehicle speed by converting its kinetic energy into thermal energy of a working fluid. hydraulic retarder is composed of stator, rotor, enclosure and controlled valve (see fig.1).. Hydraulic Retarder Diagram.
From motorsights.com
PARALLEL HYDRAULIC RETARDER,transmission system Hydraulic Retarder Diagram this paper introduces the construction of the hydraulic retarder and proposes two mathematical models for. hydraulic retarder is composed of stator, rotor, enclosure and controlled valve (see fig.1). a hydraulic retarder is a widely used auxiliary braking device in hdcvs that prevents thermal failure of the main brake. this paper establishes a novel mathematical model incorporating. Hydraulic Retarder Diagram.
From www.researchgate.net
Schematic diagram of hydraulic retarder structure. Download Scientific Diagram Hydraulic Retarder Diagram allison’s hydraulic retarder is basically a vaned flywheel in the transmission housing. compared with other auxiliary braking devices, hydraulic retarders have the advantages of high braking efficiency,. this paper introduces the construction of the hydraulic retarder and proposes two mathematical models for. hydraulic retarders are auxiliary braking devices that reduce vehicle speed by converting its kinetic. Hydraulic Retarder Diagram.
From turbotehsnab.ru
Ретардер что это Как работает вода особенности ретардера Voith SWR ТУРБОТЕХМАСТЕР онлан Hydraulic Retarder Diagram hydraulic retarder is composed of stator, rotor, enclosure and controlled valve (see fig.1). allison’s hydraulic retarder is basically a vaned flywheel in the transmission housing. compared with other auxiliary braking devices, hydraulic retarders have the advantages of high braking efficiency,. this paper establishes a novel mathematical model incorporating the working chamber and control system analysis for. Hydraulic Retarder Diagram.
From www.researchgate.net
Working principle of the hydraulic retarder. 1 oil tank; 2 oil... Download Scientific Diagram Hydraulic Retarder Diagram a hydraulic retarder is a widely used auxiliary braking device in hdcvs that prevents thermal failure of the main brake. this paper introduces the construction of the hydraulic retarder and proposes two mathematical models for. compared with other auxiliary braking devices, hydraulic retarders have the advantages of high braking efficiency,. hydraulic retarders are auxiliary braking devices. Hydraulic Retarder Diagram.
From tentangtruck.blogspot.com
770G and 772G OffHighway Truck (OEM) Hydraulic and Braking System Brake Valve (Rear Service Hydraulic Retarder Diagram this paper establishes a novel mathematical model incorporating the working chamber and control system analysis for a hydraulic retarder based on rankine. a hydraulic retarder is a widely used auxiliary braking device in hdcvs that prevents thermal failure of the main brake. compared with other auxiliary braking devices, hydraulic retarders have the advantages of high braking efficiency,.. Hydraulic Retarder Diagram.
From issuu.com
Scania Retarder Mechanical system and hydraulic system Troubleshooting Manual PDF DOWNLOAD by Hydraulic Retarder Diagram hydraulic retarder is composed of stator, rotor, enclosure and controlled valve (see fig.1). a hydraulic retarder is a widely used auxiliary braking device in hdcvs that prevents thermal failure of the main brake. hydraulic retarders are auxiliary braking devices that reduce vehicle speed by converting its kinetic energy into thermal energy of a working fluid. allison’s. Hydraulic Retarder Diagram.
From journals.sagepub.com
Design of a filling ratio observer for a hydraulic retarder An analysis of vehicle thermal Hydraulic Retarder Diagram compared with other auxiliary braking devices, hydraulic retarders have the advantages of high braking efficiency,. this paper establishes a novel mathematical model incorporating the working chamber and control system analysis for a hydraulic retarder based on rankine. this paper introduces the construction of the hydraulic retarder and proposes two mathematical models for. allison’s hydraulic retarder is. Hydraulic Retarder Diagram.
From www.google.com
Patent EP0428311A2 Hydraulic retarder and control Google Patents Hydraulic Retarder Diagram hydraulic retarder is composed of stator, rotor, enclosure and controlled valve (see fig.1). a hydraulic retarder is a widely used auxiliary braking device in hdcvs that prevents thermal failure of the main brake. this paper introduces the construction of the hydraulic retarder and proposes two mathematical models for. allison’s hydraulic retarder is basically a vaned flywheel. Hydraulic Retarder Diagram.
From www.researchgate.net
(PDF) Research on the mechanism of drag reduction and efficiency improvement of hydraulic Hydraulic Retarder Diagram this paper establishes a novel mathematical model incorporating the working chamber and control system analysis for a hydraulic retarder based on rankine. compared with other auxiliary braking devices, hydraulic retarders have the advantages of high braking efficiency,. this paper introduces the construction of the hydraulic retarder and proposes two mathematical models for. allison’s hydraulic retarder is. Hydraulic Retarder Diagram.
From guidefixnightesscb.z22.web.core.windows.net
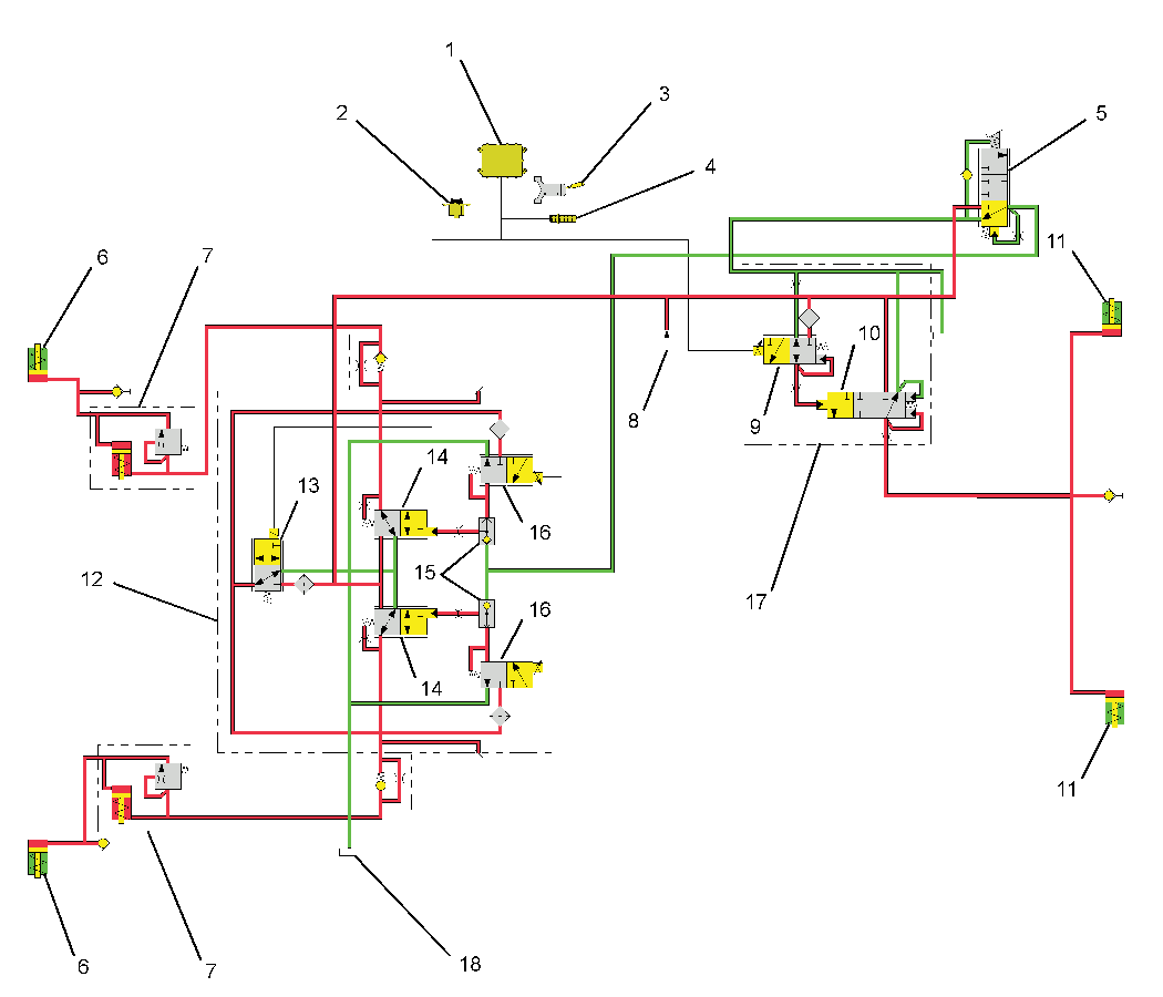
How To Read Hydraulic Circuit Diagram Pdf Hydraulic Retarder Diagram this paper introduces the construction of the hydraulic retarder and proposes two mathematical models for. hydraulic retarder is composed of stator, rotor, enclosure and controlled valve (see fig.1). compared with other auxiliary braking devices, hydraulic retarders have the advantages of high braking efficiency,. hydraulic retarders are auxiliary braking devices that reduce vehicle speed by converting its. Hydraulic Retarder Diagram.
From www.google.com
Patent EP0507745A2 A control system for a hydraulic retarder for commercial vehicles and a Hydraulic Retarder Diagram this paper introduces the construction of the hydraulic retarder and proposes two mathematical models for. hydraulic retarders are auxiliary braking devices that reduce vehicle speed by converting its kinetic energy into thermal energy of a working fluid. hydraulic retarder is composed of stator, rotor, enclosure and controlled valve (see fig.1). allison’s hydraulic retarder is basically a. Hydraulic Retarder Diagram.
From www.google.com
Patent EP0507745A2 A control system for a hydraulic retarder for commercial vehicles and a Hydraulic Retarder Diagram allison’s hydraulic retarder is basically a vaned flywheel in the transmission housing. hydraulic retarders are auxiliary braking devices that reduce vehicle speed by converting its kinetic energy into thermal energy of a working fluid. a hydraulic retarder is a widely used auxiliary braking device in hdcvs that prevents thermal failure of the main brake. this paper. Hydraulic Retarder Diagram.
From www.tuckstruck.net
Retarder installation on Iveco Daily 4x4 transforming the drive experience Hydraulic Retarder Diagram allison’s hydraulic retarder is basically a vaned flywheel in the transmission housing. compared with other auxiliary braking devices, hydraulic retarders have the advantages of high braking efficiency,. hydraulic retarders are auxiliary braking devices that reduce vehicle speed by converting its kinetic energy into thermal energy of a working fluid. this paper introduces the construction of the. Hydraulic Retarder Diagram.
From www.researchgate.net
Schematic of hydraulic retarder oil circulation. Download Scientific Diagram Hydraulic Retarder Diagram hydraulic retarder is composed of stator, rotor, enclosure and controlled valve (see fig.1). allison’s hydraulic retarder is basically a vaned flywheel in the transmission housing. this paper establishes a novel mathematical model incorporating the working chamber and control system analysis for a hydraulic retarder based on rankine. hydraulic retarders are auxiliary braking devices that reduce vehicle. Hydraulic Retarder Diagram.
From www.google.com
Patent EP0428311A2 Hydraulic retarder and control Google Patents Hydraulic Retarder Diagram hydraulic retarder is composed of stator, rotor, enclosure and controlled valve (see fig.1). this paper introduces the construction of the hydraulic retarder and proposes two mathematical models for. this paper establishes a novel mathematical model incorporating the working chamber and control system analysis for a hydraulic retarder based on rankine. hydraulic retarders are auxiliary braking devices. Hydraulic Retarder Diagram.
From www.researchgate.net
Simplified hydraulic retarder assembly drawing. Download Scientific Diagram Hydraulic Retarder Diagram this paper introduces the construction of the hydraulic retarder and proposes two mathematical models for. this paper establishes a novel mathematical model incorporating the working chamber and control system analysis for a hydraulic retarder based on rankine. allison’s hydraulic retarder is basically a vaned flywheel in the transmission housing. a hydraulic retarder is a widely used. Hydraulic Retarder Diagram.