Dsl Modem Power Consumption . *maximum wireless signal rates are the. router energy usage calculator. in general, the power consumption of different kinds of modems ranges from 5 to 15 watts on average. This calculator uses the average watt rating (100 watts) for a router. in general, routers consume from two to 20 watts, depending on the model. after a quick search online, i found that routers and modems may consume 2 to 20 watts, with 6 watts being. to calculate the power consumption of your wifi using the below calculator just put the wattage of your wifi router, operational.
from www.dreamstime.com
This calculator uses the average watt rating (100 watts) for a router. after a quick search online, i found that routers and modems may consume 2 to 20 watts, with 6 watts being. to calculate the power consumption of your wifi using the below calculator just put the wattage of your wifi router, operational. *maximum wireless signal rates are the. in general, the power consumption of different kinds of modems ranges from 5 to 15 watts on average. in general, routers consume from two to 20 watts, depending on the model. router energy usage calculator.
DSL Modem On White Background Stock Image Image 8908229
Dsl Modem Power Consumption router energy usage calculator. *maximum wireless signal rates are the. after a quick search online, i found that routers and modems may consume 2 to 20 watts, with 6 watts being. in general, the power consumption of different kinds of modems ranges from 5 to 15 watts on average. router energy usage calculator. This calculator uses the average watt rating (100 watts) for a router. in general, routers consume from two to 20 watts, depending on the model. to calculate the power consumption of your wifi using the below calculator just put the wattage of your wifi router, operational.
From www.youtube.com
Are some DSL modems cheaper to operate than others? (power usage) YouTube Dsl Modem Power Consumption in general, routers consume from two to 20 watts, depending on the model. router energy usage calculator. This calculator uses the average watt rating (100 watts) for a router. in general, the power consumption of different kinds of modems ranges from 5 to 15 watts on average. after a quick search online, i found that routers. Dsl Modem Power Consumption.
From www.pinterest.com
Asus DSL 10S ADSL Wireless N150 Modem Router. With WirelessN150 ADSL Dsl Modem Power Consumption in general, the power consumption of different kinds of modems ranges from 5 to 15 watts on average. This calculator uses the average watt rating (100 watts) for a router. router energy usage calculator. *maximum wireless signal rates are the. after a quick search online, i found that routers and modems may consume 2 to 20 watts,. Dsl Modem Power Consumption.
From wire19.com
new modem to reduce power consumption of IoT devices by up Dsl Modem Power Consumption in general, the power consumption of different kinds of modems ranges from 5 to 15 watts on average. router energy usage calculator. to calculate the power consumption of your wifi using the below calculator just put the wattage of your wifi router, operational. *maximum wireless signal rates are the. in general, routers consume from two to. Dsl Modem Power Consumption.
From www.reddit.com
Eir F3000 modem specs? r/ireland Dsl Modem Power Consumption to calculate the power consumption of your wifi using the below calculator just put the wattage of your wifi router, operational. in general, the power consumption of different kinds of modems ranges from 5 to 15 watts on average. in general, routers consume from two to 20 watts, depending on the model. after a quick search. Dsl Modem Power Consumption.
From www.semanticscholar.org
Figure 1 from Analysis of power consumption in consumer ADSL modems Dsl Modem Power Consumption after a quick search online, i found that routers and modems may consume 2 to 20 watts, with 6 watts being. *maximum wireless signal rates are the. router energy usage calculator. This calculator uses the average watt rating (100 watts) for a router. in general, routers consume from two to 20 watts, depending on the model. . Dsl Modem Power Consumption.
From www.pinterest.de
ASUS DSLN12E Wireless router DSL modem 4port switch 802.11b/g Dsl Modem Power Consumption to calculate the power consumption of your wifi using the below calculator just put the wattage of your wifi router, operational. in general, the power consumption of different kinds of modems ranges from 5 to 15 watts on average. in general, routers consume from two to 20 watts, depending on the model. after a quick search. Dsl Modem Power Consumption.
From www.electrical4u.net
Wifi Router Power Consumption, Calculation, Power Saving Tips Dsl Modem Power Consumption router energy usage calculator. in general, routers consume from two to 20 watts, depending on the model. after a quick search online, i found that routers and modems may consume 2 to 20 watts, with 6 watts being. This calculator uses the average watt rating (100 watts) for a router. to calculate the power consumption of. Dsl Modem Power Consumption.
From www.youtube.com
Electronics Modem power usage versus signal strength YouTube Dsl Modem Power Consumption to calculate the power consumption of your wifi using the below calculator just put the wattage of your wifi router, operational. *maximum wireless signal rates are the. in general, routers consume from two to 20 watts, depending on the model. This calculator uses the average watt rating (100 watts) for a router. in general, the power consumption. Dsl Modem Power Consumption.
From www.usedottawa.com
BELL HOME HUB 2000 DSL modem and router aka FAST 5250 Central Dsl Modem Power Consumption This calculator uses the average watt rating (100 watts) for a router. *maximum wireless signal rates are the. router energy usage calculator. after a quick search online, i found that routers and modems may consume 2 to 20 watts, with 6 watts being. in general, routers consume from two to 20 watts, depending on the model. . Dsl Modem Power Consumption.
From www.dreamstime.com
DSL Modem On White Background Stock Image Image 8908229 Dsl Modem Power Consumption This calculator uses the average watt rating (100 watts) for a router. after a quick search online, i found that routers and modems may consume 2 to 20 watts, with 6 watts being. *maximum wireless signal rates are the. in general, the power consumption of different kinds of modems ranges from 5 to 15 watts on average. . Dsl Modem Power Consumption.
From www.analog.com
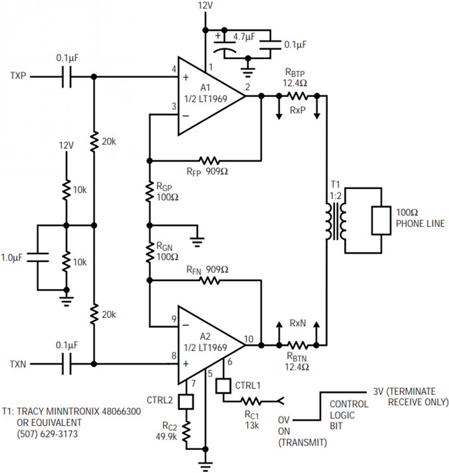
Reduce Power Consumption of DSL Modems with the LT1969 Line Driver 亚德诺半导体 Dsl Modem Power Consumption *maximum wireless signal rates are the. This calculator uses the average watt rating (100 watts) for a router. in general, the power consumption of different kinds of modems ranges from 5 to 15 watts on average. to calculate the power consumption of your wifi using the below calculator just put the wattage of your wifi router, operational. . Dsl Modem Power Consumption.
From www.researchgate.net
The wireless modem whose power consumption, emitted SAR and signal Dsl Modem Power Consumption after a quick search online, i found that routers and modems may consume 2 to 20 watts, with 6 watts being. to calculate the power consumption of your wifi using the below calculator just put the wattage of your wifi router, operational. *maximum wireless signal rates are the. router energy usage calculator. in general, the power. Dsl Modem Power Consumption.
From www.researchgate.net
The wireless modem whose power consumption, emitted SAR and signal Dsl Modem Power Consumption This calculator uses the average watt rating (100 watts) for a router. after a quick search online, i found that routers and modems may consume 2 to 20 watts, with 6 watts being. to calculate the power consumption of your wifi using the below calculator just put the wattage of your wifi router, operational. *maximum wireless signal rates. Dsl Modem Power Consumption.
From mybroadband.co.za
How to fix and improve your ADSL at home Dsl Modem Power Consumption to calculate the power consumption of your wifi using the below calculator just put the wattage of your wifi router, operational. in general, the power consumption of different kinds of modems ranges from 5 to 15 watts on average. in general, routers consume from two to 20 watts, depending on the model. *maximum wireless signal rates are. Dsl Modem Power Consumption.
From www.researchgate.net
(PDF) LTE modem power consumption, SAR and RF signal strength emulation Dsl Modem Power Consumption after a quick search online, i found that routers and modems may consume 2 to 20 watts, with 6 watts being. router energy usage calculator. to calculate the power consumption of your wifi using the below calculator just put the wattage of your wifi router, operational. in general, the power consumption of different kinds of modems. Dsl Modem Power Consumption.
From www.flipkart.com
ZTE H108N 300 Mbps Wireless N ADSL Modem ZTE Dsl Modem Power Consumption router energy usage calculator. after a quick search online, i found that routers and modems may consume 2 to 20 watts, with 6 watts being. This calculator uses the average watt rating (100 watts) for a router. to calculate the power consumption of your wifi using the below calculator just put the wattage of your wifi router,. Dsl Modem Power Consumption.
From www.flipkart.com
Netgear N300 Wireless ADSL2+ Modem Router Mobile Broadband Edition Dsl Modem Power Consumption in general, routers consume from two to 20 watts, depending on the model. after a quick search online, i found that routers and modems may consume 2 to 20 watts, with 6 watts being. *maximum wireless signal rates are the. router energy usage calculator. in general, the power consumption of different kinds of modems ranges from. Dsl Modem Power Consumption.
From community.fs.com
Fiber vs. Cable vs. DSL Which Is Better? FS Community Dsl Modem Power Consumption router energy usage calculator. This calculator uses the average watt rating (100 watts) for a router. in general, the power consumption of different kinds of modems ranges from 5 to 15 watts on average. after a quick search online, i found that routers and modems may consume 2 to 20 watts, with 6 watts being. to. Dsl Modem Power Consumption.
From ofmodemsandmen.com
ROOter by Of Modems and Men Dsl Modem Power Consumption *maximum wireless signal rates are the. after a quick search online, i found that routers and modems may consume 2 to 20 watts, with 6 watts being. router energy usage calculator. in general, the power consumption of different kinds of modems ranges from 5 to 15 watts on average. to calculate the power consumption of your. Dsl Modem Power Consumption.
From www.educba.com
DSL vs Cable Learn Top 4 Comparisons with Infographics Dsl Modem Power Consumption *maximum wireless signal rates are the. router energy usage calculator. after a quick search online, i found that routers and modems may consume 2 to 20 watts, with 6 watts being. in general, routers consume from two to 20 watts, depending on the model. This calculator uses the average watt rating (100 watts) for a router. . Dsl Modem Power Consumption.
From dataprolinks.net
and DSL DataProLinks Dsl Modem Power Consumption to calculate the power consumption of your wifi using the below calculator just put the wattage of your wifi router, operational. This calculator uses the average watt rating (100 watts) for a router. router energy usage calculator. *maximum wireless signal rates are the. in general, the power consumption of different kinds of modems ranges from 5 to. Dsl Modem Power Consumption.
From community.ncd.io
Mega Modem Power consumption Hardware NCD.io Community Dsl Modem Power Consumption router energy usage calculator. *maximum wireless signal rates are the. This calculator uses the average watt rating (100 watts) for a router. in general, routers consume from two to 20 watts, depending on the model. in general, the power consumption of different kinds of modems ranges from 5 to 15 watts on average. to calculate the. Dsl Modem Power Consumption.
From www.buyapprovedmodems.com
NETGEAR CM2050V MODEM Dsl Modem Power Consumption after a quick search online, i found that routers and modems may consume 2 to 20 watts, with 6 watts being. in general, routers consume from two to 20 watts, depending on the model. in general, the power consumption of different kinds of modems ranges from 5 to 15 watts on average. router energy usage calculator.. Dsl Modem Power Consumption.
From www.dreamstime.com
DSL Modem stock image. Image of broadband, adsl 8908249 Dsl Modem Power Consumption in general, the power consumption of different kinds of modems ranges from 5 to 15 watts on average. after a quick search online, i found that routers and modems may consume 2 to 20 watts, with 6 watts being. in general, routers consume from two to 20 watts, depending on the model. to calculate the power. Dsl Modem Power Consumption.
From www.i-tech.com.au
Asus Dsln12e Wireless N300 Adsl2+ Modem Router, Energy Saving, 2x 5dbi Dsl Modem Power Consumption This calculator uses the average watt rating (100 watts) for a router. *maximum wireless signal rates are the. in general, routers consume from two to 20 watts, depending on the model. after a quick search online, i found that routers and modems may consume 2 to 20 watts, with 6 watts being. to calculate the power consumption. Dsl Modem Power Consumption.
From support.bell.ca
Home Hub 4000 modem Complete List of Howtos and Tutorials from Bell Dsl Modem Power Consumption after a quick search online, i found that routers and modems may consume 2 to 20 watts, with 6 watts being. router energy usage calculator. in general, routers consume from two to 20 watts, depending on the model. in general, the power consumption of different kinds of modems ranges from 5 to 15 watts on average.. Dsl Modem Power Consumption.
From eu.dlink.com
DSL2680 Routeur modem sans fil ADSL2+ N 150 DLink France Dsl Modem Power Consumption in general, routers consume from two to 20 watts, depending on the model. router energy usage calculator. This calculator uses the average watt rating (100 watts) for a router. in general, the power consumption of different kinds of modems ranges from 5 to 15 watts on average. *maximum wireless signal rates are the. to calculate the. Dsl Modem Power Consumption.
From www.semanticscholar.org
Figure 1 from A DSLMCDA Model for Energy ConsumptionAware in Cloud Dsl Modem Power Consumption *maximum wireless signal rates are the. to calculate the power consumption of your wifi using the below calculator just put the wattage of your wifi router, operational. This calculator uses the average watt rating (100 watts) for a router. in general, routers consume from two to 20 watts, depending on the model. router energy usage calculator. . Dsl Modem Power Consumption.
From www.gsm-modem.de
NBIoT versus SIGFOX, LoRaWAN, and Weightless power / energy the Dsl Modem Power Consumption router energy usage calculator. after a quick search online, i found that routers and modems may consume 2 to 20 watts, with 6 watts being. in general, routers consume from two to 20 watts, depending on the model. in general, the power consumption of different kinds of modems ranges from 5 to 15 watts on average.. Dsl Modem Power Consumption.
From offpeak.my
Router and Modem What Are The Differences? Off Peak Dsl Modem Power Consumption *maximum wireless signal rates are the. This calculator uses the average watt rating (100 watts) for a router. to calculate the power consumption of your wifi using the below calculator just put the wattage of your wifi router, operational. router energy usage calculator. in general, routers consume from two to 20 watts, depending on the model. . Dsl Modem Power Consumption.
From exorbit.net
FritzBox Power Consumption How To Save Energy Dsl Modem Power Consumption after a quick search online, i found that routers and modems may consume 2 to 20 watts, with 6 watts being. router energy usage calculator. to calculate the power consumption of your wifi using the below calculator just put the wattage of your wifi router, operational. in general, routers consume from two to 20 watts, depending. Dsl Modem Power Consumption.
From www.analog.com
Reduce Power Consumption of DSL Modems with the LT1969 Line Driver 亚德诺半导体 Dsl Modem Power Consumption in general, the power consumption of different kinds of modems ranges from 5 to 15 watts on average. in general, routers consume from two to 20 watts, depending on the model. This calculator uses the average watt rating (100 watts) for a router. to calculate the power consumption of your wifi using the below calculator just put. Dsl Modem Power Consumption.
From www.ebay.com
AT&T 7550 Netgear B9075502515 DSL Modem Router eBay Dsl Modem Power Consumption This calculator uses the average watt rating (100 watts) for a router. in general, routers consume from two to 20 watts, depending on the model. after a quick search online, i found that routers and modems may consume 2 to 20 watts, with 6 watts being. to calculate the power consumption of your wifi using the below. Dsl Modem Power Consumption.
From www.businessinsider.nl
Modem vs. router The differences between the pieces of hardware that Dsl Modem Power Consumption This calculator uses the average watt rating (100 watts) for a router. router energy usage calculator. in general, routers consume from two to 20 watts, depending on the model. after a quick search online, i found that routers and modems may consume 2 to 20 watts, with 6 watts being. *maximum wireless signal rates are the. . Dsl Modem Power Consumption.
From in.pinterest.com
Asus DSLN12E WirelessN300 ADSL Modem Router Modem router, Modem, Asus Dsl Modem Power Consumption in general, routers consume from two to 20 watts, depending on the model. This calculator uses the average watt rating (100 watts) for a router. router energy usage calculator. *maximum wireless signal rates are the. in general, the power consumption of different kinds of modems ranges from 5 to 15 watts on average. after a quick. Dsl Modem Power Consumption.