Driver To Read Sd Card . This post provides a windows 10 sd card reader driver download and. If your sd card doesn’t show up in windows 10 file system, but in disk management, check whether there is a drive letter for the card. Sd card reader not working or recognized. We explore some solutions which may help you fix the problem where your windows 11/10 is unable to detect or read the sd. Ensure that the drivers are updated. The fact is that most sd card issues are not caused by sd cards—they are caused by sd card readers and their drivers. Reinstall the sd card reader driver. One of the most common causes of an unrecognized sd card is an incorrect or outdated card reader driver. If windows 10 doesn’t recognize the sd card reader, it might be the sd card reader driver issue. The most common cause of an unrecognized sd card is a faulty, incorrect or outdated card reader driver. Issues like sd card corruption, a faulty card reader, a missing drive letter, outdated drivers, and more could cause the sd card.
from www.youtube.com
Issues like sd card corruption, a faulty card reader, a missing drive letter, outdated drivers, and more could cause the sd card. If your sd card doesn’t show up in windows 10 file system, but in disk management, check whether there is a drive letter for the card. The fact is that most sd card issues are not caused by sd cards—they are caused by sd card readers and their drivers. Reinstall the sd card reader driver. We explore some solutions which may help you fix the problem where your windows 11/10 is unable to detect or read the sd. One of the most common causes of an unrecognized sd card is an incorrect or outdated card reader driver. Sd card reader not working or recognized. This post provides a windows 10 sd card reader driver download and. Ensure that the drivers are updated. If windows 10 doesn’t recognize the sd card reader, it might be the sd card reader driver issue.
Fixing a SD Card read only YouTube
Driver To Read Sd Card Sd card reader not working or recognized. Sd card reader not working or recognized. Ensure that the drivers are updated. The most common cause of an unrecognized sd card is a faulty, incorrect or outdated card reader driver. Reinstall the sd card reader driver. The fact is that most sd card issues are not caused by sd cards—they are caused by sd card readers and their drivers. One of the most common causes of an unrecognized sd card is an incorrect or outdated card reader driver. If windows 10 doesn’t recognize the sd card reader, it might be the sd card reader driver issue. This post provides a windows 10 sd card reader driver download and. Issues like sd card corruption, a faulty card reader, a missing drive letter, outdated drivers, and more could cause the sd card. We explore some solutions which may help you fix the problem where your windows 11/10 is unable to detect or read the sd. If your sd card doesn’t show up in windows 10 file system, but in disk management, check whether there is a drive letter for the card.
From olporchrome.weebly.com
Sd card reader not working olporchrome Driver To Read Sd Card The fact is that most sd card issues are not caused by sd cards—they are caused by sd card readers and their drivers. Sd card reader not working or recognized. The most common cause of an unrecognized sd card is a faulty, incorrect or outdated card reader driver. If your sd card doesn’t show up in windows 10 file system,. Driver To Read Sd Card.
From baplinx.weebly.com
Sd card reader not working on laptop baplinx Driver To Read Sd Card If windows 10 doesn’t recognize the sd card reader, it might be the sd card reader driver issue. Reinstall the sd card reader driver. Issues like sd card corruption, a faulty card reader, a missing drive letter, outdated drivers, and more could cause the sd card. Sd card reader not working or recognized. This post provides a windows 10 sd. Driver To Read Sd Card.
From h30434.www3.hp.com
SD card reader identification and driver HP Support Community 6310169 Driver To Read Sd Card Ensure that the drivers are updated. If windows 10 doesn’t recognize the sd card reader, it might be the sd card reader driver issue. We explore some solutions which may help you fix the problem where your windows 11/10 is unable to detect or read the sd. If your sd card doesn’t show up in windows 10 file system, but. Driver To Read Sd Card.
From www.androiddata-recovery.com
Data Recovery When SD Card is Showing Empty or Blank on Android Driver To Read Sd Card If your sd card doesn’t show up in windows 10 file system, but in disk management, check whether there is a drive letter for the card. One of the most common causes of an unrecognized sd card is an incorrect or outdated card reader driver. This post provides a windows 10 sd card reader driver download and. If windows 10. Driver To Read Sd Card.
From techstory.in
My SD Card is not Working, How to Fix? TechStory Driver To Read Sd Card We explore some solutions which may help you fix the problem where your windows 11/10 is unable to detect or read the sd. Reinstall the sd card reader driver. Sd card reader not working or recognized. The most common cause of an unrecognized sd card is a faulty, incorrect or outdated card reader driver. If windows 10 doesn’t recognize the. Driver To Read Sd Card.
From h30434.www3.hp.com
Solved SD 4 card reader for HP EliteDesk G3 800 HP Support Community Driver To Read Sd Card Ensure that the drivers are updated. The fact is that most sd card issues are not caused by sd cards—they are caused by sd card readers and their drivers. This post provides a windows 10 sd card reader driver download and. Sd card reader not working or recognized. Issues like sd card corruption, a faulty card reader, a missing drive. Driver To Read Sd Card.
From bwillcreative.com
Find The Best SD Cards For You And Your Camera (What To Look For) Driver To Read Sd Card The fact is that most sd card issues are not caused by sd cards—they are caused by sd card readers and their drivers. The most common cause of an unrecognized sd card is a faulty, incorrect or outdated card reader driver. We explore some solutions which may help you fix the problem where your windows 11/10 is unable to detect. Driver To Read Sd Card.
From recoverit.wondershare.com
SD Card Not Detected Windows10/11 [12 Methods] Driver To Read Sd Card One of the most common causes of an unrecognized sd card is an incorrect or outdated card reader driver. Issues like sd card corruption, a faulty card reader, a missing drive letter, outdated drivers, and more could cause the sd card. Sd card reader not working or recognized. The fact is that most sd card issues are not caused by. Driver To Read Sd Card.
From deltalook.weebly.com
Sd card reader driver download deltalook Driver To Read Sd Card If windows 10 doesn’t recognize the sd card reader, it might be the sd card reader driver issue. The fact is that most sd card issues are not caused by sd cards—they are caused by sd card readers and their drivers. Sd card reader not working or recognized. One of the most common causes of an unrecognized sd card is. Driver To Read Sd Card.
From adenaha.blogspot.com
Free download Hp sd card reader driver windows 10 download Driver To Read Sd Card This post provides a windows 10 sd card reader driver download and. Issues like sd card corruption, a faulty card reader, a missing drive letter, outdated drivers, and more could cause the sd card. If your sd card doesn’t show up in windows 10 file system, but in disk management, check whether there is a drive letter for the card.. Driver To Read Sd Card.
From playgawer.weebly.com
Sd card reader not working windows 7 playgawer Driver To Read Sd Card We explore some solutions which may help you fix the problem where your windows 11/10 is unable to detect or read the sd. If windows 10 doesn’t recognize the sd card reader, it might be the sd card reader driver issue. One of the most common causes of an unrecognized sd card is an incorrect or outdated card reader driver.. Driver To Read Sd Card.
From falasstyles.weebly.com
Sd card reader not working falasstyles Driver To Read Sd Card Reinstall the sd card reader driver. If windows 10 doesn’t recognize the sd card reader, it might be the sd card reader driver issue. The most common cause of an unrecognized sd card is a faulty, incorrect or outdated card reader driver. If your sd card doesn’t show up in windows 10 file system, but in disk management, check whether. Driver To Read Sd Card.
From www.easeus.com
What Nintendo Switch SD Card Format Is & How to Format Driver To Read Sd Card Reinstall the sd card reader driver. If windows 10 doesn’t recognize the sd card reader, it might be the sd card reader driver issue. The most common cause of an unrecognized sd card is a faulty, incorrect or outdated card reader driver. Ensure that the drivers are updated. One of the most common causes of an unrecognized sd card is. Driver To Read Sd Card.
From spycamcentral.com
Buy SD Memory Cards SpyCamCentral Driver To Read Sd Card Sd card reader not working or recognized. Ensure that the drivers are updated. If windows 10 doesn’t recognize the sd card reader, it might be the sd card reader driver issue. One of the most common causes of an unrecognized sd card is an incorrect or outdated card reader driver. We explore some solutions which may help you fix the. Driver To Read Sd Card.
From robots.net
How To Use An SD Card Reader Driver To Read Sd Card This post provides a windows 10 sd card reader driver download and. If your sd card doesn’t show up in windows 10 file system, but in disk management, check whether there is a drive letter for the card. Issues like sd card corruption, a faulty card reader, a missing drive letter, outdated drivers, and more could cause the sd card.. Driver To Read Sd Card.
From ebay.it
NEW SD to USB 3.0 High Speed Multi Card Reader Adapter for SD SDHC SDXC Driver To Read Sd Card If windows 10 doesn’t recognize the sd card reader, it might be the sd card reader driver issue. This post provides a windows 10 sd card reader driver download and. The most common cause of an unrecognized sd card is a faulty, incorrect or outdated card reader driver. One of the most common causes of an unrecognized sd card is. Driver To Read Sd Card.
From www.addictivetips.com
How to read a MicroSD card on Windows 10 Driver To Read Sd Card If your sd card doesn’t show up in windows 10 file system, but in disk management, check whether there is a drive letter for the card. If windows 10 doesn’t recognize the sd card reader, it might be the sd card reader driver issue. Reinstall the sd card reader driver. The most common cause of an unrecognized sd card is. Driver To Read Sd Card.
From deltalook.weebly.com
Sd card reader driver download deltalook Driver To Read Sd Card If your sd card doesn’t show up in windows 10 file system, but in disk management, check whether there is a drive letter for the card. This post provides a windows 10 sd card reader driver download and. Sd card reader not working or recognized. If windows 10 doesn’t recognize the sd card reader, it might be the sd card. Driver To Read Sd Card.
From www.icareall.com
Fix SD Card Errors Corrupted Card Cannot Be Used/Read [10 Ways] Driver To Read Sd Card Issues like sd card corruption, a faulty card reader, a missing drive letter, outdated drivers, and more could cause the sd card. Ensure that the drivers are updated. If your sd card doesn’t show up in windows 10 file system, but in disk management, check whether there is a drive letter for the card. This post provides a windows 10. Driver To Read Sd Card.
From www.youtube.com
Fixing a SD Card read only YouTube Driver To Read Sd Card The most common cause of an unrecognized sd card is a faulty, incorrect or outdated card reader driver. This post provides a windows 10 sd card reader driver download and. If windows 10 doesn’t recognize the sd card reader, it might be the sd card reader driver issue. Issues like sd card corruption, a faulty card reader, a missing drive. Driver To Read Sd Card.
From www.youtube.com
How to Print Photos in Memory Card (Epson XP830) NPD5556 YouTube Driver To Read Sd Card We explore some solutions which may help you fix the problem where your windows 11/10 is unable to detect or read the sd. Ensure that the drivers are updated. If windows 10 doesn’t recognize the sd card reader, it might be the sd card reader driver issue. Issues like sd card corruption, a faulty card reader, a missing drive letter,. Driver To Read Sd Card.
From www.cleverfiles.com
How to Fix SD Card Not Showing Up/Recognized [2022 Guide] Driver To Read Sd Card Ensure that the drivers are updated. This post provides a windows 10 sd card reader driver download and. One of the most common causes of an unrecognized sd card is an incorrect or outdated card reader driver. Sd card reader not working or recognized. Reinstall the sd card reader driver. We explore some solutions which may help you fix the. Driver To Read Sd Card.
From toptechboy.com
Arduino LESSON 21 Log Sensor Data to an SD Card Technology Tutorials Driver To Read Sd Card Issues like sd card corruption, a faulty card reader, a missing drive letter, outdated drivers, and more could cause the sd card. This post provides a windows 10 sd card reader driver download and. We explore some solutions which may help you fix the problem where your windows 11/10 is unable to detect or read the sd. One of the. Driver To Read Sd Card.
From www.techradar.com
How to avoid SD card and microSD card scams during Black Friday TechRadar Driver To Read Sd Card If windows 10 doesn’t recognize the sd card reader, it might be the sd card reader driver issue. One of the most common causes of an unrecognized sd card is an incorrect or outdated card reader driver. The fact is that most sd card issues are not caused by sd cards—they are caused by sd card readers and their drivers.. Driver To Read Sd Card.
From www.youtube.com
How to Fix "SD Card can’t read/write" Error? YouTube Driver To Read Sd Card Ensure that the drivers are updated. This post provides a windows 10 sd card reader driver download and. The most common cause of an unrecognized sd card is a faulty, incorrect or outdated card reader driver. The fact is that most sd card issues are not caused by sd cards—they are caused by sd card readers and their drivers. Issues. Driver To Read Sd Card.
From www.youtube.com
Record & Playback Audio on ESP32 SD Card StepbyStep Guide & Demo Driver To Read Sd Card The most common cause of an unrecognized sd card is a faulty, incorrect or outdated card reader driver. If your sd card doesn’t show up in windows 10 file system, but in disk management, check whether there is a drive letter for the card. Sd card reader not working or recognized. If windows 10 doesn’t recognize the sd card reader,. Driver To Read Sd Card.
From whatsabyte.com
Will an SD Card Work After Getting Wet? (Explained) WhatsaByte Driver To Read Sd Card This post provides a windows 10 sd card reader driver download and. Issues like sd card corruption, a faulty card reader, a missing drive letter, outdated drivers, and more could cause the sd card. If windows 10 doesn’t recognize the sd card reader, it might be the sd card reader driver issue. One of the most common causes of an. Driver To Read Sd Card.
From darwinsdata.com
What do the classes of SD cards mean? Darwin's Data Driver To Read Sd Card Issues like sd card corruption, a faulty card reader, a missing drive letter, outdated drivers, and more could cause the sd card. Sd card reader not working or recognized. The most common cause of an unrecognized sd card is a faulty, incorrect or outdated card reader driver. This post provides a windows 10 sd card reader driver download and. Reinstall. Driver To Read Sd Card.
From www.aliexpress.com
Buy 3 x USB 2.0 Micro SD Card Adapter Reader Writer Driver To Read Sd Card We explore some solutions which may help you fix the problem where your windows 11/10 is unable to detect or read the sd. The fact is that most sd card issues are not caused by sd cards—they are caused by sd card readers and their drivers. This post provides a windows 10 sd card reader driver download and. If windows. Driver To Read Sd Card.
From www.aliexpress.com
OTGMicroSDCardReaderUSB30CardReader20ForUSBMicroSD.jpg Driver To Read Sd Card If your sd card doesn’t show up in windows 10 file system, but in disk management, check whether there is a drive letter for the card. The most common cause of an unrecognized sd card is a faulty, incorrect or outdated card reader driver. This post provides a windows 10 sd card reader driver download and. Issues like sd card. Driver To Read Sd Card.
From www.youtube.com
How to Fix SD Card Not Detected / Showing Up / Recognized? [Windows 10 Driver To Read Sd Card The fact is that most sd card issues are not caused by sd cards—they are caused by sd card readers and their drivers. We explore some solutions which may help you fix the problem where your windows 11/10 is unable to detect or read the sd. One of the most common causes of an unrecognized sd card is an incorrect. Driver To Read Sd Card.
From joihktyko.blob.core.windows.net
Micro Sd Memory Card Difference at Agnes Moser blog Driver To Read Sd Card Reinstall the sd card reader driver. One of the most common causes of an unrecognized sd card is an incorrect or outdated card reader driver. If windows 10 doesn’t recognize the sd card reader, it might be the sd card reader driver issue. The fact is that most sd card issues are not caused by sd cards—they are caused by. Driver To Read Sd Card.
From acetoasia.weebly.com
acetoasia Sd card writer software Driver To Read Sd Card If windows 10 doesn’t recognize the sd card reader, it might be the sd card reader driver issue. We explore some solutions which may help you fix the problem where your windows 11/10 is unable to detect or read the sd. Sd card reader not working or recognized. This post provides a windows 10 sd card reader driver download and.. Driver To Read Sd Card.
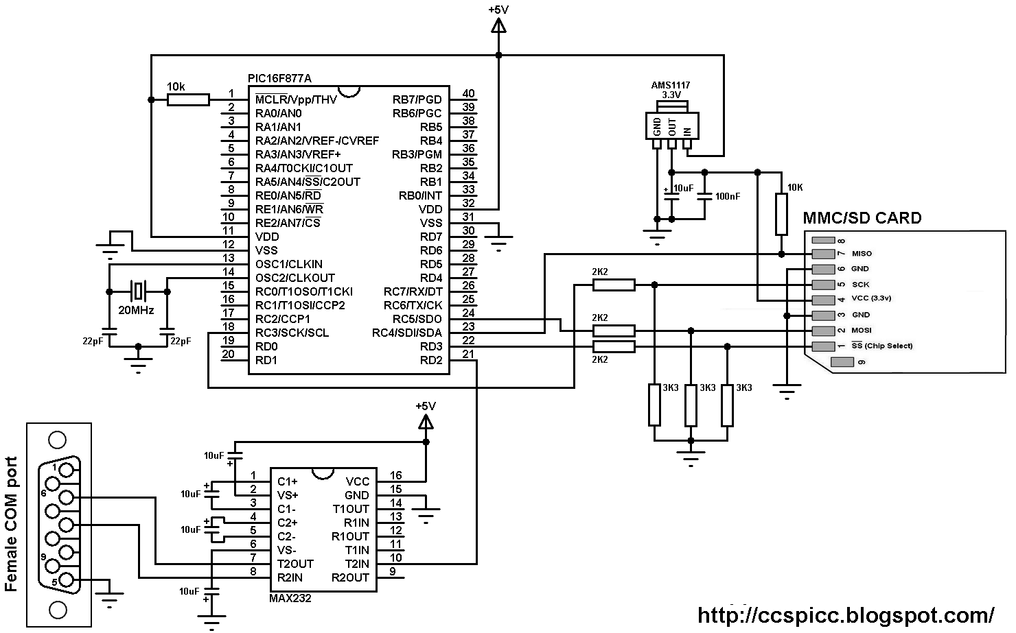
From ccspicc.blogspot.com
Read text file from SD card with FAT16 file system using PIC16F877A Driver To Read Sd Card The most common cause of an unrecognized sd card is a faulty, incorrect or outdated card reader driver. If your sd card doesn’t show up in windows 10 file system, but in disk management, check whether there is a drive letter for the card. Ensure that the drivers are updated. The fact is that most sd card issues are not. Driver To Read Sd Card.
From www.youtube.com
How to replace the SD Card Reader for HP ProBook 450 G7 Laptop YouTube Driver To Read Sd Card Ensure that the drivers are updated. One of the most common causes of an unrecognized sd card is an incorrect or outdated card reader driver. Sd card reader not working or recognized. Issues like sd card corruption, a faulty card reader, a missing drive letter, outdated drivers, and more could cause the sd card. The most common cause of an. Driver To Read Sd Card.