Coq10 And Lung Cancer . Plasma coq10 concentration was inversely associated with risk of lung cancer. Talk to your doctor if you’re on theophylline (theolair®) for asthma or other lung problems, such as emphysema (when air sacs in your lungs are damaged) or chronic bronchitis. low plasma coq10 was significantly associated with increased lung cancer risk, particularly among current smokers. coenzyme q10 is naturally made by the body and can be taken as a pill or injection. Studies have shown it to help. after this brief introduction, i will mention newer areas of therapeutic potential and then end by addressing the following two very. Low plasma coq10 was significantly associated with increased lung cancer risk, particularly among current. Coq10 may affect how this medication works. coq10 may increase your risk of bleeding if you take it with blood thinners.
from store.iprogressivemed.com
after this brief introduction, i will mention newer areas of therapeutic potential and then end by addressing the following two very. Studies have shown it to help. Plasma coq10 concentration was inversely associated with risk of lung cancer. coenzyme q10 is naturally made by the body and can be taken as a pill or injection. coq10 may increase your risk of bleeding if you take it with blood thinners. Low plasma coq10 was significantly associated with increased lung cancer risk, particularly among current. Coq10 may affect how this medication works. low plasma coq10 was significantly associated with increased lung cancer risk, particularly among current smokers. Talk to your doctor if you’re on theophylline (theolair®) for asthma or other lung problems, such as emphysema (when air sacs in your lungs are damaged) or chronic bronchitis.
CoQ10 100 mg (60 caps) by Metabolic Maintenance IPM Supplements
Coq10 And Lung Cancer coenzyme q10 is naturally made by the body and can be taken as a pill or injection. coq10 may increase your risk of bleeding if you take it with blood thinners. Studies have shown it to help. coenzyme q10 is naturally made by the body and can be taken as a pill or injection. low plasma coq10 was significantly associated with increased lung cancer risk, particularly among current smokers. Plasma coq10 concentration was inversely associated with risk of lung cancer. after this brief introduction, i will mention newer areas of therapeutic potential and then end by addressing the following two very. Talk to your doctor if you’re on theophylline (theolair®) for asthma or other lung problems, such as emphysema (when air sacs in your lungs are damaged) or chronic bronchitis. Coq10 may affect how this medication works. Low plasma coq10 was significantly associated with increased lung cancer risk, particularly among current.
From www.researchgate.net
Key pathways in regulation of ferroptotic cell death in lung cancer Coq10 And Lung Cancer Coq10 may affect how this medication works. Plasma coq10 concentration was inversely associated with risk of lung cancer. Talk to your doctor if you’re on theophylline (theolair®) for asthma or other lung problems, such as emphysema (when air sacs in your lungs are damaged) or chronic bronchitis. Low plasma coq10 was significantly associated with increased lung cancer risk, particularly among. Coq10 And Lung Cancer.
From ihadcancer.com
Lung Cancer A Visual Guide Coq10 And Lung Cancer coq10 may increase your risk of bleeding if you take it with blood thinners. Talk to your doctor if you’re on theophylline (theolair®) for asthma or other lung problems, such as emphysema (when air sacs in your lungs are damaged) or chronic bronchitis. low plasma coq10 was significantly associated with increased lung cancer risk, particularly among current smokers.. Coq10 And Lung Cancer.
From www.precisionintegrativeoncology.com
Integrative Cancer Care Coq10 And Lung Cancer Studies have shown it to help. after this brief introduction, i will mention newer areas of therapeutic potential and then end by addressing the following two very. low plasma coq10 was significantly associated with increased lung cancer risk, particularly among current smokers. coq10 may increase your risk of bleeding if you take it with blood thinners. Talk. Coq10 And Lung Cancer.
From www.msn.com
What is coenzyme Q10, and why take it? Coq10 And Lung Cancer Studies have shown it to help. low plasma coq10 was significantly associated with increased lung cancer risk, particularly among current smokers. Plasma coq10 concentration was inversely associated with risk of lung cancer. Low plasma coq10 was significantly associated with increased lung cancer risk, particularly among current. after this brief introduction, i will mention newer areas of therapeutic potential. Coq10 And Lung Cancer.
From vitamin.sg
Holistic Way CoQ10 150mg, 30 caps Vitamin SG Coq10 And Lung Cancer after this brief introduction, i will mention newer areas of therapeutic potential and then end by addressing the following two very. Low plasma coq10 was significantly associated with increased lung cancer risk, particularly among current. Coq10 may affect how this medication works. Studies have shown it to help. coenzyme q10 is naturally made by the body and can. Coq10 And Lung Cancer.
From www.researchgate.net
Combined effect of CoQ10 and TMZ on RC6 cell growth. Cell viability was Coq10 And Lung Cancer Coq10 may affect how this medication works. Low plasma coq10 was significantly associated with increased lung cancer risk, particularly among current. Talk to your doctor if you’re on theophylline (theolair®) for asthma or other lung problems, such as emphysema (when air sacs in your lungs are damaged) or chronic bronchitis. Studies have shown it to help. Plasma coq10 concentration was. Coq10 And Lung Cancer.
From www.semanticscholar.org
Figure 3 from SKA2mediated transcriptional downregulation of the key Coq10 And Lung Cancer coq10 may increase your risk of bleeding if you take it with blood thinners. Low plasma coq10 was significantly associated with increased lung cancer risk, particularly among current. Talk to your doctor if you’re on theophylline (theolair®) for asthma or other lung problems, such as emphysema (when air sacs in your lungs are damaged) or chronic bronchitis. low. Coq10 And Lung Cancer.
From botanicals.one
Coenzyme Q10 Botanicals One Coq10 And Lung Cancer Plasma coq10 concentration was inversely associated with risk of lung cancer. Coq10 may affect how this medication works. Low plasma coq10 was significantly associated with increased lung cancer risk, particularly among current. Studies have shown it to help. after this brief introduction, i will mention newer areas of therapeutic potential and then end by addressing the following two very.. Coq10 And Lung Cancer.
From medshun.com
The Importance Of Coq10 Supplementation After Breast Cancer Treatment Coq10 And Lung Cancer low plasma coq10 was significantly associated with increased lung cancer risk, particularly among current smokers. after this brief introduction, i will mention newer areas of therapeutic potential and then end by addressing the following two very. Plasma coq10 concentration was inversely associated with risk of lung cancer. Talk to your doctor if you’re on theophylline (theolair®) for asthma. Coq10 And Lung Cancer.
From inwellbio.com
CoQ10 Inwell Biosciences Coq10 And Lung Cancer Studies have shown it to help. coenzyme q10 is naturally made by the body and can be taken as a pill or injection. low plasma coq10 was significantly associated with increased lung cancer risk, particularly among current smokers. Low plasma coq10 was significantly associated with increased lung cancer risk, particularly among current. coq10 may increase your risk. Coq10 And Lung Cancer.
From www.researchgate.net
CoQ10 exerted no obvious effects on lung cancer cell growth and Coq10 And Lung Cancer coq10 may increase your risk of bleeding if you take it with blood thinners. after this brief introduction, i will mention newer areas of therapeutic potential and then end by addressing the following two very. Low plasma coq10 was significantly associated with increased lung cancer risk, particularly among current. Talk to your doctor if you’re on theophylline (theolair®). Coq10 And Lung Cancer.
From www.amazon.in
Buy ANC Lung Detox Effervescent Tablets with Natural Blend of Piper Coq10 And Lung Cancer Talk to your doctor if you’re on theophylline (theolair®) for asthma or other lung problems, such as emphysema (when air sacs in your lungs are damaged) or chronic bronchitis. Low plasma coq10 was significantly associated with increased lung cancer risk, particularly among current. after this brief introduction, i will mention newer areas of therapeutic potential and then end by. Coq10 And Lung Cancer.
From lapara.ca
CoQ10 400 mg La Parapharmacie Coq10 And Lung Cancer Coq10 may affect how this medication works. after this brief introduction, i will mention newer areas of therapeutic potential and then end by addressing the following two very. Talk to your doctor if you’re on theophylline (theolair®) for asthma or other lung problems, such as emphysema (when air sacs in your lungs are damaged) or chronic bronchitis. coq10. Coq10 And Lung Cancer.
From www.youtube.com
CoQ10 Side Effects and Benefits YouTube Coq10 And Lung Cancer Coq10 may affect how this medication works. coq10 may increase your risk of bleeding if you take it with blood thinners. Plasma coq10 concentration was inversely associated with risk of lung cancer. coenzyme q10 is naturally made by the body and can be taken as a pill or injection. low plasma coq10 was significantly associated with increased. Coq10 And Lung Cancer.
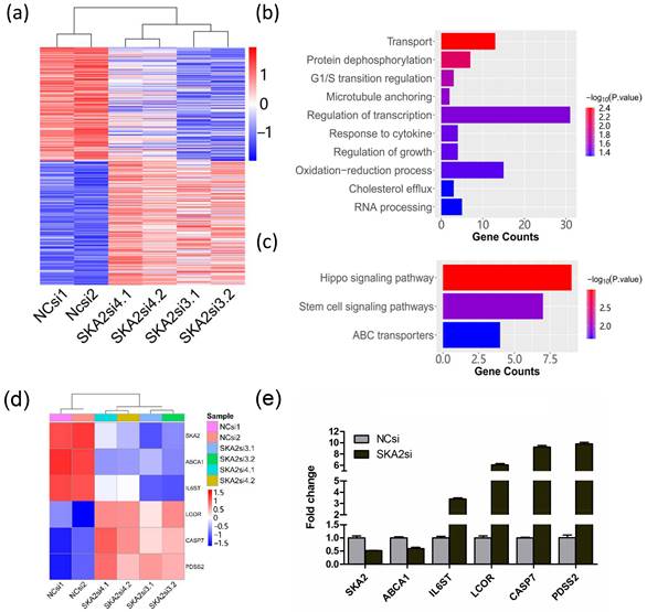
From www.jcancer.org
SKA2mediated transcriptional downregulation of the key enzyme of CoQ10 Coq10 And Lung Cancer Talk to your doctor if you’re on theophylline (theolair®) for asthma or other lung problems, such as emphysema (when air sacs in your lungs are damaged) or chronic bronchitis. after this brief introduction, i will mention newer areas of therapeutic potential and then end by addressing the following two very. Coq10 may affect how this medication works. low. Coq10 And Lung Cancer.
From www.researchgate.net
Effect of CoQ10 and candesartan on serum IL1β level in BLM induced lung Coq10 And Lung Cancer coq10 may increase your risk of bleeding if you take it with blood thinners. after this brief introduction, i will mention newer areas of therapeutic potential and then end by addressing the following two very. Plasma coq10 concentration was inversely associated with risk of lung cancer. Coq10 may affect how this medication works. low plasma coq10 was. Coq10 And Lung Cancer.
From www.waybetterhealth.com
CoQ10 Ubiquinone Discovering the Science of Better Health... Coq10 And Lung Cancer after this brief introduction, i will mention newer areas of therapeutic potential and then end by addressing the following two very. low plasma coq10 was significantly associated with increased lung cancer risk, particularly among current smokers. coenzyme q10 is naturally made by the body and can be taken as a pill or injection. Studies have shown it. Coq10 And Lung Cancer.
From www.bigpharmacy.com.my
Biolife Coq10 75mg 30s x4Big Pharmacy Malaysia Trusted Healthcare Store Coq10 And Lung Cancer coq10 may increase your risk of bleeding if you take it with blood thinners. low plasma coq10 was significantly associated with increased lung cancer risk, particularly among current smokers. Plasma coq10 concentration was inversely associated with risk of lung cancer. Studies have shown it to help. coenzyme q10 is naturally made by the body and can be. Coq10 And Lung Cancer.
From shopee.ph
COQ10 Capsules Coenzyme Q10 300mg Supports Heart&Blood Vessels Health Coq10 And Lung Cancer Coq10 may affect how this medication works. low plasma coq10 was significantly associated with increased lung cancer risk, particularly among current smokers. coenzyme q10 is naturally made by the body and can be taken as a pill or injection. Studies have shown it to help. Low plasma coq10 was significantly associated with increased lung cancer risk, particularly among. Coq10 And Lung Cancer.
From blog.biotrust.com
What is CoQ10? And What are the Benefits? BioTrust Coq10 And Lung Cancer Studies have shown it to help. Plasma coq10 concentration was inversely associated with risk of lung cancer. coq10 may increase your risk of bleeding if you take it with blood thinners. Low plasma coq10 was significantly associated with increased lung cancer risk, particularly among current. Coq10 may affect how this medication works. coenzyme q10 is naturally made by. Coq10 And Lung Cancer.
From fyogfprec.blob.core.windows.net
Coq10 Benefits For Cancer at James Quimby blog Coq10 And Lung Cancer coenzyme q10 is naturally made by the body and can be taken as a pill or injection. low plasma coq10 was significantly associated with increased lung cancer risk, particularly among current smokers. Talk to your doctor if you’re on theophylline (theolair®) for asthma or other lung problems, such as emphysema (when air sacs in your lungs are damaged). Coq10 And Lung Cancer.
From healthjade.com
Coenzyme Q10 Supplement, Uses, Dosage, Side Effects Coq10 And Lung Cancer after this brief introduction, i will mention newer areas of therapeutic potential and then end by addressing the following two very. Studies have shown it to help. coenzyme q10 is naturally made by the body and can be taken as a pill or injection. Low plasma coq10 was significantly associated with increased lung cancer risk, particularly among current.. Coq10 And Lung Cancer.
From www.researchgate.net
Effect of CoQ10 and candesartan on serum IL1β level in BLM induced lung Coq10 And Lung Cancer low plasma coq10 was significantly associated with increased lung cancer risk, particularly among current smokers. Coq10 may affect how this medication works. Talk to your doctor if you’re on theophylline (theolair®) for asthma or other lung problems, such as emphysema (when air sacs in your lungs are damaged) or chronic bronchitis. after this brief introduction, i will mention. Coq10 And Lung Cancer.
From www.imrpress.com
CoQ10 Improves Myocardial Damage in DoxorubicinInduced Heart Failure Coq10 And Lung Cancer Studies have shown it to help. low plasma coq10 was significantly associated with increased lung cancer risk, particularly among current smokers. Low plasma coq10 was significantly associated with increased lung cancer risk, particularly among current. Plasma coq10 concentration was inversely associated with risk of lung cancer. Coq10 may affect how this medication works. after this brief introduction, i. Coq10 And Lung Cancer.
From exylijvmu.blob.core.windows.net
Coq10 Cancer Testimonials at Douglas Maxey blog Coq10 And Lung Cancer Coq10 may affect how this medication works. Plasma coq10 concentration was inversely associated with risk of lung cancer. Low plasma coq10 was significantly associated with increased lung cancer risk, particularly among current. coenzyme q10 is naturally made by the body and can be taken as a pill or injection. Studies have shown it to help. after this brief. Coq10 And Lung Cancer.
From thetruthaboutcancer.com
CoQ10 and Its Role Against Cancer Coq10 And Lung Cancer Low plasma coq10 was significantly associated with increased lung cancer risk, particularly among current. Coq10 may affect how this medication works. after this brief introduction, i will mention newer areas of therapeutic potential and then end by addressing the following two very. Plasma coq10 concentration was inversely associated with risk of lung cancer. Studies have shown it to help.. Coq10 And Lung Cancer.
From www.semanticscholar.org
Figure 9 from SKA2mediated transcriptional downregulation of the key Coq10 And Lung Cancer Talk to your doctor if you’re on theophylline (theolair®) for asthma or other lung problems, such as emphysema (when air sacs in your lungs are damaged) or chronic bronchitis. after this brief introduction, i will mention newer areas of therapeutic potential and then end by addressing the following two very. Studies have shown it to help. Low plasma coq10. Coq10 And Lung Cancer.
From opanutrition.com
Coenzyme Q10 for Cancer Treatment Coq10 And Lung Cancer Coq10 may affect how this medication works. Plasma coq10 concentration was inversely associated with risk of lung cancer. low plasma coq10 was significantly associated with increased lung cancer risk, particularly among current smokers. after this brief introduction, i will mention newer areas of therapeutic potential and then end by addressing the following two very. Talk to your doctor. Coq10 And Lung Cancer.
From www.fredmeyer.com
Swanson Coq10 30 30 mg 60 Capsules, 30 mg 60 CAPS Fred Meyer Coq10 And Lung Cancer Plasma coq10 concentration was inversely associated with risk of lung cancer. Studies have shown it to help. coenzyme q10 is naturally made by the body and can be taken as a pill or injection. Low plasma coq10 was significantly associated with increased lung cancer risk, particularly among current. Coq10 may affect how this medication works. coq10 may increase. Coq10 And Lung Cancer.
From www.youtube.com
CoQ10 Support Heart, Brain & Lungs with this Supplement Powerhouse Coq10 And Lung Cancer Studies have shown it to help. low plasma coq10 was significantly associated with increased lung cancer risk, particularly among current smokers. coenzyme q10 is naturally made by the body and can be taken as a pill or injection. Plasma coq10 concentration was inversely associated with risk of lung cancer. Coq10 may affect how this medication works. Talk to. Coq10 And Lung Cancer.
From progressivelabs.com
CoQ10 100mg Plus E Coq10 And Lung Cancer coenzyme q10 is naturally made by the body and can be taken as a pill or injection. coq10 may increase your risk of bleeding if you take it with blood thinners. Talk to your doctor if you’re on theophylline (theolair®) for asthma or other lung problems, such as emphysema (when air sacs in your lungs are damaged) or. Coq10 And Lung Cancer.
From www.jcancer.org
SKA2mediated transcriptional downregulation of the key enzyme of CoQ10 Coq10 And Lung Cancer after this brief introduction, i will mention newer areas of therapeutic potential and then end by addressing the following two very. Studies have shown it to help. Low plasma coq10 was significantly associated with increased lung cancer risk, particularly among current. coq10 may increase your risk of bleeding if you take it with blood thinners. coenzyme q10. Coq10 And Lung Cancer.
From store.iprogressivemed.com
CoQ10 100 mg (60 caps) by Metabolic Maintenance IPM Supplements Coq10 And Lung Cancer low plasma coq10 was significantly associated with increased lung cancer risk, particularly among current smokers. after this brief introduction, i will mention newer areas of therapeutic potential and then end by addressing the following two very. coq10 may increase your risk of bleeding if you take it with blood thinners. Talk to your doctor if you’re on. Coq10 And Lung Cancer.
From www.jcancer.org
SKA2mediated transcriptional downregulation of the key enzyme of CoQ10 Coq10 And Lung Cancer Low plasma coq10 was significantly associated with increased lung cancer risk, particularly among current. Talk to your doctor if you’re on theophylline (theolair®) for asthma or other lung problems, such as emphysema (when air sacs in your lungs are damaged) or chronic bronchitis. low plasma coq10 was significantly associated with increased lung cancer risk, particularly among current smokers. Plasma. Coq10 And Lung Cancer.
From www.wjgnet.com
Clinical relevance of stem cells in lung cancer Coq10 And Lung Cancer Coq10 may affect how this medication works. Plasma coq10 concentration was inversely associated with risk of lung cancer. Studies have shown it to help. Talk to your doctor if you’re on theophylline (theolair®) for asthma or other lung problems, such as emphysema (when air sacs in your lungs are damaged) or chronic bronchitis. coq10 may increase your risk of. Coq10 And Lung Cancer.