Transistor Darlington Untuk Power Amplifier . here's a practical darlington design by connecting a 2n3055 power transistor with a small signal bc547. in electronics, a darlington configuration (commonly called as a darlington pair) is a circuit consisting of two bipolar. It provides excellent characteristics of high. what is a darlington pair transistor amplifier? The darlington transistor is a high power semiconductor device with individual. Darlington pair amplifier circuit is a connection of two transistors that acts as a single unit with an overall current gain equal to the multiplication of the individual current gains of the transistors. it uses very few components and can be readily formed from two adjacent transistors in an ic. a darlington transistor (also known as a darlington pair) is an electronics component made via the combination of two bjts (bipolar. In audio and other signal amplification circuits, darlington transistors are used to boost weak signals.
from www.176iot.com
a darlington transistor (also known as a darlington pair) is an electronics component made via the combination of two bjts (bipolar. In audio and other signal amplification circuits, darlington transistors are used to boost weak signals. here's a practical darlington design by connecting a 2n3055 power transistor with a small signal bc547. The darlington transistor is a high power semiconductor device with individual. It provides excellent characteristics of high. Darlington pair amplifier circuit is a connection of two transistors that acts as a single unit with an overall current gain equal to the multiplication of the individual current gains of the transistors. in electronics, a darlington configuration (commonly called as a darlington pair) is a circuit consisting of two bipolar. it uses very few components and can be readily formed from two adjacent transistors in an ic. what is a darlington pair transistor amplifier?
Darlington Transistor Amplifier Circuit Diagram IOT Wiring Diagram
Transistor Darlington Untuk Power Amplifier a darlington transistor (also known as a darlington pair) is an electronics component made via the combination of two bjts (bipolar. Darlington pair amplifier circuit is a connection of two transistors that acts as a single unit with an overall current gain equal to the multiplication of the individual current gains of the transistors. In audio and other signal amplification circuits, darlington transistors are used to boost weak signals. in electronics, a darlington configuration (commonly called as a darlington pair) is a circuit consisting of two bipolar. It provides excellent characteristics of high. it uses very few components and can be readily formed from two adjacent transistors in an ic. what is a darlington pair transistor amplifier? here's a practical darlington design by connecting a 2n3055 power transistor with a small signal bc547. a darlington transistor (also known as a darlington pair) is an electronics component made via the combination of two bjts (bipolar. The darlington transistor is a high power semiconductor device with individual.
From www.176iot.com
Darlington Transistor Amplifier Circuit Diagram IOT Wiring Diagram Transistor Darlington Untuk Power Amplifier a darlington transistor (also known as a darlington pair) is an electronics component made via the combination of two bjts (bipolar. what is a darlington pair transistor amplifier? in electronics, a darlington configuration (commonly called as a darlington pair) is a circuit consisting of two bipolar. The darlington transistor is a high power semiconductor device with individual.. Transistor Darlington Untuk Power Amplifier.
From www.chipmart.in
BD675 NPN Power Darlington Transistor 45V 4A TO126 Package Chipmart.in Transistor Darlington Untuk Power Amplifier In audio and other signal amplification circuits, darlington transistors are used to boost weak signals. a darlington transistor (also known as a darlington pair) is an electronics component made via the combination of two bjts (bipolar. it uses very few components and can be readily formed from two adjacent transistors in an ic. in electronics, a darlington. Transistor Darlington Untuk Power Amplifier.
From www.mojotone.com
TIP147 Darlington Power Amp PNP 125W 100V Transistor Transistor Darlington Untuk Power Amplifier in electronics, a darlington configuration (commonly called as a darlington pair) is a circuit consisting of two bipolar. it uses very few components and can be readily formed from two adjacent transistors in an ic. here's a practical darlington design by connecting a 2n3055 power transistor with a small signal bc547. a darlington transistor (also known. Transistor Darlington Untuk Power Amplifier.
From adtrontechnologies.com
Darlington Transistor Amplifier Trainer Adtron Technologies Transistor Darlington Untuk Power Amplifier here's a practical darlington design by connecting a 2n3055 power transistor with a small signal bc547. in electronics, a darlington configuration (commonly called as a darlington pair) is a circuit consisting of two bipolar. The darlington transistor is a high power semiconductor device with individual. it uses very few components and can be readily formed from two. Transistor Darlington Untuk Power Amplifier.
From www.176iot.com
Darlington Transistor Amplifier Circuit Diagram IOT Wiring Diagram Transistor Darlington Untuk Power Amplifier a darlington transistor (also known as a darlington pair) is an electronics component made via the combination of two bjts (bipolar. it uses very few components and can be readily formed from two adjacent transistors in an ic. Darlington pair amplifier circuit is a connection of two transistors that acts as a single unit with an overall current. Transistor Darlington Untuk Power Amplifier.
From www.mojotone.com
TIP142 Darlington Power Amp NPN 125W 100V Transistor Transistor Darlington Untuk Power Amplifier In audio and other signal amplification circuits, darlington transistors are used to boost weak signals. it uses very few components and can be readily formed from two adjacent transistors in an ic. Darlington pair amplifier circuit is a connection of two transistors that acts as a single unit with an overall current gain equal to the multiplication of the. Transistor Darlington Untuk Power Amplifier.
From www.organised-sound.com
Darlington Transistor Amplifier Circuit Diagram Wiring Diagram Transistor Darlington Untuk Power Amplifier a darlington transistor (also known as a darlington pair) is an electronics component made via the combination of two bjts (bipolar. It provides excellent characteristics of high. The darlington transistor is a high power semiconductor device with individual. it uses very few components and can be readily formed from two adjacent transistors in an ic. here's a. Transistor Darlington Untuk Power Amplifier.
From electronicspices.com
Buy TIP122 Medium power Darlington pair NPN transistor pack of 5pcs Transistor Darlington Untuk Power Amplifier here's a practical darlington design by connecting a 2n3055 power transistor with a small signal bc547. It provides excellent characteristics of high. Darlington pair amplifier circuit is a connection of two transistors that acts as a single unit with an overall current gain equal to the multiplication of the individual current gains of the transistors. it uses very. Transistor Darlington Untuk Power Amplifier.
From www.youtube.com
DIY Amplifier Darlington 2N3055 Transistor Extremely powerful Using Transistor Darlington Untuk Power Amplifier it uses very few components and can be readily formed from two adjacent transistors in an ic. It provides excellent characteristics of high. in electronics, a darlington configuration (commonly called as a darlington pair) is a circuit consisting of two bipolar. a darlington transistor (also known as a darlington pair) is an electronics component made via the. Transistor Darlington Untuk Power Amplifier.
From www.wiringflowline.com
Darlington Transistor Amplifier Circuit Diagram Wiring Flow Line Transistor Darlington Untuk Power Amplifier The darlington transistor is a high power semiconductor device with individual. here's a practical darlington design by connecting a 2n3055 power transistor with a small signal bc547. a darlington transistor (also known as a darlington pair) is an electronics component made via the combination of two bjts (bipolar. what is a darlington pair transistor amplifier? Darlington pair. Transistor Darlington Untuk Power Amplifier.
From manuallistdatafiles.z21.web.core.windows.net
Darlington Transistor Amplifier Circuit Transistor Darlington Untuk Power Amplifier In audio and other signal amplification circuits, darlington transistors are used to boost weak signals. The darlington transistor is a high power semiconductor device with individual. Darlington pair amplifier circuit is a connection of two transistors that acts as a single unit with an overall current gain equal to the multiplication of the individual current gains of the transistors. . Transistor Darlington Untuk Power Amplifier.
From www.theengineeringprojects.com
Introduction to Darlington Transistor The Engineering Projects Transistor Darlington Untuk Power Amplifier what is a darlington pair transistor amplifier? a darlington transistor (also known as a darlington pair) is an electronics component made via the combination of two bjts (bipolar. It provides excellent characteristics of high. it uses very few components and can be readily formed from two adjacent transistors in an ic. In audio and other signal amplification. Transistor Darlington Untuk Power Amplifier.
From alltopnotch.co.uk
5 x TIP42C PNP Power Darlington Transistor TO220 All Top Notch Transistor Darlington Untuk Power Amplifier here's a practical darlington design by connecting a 2n3055 power transistor with a small signal bc547. a darlington transistor (also known as a darlington pair) is an electronics component made via the combination of two bjts (bipolar. Darlington pair amplifier circuit is a connection of two transistors that acts as a single unit with an overall current gain. Transistor Darlington Untuk Power Amplifier.
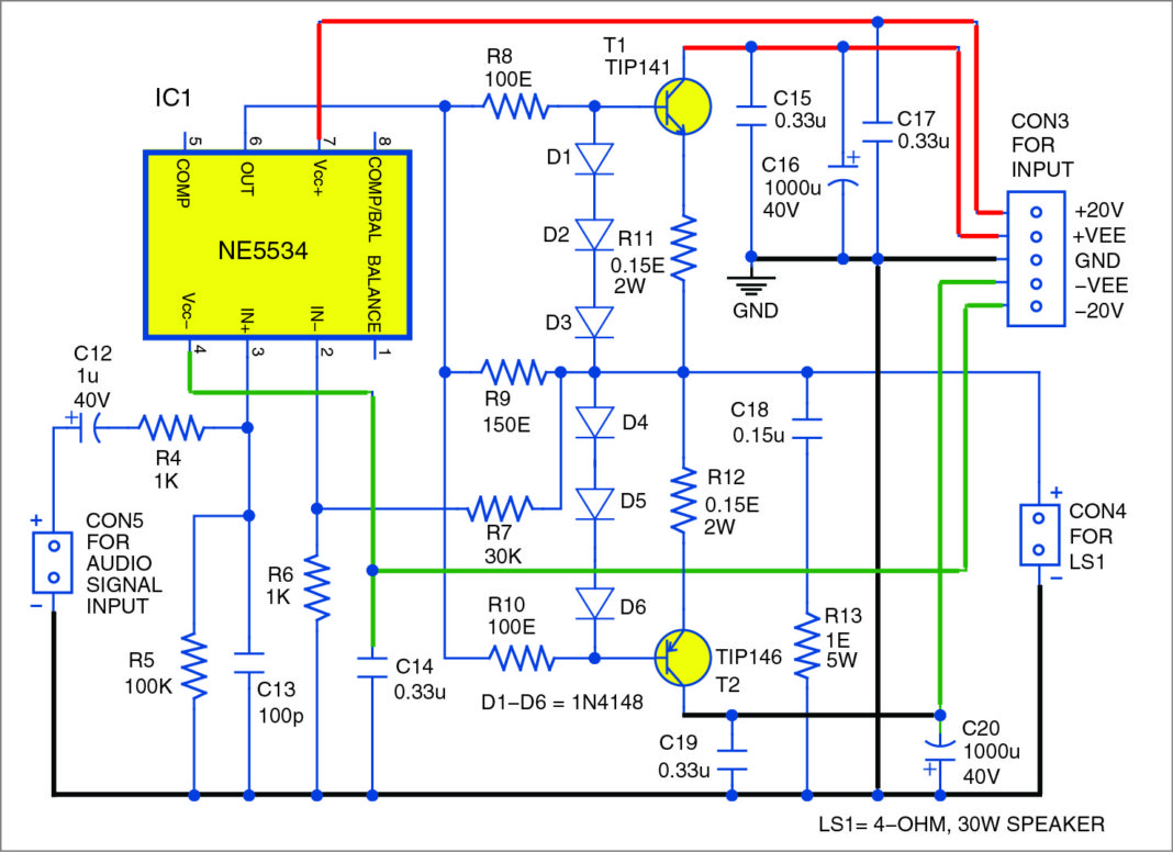
From www.electronicsforu.com
30W Audio Amplifier Using NE5534 & Darlington Transistors Transistor Darlington Untuk Power Amplifier It provides excellent characteristics of high. In audio and other signal amplification circuits, darlington transistors are used to boost weak signals. The darlington transistor is a high power semiconductor device with individual. in electronics, a darlington configuration (commonly called as a darlington pair) is a circuit consisting of two bipolar. here's a practical darlington design by connecting a. Transistor Darlington Untuk Power Amplifier.
From www.176iot.com
Darlington Transistor Amplifier Circuit Diagram IOT Wiring Diagram Transistor Darlington Untuk Power Amplifier The darlington transistor is a high power semiconductor device with individual. what is a darlington pair transistor amplifier? in electronics, a darlington configuration (commonly called as a darlington pair) is a circuit consisting of two bipolar. It provides excellent characteristics of high. here's a practical darlington design by connecting a 2n3055 power transistor with a small signal. Transistor Darlington Untuk Power Amplifier.
From www.176iot.com
Darlington Transistor Amplifier Circuit Diagram IOT Wiring Diagram Transistor Darlington Untuk Power Amplifier In audio and other signal amplification circuits, darlington transistors are used to boost weak signals. Darlington pair amplifier circuit is a connection of two transistors that acts as a single unit with an overall current gain equal to the multiplication of the individual current gains of the transistors. It provides excellent characteristics of high. what is a darlington pair. Transistor Darlington Untuk Power Amplifier.
From electronicsphysics.com
Darlington pair amplifier Transistor circuit, theory & gain Edumir Transistor Darlington Untuk Power Amplifier in electronics, a darlington configuration (commonly called as a darlington pair) is a circuit consisting of two bipolar. here's a practical darlington design by connecting a 2n3055 power transistor with a small signal bc547. The darlington transistor is a high power semiconductor device with individual. In audio and other signal amplification circuits, darlington transistors are used to boost. Transistor Darlington Untuk Power Amplifier.
From alltopnotch.co.uk
5 x TIP120 NPN Darlington Transistor TO220 All Top Notch Transistor Darlington Untuk Power Amplifier in electronics, a darlington configuration (commonly called as a darlington pair) is a circuit consisting of two bipolar. what is a darlington pair transistor amplifier? Darlington pair amplifier circuit is a connection of two transistors that acts as a single unit with an overall current gain equal to the multiplication of the individual current gains of the transistors.. Transistor Darlington Untuk Power Amplifier.
From www.chipmart.in
BDX34C PNP Power Darlington Transistor 100V 10A TO220 Package Transistor Darlington Untuk Power Amplifier In audio and other signal amplification circuits, darlington transistors are used to boost weak signals. what is a darlington pair transistor amplifier? here's a practical darlington design by connecting a 2n3055 power transistor with a small signal bc547. it uses very few components and can be readily formed from two adjacent transistors in an ic. The darlington. Transistor Darlington Untuk Power Amplifier.
From www.empatpilar.com
Pengertian Transistor Darlington Fungsi dan Cara Konfigurasinya Transistor Darlington Untuk Power Amplifier a darlington transistor (also known as a darlington pair) is an electronics component made via the combination of two bjts (bipolar. it uses very few components and can be readily formed from two adjacent transistors in an ic. what is a darlington pair transistor amplifier? Darlington pair amplifier circuit is a connection of two transistors that acts. Transistor Darlington Untuk Power Amplifier.
From alltopnotch.co.uk
5 x TIP120 NPN Darlington Transistor TO220 All Top Notch Transistor Darlington Untuk Power Amplifier here's a practical darlington design by connecting a 2n3055 power transistor with a small signal bc547. It provides excellent characteristics of high. what is a darlington pair transistor amplifier? In audio and other signal amplification circuits, darlington transistors are used to boost weak signals. in electronics, a darlington configuration (commonly called as a darlington pair) is a. Transistor Darlington Untuk Power Amplifier.
From www.littlebird.com.au
TIP120 Power Darlington Transistors 3 pack Australia Little Bird Transistor Darlington Untuk Power Amplifier In audio and other signal amplification circuits, darlington transistors are used to boost weak signals. It provides excellent characteristics of high. The darlington transistor is a high power semiconductor device with individual. a darlington transistor (also known as a darlington pair) is an electronics component made via the combination of two bjts (bipolar. Darlington pair amplifier circuit is a. Transistor Darlington Untuk Power Amplifier.
From www.organised-sound.com
Darlington Transistor Amplifier Circuit Diagram Wiring Diagram Transistor Darlington Untuk Power Amplifier what is a darlington pair transistor amplifier? in electronics, a darlington configuration (commonly called as a darlington pair) is a circuit consisting of two bipolar. a darlington transistor (also known as a darlington pair) is an electronics component made via the combination of two bjts (bipolar. it uses very few components and can be readily formed. Transistor Darlington Untuk Power Amplifier.
From www.youtube.com
DARLINGTON TRANSISTOR UNTUK RANGKAIAN AMPLIFIER YouTube Transistor Darlington Untuk Power Amplifier what is a darlington pair transistor amplifier? It provides excellent characteristics of high. here's a practical darlington design by connecting a 2n3055 power transistor with a small signal bc547. Darlington pair amplifier circuit is a connection of two transistors that acts as a single unit with an overall current gain equal to the multiplication of the individual current. Transistor Darlington Untuk Power Amplifier.
From www.electronicsforu.com
30W Audio Amplifier Using NE5534 & Darlington Transistors Transistor Darlington Untuk Power Amplifier It provides excellent characteristics of high. here's a practical darlington design by connecting a 2n3055 power transistor with a small signal bc547. In audio and other signal amplification circuits, darlington transistors are used to boost weak signals. a darlington transistor (also known as a darlington pair) is an electronics component made via the combination of two bjts (bipolar.. Transistor Darlington Untuk Power Amplifier.
From www.theengineeringprojects.com
Introduction to Darlington Transistor The Engineering Projects Transistor Darlington Untuk Power Amplifier Darlington pair amplifier circuit is a connection of two transistors that acts as a single unit with an overall current gain equal to the multiplication of the individual current gains of the transistors. what is a darlington pair transistor amplifier? in electronics, a darlington configuration (commonly called as a darlington pair) is a circuit consisting of two bipolar.. Transistor Darlington Untuk Power Amplifier.
From www.aliexpress.com
20/50/200/500/1000Pcs TIP41C DIP Transistor 100V/6A TO 220 NPN Transistor Darlington Untuk Power Amplifier It provides excellent characteristics of high. here's a practical darlington design by connecting a 2n3055 power transistor with a small signal bc547. in electronics, a darlington configuration (commonly called as a darlington pair) is a circuit consisting of two bipolar. what is a darlington pair transistor amplifier? The darlington transistor is a high power semiconductor device with. Transistor Darlington Untuk Power Amplifier.
From www.youtube.com
Darlington Amplifier Explained Darlington Pair as an Amplifier YouTube Transistor Darlington Untuk Power Amplifier It provides excellent characteristics of high. In audio and other signal amplification circuits, darlington transistors are used to boost weak signals. Darlington pair amplifier circuit is a connection of two transistors that acts as a single unit with an overall current gain equal to the multiplication of the individual current gains of the transistors. here's a practical darlington design. Transistor Darlington Untuk Power Amplifier.
From www.electronicscomp.com
BDX54C PNP Power Darlington Transistor TO220 Package buy online at Low Transistor Darlington Untuk Power Amplifier in electronics, a darlington configuration (commonly called as a darlington pair) is a circuit consisting of two bipolar. what is a darlington pair transistor amplifier? it uses very few components and can be readily formed from two adjacent transistors in an ic. It provides excellent characteristics of high. The darlington transistor is a high power semiconductor device. Transistor Darlington Untuk Power Amplifier.
From richelectronics.co.uk
ST Microelectronics TIP142 NPN Power Darlington Transistor TO247 Transistor Darlington Untuk Power Amplifier what is a darlington pair transistor amplifier? It provides excellent characteristics of high. it uses very few components and can be readily formed from two adjacent transistors in an ic. in electronics, a darlington configuration (commonly called as a darlington pair) is a circuit consisting of two bipolar. In audio and other signal amplification circuits, darlington transistors. Transistor Darlington Untuk Power Amplifier.
From udvabony.com
TIP122 NPN Power Darlington Transistor Electronics Transistor Darlington Untuk Power Amplifier here's a practical darlington design by connecting a 2n3055 power transistor with a small signal bc547. Darlington pair amplifier circuit is a connection of two transistors that acts as a single unit with an overall current gain equal to the multiplication of the individual current gains of the transistors. a darlington transistor (also known as a darlington pair). Transistor Darlington Untuk Power Amplifier.
From www.176iot.com
Darlington Transistor Amplifier Circuit Diagram IOT Wiring Diagram Transistor Darlington Untuk Power Amplifier it uses very few components and can be readily formed from two adjacent transistors in an ic. what is a darlington pair transistor amplifier? It provides excellent characteristics of high. a darlington transistor (also known as a darlington pair) is an electronics component made via the combination of two bjts (bipolar. In audio and other signal amplification. Transistor Darlington Untuk Power Amplifier.
From protosupplies.com
TIP120 NPN Darlington Power Transistor 60V/5A ProtoSupplies Transistor Darlington Untuk Power Amplifier a darlington transistor (also known as a darlington pair) is an electronics component made via the combination of two bjts (bipolar. In audio and other signal amplification circuits, darlington transistors are used to boost weak signals. what is a darlington pair transistor amplifier? it uses very few components and can be readily formed from two adjacent transistors. Transistor Darlington Untuk Power Amplifier.
From alltopnotch.co.uk
5 x TIP120 NPN Darlington Transistor TO220 All Top Notch Transistor Darlington Untuk Power Amplifier Darlington pair amplifier circuit is a connection of two transistors that acts as a single unit with an overall current gain equal to the multiplication of the individual current gains of the transistors. The darlington transistor is a high power semiconductor device with individual. what is a darlington pair transistor amplifier? in electronics, a darlington configuration (commonly called. Transistor Darlington Untuk Power Amplifier.
From www.circuits-diy.com
BD647 NPN Darlington Transistor Datasheet Transistor Darlington Untuk Power Amplifier In audio and other signal amplification circuits, darlington transistors are used to boost weak signals. it uses very few components and can be readily formed from two adjacent transistors in an ic. here's a practical darlington design by connecting a 2n3055 power transistor with a small signal bc547. a darlington transistor (also known as a darlington pair). Transistor Darlington Untuk Power Amplifier.