What Happens When You Mix Acid And Caustic . we hook them up to a system that uses caustic and acid in different cycles to clean out the stainless steel tanks. in the chemistry lab, i stupidly decided to mix hydrochloric acid and sulphuric acid, both concentrated, in a. sodium hydroxide is a dangerous and caustic substance, which can cause severe burns to the skin. This is called a neutralization reaction and looks like this: they do not transform to a different material, but simply generate heat. However, even if we mix. This is how neutralization happens. Ha + boh → ba + h 2 o + heat. Mixing equal amounts of a strong acid with a strong base also produces a neutral ph (ph = 7) solution. The acid produces hydrogen ions, and the base. in general, bases react with hydrogen ions. if you mix equal amounts of a strong acid and a strong base, the two chemicals essentially cancel each other out and produce a salt and water.
from exotmuppz.blob.core.windows.net
they do not transform to a different material, but simply generate heat. in general, bases react with hydrogen ions. This is called a neutralization reaction and looks like this: if you mix equal amounts of a strong acid and a strong base, the two chemicals essentially cancel each other out and produce a salt and water. we hook them up to a system that uses caustic and acid in different cycles to clean out the stainless steel tanks. The acid produces hydrogen ions, and the base. Mixing equal amounts of a strong acid with a strong base also produces a neutral ph (ph = 7) solution. sodium hydroxide is a dangerous and caustic substance, which can cause severe burns to the skin. However, even if we mix. Ha + boh → ba + h 2 o + heat.
What Two Chemicals When Mixed Explode at Robert Werner blog
What Happens When You Mix Acid And Caustic This is called a neutralization reaction and looks like this: This is called a neutralization reaction and looks like this: Mixing equal amounts of a strong acid with a strong base also produces a neutral ph (ph = 7) solution. sodium hydroxide is a dangerous and caustic substance, which can cause severe burns to the skin. in the chemistry lab, i stupidly decided to mix hydrochloric acid and sulphuric acid, both concentrated, in a. we hook them up to a system that uses caustic and acid in different cycles to clean out the stainless steel tanks. This is how neutralization happens. they do not transform to a different material, but simply generate heat. Ha + boh → ba + h 2 o + heat. However, even if we mix. in general, bases react with hydrogen ions. if you mix equal amounts of a strong acid and a strong base, the two chemicals essentially cancel each other out and produce a salt and water. The acid produces hydrogen ions, and the base.
From www.slideshare.net
Dosing strong acid and caustic soda What Happens When You Mix Acid And Caustic in general, bases react with hydrogen ions. they do not transform to a different material, but simply generate heat. if you mix equal amounts of a strong acid and a strong base, the two chemicals essentially cancel each other out and produce a salt and water. However, even if we mix. This is called a neutralization reaction. What Happens When You Mix Acid And Caustic.
From www.slideserve.com
PPT Acids and alkalis PowerPoint Presentation, free download ID142450 What Happens When You Mix Acid And Caustic in general, bases react with hydrogen ions. sodium hydroxide is a dangerous and caustic substance, which can cause severe burns to the skin. Mixing equal amounts of a strong acid with a strong base also produces a neutral ph (ph = 7) solution. This is how neutralization happens. they do not transform to a different material, but. What Happens When You Mix Acid And Caustic.
From www.kidsplayandcreate.com
What Happens When you Mix an Acid with a Base? Kids Science Kids Play What Happens When You Mix Acid And Caustic Mixing equal amounts of a strong acid with a strong base also produces a neutral ph (ph = 7) solution. we hook them up to a system that uses caustic and acid in different cycles to clean out the stainless steel tanks. sodium hydroxide is a dangerous and caustic substance, which can cause severe burns to the skin.. What Happens When You Mix Acid And Caustic.
From www.slideshare.net
Dosing strong acid and caustic soda What Happens When You Mix Acid And Caustic if you mix equal amounts of a strong acid and a strong base, the two chemicals essentially cancel each other out and produce a salt and water. in general, bases react with hydrogen ions. However, even if we mix. sodium hydroxide is a dangerous and caustic substance, which can cause severe burns to the skin. they. What Happens When You Mix Acid And Caustic.
From www.slideshare.net
Dosing strong acid and caustic soda What Happens When You Mix Acid And Caustic This is how neutralization happens. However, even if we mix. This is called a neutralization reaction and looks like this: Mixing equal amounts of a strong acid with a strong base also produces a neutral ph (ph = 7) solution. if you mix equal amounts of a strong acid and a strong base, the two chemicals essentially cancel each. What Happens When You Mix Acid And Caustic.
From www.slideshare.net
Dosing strong acid and caustic soda What Happens When You Mix Acid And Caustic in general, bases react with hydrogen ions. Mixing equal amounts of a strong acid with a strong base also produces a neutral ph (ph = 7) solution. in the chemistry lab, i stupidly decided to mix hydrochloric acid and sulphuric acid, both concentrated, in a. The acid produces hydrogen ions, and the base. Ha + boh → ba. What Happens When You Mix Acid And Caustic.
From www.slideshare.net
Dosing strong acid and caustic soda What Happens When You Mix Acid And Caustic The acid produces hydrogen ions, and the base. they do not transform to a different material, but simply generate heat. Ha + boh → ba + h 2 o + heat. we hook them up to a system that uses caustic and acid in different cycles to clean out the stainless steel tanks. in the chemistry lab,. What Happens When You Mix Acid And Caustic.
From sciencenotes.org
Mixing Bleach and Vinegar Here's What Happens What Happens When You Mix Acid And Caustic This is called a neutralization reaction and looks like this: Mixing equal amounts of a strong acid with a strong base also produces a neutral ph (ph = 7) solution. The acid produces hydrogen ions, and the base. we hook them up to a system that uses caustic and acid in different cycles to clean out the stainless steel. What Happens When You Mix Acid And Caustic.
From www.youtube.com
Acid Base Neutralization Reactions & Net Ionic Equations Chemistry What Happens When You Mix Acid And Caustic The acid produces hydrogen ions, and the base. Ha + boh → ba + h 2 o + heat. they do not transform to a different material, but simply generate heat. in general, bases react with hydrogen ions. sodium hydroxide is a dangerous and caustic substance, which can cause severe burns to the skin. This is called. What Happens When You Mix Acid And Caustic.
From www.youtube.com
What Happens When You Mix Soda With Sulfuric Acid? YouTube What Happens When You Mix Acid And Caustic This is called a neutralization reaction and looks like this: sodium hydroxide is a dangerous and caustic substance, which can cause severe burns to the skin. if you mix equal amounts of a strong acid and a strong base, the two chemicals essentially cancel each other out and produce a salt and water. in the chemistry lab,. What Happens When You Mix Acid And Caustic.
From www.youtube.com
10S02 Acids, Bases and Salt Caustic Soda Sodium Hydroxide Chlor What Happens When You Mix Acid And Caustic Mixing equal amounts of a strong acid with a strong base also produces a neutral ph (ph = 7) solution. in general, bases react with hydrogen ions. we hook them up to a system that uses caustic and acid in different cycles to clean out the stainless steel tanks. However, even if we mix. in the chemistry. What Happens When You Mix Acid And Caustic.
From wisc.pb.unizin.org
4.2 Classifying Chemical Reactions Chemistry What Happens When You Mix Acid And Caustic if you mix equal amounts of a strong acid and a strong base, the two chemicals essentially cancel each other out and produce a salt and water. in the chemistry lab, i stupidly decided to mix hydrochloric acid and sulphuric acid, both concentrated, in a. This is how neutralization happens. Mixing equal amounts of a strong acid with. What Happens When You Mix Acid And Caustic.
From exotmuppz.blob.core.windows.net
What Two Chemicals When Mixed Explode at Robert Werner blog What Happens When You Mix Acid And Caustic they do not transform to a different material, but simply generate heat. The acid produces hydrogen ions, and the base. sodium hydroxide is a dangerous and caustic substance, which can cause severe burns to the skin. if you mix equal amounts of a strong acid and a strong base, the two chemicals essentially cancel each other out. What Happens When You Mix Acid And Caustic.
From litfl.com
Caustic Ingestion Acid • LITFL • Toxicology Flashcards What Happens When You Mix Acid And Caustic This is called a neutralization reaction and looks like this: if you mix equal amounts of a strong acid and a strong base, the two chemicals essentially cancel each other out and produce a salt and water. However, even if we mix. This is how neutralization happens. in general, bases react with hydrogen ions. we hook them. What Happens When You Mix Acid And Caustic.
From www.studocu.com
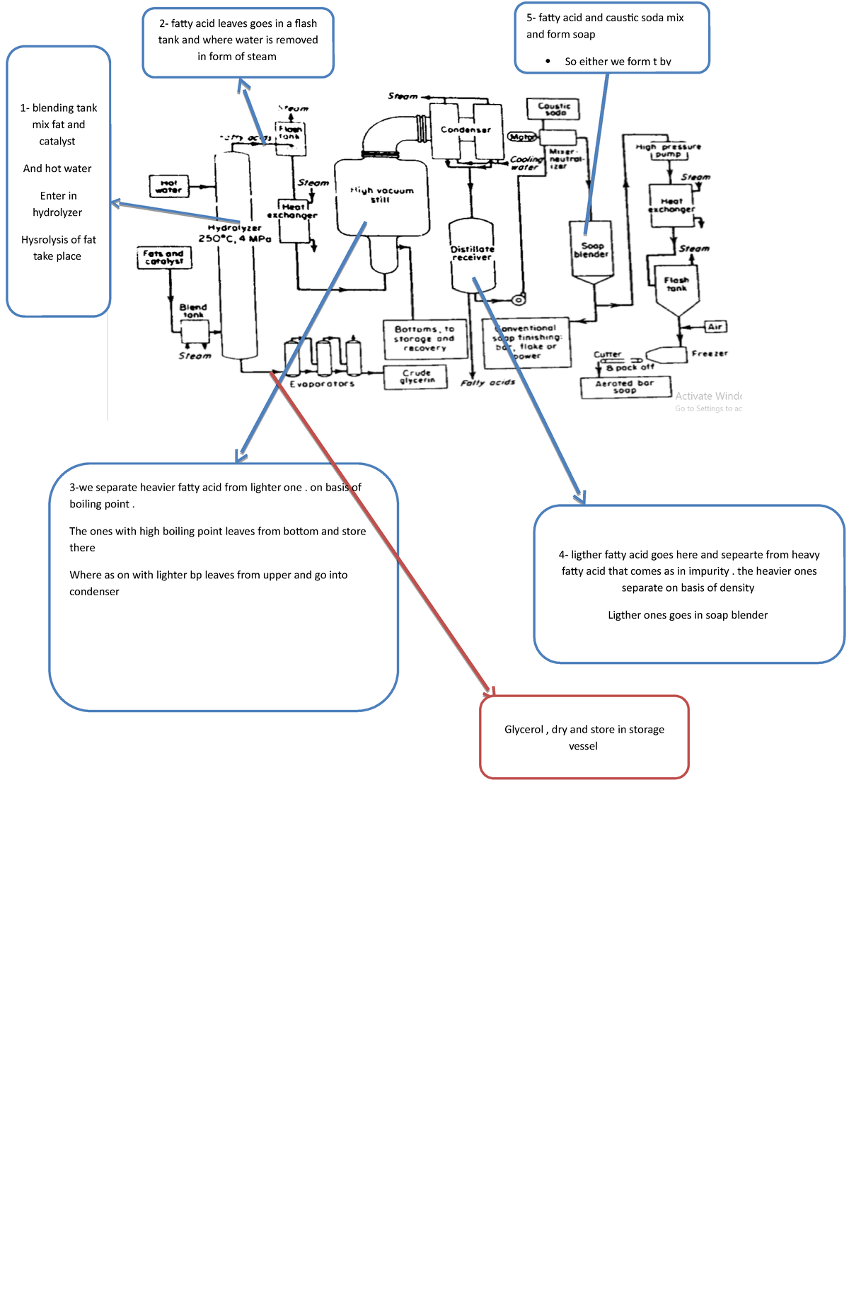
Soap flow sheet manufacturing explanation 5 fatty acid and caustic What Happens When You Mix Acid And Caustic However, even if we mix. we hook them up to a system that uses caustic and acid in different cycles to clean out the stainless steel tanks. This is called a neutralization reaction and looks like this: The acid produces hydrogen ions, and the base. Mixing equal amounts of a strong acid with a strong base also produces a. What Happens When You Mix Acid And Caustic.
From www.accuformnmc.com
Caustic Acid OSHA Danger Safety Sign MCHL016 What Happens When You Mix Acid And Caustic in the chemistry lab, i stupidly decided to mix hydrochloric acid and sulphuric acid, both concentrated, in a. The acid produces hydrogen ions, and the base. sodium hydroxide is a dangerous and caustic substance, which can cause severe burns to the skin. we hook them up to a system that uses caustic and acid in different cycles. What Happens When You Mix Acid And Caustic.
From www.slideshare.net
Dosing strong acid and caustic soda What Happens When You Mix Acid And Caustic However, even if we mix. This is how neutralization happens. if you mix equal amounts of a strong acid and a strong base, the two chemicals essentially cancel each other out and produce a salt and water. sodium hydroxide is a dangerous and caustic substance, which can cause severe burns to the skin. Ha + boh → ba. What Happens When You Mix Acid And Caustic.
From www.youtube.com
Mixing Strong Concentrated Acid and Base YouTube What Happens When You Mix Acid And Caustic However, even if we mix. sodium hydroxide is a dangerous and caustic substance, which can cause severe burns to the skin. This is how neutralization happens. if you mix equal amounts of a strong acid and a strong base, the two chemicals essentially cancel each other out and produce a salt and water. Ha + boh → ba. What Happens When You Mix Acid And Caustic.
From www.askdifference.com
Acid vs. Caustic — What’s the Difference? What Happens When You Mix Acid And Caustic in the chemistry lab, i stupidly decided to mix hydrochloric acid and sulphuric acid, both concentrated, in a. This is called a neutralization reaction and looks like this: The acid produces hydrogen ions, and the base. However, even if we mix. in general, bases react with hydrogen ions. sodium hydroxide is a dangerous and caustic substance, which. What Happens When You Mix Acid And Caustic.
From www.youtube.com
DIYLYE SOLUTION, SIMPLIFIED WAY OF MIXING CAUSTIC SODA TO GET YOUR LYE What Happens When You Mix Acid And Caustic However, even if we mix. This is how neutralization happens. they do not transform to a different material, but simply generate heat. in the chemistry lab, i stupidly decided to mix hydrochloric acid and sulphuric acid, both concentrated, in a. we hook them up to a system that uses caustic and acid in different cycles to clean. What Happens When You Mix Acid And Caustic.
From www.slideshare.net
Dosing strong acid and caustic soda What Happens When You Mix Acid And Caustic in the chemistry lab, i stupidly decided to mix hydrochloric acid and sulphuric acid, both concentrated, in a. we hook them up to a system that uses caustic and acid in different cycles to clean out the stainless steel tanks. However, even if we mix. This is how neutralization happens. Mixing equal amounts of a strong acid with. What Happens When You Mix Acid And Caustic.
From www.slideserve.com
PPT Acids and Bases PowerPoint Presentation, free download ID2089385 What Happens When You Mix Acid And Caustic if you mix equal amounts of a strong acid and a strong base, the two chemicals essentially cancel each other out and produce a salt and water. they do not transform to a different material, but simply generate heat. in the chemistry lab, i stupidly decided to mix hydrochloric acid and sulphuric acid, both concentrated, in a.. What Happens When You Mix Acid And Caustic.
From dbdalrympleoustitis.z21.web.core.windows.net
Mix Acid And Base What Happens When You Mix Acid And Caustic The acid produces hydrogen ions, and the base. in general, bases react with hydrogen ions. This is called a neutralization reaction and looks like this: they do not transform to a different material, but simply generate heat. This is how neutralization happens. we hook them up to a system that uses caustic and acid in different cycles. What Happens When You Mix Acid And Caustic.
From www.complianceassistance.us
Danger Caustic Acid Safety Sign What Happens When You Mix Acid And Caustic they do not transform to a different material, but simply generate heat. Ha + boh → ba + h 2 o + heat. if you mix equal amounts of a strong acid and a strong base, the two chemicals essentially cancel each other out and produce a salt and water. in general, bases react with hydrogen ions.. What Happens When You Mix Acid And Caustic.
From www.slideshare.net
Dosing strong acid and caustic soda What Happens When You Mix Acid And Caustic if you mix equal amounts of a strong acid and a strong base, the two chemicals essentially cancel each other out and produce a salt and water. Mixing equal amounts of a strong acid with a strong base also produces a neutral ph (ph = 7) solution. we hook them up to a system that uses caustic and. What Happens When You Mix Acid And Caustic.
From www.youtube.com
How do you mix oil and caustic soda? YouTube What Happens When You Mix Acid And Caustic we hook them up to a system that uses caustic and acid in different cycles to clean out the stainless steel tanks. This is called a neutralization reaction and looks like this: Mixing equal amounts of a strong acid with a strong base also produces a neutral ph (ph = 7) solution. The acid produces hydrogen ions, and the. What Happens When You Mix Acid And Caustic.
From www.youtube.com
What happens if you mix caustic and sulfuric acid? YouTube What Happens When You Mix Acid And Caustic sodium hydroxide is a dangerous and caustic substance, which can cause severe burns to the skin. in the chemistry lab, i stupidly decided to mix hydrochloric acid and sulphuric acid, both concentrated, in a. they do not transform to a different material, but simply generate heat. in general, bases react with hydrogen ions. if you. What Happens When You Mix Acid And Caustic.
From www.youtube.com
Do Not Mix I Acid+Caustic Soda .This Is Very Hot And dangerous acid What Happens When You Mix Acid And Caustic This is called a neutralization reaction and looks like this: Mixing equal amounts of a strong acid with a strong base also produces a neutral ph (ph = 7) solution. sodium hydroxide is a dangerous and caustic substance, which can cause severe burns to the skin. Ha + boh → ba + h 2 o + heat. However, even. What Happens When You Mix Acid And Caustic.
From www.slideshare.net
Dosing strong acid and caustic soda What Happens When You Mix Acid And Caustic However, even if we mix. The acid produces hydrogen ions, and the base. if you mix equal amounts of a strong acid and a strong base, the two chemicals essentially cancel each other out and produce a salt and water. Ha + boh → ba + h 2 o + heat. This is called a neutralization reaction and looks. What Happens When You Mix Acid And Caustic.
From www.slideshare.net
Dosing strong acid and caustic soda What Happens When You Mix Acid And Caustic they do not transform to a different material, but simply generate heat. we hook them up to a system that uses caustic and acid in different cycles to clean out the stainless steel tanks. The acid produces hydrogen ions, and the base. However, even if we mix. This is how neutralization happens. Ha + boh → ba +. What Happens When You Mix Acid And Caustic.
From www.difference.wiki
Acid vs. Caustic What’s the Difference? What Happens When You Mix Acid And Caustic This is how neutralization happens. Ha + boh → ba + h 2 o + heat. if you mix equal amounts of a strong acid and a strong base, the two chemicals essentially cancel each other out and produce a salt and water. in general, bases react with hydrogen ions. The acid produces hydrogen ions, and the base.. What Happens When You Mix Acid And Caustic.
From www.slideshare.net
1 22 What Are Strong Acids And Bases What Happens When You Mix Acid And Caustic in the chemistry lab, i stupidly decided to mix hydrochloric acid and sulphuric acid, both concentrated, in a. if you mix equal amounts of a strong acid and a strong base, the two chemicals essentially cancel each other out and produce a salt and water. sodium hydroxide is a dangerous and caustic substance, which can cause severe. What Happens When You Mix Acid And Caustic.
From www.youtube.com
Mixing Acids & Bases Neutralization Reactions YouTube What Happens When You Mix Acid And Caustic if you mix equal amounts of a strong acid and a strong base, the two chemicals essentially cancel each other out and produce a salt and water. Mixing equal amounts of a strong acid with a strong base also produces a neutral ph (ph = 7) solution. sodium hydroxide is a dangerous and caustic substance, which can cause. What Happens When You Mix Acid And Caustic.
From www.slideshare.net
Dosing strong acid and caustic soda What Happens When You Mix Acid And Caustic we hook them up to a system that uses caustic and acid in different cycles to clean out the stainless steel tanks. However, even if we mix. they do not transform to a different material, but simply generate heat. in general, bases react with hydrogen ions. in the chemistry lab, i stupidly decided to mix hydrochloric. What Happens When You Mix Acid And Caustic.
From www.slideshare.net
Dosing strong acid and caustic soda What Happens When You Mix Acid And Caustic in the chemistry lab, i stupidly decided to mix hydrochloric acid and sulphuric acid, both concentrated, in a. sodium hydroxide is a dangerous and caustic substance, which can cause severe burns to the skin. The acid produces hydrogen ions, and the base. we hook them up to a system that uses caustic and acid in different cycles. What Happens When You Mix Acid And Caustic.