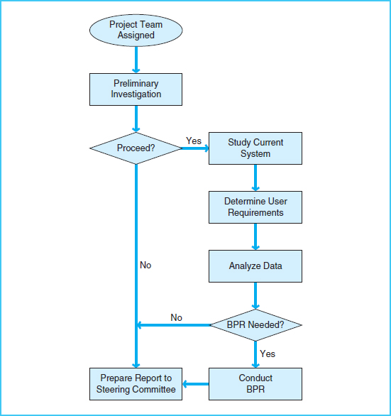
The Final Step Of The System Analysis Phase In Sdlc Is To . The sdlc commences with the planning phase, where tech professionals strategically outline the project’s scope, objectives, and resource allocation. The analysis stage includes gathering all the specific details required for a new system as well as determining the first ideas for prototypes. In this phase, the team is looking. The system analyst will lead a system analysis to ascertain how to best meet the functional requirements of the project. The analysis phase involves several key activities that provide the basis for designing and. Examine and study the current system: Key activities in the analysis phase. Phase 2 of the sdlc, requirements analysis, seeks to identify and record the precise requirements of the final users. System analysts gather information from current users. In the analysis phase, the focus is on understanding and documenting the system’s requirements. The end goal of the analysis step is to have a technical plan that teams can begin putting into action. This involves gathering input from stakeholders, reviewing current processes, and.
from slideplayer.com
System analysts gather information from current users. Key activities in the analysis phase. The sdlc commences with the planning phase, where tech professionals strategically outline the project’s scope, objectives, and resource allocation. The end goal of the analysis step is to have a technical plan that teams can begin putting into action. Phase 2 of the sdlc, requirements analysis, seeks to identify and record the precise requirements of the final users. In this phase, the team is looking. This involves gathering input from stakeholders, reviewing current processes, and. The analysis stage includes gathering all the specific details required for a new system as well as determining the first ideas for prototypes. The analysis phase involves several key activities that provide the basis for designing and. The system analyst will lead a system analysis to ascertain how to best meet the functional requirements of the project.
Chapter 5 Systems Analysis Objectives ppt download
The Final Step Of The System Analysis Phase In Sdlc Is To The sdlc commences with the planning phase, where tech professionals strategically outline the project’s scope, objectives, and resource allocation. In the analysis phase, the focus is on understanding and documenting the system’s requirements. The analysis stage includes gathering all the specific details required for a new system as well as determining the first ideas for prototypes. Phase 2 of the sdlc, requirements analysis, seeks to identify and record the precise requirements of the final users. The sdlc commences with the planning phase, where tech professionals strategically outline the project’s scope, objectives, and resource allocation. Key activities in the analysis phase. The analysis phase involves several key activities that provide the basis for designing and. This involves gathering input from stakeholders, reviewing current processes, and. In this phase, the team is looking. The end goal of the analysis step is to have a technical plan that teams can begin putting into action. The system analyst will lead a system analysis to ascertain how to best meet the functional requirements of the project. Examine and study the current system: System analysts gather information from current users.
From study-aids.co.uk
System Development Life Cycle SDLC Sample Dissertations The Final Step Of The System Analysis Phase In Sdlc Is To In the analysis phase, the focus is on understanding and documenting the system’s requirements. The analysis stage includes gathering all the specific details required for a new system as well as determining the first ideas for prototypes. The analysis phase involves several key activities that provide the basis for designing and. The system analyst will lead a system analysis to. The Final Step Of The System Analysis Phase In Sdlc Is To.
From fyoaukkdi.blob.core.windows.net
What Is The Analysis Phase In The Sdlc Quizlet at Norbert Walsh blog The Final Step Of The System Analysis Phase In Sdlc Is To Phase 2 of the sdlc, requirements analysis, seeks to identify and record the precise requirements of the final users. In the analysis phase, the focus is on understanding and documenting the system’s requirements. Examine and study the current system: In this phase, the team is looking. The system analyst will lead a system analysis to ascertain how to best meet. The Final Step Of The System Analysis Phase In Sdlc Is To.
From lvivity.com
What is SDLC? Software Development Lifecycle Phases overview The Final Step Of The System Analysis Phase In Sdlc Is To The system analyst will lead a system analysis to ascertain how to best meet the functional requirements of the project. The end goal of the analysis step is to have a technical plan that teams can begin putting into action. The analysis phase involves several key activities that provide the basis for designing and. In the analysis phase, the focus. The Final Step Of The System Analysis Phase In Sdlc Is To.
From design.udlvirtual.edu.pe
What Is Sdlc Methodology Steps Design Talk The Final Step Of The System Analysis Phase In Sdlc Is To System analysts gather information from current users. This involves gathering input from stakeholders, reviewing current processes, and. The analysis phase involves several key activities that provide the basis for designing and. The analysis stage includes gathering all the specific details required for a new system as well as determining the first ideas for prototypes. The system analyst will lead a. The Final Step Of The System Analysis Phase In Sdlc Is To.
From sachidisanayaka98.medium.com
SDLC methods. The systems development life cycle… by Sachintha The Final Step Of The System Analysis Phase In Sdlc Is To The analysis phase involves several key activities that provide the basis for designing and. The end goal of the analysis step is to have a technical plan that teams can begin putting into action. In the analysis phase, the focus is on understanding and documenting the system’s requirements. Key activities in the analysis phase. This involves gathering input from stakeholders,. The Final Step Of The System Analysis Phase In Sdlc Is To.
From hygger.io
What is release? Hygger.io Guides The Final Step Of The System Analysis Phase In Sdlc Is To The end goal of the analysis step is to have a technical plan that teams can begin putting into action. Key activities in the analysis phase. Examine and study the current system: The analysis phase involves several key activities that provide the basis for designing and. Phase 2 of the sdlc, requirements analysis, seeks to identify and record the precise. The Final Step Of The System Analysis Phase In Sdlc Is To.
From www.oreilly.com
ELEMENTS OF THE SYSTEMS ANALYSIS PHASE OF THE SDLC (STUDY OBJECTIVE 4 The Final Step Of The System Analysis Phase In Sdlc Is To Examine and study the current system: In the analysis phase, the focus is on understanding and documenting the system’s requirements. The end goal of the analysis step is to have a technical plan that teams can begin putting into action. The sdlc commences with the planning phase, where tech professionals strategically outline the project’s scope, objectives, and resource allocation. Phase. The Final Step Of The System Analysis Phase In Sdlc Is To.
From www.slideserve.com
PPT Introduction to Management Information Systems Chapter 6 System The Final Step Of The System Analysis Phase In Sdlc Is To The system analyst will lead a system analysis to ascertain how to best meet the functional requirements of the project. The end goal of the analysis step is to have a technical plan that teams can begin putting into action. In the analysis phase, the focus is on understanding and documenting the system’s requirements. Key activities in the analysis phase.. The Final Step Of The System Analysis Phase In Sdlc Is To.
From medium.com
The Role Of QA In SDLC. QA in SDLC (Software Development Life… by The Final Step Of The System Analysis Phase In Sdlc Is To The analysis stage includes gathering all the specific details required for a new system as well as determining the first ideas for prototypes. The analysis phase involves several key activities that provide the basis for designing and. In the analysis phase, the focus is on understanding and documenting the system’s requirements. The system analyst will lead a system analysis to. The Final Step Of The System Analysis Phase In Sdlc Is To.
From www.linkedin.com
SDLC Software Development Life Cycle The Final Step Of The System Analysis Phase In Sdlc Is To Key activities in the analysis phase. In the analysis phase, the focus is on understanding and documenting the system’s requirements. The end goal of the analysis step is to have a technical plan that teams can begin putting into action. System analysts gather information from current users. The system analyst will lead a system analysis to ascertain how to best. The Final Step Of The System Analysis Phase In Sdlc Is To.
From www.researchgate.net
Illustration of the five stages of Systems Analysis... Download The Final Step Of The System Analysis Phase In Sdlc Is To Phase 2 of the sdlc, requirements analysis, seeks to identify and record the precise requirements of the final users. Examine and study the current system: This involves gathering input from stakeholders, reviewing current processes, and. In this phase, the team is looking. The sdlc commences with the planning phase, where tech professionals strategically outline the project’s scope, objectives, and resource. The Final Step Of The System Analysis Phase In Sdlc Is To.
From rstutorial79.blogspot.com
System Analysis and Design Elias M. Awad (Unit 1) The Final Step Of The System Analysis Phase In Sdlc Is To Phase 2 of the sdlc, requirements analysis, seeks to identify and record the precise requirements of the final users. Key activities in the analysis phase. The analysis phase involves several key activities that provide the basis for designing and. System analysts gather information from current users. In the analysis phase, the focus is on understanding and documenting the system’s requirements.. The Final Step Of The System Analysis Phase In Sdlc Is To.
From ppt-online.org
System development life cycle (SDLC) CS208 презентация онлайн The Final Step Of The System Analysis Phase In Sdlc Is To The sdlc commences with the planning phase, where tech professionals strategically outline the project’s scope, objectives, and resource allocation. Phase 2 of the sdlc, requirements analysis, seeks to identify and record the precise requirements of the final users. Examine and study the current system: In the analysis phase, the focus is on understanding and documenting the system’s requirements. System analysts. The Final Step Of The System Analysis Phase In Sdlc Is To.
From www.researchgate.net
The SDLC Waterfall Model The Need Analysis stage consists of System The Final Step Of The System Analysis Phase In Sdlc Is To The sdlc commences with the planning phase, where tech professionals strategically outline the project’s scope, objectives, and resource allocation. The system analyst will lead a system analysis to ascertain how to best meet the functional requirements of the project. Phase 2 of the sdlc, requirements analysis, seeks to identify and record the precise requirements of the final users. Examine and. The Final Step Of The System Analysis Phase In Sdlc Is To.
From read.cholonautas.edu.pe
6 Stages Of The Software Development Life Cycle Printable Templates Free The Final Step Of The System Analysis Phase In Sdlc Is To The end goal of the analysis step is to have a technical plan that teams can begin putting into action. Key activities in the analysis phase. The analysis phase involves several key activities that provide the basis for designing and. Examine and study the current system: The sdlc commences with the planning phase, where tech professionals strategically outline the project’s. The Final Step Of The System Analysis Phase In Sdlc Is To.
From medium.com
Konsep dan Ruang Lingkup Software Development Life Cycle (SDLC) by The Final Step Of The System Analysis Phase In Sdlc Is To The sdlc commences with the planning phase, where tech professionals strategically outline the project’s scope, objectives, and resource allocation. The analysis phase involves several key activities that provide the basis for designing and. This involves gathering input from stakeholders, reviewing current processes, and. The analysis stage includes gathering all the specific details required for a new system as well as. The Final Step Of The System Analysis Phase In Sdlc Is To.
From smartdataweek.com
System Development Life Cycle (SDLC) definition and phases (2023) The Final Step Of The System Analysis Phase In Sdlc Is To The analysis phase involves several key activities that provide the basis for designing and. The system analyst will lead a system analysis to ascertain how to best meet the functional requirements of the project. Examine and study the current system: Key activities in the analysis phase. The end goal of the analysis step is to have a technical plan that. The Final Step Of The System Analysis Phase In Sdlc Is To.
From www.bestdevops.com
Understanding The Software Development Life Cycle, Phases and Models The Final Step Of The System Analysis Phase In Sdlc Is To The analysis phase involves several key activities that provide the basis for designing and. Key activities in the analysis phase. The end goal of the analysis step is to have a technical plan that teams can begin putting into action. Examine and study the current system: Phase 2 of the sdlc, requirements analysis, seeks to identify and record the precise. The Final Step Of The System Analysis Phase In Sdlc Is To.
From ar.inspiredpencil.com
Sdlc Phases The Final Step Of The System Analysis Phase In Sdlc Is To System analysts gather information from current users. In the analysis phase, the focus is on understanding and documenting the system’s requirements. The end goal of the analysis step is to have a technical plan that teams can begin putting into action. The system analyst will lead a system analysis to ascertain how to best meet the functional requirements of the. The Final Step Of The System Analysis Phase In Sdlc Is To.
From www.slideserve.com
PPT Chapter 1 The Systems Development Environment PowerPoint The Final Step Of The System Analysis Phase In Sdlc Is To The end goal of the analysis step is to have a technical plan that teams can begin putting into action. The sdlc commences with the planning phase, where tech professionals strategically outline the project’s scope, objectives, and resource allocation. System analysts gather information from current users. The analysis phase involves several key activities that provide the basis for designing and.. The Final Step Of The System Analysis Phase In Sdlc Is To.
From www.geeksforgeeks.org
What is SDLC(Software Development Life Cycle) and its phases The Final Step Of The System Analysis Phase In Sdlc Is To Key activities in the analysis phase. This involves gathering input from stakeholders, reviewing current processes, and. The analysis stage includes gathering all the specific details required for a new system as well as determining the first ideas for prototypes. The analysis phase involves several key activities that provide the basis for designing and. In the analysis phase, the focus is. The Final Step Of The System Analysis Phase In Sdlc Is To.
From aaliyahareswhite.blogspot.com
Design Phase in Sdlc AaliyaharesWhite The Final Step Of The System Analysis Phase In Sdlc Is To Key activities in the analysis phase. System analysts gather information from current users. The end goal of the analysis step is to have a technical plan that teams can begin putting into action. This involves gathering input from stakeholders, reviewing current processes, and. Examine and study the current system: The sdlc commences with the planning phase, where tech professionals strategically. The Final Step Of The System Analysis Phase In Sdlc Is To.
From www.javatpoint.com
SDLC Software Development Life Cycle javatpoint The Final Step Of The System Analysis Phase In Sdlc Is To Examine and study the current system: System analysts gather information from current users. The sdlc commences with the planning phase, where tech professionals strategically outline the project’s scope, objectives, and resource allocation. Phase 2 of the sdlc, requirements analysis, seeks to identify and record the precise requirements of the final users. The system analyst will lead a system analysis to. The Final Step Of The System Analysis Phase In Sdlc Is To.
From www.slideserve.com
PPT Week 6 Internal Information Systems PowerPoint Presentation The Final Step Of The System Analysis Phase In Sdlc Is To Phase 2 of the sdlc, requirements analysis, seeks to identify and record the precise requirements of the final users. Examine and study the current system: The system analyst will lead a system analysis to ascertain how to best meet the functional requirements of the project. In this phase, the team is looking. The analysis stage includes gathering all the specific. The Final Step Of The System Analysis Phase In Sdlc Is To.
From www.bzfar.org
System analysis. Data collection methods Stages of SDLC SDLC The Final Step Of The System Analysis Phase In Sdlc Is To The analysis phase involves several key activities that provide the basis for designing and. The analysis stage includes gathering all the specific details required for a new system as well as determining the first ideas for prototypes. The sdlc commences with the planning phase, where tech professionals strategically outline the project’s scope, objectives, and resource allocation. The system analyst will. The Final Step Of The System Analysis Phase In Sdlc Is To.
From www.myxxgirl.com
Phases In Sdlc Planning Analysis Design Implementation Maintenance My The Final Step Of The System Analysis Phase In Sdlc Is To The analysis stage includes gathering all the specific details required for a new system as well as determining the first ideas for prototypes. The analysis phase involves several key activities that provide the basis for designing and. The end goal of the analysis step is to have a technical plan that teams can begin putting into action. Phase 2 of. The Final Step Of The System Analysis Phase In Sdlc Is To.
From www.studypool.com
SOLUTION Systems Analysis Sdlc Phase 2 Studypool The Final Step Of The System Analysis Phase In Sdlc Is To System analysts gather information from current users. This involves gathering input from stakeholders, reviewing current processes, and. The end goal of the analysis step is to have a technical plan that teams can begin putting into action. Examine and study the current system: The sdlc commences with the planning phase, where tech professionals strategically outline the project’s scope, objectives, and. The Final Step Of The System Analysis Phase In Sdlc Is To.
From theproductmanager.com
The Software Development Life Cycle (SDLC) 7 Phases and 5 Models The Final Step Of The System Analysis Phase In Sdlc Is To The system analyst will lead a system analysis to ascertain how to best meet the functional requirements of the project. The end goal of the analysis step is to have a technical plan that teams can begin putting into action. Phase 2 of the sdlc, requirements analysis, seeks to identify and record the precise requirements of the final users. The. The Final Step Of The System Analysis Phase In Sdlc Is To.
From www.loginworks.com
How to categorize SDLC phases with Development Loginworks The Final Step Of The System Analysis Phase In Sdlc Is To The system analyst will lead a system analysis to ascertain how to best meet the functional requirements of the project. System analysts gather information from current users. Phase 2 of the sdlc, requirements analysis, seeks to identify and record the precise requirements of the final users. This involves gathering input from stakeholders, reviewing current processes, and. In this phase, the. The Final Step Of The System Analysis Phase In Sdlc Is To.
From aayushjain.com
SDLC Phases and Examples What Is Software Development Life Cycle The Final Step Of The System Analysis Phase In Sdlc Is To Key activities in the analysis phase. The system analyst will lead a system analysis to ascertain how to best meet the functional requirements of the project. In this phase, the team is looking. Examine and study the current system: This involves gathering input from stakeholders, reviewing current processes, and. The end goal of the analysis step is to have a. The Final Step Of The System Analysis Phase In Sdlc Is To.
From www.freecodecamp.org
What is SDLC? Software Development Life Cycle Phases, Methodologies The Final Step Of The System Analysis Phase In Sdlc Is To System analysts gather information from current users. In the analysis phase, the focus is on understanding and documenting the system’s requirements. The analysis stage includes gathering all the specific details required for a new system as well as determining the first ideas for prototypes. The analysis phase involves several key activities that provide the basis for designing and. The sdlc. The Final Step Of The System Analysis Phase In Sdlc Is To.
From www.slideserve.com
PPT System Analysis PowerPoint Presentation, free download ID353956 The Final Step Of The System Analysis Phase In Sdlc Is To The analysis phase involves several key activities that provide the basis for designing and. The sdlc commences with the planning phase, where tech professionals strategically outline the project’s scope, objectives, and resource allocation. In this phase, the team is looking. System analysts gather information from current users. Phase 2 of the sdlc, requirements analysis, seeks to identify and record the. The Final Step Of The System Analysis Phase In Sdlc Is To.
From www.business2community.com
What Is SDLC? Business 2 Community The Final Step Of The System Analysis Phase In Sdlc Is To System analysts gather information from current users. The sdlc commences with the planning phase, where tech professionals strategically outline the project’s scope, objectives, and resource allocation. The analysis phase involves several key activities that provide the basis for designing and. This involves gathering input from stakeholders, reviewing current processes, and. The analysis stage includes gathering all the specific details required. The Final Step Of The System Analysis Phase In Sdlc Is To.
From cemqqgzr.blob.core.windows.net
What Is The Last Phase Of Sdlc at Mary Reichenbach blog The Final Step Of The System Analysis Phase In Sdlc Is To In the analysis phase, the focus is on understanding and documenting the system’s requirements. Phase 2 of the sdlc, requirements analysis, seeks to identify and record the precise requirements of the final users. System analysts gather information from current users. The end goal of the analysis step is to have a technical plan that teams can begin putting into action.. The Final Step Of The System Analysis Phase In Sdlc Is To.
From slideplayer.com
Chapter 5 Systems Analysis Objectives ppt download The Final Step Of The System Analysis Phase In Sdlc Is To The analysis stage includes gathering all the specific details required for a new system as well as determining the first ideas for prototypes. In this phase, the team is looking. The system analyst will lead a system analysis to ascertain how to best meet the functional requirements of the project. This involves gathering input from stakeholders, reviewing current processes, and.. The Final Step Of The System Analysis Phase In Sdlc Is To.