Filter Circuit Generator . the free online fir filter design tool. Tfilter is a web application that generates linear phase, optimal, equiripple finite impulse response digital filters. Select filter topologies such as bessel, butterworth. this java applet is an electronic circuit simulator that displays the frequency response of circuits. select your filter type. When it starts up, it. a filter or also known as a frequency selective circuit is a special type of circuit in analog electronics, which is used for filtering out some of. Analog & digital circuit simulations in seconds. select a filter type to begin your design. Design active filters with real op amps in minutes. build and simulate circuits right in your browser. Select chebyshev, elliptic, butterworth or bessel.
from www.seekic.com
Select filter topologies such as bessel, butterworth. Select chebyshev, elliptic, butterworth or bessel. a filter or also known as a frequency selective circuit is a special type of circuit in analog electronics, which is used for filtering out some of. the free online fir filter design tool. this java applet is an electronic circuit simulator that displays the frequency response of circuits. select your filter type. select a filter type to begin your design. When it starts up, it. Analog & digital circuit simulations in seconds. Design active filters with real op amps in minutes.
Diagram of two filter circuits used for AM broadcast interference
Filter Circuit Generator build and simulate circuits right in your browser. Select filter topologies such as bessel, butterworth. Tfilter is a web application that generates linear phase, optimal, equiripple finite impulse response digital filters. this java applet is an electronic circuit simulator that displays the frequency response of circuits. select your filter type. a filter or also known as a frequency selective circuit is a special type of circuit in analog electronics, which is used for filtering out some of. Analog & digital circuit simulations in seconds. select a filter type to begin your design. the free online fir filter design tool. Select chebyshev, elliptic, butterworth or bessel. build and simulate circuits right in your browser. Design active filters with real op amps in minutes. When it starts up, it.
From www.circuitdiagram.co
Active High Pass Filter Circuit Diagram Circuit Diagram Filter Circuit Generator Tfilter is a web application that generates linear phase, optimal, equiripple finite impulse response digital filters. this java applet is an electronic circuit simulator that displays the frequency response of circuits. select a filter type to begin your design. build and simulate circuits right in your browser. Analog & digital circuit simulations in seconds. Select chebyshev, elliptic,. Filter Circuit Generator.
From circuitlistmarko.z19.web.core.windows.net
Filter Circuit Diagram Pdf Filter Circuit Generator When it starts up, it. a filter or also known as a frequency selective circuit is a special type of circuit in analog electronics, which is used for filtering out some of. Analog & digital circuit simulations in seconds. select your filter type. Select filter topologies such as bessel, butterworth. Design active filters with real op amps in. Filter Circuit Generator.
From wireenginemax99.z13.web.core.windows.net
Inverter Filter Circuit Diagram Filter Circuit Generator Tfilter is a web application that generates linear phase, optimal, equiripple finite impulse response digital filters. Design active filters with real op amps in minutes. Select filter topologies such as bessel, butterworth. this java applet is an electronic circuit simulator that displays the frequency response of circuits. select your filter type. Analog & digital circuit simulations in seconds.. Filter Circuit Generator.
From www.seekic.com
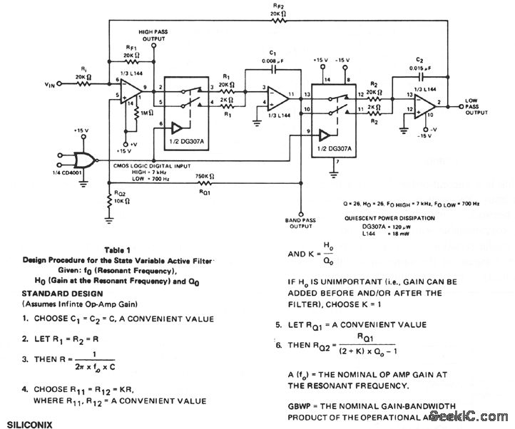
LOW_POWER_ACTIVE_FILTER_WITH_DIGITALLY_SELECTABLE_CENTER_FREQUENCY Filter Circuit Generator Design active filters with real op amps in minutes. Tfilter is a web application that generates linear phase, optimal, equiripple finite impulse response digital filters. select a filter type to begin your design. select your filter type. the free online fir filter design tool. this java applet is an electronic circuit simulator that displays the frequency. Filter Circuit Generator.
From blog.knowlescapacitors.com
Filter Basics Part 2 Designing Basic Filter Circuits Filter Circuit Generator a filter or also known as a frequency selective circuit is a special type of circuit in analog electronics, which is used for filtering out some of. Tfilter is a web application that generates linear phase, optimal, equiripple finite impulse response digital filters. this java applet is an electronic circuit simulator that displays the frequency response of circuits.. Filter Circuit Generator.
From blog.knowlescapacitors.com
Filter Basics Part 2 Designing Basic Filter Circuits Filter Circuit Generator select your filter type. Tfilter is a web application that generates linear phase, optimal, equiripple finite impulse response digital filters. the free online fir filter design tool. Select chebyshev, elliptic, butterworth or bessel. When it starts up, it. this java applet is an electronic circuit simulator that displays the frequency response of circuits. Select filter topologies such. Filter Circuit Generator.
From enginedbmahler.z19.web.core.windows.net
Filter Circuit Diagram Pdf Filter Circuit Generator build and simulate circuits right in your browser. Tfilter is a web application that generates linear phase, optimal, equiripple finite impulse response digital filters. a filter or also known as a frequency selective circuit is a special type of circuit in analog electronics, which is used for filtering out some of. select your filter type. this. Filter Circuit Generator.
From www.homemade-circuits.com
10 Useful Active Filter Circuits Explored Homemade Circuit Projects Filter Circuit Generator When it starts up, it. Tfilter is a web application that generates linear phase, optimal, equiripple finite impulse response digital filters. Design active filters with real op amps in minutes. Select filter topologies such as bessel, butterworth. Analog & digital circuit simulations in seconds. build and simulate circuits right in your browser. select your filter type. select. Filter Circuit Generator.
From www.circuitbasics.com
How to Build Audio Filter Circuits Circuit Basics Filter Circuit Generator build and simulate circuits right in your browser. select your filter type. the free online fir filter design tool. this java applet is an electronic circuit simulator that displays the frequency response of circuits. a filter or also known as a frequency selective circuit is a special type of circuit in analog electronics, which is. Filter Circuit Generator.
From www.youtube.com
Make Bass Treble circuit with capacitors Diy low pass filter circuit Filter Circuit Generator build and simulate circuits right in your browser. When it starts up, it. Select filter topologies such as bessel, butterworth. select a filter type to begin your design. a filter or also known as a frequency selective circuit is a special type of circuit in analog electronics, which is used for filtering out some of. this. Filter Circuit Generator.
From www.electricity-magnetism.org
What is the role of an inductor in a filter circuit? Filter Circuit Generator a filter or also known as a frequency selective circuit is a special type of circuit in analog electronics, which is used for filtering out some of. this java applet is an electronic circuit simulator that displays the frequency response of circuits. select a filter type to begin your design. When it starts up, it. select. Filter Circuit Generator.
From www.researchgate.net
Hybrid active power filter circuit configurations Download Scientific Filter Circuit Generator this java applet is an electronic circuit simulator that displays the frequency response of circuits. Design active filters with real op amps in minutes. When it starts up, it. Select filter topologies such as bessel, butterworth. select a filter type to begin your design. build and simulate circuits right in your browser. select your filter type.. Filter Circuit Generator.
From wiraelectrical.com
How to Design Notch Filter Circuit with Calculation Wira Electrical Filter Circuit Generator Analog & digital circuit simulations in seconds. Tfilter is a web application that generates linear phase, optimal, equiripple finite impulse response digital filters. build and simulate circuits right in your browser. When it starts up, it. this java applet is an electronic circuit simulator that displays the frequency response of circuits. Design active filters with real op amps. Filter Circuit Generator.
From skill-lync.com
Learn What are all Filters used in Electronics Circuits Filter Circuit Generator Tfilter is a web application that generates linear phase, optimal, equiripple finite impulse response digital filters. this java applet is an electronic circuit simulator that displays the frequency response of circuits. When it starts up, it. a filter or also known as a frequency selective circuit is a special type of circuit in analog electronics, which is used. Filter Circuit Generator.
From www.circuits-diy.com
3 Passive Filter Circuit Filter Circuit Generator Select chebyshev, elliptic, butterworth or bessel. Analog & digital circuit simulations in seconds. Tfilter is a web application that generates linear phase, optimal, equiripple finite impulse response digital filters. build and simulate circuits right in your browser. When it starts up, it. this java applet is an electronic circuit simulator that displays the frequency response of circuits. . Filter Circuit Generator.
From www.homemade-circuits.com
Notch Filter Circuits with Design Details Homemade Circuit Projects Filter Circuit Generator Tfilter is a web application that generates linear phase, optimal, equiripple finite impulse response digital filters. Select chebyshev, elliptic, butterworth or bessel. select your filter type. Design active filters with real op amps in minutes. the free online fir filter design tool. this java applet is an electronic circuit simulator that displays the frequency response of circuits.. Filter Circuit Generator.
From www.seekic.com
Diagram of two filter circuits used for AM broadcast interference Filter Circuit Generator build and simulate circuits right in your browser. this java applet is an electronic circuit simulator that displays the frequency response of circuits. Select chebyshev, elliptic, butterworth or bessel. Design active filters with real op amps in minutes. select a filter type to begin your design. Select filter topologies such as bessel, butterworth. a filter or. Filter Circuit Generator.
From www.youtube.com
ECE202_Lec20_Part 2 Example of LowPass Filter Circuit with Inverting Filter Circuit Generator select your filter type. a filter or also known as a frequency selective circuit is a special type of circuit in analog electronics, which is used for filtering out some of. Design active filters with real op amps in minutes. Select filter topologies such as bessel, butterworth. Analog & digital circuit simulations in seconds. build and simulate. Filter Circuit Generator.
From wiraelectrical.com
How to Design Notch Filter Circuit with Calculation Wira Electrical Filter Circuit Generator Analog & digital circuit simulations in seconds. the free online fir filter design tool. select your filter type. select a filter type to begin your design. Tfilter is a web application that generates linear phase, optimal, equiripple finite impulse response digital filters. this java applet is an electronic circuit simulator that displays the frequency response of. Filter Circuit Generator.
From circuitsstream.blogspot.com
Build a Lowpass filter Circuit Diagram Electronic Circuit Diagrams Filter Circuit Generator Analog & digital circuit simulations in seconds. this java applet is an electronic circuit simulator that displays the frequency response of circuits. the free online fir filter design tool. select a filter type to begin your design. Design active filters with real op amps in minutes. build and simulate circuits right in your browser. select. Filter Circuit Generator.
From www.alliedcomponents.com
Understanding Different Types of Circuit Filters & How They Function Filter Circuit Generator a filter or also known as a frequency selective circuit is a special type of circuit in analog electronics, which is used for filtering out some of. Tfilter is a web application that generates linear phase, optimal, equiripple finite impulse response digital filters. Select chebyshev, elliptic, butterworth or bessel. select a filter type to begin your design. Select. Filter Circuit Generator.
From electricalworkbook.com
What is Shunt Capacitor Filter? Working, Diagram & Formula Filter Circuit Generator Select filter topologies such as bessel, butterworth. Analog & digital circuit simulations in seconds. build and simulate circuits right in your browser. Design active filters with real op amps in minutes. a filter or also known as a frequency selective circuit is a special type of circuit in analog electronics, which is used for filtering out some of.. Filter Circuit Generator.
From www.seekic.com
VOLTAGE_CONTROLLED_FILTER Filter_Circuit Basic_Circuit Circuit Filter Circuit Generator build and simulate circuits right in your browser. Tfilter is a web application that generates linear phase, optimal, equiripple finite impulse response digital filters. the free online fir filter design tool. select your filter type. a filter or also known as a frequency selective circuit is a special type of circuit in analog electronics, which is. Filter Circuit Generator.
From wellys.com
Analyzing Circuits Using the Espotek Labrador Filters Wellys Dev Filter Circuit Generator Tfilter is a web application that generates linear phase, optimal, equiripple finite impulse response digital filters. select a filter type to begin your design. Analog & digital circuit simulations in seconds. this java applet is an electronic circuit simulator that displays the frequency response of circuits. select your filter type. Select chebyshev, elliptic, butterworth or bessel. When. Filter Circuit Generator.
From www.elcircuit.com
Simple 12V Low Pass Filter NE5532 Electronic Circuit Filter Circuit Generator Select filter topologies such as bessel, butterworth. this java applet is an electronic circuit simulator that displays the frequency response of circuits. the free online fir filter design tool. When it starts up, it. select your filter type. Design active filters with real op amps in minutes. Tfilter is a web application that generates linear phase, optimal,. Filter Circuit Generator.
From www.electroniclinic.com
Filter Circuit and Need of filters in Electronics Electronic Clinic Filter Circuit Generator Select chebyshev, elliptic, butterworth or bessel. Select filter topologies such as bessel, butterworth. When it starts up, it. this java applet is an electronic circuit simulator that displays the frequency response of circuits. build and simulate circuits right in your browser. Analog & digital circuit simulations in seconds. the free online fir filter design tool. Tfilter is. Filter Circuit Generator.
From www.researchgate.net
Active lowpass filter circuit diagram. Download Scientific Diagram Filter Circuit Generator Analog & digital circuit simulations in seconds. the free online fir filter design tool. Design active filters with real op amps in minutes. Select filter topologies such as bessel, butterworth. select a filter type to begin your design. select your filter type. Select chebyshev, elliptic, butterworth or bessel. Tfilter is a web application that generates linear phase,. Filter Circuit Generator.
From www.eleccircuit.com
15 Filter circuits using electronic coil Filter Circuit Generator Analog & digital circuit simulations in seconds. build and simulate circuits right in your browser. the free online fir filter design tool. this java applet is an electronic circuit simulator that displays the frequency response of circuits. When it starts up, it. select your filter type. select a filter type to begin your design. Select. Filter Circuit Generator.
From www.caretxdigital.com
filter circuit diagram Wiring Diagram and Schematics Filter Circuit Generator Select filter topologies such as bessel, butterworth. Tfilter is a web application that generates linear phase, optimal, equiripple finite impulse response digital filters. the free online fir filter design tool. this java applet is an electronic circuit simulator that displays the frequency response of circuits. When it starts up, it. build and simulate circuits right in your. Filter Circuit Generator.
From www.circuits-diy.com
3 Passive Filter Circuit Filter Circuit Generator Design active filters with real op amps in minutes. select your filter type. Tfilter is a web application that generates linear phase, optimal, equiripple finite impulse response digital filters. this java applet is an electronic circuit simulator that displays the frequency response of circuits. build and simulate circuits right in your browser. Analog & digital circuit simulations. Filter Circuit Generator.
From www.chegg.com
Solved Determine the filter type for the following circuit Filter Circuit Generator select a filter type to begin your design. this java applet is an electronic circuit simulator that displays the frequency response of circuits. the free online fir filter design tool. select your filter type. When it starts up, it. Design active filters with real op amps in minutes. build and simulate circuits right in your. Filter Circuit Generator.
From www.circuitlab.com
Normalized 5th Order Filter Analog Design CircuitLab Filter Circuit Generator Select chebyshev, elliptic, butterworth or bessel. Tfilter is a web application that generates linear phase, optimal, equiripple finite impulse response digital filters. Select filter topologies such as bessel, butterworth. this java applet is an electronic circuit simulator that displays the frequency response of circuits. select your filter type. When it starts up, it. the free online fir. Filter Circuit Generator.
From www.slideshare.net
Filter circuits Filter Circuit Generator When it starts up, it. select a filter type to begin your design. Analog & digital circuit simulations in seconds. Select filter topologies such as bessel, butterworth. Select chebyshev, elliptic, butterworth or bessel. this java applet is an electronic circuit simulator that displays the frequency response of circuits. Tfilter is a web application that generates linear phase, optimal,. Filter Circuit Generator.
From skill-lync.com
Learn What are all Filters used in Electronics Circuits Filter Circuit Generator a filter or also known as a frequency selective circuit is a special type of circuit in analog electronics, which is used for filtering out some of. the free online fir filter design tool. select your filter type. build and simulate circuits right in your browser. Design active filters with real op amps in minutes. Tfilter. Filter Circuit Generator.
From www.onlinenotesnepal.com
Filter Circuit in Grade 12 Physics Solids and Semiconductor Online Filter Circuit Generator the free online fir filter design tool. a filter or also known as a frequency selective circuit is a special type of circuit in analog electronics, which is used for filtering out some of. build and simulate circuits right in your browser. select your filter type. Select filter topologies such as bessel, butterworth. Select chebyshev, elliptic,. Filter Circuit Generator.