Unittest Flask Config . what is the best way handle unit tests that rely on calling code that in turn relies on the current app's. a hassle free solution to testing flask application using unittest. Tests small components of the program (units) in isolation. Fixtures for the application, test. flask provides a way to test your application by exposing the werkzeug test client and handling the context locals for you. This tutorial will demonstrate how to test flask applications using the flaskclient object, i.e in an api centric way, and also demonstrate how to test flask applications live, using a headless browser! Provides functionality for testing using the flask. Describe the differences between pytest and unittest. there are 3 general classes of testing: so i made one myself! a simple fixture returns a value, but a fixture can also do setup, yield a value, then do teardown. explain what to test in a flask app. writing unit tests for your application lets you check that the code you wrote works the way you expect.
from blog.csdn.net
Tests small components of the program (units) in isolation. Describe the differences between pytest and unittest. flask provides a way to test your application by exposing the werkzeug test client and handling the context locals for you. explain what to test in a flask app. Provides functionality for testing using the flask. so i made one myself! This tutorial will demonstrate how to test flask applications using the flaskclient object, i.e in an api centric way, and also demonstrate how to test flask applications live, using a headless browser! Fixtures for the application, test. what is the best way handle unit tests that rely on calling code that in turn relies on the current app's. writing unit tests for your application lets you check that the code you wrote works the way you expect.
flask 整合SQLAlchemy(按照models services config 等配置)_flask sqlalchemy
Unittest Flask Config a simple fixture returns a value, but a fixture can also do setup, yield a value, then do teardown. Describe the differences between pytest and unittest. flask provides a way to test your application by exposing the werkzeug test client and handling the context locals for you. writing unit tests for your application lets you check that the code you wrote works the way you expect. This tutorial will demonstrate how to test flask applications using the flaskclient object, i.e in an api centric way, and also demonstrate how to test flask applications live, using a headless browser! what is the best way handle unit tests that rely on calling code that in turn relies on the current app's. so i made one myself! a simple fixture returns a value, but a fixture can also do setup, yield a value, then do teardown. Tests small components of the program (units) in isolation. Fixtures for the application, test. a hassle free solution to testing flask application using unittest. explain what to test in a flask app. there are 3 general classes of testing: Provides functionality for testing using the flask.
From medium.com
How to do Unit Testing in Flask and find Code Coverage by Neeti Jain Unittest Flask Config a hassle free solution to testing flask application using unittest. This tutorial will demonstrate how to test flask applications using the flaskclient object, i.e in an api centric way, and also demonstrate how to test flask applications live, using a headless browser! explain what to test in a flask app. Describe the differences between pytest and unittest. . Unittest Flask Config.
From blog.csdn.net
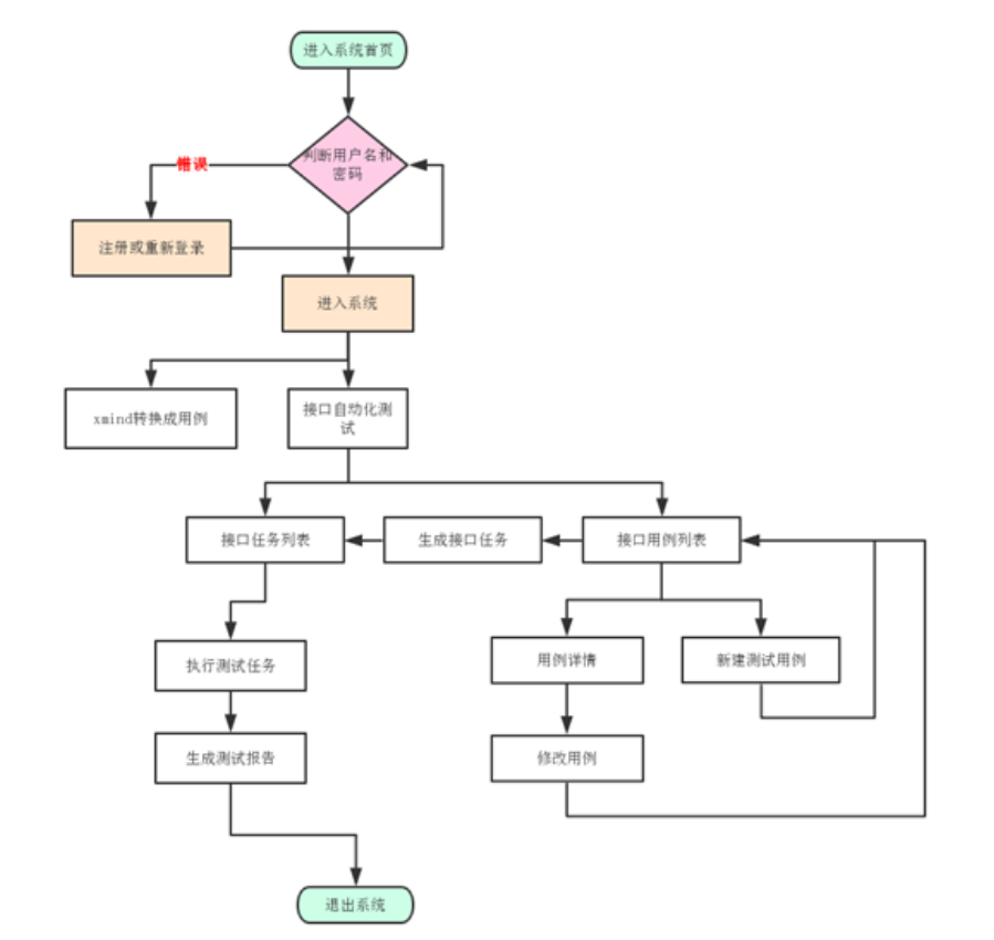
接口测试 react+unittest+flask 接口自动化测试平台_flask+unittest自动化框架CSDN博客 Unittest Flask Config Describe the differences between pytest and unittest. a hassle free solution to testing flask application using unittest. This tutorial will demonstrate how to test flask applications using the flaskclient object, i.e in an api centric way, and also demonstrate how to test flask applications live, using a headless browser! flask provides a way to test your application by. Unittest Flask Config.
From dxousamih.blob.core.windows.net
Flask Get App Config In Blueprint at Christian Pack blog Unittest Flask Config flask provides a way to test your application by exposing the werkzeug test client and handling the context locals for you. what is the best way handle unit tests that rely on calling code that in turn relies on the current app's. explain what to test in a flask app. Tests small components of the program (units). Unittest Flask Config.
From testerhome.com
react+unittest+flask 接口自动化测试平台 · 测试之家 Unittest Flask Config so i made one myself! Fixtures for the application, test. there are 3 general classes of testing: what is the best way handle unit tests that rely on calling code that in turn relies on the current app's. Tests small components of the program (units) in isolation. writing unit tests for your application lets you check. Unittest Flask Config.
From testdriven.io
Testing Flask Applications with Pytest TestDriven.io Unittest Flask Config Provides functionality for testing using the flask. a simple fixture returns a value, but a fixture can also do setup, yield a value, then do teardown. Describe the differences between pytest and unittest. so i made one myself! there are 3 general classes of testing: writing unit tests for your application lets you check that the. Unittest Flask Config.
From www.youtube.com
Flask Configuration YouTube Unittest Flask Config Provides functionality for testing using the flask. a hassle free solution to testing flask application using unittest. what is the best way handle unit tests that rely on calling code that in turn relies on the current app's. writing unit tests for your application lets you check that the code you wrote works the way you expect.. Unittest Flask Config.
From blog.csdn.net
flask(四)config配置项_flask configCSDN博客 Unittest Flask Config This tutorial will demonstrate how to test flask applications using the flaskclient object, i.e in an api centric way, and also demonstrate how to test flask applications live, using a headless browser! a hassle free solution to testing flask application using unittest. Fixtures for the application, test. there are 3 general classes of testing: flask provides a. Unittest Flask Config.
From dragondrop.cloud
Complete Unit Testing of a Flask API dragondrop.cloud, Inc Unittest Flask Config there are 3 general classes of testing: a simple fixture returns a value, but a fixture can also do setup, yield a value, then do teardown. explain what to test in a flask app. so i made one myself! flask provides a way to test your application by exposing the werkzeug test client and handling. Unittest Flask Config.
From www.youtube.com
API testing using unittest module in python Unit testing in python Unittest Flask Config so i made one myself! writing unit tests for your application lets you check that the code you wrote works the way you expect. what is the best way handle unit tests that rely on calling code that in turn relies on the current app's. a hassle free solution to testing flask application using unittest. Describe. Unittest Flask Config.
From blog.csdn.net
flask 整合SQLAlchemy(按照models services config 等配置)_flask sqlalchemy Unittest Flask Config This tutorial will demonstrate how to test flask applications using the flaskclient object, i.e in an api centric way, and also demonstrate how to test flask applications live, using a headless browser! Provides functionality for testing using the flask. what is the best way handle unit tests that rely on calling code that in turn relies on the current. Unittest Flask Config.
From www.reddit.com
Write Python unit tests using unittest CrossPlatform Flask API Unittest Flask Config This tutorial will demonstrate how to test flask applications using the flaskclient object, i.e in an api centric way, and also demonstrate how to test flask applications live, using a headless browser! Fixtures for the application, test. Provides functionality for testing using the flask. explain what to test in a flask app. what is the best way handle. Unittest Flask Config.
From blog.csdn.net
接口测试 react+unittest+flask 接口自动化测试平台_flask+unittest自动化框架CSDN博客 Unittest Flask Config a simple fixture returns a value, but a fixture can also do setup, yield a value, then do teardown. Fixtures for the application, test. This tutorial will demonstrate how to test flask applications using the flaskclient object, i.e in an api centric way, and also demonstrate how to test flask applications live, using a headless browser! what is. Unittest Flask Config.
From www.turais.de
Unittest your Flask Application Test your File Upload Method Unittest Flask Config Tests small components of the program (units) in isolation. Provides functionality for testing using the flask. explain what to test in a flask app. Fixtures for the application, test. This tutorial will demonstrate how to test flask applications using the flaskclient object, i.e in an api centric way, and also demonstrate how to test flask applications live, using a. Unittest Flask Config.
From www.educba.com
Flask unit testing How to perform unit testing in Flask with examples? Unittest Flask Config Tests small components of the program (units) in isolation. explain what to test in a flask app. Describe the differences between pytest and unittest. what is the best way handle unit tests that rely on calling code that in turn relies on the current app's. writing unit tests for your application lets you check that the code. Unittest Flask Config.
From www.youtube.com
Unit Testing Flask API with Unittest Build and Deploy A REST API with Unittest Flask Config Provides functionality for testing using the flask. there are 3 general classes of testing: Fixtures for the application, test. Tests small components of the program (units) in isolation. Describe the differences between pytest and unittest. a simple fixture returns a value, but a fixture can also do setup, yield a value, then do teardown. so i made. Unittest Flask Config.
From testerhome.com
react+unittest+flask 接口自动化测试平台 · 测试之家 Unittest Flask Config a hassle free solution to testing flask application using unittest. flask provides a way to test your application by exposing the werkzeug test client and handling the context locals for you. This tutorial will demonstrate how to test flask applications using the flaskclient object, i.e in an api centric way, and also demonstrate how to test flask applications. Unittest Flask Config.
From github.com
GitHub jarus/flasktesting Unittest extensions for Flask Unittest Flask Config what is the best way handle unit tests that rely on calling code that in turn relies on the current app's. This tutorial will demonstrate how to test flask applications using the flaskclient object, i.e in an api centric way, and also demonstrate how to test flask applications live, using a headless browser! Fixtures for the application, test. . Unittest Flask Config.
From blog.csdn.net
flask 整合SQLAlchemy(按照models services config 等配置)_flask sqlalchemy Unittest Flask Config there are 3 general classes of testing: what is the best way handle unit tests that rely on calling code that in turn relies on the current app's. Fixtures for the application, test. explain what to test in a flask app. flask provides a way to test your application by exposing the werkzeug test client and. Unittest Flask Config.
From github.com
GitHub MirelaI/flask_config_example Demo on how to setup Flask Unittest Flask Config flask provides a way to test your application by exposing the werkzeug test client and handling the context locals for you. Describe the differences between pytest and unittest. This tutorial will demonstrate how to test flask applications using the flaskclient object, i.e in an api centric way, and also demonstrate how to test flask applications live, using a headless. Unittest Flask Config.
From zhuanlan.zhihu.com
Flask配置与调试方法 知乎 Unittest Flask Config a hassle free solution to testing flask application using unittest. explain what to test in a flask app. Describe the differences between pytest and unittest. a simple fixture returns a value, but a fixture can also do setup, yield a value, then do teardown. Fixtures for the application, test. what is the best way handle unit. Unittest Flask Config.
From testerhome.com
react+unittest+flask 接口自动化测试平台 · 测试之家 Unittest Flask Config so i made one myself! This tutorial will demonstrate how to test flask applications using the flaskclient object, i.e in an api centric way, and also demonstrate how to test flask applications live, using a headless browser! there are 3 general classes of testing: Fixtures for the application, test. flask provides a way to test your application. Unittest Flask Config.
From blog.csdn.net
Flask 配置文件config之from_object 篇_flask app from object configCSDN博客 Unittest Flask Config Describe the differences between pytest and unittest. Tests small components of the program (units) in isolation. This tutorial will demonstrate how to test flask applications using the flaskclient object, i.e in an api centric way, and also demonstrate how to test flask applications live, using a headless browser! so i made one myself! what is the best way. Unittest Flask Config.
From cloud.tencent.com
28. Flask 使用unittest进行单元测试腾讯云开发者社区腾讯云 Unittest Flask Config there are 3 general classes of testing: Describe the differences between pytest and unittest. Fixtures for the application, test. Provides functionality for testing using the flask. a hassle free solution to testing flask application using unittest. what is the best way handle unit tests that rely on calling code that in turn relies on the current app's.. Unittest Flask Config.
From abstractkitchen.com
Flask Boilerplate and Your Guide to Flask in 2023. With SQLAlchemy Unittest Flask Config Fixtures for the application, test. what is the best way handle unit tests that rely on calling code that in turn relies on the current app's. Describe the differences between pytest and unittest. Tests small components of the program (units) in isolation. This tutorial will demonstrate how to test flask applications using the flaskclient object, i.e in an api. Unittest Flask Config.
From tahe.developpez.com
python3flask2020 Unittest Flask Config a hassle free solution to testing flask application using unittest. Tests small components of the program (units) in isolation. there are 3 general classes of testing: This tutorial will demonstrate how to test flask applications using the flaskclient object, i.e in an api centric way, and also demonstrate how to test flask applications live, using a headless browser!. Unittest Flask Config.
From github.com
flask/config.py at main · pallets/flask · GitHub Unittest Flask Config what is the best way handle unit tests that rely on calling code that in turn relies on the current app's. explain what to test in a flask app. Provides functionality for testing using the flask. Fixtures for the application, test. Describe the differences between pytest and unittest. a simple fixture returns a value, but a fixture. Unittest Flask Config.
From github.com
flaskunittest/case.py at master · TotallyNotChase/flaskunittest · GitHub Unittest Flask Config so i made one myself! flask provides a way to test your application by exposing the werkzeug test client and handling the context locals for you. a simple fixture returns a value, but a fixture can also do setup, yield a value, then do teardown. Tests small components of the program (units) in isolation. explain what. Unittest Flask Config.
From blog.csdn.net
接口测试 react+unittest+flask 接口自动化测试平台CSDN博客 Unittest Flask Config flask provides a way to test your application by exposing the werkzeug test client and handling the context locals for you. Tests small components of the program (units) in isolation. Fixtures for the application, test. Provides functionality for testing using the flask. a hassle free solution to testing flask application using unittest. what is the best way. Unittest Flask Config.
From www.youtube.com
PYTHON Test Redirection In Flask with Python Unittest YouTube Unittest Flask Config This tutorial will demonstrate how to test flask applications using the flaskclient object, i.e in an api centric way, and also demonstrate how to test flask applications live, using a headless browser! Describe the differences between pytest and unittest. a hassle free solution to testing flask application using unittest. writing unit tests for your application lets you check. Unittest Flask Config.
From www.youtube.com
how to unit test flask routes and requests with pytest YouTube Unittest Flask Config a simple fixture returns a value, but a fixture can also do setup, yield a value, then do teardown. This tutorial will demonstrate how to test flask applications using the flaskclient object, i.e in an api centric way, and also demonstrate how to test flask applications live, using a headless browser! a hassle free solution to testing flask. Unittest Flask Config.
From dragondrop.cloud
Complete Unit Testing of a Flask API dragondrop.cloud, Inc Unittest Flask Config what is the best way handle unit tests that rely on calling code that in turn relies on the current app's. a simple fixture returns a value, but a fixture can also do setup, yield a value, then do teardown. Provides functionality for testing using the flask. so i made one myself! Describe the differences between pytest. Unittest Flask Config.
From testerhome.com
react+unittest+flask 接口自动化测试平台 · 测试之家 Unittest Flask Config a hassle free solution to testing flask application using unittest. Tests small components of the program (units) in isolation. a simple fixture returns a value, but a fixture can also do setup, yield a value, then do teardown. writing unit tests for your application lets you check that the code you wrote works the way you expect.. Unittest Flask Config.
From dragondrop.cloud
Complete Unit Testing of a Flask API dragondrop.cloud, Inc Unittest Flask Config flask provides a way to test your application by exposing the werkzeug test client and handling the context locals for you. Provides functionality for testing using the flask. explain what to test in a flask app. Fixtures for the application, test. This tutorial will demonstrate how to test flask applications using the flaskclient object, i.e in an api. Unittest Flask Config.
From wiki.masantu.com
Flask 源码解析:Config 别院牧志知识库 Unittest Flask Config a hassle free solution to testing flask application using unittest. writing unit tests for your application lets you check that the code you wrote works the way you expect. Fixtures for the application, test. what is the best way handle unit tests that rely on calling code that in turn relies on the current app's. so. Unittest Flask Config.
From blog.csdn.net
28. Flask 使用unittest进行单元测试CSDN博客 Unittest Flask Config Describe the differences between pytest and unittest. writing unit tests for your application lets you check that the code you wrote works the way you expect. flask provides a way to test your application by exposing the werkzeug test client and handling the context locals for you. a simple fixture returns a value, but a fixture can. Unittest Flask Config.