What Is The Average Amount Of Students In A Classroom . To ask the minister for education for primary and secondary schools, what is the current median and mean number of students in. In high schools, it is important to consider not only the number of students per class but the nature of the class, and the subject the teacher is teaching. Average class size in primary education, by type of institution (2019) education at a glance 2021. Students who require more help in acquiring literacy and numeracy skills will receive additional support through targeted. This data contains the number of enrolled students and of classes in the education system, reported by the type of institution they belong to. Education at a glance is the.
from www.lexingtonlaw.com
Students who require more help in acquiring literacy and numeracy skills will receive additional support through targeted. Average class size in primary education, by type of institution (2019) education at a glance 2021. This data contains the number of enrolled students and of classes in the education system, reported by the type of institution they belong to. Education at a glance is the. To ask the minister for education for primary and secondary schools, what is the current median and mean number of students in. In high schools, it is important to consider not only the number of students per class but the nature of the class, and the subject the teacher is teaching.
College Student Spending Habits for 2023 Lexington Law
What Is The Average Amount Of Students In A Classroom In high schools, it is important to consider not only the number of students per class but the nature of the class, and the subject the teacher is teaching. To ask the minister for education for primary and secondary schools, what is the current median and mean number of students in. Average class size in primary education, by type of institution (2019) education at a glance 2021. This data contains the number of enrolled students and of classes in the education system, reported by the type of institution they belong to. Education at a glance is the. In high schools, it is important to consider not only the number of students per class but the nature of the class, and the subject the teacher is teaching. Students who require more help in acquiring literacy and numeracy skills will receive additional support through targeted.
From www.showme.com
How to calculate your average grades ShowMe What Is The Average Amount Of Students In A Classroom To ask the minister for education for primary and secondary schools, what is the current median and mean number of students in. This data contains the number of enrolled students and of classes in the education system, reported by the type of institution they belong to. Education at a glance is the. Students who require more help in acquiring literacy. What Is The Average Amount Of Students In A Classroom.
From successforkidswithhearingloss.com
Supporting Success For Children With Hearing Loss Phonak Roger What Is The Average Amount Of Students In A Classroom Average class size in primary education, by type of institution (2019) education at a glance 2021. In high schools, it is important to consider not only the number of students per class but the nature of the class, and the subject the teacher is teaching. Students who require more help in acquiring literacy and numeracy skills will receive additional support. What Is The Average Amount Of Students In A Classroom.
From www.wired.com
ChatGPT Is Coming for Classrooms. Don't Panic WIRED What Is The Average Amount Of Students In A Classroom In high schools, it is important to consider not only the number of students per class but the nature of the class, and the subject the teacher is teaching. To ask the minister for education for primary and secondary schools, what is the current median and mean number of students in. Education at a glance is the. This data contains. What Is The Average Amount Of Students In A Classroom.
From fordhaminstitute.org
Rightsizing the Classroom Making the Most of Great Teachers What Is The Average Amount Of Students In A Classroom To ask the minister for education for primary and secondary schools, what is the current median and mean number of students in. Average class size in primary education, by type of institution (2019) education at a glance 2021. This data contains the number of enrolled students and of classes in the education system, reported by the type of institution they. What Is The Average Amount Of Students In A Classroom.
From www.al.com
Study highlights NCAA spending gaps between students and athletes, SEC What Is The Average Amount Of Students In A Classroom To ask the minister for education for primary and secondary schools, what is the current median and mean number of students in. Average class size in primary education, by type of institution (2019) education at a glance 2021. In high schools, it is important to consider not only the number of students per class but the nature of the class,. What Is The Average Amount Of Students In A Classroom.
From www.coursehero.com
[Solved] For a 4unit class like Statistics, students should spend What Is The Average Amount Of Students In A Classroom This data contains the number of enrolled students and of classes in the education system, reported by the type of institution they belong to. Average class size in primary education, by type of institution (2019) education at a glance 2021. Students who require more help in acquiring literacy and numeracy skills will receive additional support through targeted. To ask the. What Is The Average Amount Of Students In A Classroom.
From www.toppr.com
The average age of a class of 22 students is 21 years. The average What Is The Average Amount Of Students In A Classroom Average class size in primary education, by type of institution (2019) education at a glance 2021. In high schools, it is important to consider not only the number of students per class but the nature of the class, and the subject the teacher is teaching. Education at a glance is the. This data contains the number of enrolled students and. What Is The Average Amount Of Students In A Classroom.
From www.centerforilpolitics.org
Class sizes How your local school stacks up A statewide and What Is The Average Amount Of Students In A Classroom This data contains the number of enrolled students and of classes in the education system, reported by the type of institution they belong to. To ask the minister for education for primary and secondary schools, what is the current median and mean number of students in. Education at a glance is the. Average class size in primary education, by type. What Is The Average Amount Of Students In A Classroom.
From www.pinterest.com
Study finds notable increase in grades in high schools nationally What Is The Average Amount Of Students In A Classroom Education at a glance is the. In high schools, it is important to consider not only the number of students per class but the nature of the class, and the subject the teacher is teaching. Students who require more help in acquiring literacy and numeracy skills will receive additional support through targeted. Average class size in primary education, by type. What Is The Average Amount Of Students In A Classroom.
From www.lexingtonlaw.com
College Student Spending Habits for 2023 Lexington Law What Is The Average Amount Of Students In A Classroom Education at a glance is the. To ask the minister for education for primary and secondary schools, what is the current median and mean number of students in. In high schools, it is important to consider not only the number of students per class but the nature of the class, and the subject the teacher is teaching. Students who require. What Is The Average Amount Of Students In A Classroom.
From mathequalslove.net
Class Averages Math = Love What Is The Average Amount Of Students In A Classroom Education at a glance is the. To ask the minister for education for primary and secondary schools, what is the current median and mean number of students in. This data contains the number of enrolled students and of classes in the education system, reported by the type of institution they belong to. Average class size in primary education, by type. What Is The Average Amount Of Students In A Classroom.
From blaze.today
How to Deal With a Growing Average Classroom Size in 2023 What Is The Average Amount Of Students In A Classroom Education at a glance is the. Average class size in primary education, by type of institution (2019) education at a glance 2021. This data contains the number of enrolled students and of classes in the education system, reported by the type of institution they belong to. To ask the minister for education for primary and secondary schools, what is the. What Is The Average Amount Of Students In A Classroom.
From infogram.com
Average federal student loan debt by age Infogram What Is The Average Amount Of Students In A Classroom Average class size in primary education, by type of institution (2019) education at a glance 2021. Students who require more help in acquiring literacy and numeracy skills will receive additional support through targeted. In high schools, it is important to consider not only the number of students per class but the nature of the class, and the subject the teacher. What Is The Average Amount Of Students In A Classroom.
From beyondcare.academy
The magic of 15 minutes Reading practice and reading growth What Is The Average Amount Of Students In A Classroom This data contains the number of enrolled students and of classes in the education system, reported by the type of institution they belong to. Education at a glance is the. Students who require more help in acquiring literacy and numeracy skills will receive additional support through targeted. Average class size in primary education, by type of institution (2019) education at. What Is The Average Amount Of Students In A Classroom.
From charleslamson.blogspot.com
The Rant Sociological Imagination How to Gain Wisdom about the What Is The Average Amount Of Students In A Classroom Students who require more help in acquiring literacy and numeracy skills will receive additional support through targeted. In high schools, it is important to consider not only the number of students per class but the nature of the class, and the subject the teacher is teaching. Education at a glance is the. This data contains the number of enrolled students. What Is The Average Amount Of Students In A Classroom.
From startschoolslater.weebly.com
Academic Performance Later School Start Times What Is The Average Amount Of Students In A Classroom Average class size in primary education, by type of institution (2019) education at a glance 2021. To ask the minister for education for primary and secondary schools, what is the current median and mean number of students in. This data contains the number of enrolled students and of classes in the education system, reported by the type of institution they. What Is The Average Amount Of Students In A Classroom.
From e3dnews.com
Teachers can only deduct 300 of classroom supplies and that is What Is The Average Amount Of Students In A Classroom Students who require more help in acquiring literacy and numeracy skills will receive additional support through targeted. Education at a glance is the. Average class size in primary education, by type of institution (2019) education at a glance 2021. This data contains the number of enrolled students and of classes in the education system, reported by the type of institution. What Is The Average Amount Of Students In A Classroom.
From blog.collegetuitioncompare.com
Student Loan Chart By School Level What Is The Average Amount Of Students In A Classroom In high schools, it is important to consider not only the number of students per class but the nature of the class, and the subject the teacher is teaching. Education at a glance is the. Students who require more help in acquiring literacy and numeracy skills will receive additional support through targeted. Average class size in primary education, by type. What Is The Average Amount Of Students In A Classroom.
From www.youtube.com
How big is the average classroom? YouTube What Is The Average Amount Of Students In A Classroom This data contains the number of enrolled students and of classes in the education system, reported by the type of institution they belong to. To ask the minister for education for primary and secondary schools, what is the current median and mean number of students in. Students who require more help in acquiring literacy and numeracy skills will receive additional. What Is The Average Amount Of Students In A Classroom.
From gbpi.org
Aiming for Average in Education Spending Budget and Policy What Is The Average Amount Of Students In A Classroom Average class size in primary education, by type of institution (2019) education at a glance 2021. This data contains the number of enrolled students and of classes in the education system, reported by the type of institution they belong to. Education at a glance is the. Students who require more help in acquiring literacy and numeracy skills will receive additional. What Is The Average Amount Of Students In A Classroom.
From www.nbcboston.com
What’s The Average Amount of Student Loan Debt in Massachusetts? NBC What Is The Average Amount Of Students In A Classroom Average class size in primary education, by type of institution (2019) education at a glance 2021. Students who require more help in acquiring literacy and numeracy skills will receive additional support through targeted. This data contains the number of enrolled students and of classes in the education system, reported by the type of institution they belong to. Education at a. What Is The Average Amount Of Students In A Classroom.
From www.researchgate.net
Average grades by subject group of all students at the end of their What Is The Average Amount Of Students In A Classroom This data contains the number of enrolled students and of classes in the education system, reported by the type of institution they belong to. Education at a glance is the. In high schools, it is important to consider not only the number of students per class but the nature of the class, and the subject the teacher is teaching. Average. What Is The Average Amount Of Students In A Classroom.
From admissionsly.com
How Many Schools are in The U.S (Statistics & Facts) 2024 What Is The Average Amount Of Students In A Classroom In high schools, it is important to consider not only the number of students per class but the nature of the class, and the subject the teacher is teaching. To ask the minister for education for primary and secondary schools, what is the current median and mean number of students in. Students who require more help in acquiring literacy and. What Is The Average Amount Of Students In A Classroom.
From www.nytimes.com
A New Kind of Classroom No Grades, No Failing, No Hurry The New York What Is The Average Amount Of Students In A Classroom This data contains the number of enrolled students and of classes in the education system, reported by the type of institution they belong to. Average class size in primary education, by type of institution (2019) education at a glance 2021. To ask the minister for education for primary and secondary schools, what is the current median and mean number of. What Is The Average Amount Of Students In A Classroom.
From askfilo.com
The average of the students of a class is 12 years. The average age of 15.. What Is The Average Amount Of Students In A Classroom Students who require more help in acquiring literacy and numeracy skills will receive additional support through targeted. Average class size in primary education, by type of institution (2019) education at a glance 2021. To ask the minister for education for primary and secondary schools, what is the current median and mean number of students in. Education at a glance is. What Is The Average Amount Of Students In A Classroom.
From ezyschooling.com
Latest School Statistics in India What Is The Average Amount Of Students In A Classroom In high schools, it is important to consider not only the number of students per class but the nature of the class, and the subject the teacher is teaching. Average class size in primary education, by type of institution (2019) education at a glance 2021. This data contains the number of enrolled students and of classes in the education system,. What Is The Average Amount Of Students In A Classroom.
From homeworkinccc.blogspot.com
Homework in the Contemporary College Classroom Homework in the What Is The Average Amount Of Students In A Classroom This data contains the number of enrolled students and of classes in the education system, reported by the type of institution they belong to. To ask the minister for education for primary and secondary schools, what is the current median and mean number of students in. Students who require more help in acquiring literacy and numeracy skills will receive additional. What Is The Average Amount Of Students In A Classroom.
From www.pennlive.com
Schools struggle to predict class sizes What Is The Average Amount Of Students In A Classroom Average class size in primary education, by type of institution (2019) education at a glance 2021. Students who require more help in acquiring literacy and numeracy skills will receive additional support through targeted. Education at a glance is the. In high schools, it is important to consider not only the number of students per class but the nature of the. What Is The Average Amount Of Students In A Classroom.
From www.statista.com
Chart The Countries Where Kids Do The Most Homework Statista What Is The Average Amount Of Students In A Classroom This data contains the number of enrolled students and of classes in the education system, reported by the type of institution they belong to. Students who require more help in acquiring literacy and numeracy skills will receive additional support through targeted. In high schools, it is important to consider not only the number of students per class but the nature. What Is The Average Amount Of Students In A Classroom.
From usatodayhss.com
With class size, less is more USA TODAY High School Sports What Is The Average Amount Of Students In A Classroom To ask the minister for education for primary and secondary schools, what is the current median and mean number of students in. In high schools, it is important to consider not only the number of students per class but the nature of the class, and the subject the teacher is teaching. This data contains the number of enrolled students and. What Is The Average Amount Of Students In A Classroom.
From solvedlib.com
A researcher wished to compare the average amount of … SolvedLib What Is The Average Amount Of Students In A Classroom This data contains the number of enrolled students and of classes in the education system, reported by the type of institution they belong to. To ask the minister for education for primary and secondary schools, what is the current median and mean number of students in. In high schools, it is important to consider not only the number of students. What Is The Average Amount Of Students In A Classroom.
From www.pinterest.jp
Bar Chart showing the distribution of Student Loan Borrowers by Balance What Is The Average Amount Of Students In A Classroom In high schools, it is important to consider not only the number of students per class but the nature of the class, and the subject the teacher is teaching. Average class size in primary education, by type of institution (2019) education at a glance 2021. To ask the minister for education for primary and secondary schools, what is the current. What Is The Average Amount Of Students In A Classroom.
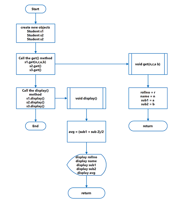
From notesformsc.org
Java Program to Compute Average Mark of Students What Is The Average Amount Of Students In A Classroom In high schools, it is important to consider not only the number of students per class but the nature of the class, and the subject the teacher is teaching. Average class size in primary education, by type of institution (2019) education at a glance 2021. To ask the minister for education for primary and secondary schools, what is the current. What Is The Average Amount Of Students In A Classroom.
From www.pinterest.com
An Amazing Graph The Real Cost of College vs. College Spending Per What Is The Average Amount Of Students In A Classroom In high schools, it is important to consider not only the number of students per class but the nature of the class, and the subject the teacher is teaching. To ask the minister for education for primary and secondary schools, what is the current median and mean number of students in. This data contains the number of enrolled students and. What Is The Average Amount Of Students In A Classroom.
From www.knowledgeboat.com
A class teacher wants to calculate the average marks KnowledgeBoat What Is The Average Amount Of Students In A Classroom Students who require more help in acquiring literacy and numeracy skills will receive additional support through targeted. Average class size in primary education, by type of institution (2019) education at a glance 2021. Education at a glance is the. This data contains the number of enrolled students and of classes in the education system, reported by the type of institution. What Is The Average Amount Of Students In A Classroom.