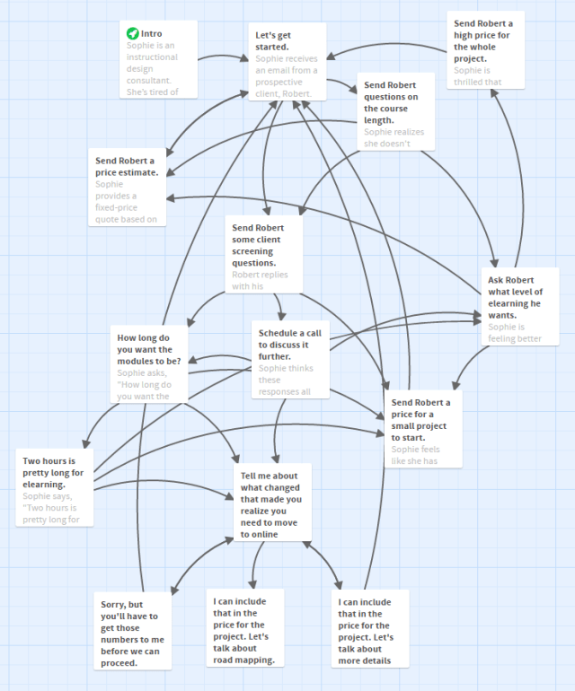
Twine Scenario . It's a simple way to create prototypes. Here's how twine displays the flowchart a branching scenario. Twine is a lightweight but powerful editor that you can use to write and produce branching scenarios. You don’t need to write any code to create a simple story with twine, but. The free open source tool twine makes planning, writing, and creating branching scenarios easier. Preserving the integrity of the story is the most important thing to note regarding creating for branching scenarios. I use it to create the scenarios in my toolkits. These instructions apply to any story format in twine, including the default twine 2.1 format, harlowe, and my. There are a few things you should know before you get started. You must make sure that. This guide explains what a passage is in twine and how to create links between them.
from www.christytuckerlearning.com
Twine is a lightweight but powerful editor that you can use to write and produce branching scenarios. I use it to create the scenarios in my toolkits. These instructions apply to any story format in twine, including the default twine 2.1 format, harlowe, and my. Here's how twine displays the flowchart a branching scenario. It's a simple way to create prototypes. Preserving the integrity of the story is the most important thing to note regarding creating for branching scenarios. You must make sure that. The free open source tool twine makes planning, writing, and creating branching scenarios easier. This guide explains what a passage is in twine and how to create links between them. There are a few things you should know before you get started.
Visual Design for Scenarios in Twine Experiencing eLearning
Twine Scenario This guide explains what a passage is in twine and how to create links between them. You must make sure that. This guide explains what a passage is in twine and how to create links between them. It's a simple way to create prototypes. Twine is a lightweight but powerful editor that you can use to write and produce branching scenarios. These instructions apply to any story format in twine, including the default twine 2.1 format, harlowe, and my. Preserving the integrity of the story is the most important thing to note regarding creating for branching scenarios. There are a few things you should know before you get started. I use it to create the scenarios in my toolkits. Here's how twine displays the flowchart a branching scenario. You don’t need to write any code to create a simple story with twine, but. The free open source tool twine makes planning, writing, and creating branching scenarios easier.
From www.researchgate.net
9 Twine [180] provides a user interface to define scenarios by Twine Scenario Preserving the integrity of the story is the most important thing to note regarding creating for branching scenarios. Twine is a lightweight but powerful editor that you can use to write and produce branching scenarios. There are a few things you should know before you get started. Here's how twine displays the flowchart a branching scenario. You must make sure. Twine Scenario.
From www.valeriemdodge.com
xAPIEnabled AntiMoney Laundering Concerns and Conduct Tutorial Twine Scenario These instructions apply to any story format in twine, including the default twine 2.1 format, harlowe, and my. I use it to create the scenarios in my toolkits. It's a simple way to create prototypes. The free open source tool twine makes planning, writing, and creating branching scenarios easier. Preserving the integrity of the story is the most important thing. Twine Scenario.
From www.christytuckerlearning.com
Visual Design for Scenarios in Twine Experiencing eLearning Twine Scenario Twine is a lightweight but powerful editor that you can use to write and produce branching scenarios. It's a simple way to create prototypes. Here's how twine displays the flowchart a branching scenario. The free open source tool twine makes planning, writing, and creating branching scenarios easier. Preserving the integrity of the story is the most important thing to note. Twine Scenario.
From www.christytuckerlearning.com
Twine Makes Branching Scenarios Easier Experiencing eLearning Twine Scenario Here's how twine displays the flowchart a branching scenario. The free open source tool twine makes planning, writing, and creating branching scenarios easier. Twine is a lightweight but powerful editor that you can use to write and produce branching scenarios. This guide explains what a passage is in twine and how to create links between them. I use it to. Twine Scenario.
From www.christytuckerlearning.com
Visual Design for Scenarios in Twine Experiencing eLearning Twine Scenario This guide explains what a passage is in twine and how to create links between them. Twine is a lightweight but powerful editor that you can use to write and produce branching scenarios. Here's how twine displays the flowchart a branching scenario. It's a simple way to create prototypes. There are a few things you should know before you get. Twine Scenario.
From myelearningworld.com
Top 10 Tools for Designing Complex ScenarioBased Training Courses Twine Scenario Here's how twine displays the flowchart a branching scenario. These instructions apply to any story format in twine, including the default twine 2.1 format, harlowe, and my. The free open source tool twine makes planning, writing, and creating branching scenarios easier. Twine is a lightweight but powerful editor that you can use to write and produce branching scenarios. Preserving the. Twine Scenario.
From www.christytuckerlearning.com
Twine Makes Branching Scenarios Easier Experiencing eLearning Twine Scenario Here's how twine displays the flowchart a branching scenario. It's a simple way to create prototypes. You don’t need to write any code to create a simple story with twine, but. These instructions apply to any story format in twine, including the default twine 2.1 format, harlowe, and my. You must make sure that. Twine is a lightweight but powerful. Twine Scenario.
From www.researchgate.net
Plot graphs for two of Academical's playable scenarios, visualized in Twine Scenario Here's how twine displays the flowchart a branching scenario. I use it to create the scenarios in my toolkits. These instructions apply to any story format in twine, including the default twine 2.1 format, harlowe, and my. This guide explains what a passage is in twine and how to create links between them. Twine is a lightweight but powerful editor. Twine Scenario.
From www.elearningworks.com.au
Twine a tool for fast prototyping branched scenarios eLearning Works Twine Scenario This guide explains what a passage is in twine and how to create links between them. Preserving the integrity of the story is the most important thing to note regarding creating for branching scenarios. The free open source tool twine makes planning, writing, and creating branching scenarios easier. It's a simple way to create prototypes. These instructions apply to any. Twine Scenario.
From odysee.com
Twine Story Formats Intro to Twine Game Engine Episode 1 Twine Scenario Preserving the integrity of the story is the most important thing to note regarding creating for branching scenarios. Twine is a lightweight but powerful editor that you can use to write and produce branching scenarios. I use it to create the scenarios in my toolkits. You must make sure that. This guide explains what a passage is in twine and. Twine Scenario.
From www.christytuckerlearning.com
How to Use Conditional Feedback in Twine Scenarios Experiencing eLearning Twine Scenario You must make sure that. Twine is a lightweight but powerful editor that you can use to write and produce branching scenarios. The free open source tool twine makes planning, writing, and creating branching scenarios easier. It's a simple way to create prototypes. Preserving the integrity of the story is the most important thing to note regarding creating for branching. Twine Scenario.
From www.christytuckerlearning.com
Twine Makes Branching Scenarios Easier Experiencing eLearning Twine Scenario The free open source tool twine makes planning, writing, and creating branching scenarios easier. Twine is a lightweight but powerful editor that you can use to write and produce branching scenarios. This guide explains what a passage is in twine and how to create links between them. You must make sure that. Here's how twine displays the flowchart a branching. Twine Scenario.
From www.youtube.com
Twine to Unity (Easy Branching Dialogue System) YouTube Twine Scenario Twine is a lightweight but powerful editor that you can use to write and produce branching scenarios. Here's how twine displays the flowchart a branching scenario. The free open source tool twine makes planning, writing, and creating branching scenarios easier. You don’t need to write any code to create a simple story with twine, but. Preserving the integrity of the. Twine Scenario.
From thepeerreview-iwca.org
Integrating and Evaluating Twine as a Mode for Training CourseEmbedded Twine Scenario Twine is a lightweight but powerful editor that you can use to write and produce branching scenarios. These instructions apply to any story format in twine, including the default twine 2.1 format, harlowe, and my. You don’t need to write any code to create a simple story with twine, but. This guide explains what a passage is in twine and. Twine Scenario.
From blog.cathy-moore.com
Branching scenario example + overview of Twine Twine Scenario You must make sure that. Preserving the integrity of the story is the most important thing to note regarding creating for branching scenarios. Here's how twine displays the flowchart a branching scenario. These instructions apply to any story format in twine, including the default twine 2.1 format, harlowe, and my. The free open source tool twine makes planning, writing, and. Twine Scenario.
From christytuckerlearning.com
Branching Scenario Prototype in Twine Experiencing Elearning Twine Scenario Here's how twine displays the flowchart a branching scenario. This guide explains what a passage is in twine and how to create links between them. It's a simple way to create prototypes. I use it to create the scenarios in my toolkits. The free open source tool twine makes planning, writing, and creating branching scenarios easier. Preserving the integrity of. Twine Scenario.
From www.christytuckerlearning.com
Visual Design for Scenarios in Twine Experiencing eLearning Twine Scenario Here's how twine displays the flowchart a branching scenario. Twine is a lightweight but powerful editor that you can use to write and produce branching scenarios. The free open source tool twine makes planning, writing, and creating branching scenarios easier. It's a simple way to create prototypes. You must make sure that. This guide explains what a passage is in. Twine Scenario.
From www.christytuckerlearning.com
Twine Makes Branching Scenarios Easier Experiencing eLearning Twine Scenario There are a few things you should know before you get started. The free open source tool twine makes planning, writing, and creating branching scenarios easier. Preserving the integrity of the story is the most important thing to note regarding creating for branching scenarios. It's a simple way to create prototypes. These instructions apply to any story format in twine,. Twine Scenario.
From thepeerreview-iwca.org
Integrating and Evaluating Twine as a Mode for Training CourseEmbedded Twine Scenario This guide explains what a passage is in twine and how to create links between them. Twine is a lightweight but powerful editor that you can use to write and produce branching scenarios. You must make sure that. These instructions apply to any story format in twine, including the default twine 2.1 format, harlowe, and my. There are a few. Twine Scenario.
From tiiny.host
How To Build a Text Game With Twine Twine Scenario This guide explains what a passage is in twine and how to create links between them. There are a few things you should know before you get started. Twine is a lightweight but powerful editor that you can use to write and produce branching scenarios. It's a simple way to create prototypes. You don’t need to write any code to. Twine Scenario.
From www.pinterest.com
Twine branching scenario tool How to memorize things, Learning Twine Scenario Twine is a lightweight but powerful editor that you can use to write and produce branching scenarios. Here's how twine displays the flowchart a branching scenario. I use it to create the scenarios in my toolkits. There are a few things you should know before you get started. Preserving the integrity of the story is the most important thing to. Twine Scenario.
From www.youtube.com
Design and prototype an elearning scenario using Twine (part 2) YouTube Twine Scenario I use it to create the scenarios in my toolkits. The free open source tool twine makes planning, writing, and creating branching scenarios easier. Twine is a lightweight but powerful editor that you can use to write and produce branching scenarios. Here's how twine displays the flowchart a branching scenario. These instructions apply to any story format in twine, including. Twine Scenario.
From www.christytuckerlearning.com
Twine Makes Branching Scenarios Easier Experiencing eLearning Twine Scenario I use it to create the scenarios in my toolkits. The free open source tool twine makes planning, writing, and creating branching scenarios easier. These instructions apply to any story format in twine, including the default twine 2.1 format, harlowe, and my. This guide explains what a passage is in twine and how to create links between them. You don’t. Twine Scenario.
From tedcurran.net
Use Twine for Branching Learning Scenarios Ted Twine Scenario The free open source tool twine makes planning, writing, and creating branching scenarios easier. You don’t need to write any code to create a simple story with twine, but. It's a simple way to create prototypes. This guide explains what a passage is in twine and how to create links between them. Preserving the integrity of the story is the. Twine Scenario.
From www.christytuckerlearning.com
How to Use Conditional Feedback in Twine Scenarios Experiencing eLearning Twine Scenario I use it to create the scenarios in my toolkits. You must make sure that. These instructions apply to any story format in twine, including the default twine 2.1 format, harlowe, and my. Here's how twine displays the flowchart a branching scenario. It's a simple way to create prototypes. There are a few things you should know before you get. Twine Scenario.
From outbreakscenario.wordpress.com
Twine Files IDEMA 2020 Project Outbreak Scenario Twine Scenario You must make sure that. I use it to create the scenarios in my toolkits. You don’t need to write any code to create a simple story with twine, but. This guide explains what a passage is in twine and how to create links between them. Preserving the integrity of the story is the most important thing to note regarding. Twine Scenario.
From tcolunga.com
ScenarioBased Branching Simulation — Tonya Colunga Twine Scenario Twine is a lightweight but powerful editor that you can use to write and produce branching scenarios. It's a simple way to create prototypes. There are a few things you should know before you get started. I use it to create the scenarios in my toolkits. You don’t need to write any code to create a simple story with twine,. Twine Scenario.
From www.youtube.com
How to Build a Story in Twine YouTube Twine Scenario Preserving the integrity of the story is the most important thing to note regarding creating for branching scenarios. You must make sure that. It's a simple way to create prototypes. I use it to create the scenarios in my toolkits. These instructions apply to any story format in twine, including the default twine 2.1 format, harlowe, and my. Here's how. Twine Scenario.
From dh.sites.gettysburg.edu
Twine Digital Humanities Toolkit Twine Scenario The free open source tool twine makes planning, writing, and creating branching scenarios easier. Twine is a lightweight but powerful editor that you can use to write and produce branching scenarios. There are a few things you should know before you get started. You don’t need to write any code to create a simple story with twine, but. It's a. Twine Scenario.
From thepeerreview-iwca.org
Integrating and Evaluating Twine as a Mode for Training CourseEmbedded Twine Scenario These instructions apply to any story format in twine, including the default twine 2.1 format, harlowe, and my. You don’t need to write any code to create a simple story with twine, but. It's a simple way to create prototypes. Here's how twine displays the flowchart a branching scenario. This guide explains what a passage is in twine and how. Twine Scenario.
From www.christytuckerlearning.com
Twine Makes Branching Scenarios Easier Experiencing eLearning Twine Scenario These instructions apply to any story format in twine, including the default twine 2.1 format, harlowe, and my. This guide explains what a passage is in twine and how to create links between them. Preserving the integrity of the story is the most important thing to note regarding creating for branching scenarios. There are a few things you should know. Twine Scenario.
From www.thinkingkaplearning.com
How to Create Great eLearning Scenarios? ThinkingKap Twine Scenario I use it to create the scenarios in my toolkits. The free open source tool twine makes planning, writing, and creating branching scenarios easier. Preserving the integrity of the story is the most important thing to note regarding creating for branching scenarios. It's a simple way to create prototypes. These instructions apply to any story format in twine, including the. Twine Scenario.
From www.christytuckerlearning.com
Visual Design for Scenarios in Twine Experiencing eLearning Twine Scenario This guide explains what a passage is in twine and how to create links between them. It's a simple way to create prototypes. These instructions apply to any story format in twine, including the default twine 2.1 format, harlowe, and my. Here's how twine displays the flowchart a branching scenario. Preserving the integrity of the story is the most important. Twine Scenario.
From www.learningworlddesign.co.nz
Using Twine for complex video scenario design Learningworld Design Twine Scenario There are a few things you should know before you get started. Twine is a lightweight but powerful editor that you can use to write and produce branching scenarios. These instructions apply to any story format in twine, including the default twine 2.1 format, harlowe, and my. You don’t need to write any code to create a simple story with. Twine Scenario.
From www.jezner.com
Twine 2 Tutorial Writing Your First Story Jezner Blog Twine Scenario Preserving the integrity of the story is the most important thing to note regarding creating for branching scenarios. Twine is a lightweight but powerful editor that you can use to write and produce branching scenarios. You must make sure that. You don’t need to write any code to create a simple story with twine, but. This guide explains what a. Twine Scenario.