Dimmer Circuit Calculation . basic and the best triac dimmer switch circuit. Below are the pictures of showing three stages of dimming the ac. The circuit diagram presented above is an. working of arduino lamp dimmer circuit. today i want to explain you how ac dimming works, how a triac works and why is such an important component and show you a. dimmer with a mosfet. the basic circuit of light dimmer using triac is shown below and this circuit depends on phase control. high quality pcb prototypes: this triac dimmer circuit diagram is little bit complex for beginners but overall it's easy. In this, we have tsop1738 ir receiver u1. This circuit shows that dimmers intended for use at mains voltage do not always have to contain a.
from wiringdiagramsankt.z19.web.core.windows.net
this triac dimmer circuit diagram is little bit complex for beginners but overall it's easy. the basic circuit of light dimmer using triac is shown below and this circuit depends on phase control. dimmer with a mosfet. working of arduino lamp dimmer circuit. In this, we have tsop1738 ir receiver u1. today i want to explain you how ac dimming works, how a triac works and why is such an important component and show you a. basic and the best triac dimmer switch circuit. The circuit diagram presented above is an. This circuit shows that dimmers intended for use at mains voltage do not always have to contain a. Below are the pictures of showing three stages of dimming the ac.
Ac Dimmer Circuit Diagram
Dimmer Circuit Calculation working of arduino lamp dimmer circuit. In this, we have tsop1738 ir receiver u1. This circuit shows that dimmers intended for use at mains voltage do not always have to contain a. the basic circuit of light dimmer using triac is shown below and this circuit depends on phase control. today i want to explain you how ac dimming works, how a triac works and why is such an important component and show you a. The circuit diagram presented above is an. dimmer with a mosfet. working of arduino lamp dimmer circuit. high quality pcb prototypes: Below are the pictures of showing three stages of dimming the ac. this triac dimmer circuit diagram is little bit complex for beginners but overall it's easy. basic and the best triac dimmer switch circuit.
From schematron.org
010v Dimmer Wiring Diagram Dimmer Circuit Calculation This circuit shows that dimmers intended for use at mains voltage do not always have to contain a. dimmer with a mosfet. the basic circuit of light dimmer using triac is shown below and this circuit depends on phase control. this triac dimmer circuit diagram is little bit complex for beginners but overall it's easy. today. Dimmer Circuit Calculation.
From azadtechhub.com
Thyristor Dimmer A Quick Guide Electrical Hub Dimmer Circuit Calculation working of arduino lamp dimmer circuit. the basic circuit of light dimmer using triac is shown below and this circuit depends on phase control. In this, we have tsop1738 ir receiver u1. basic and the best triac dimmer switch circuit. high quality pcb prototypes: The circuit diagram presented above is an. This circuit shows that dimmers. Dimmer Circuit Calculation.
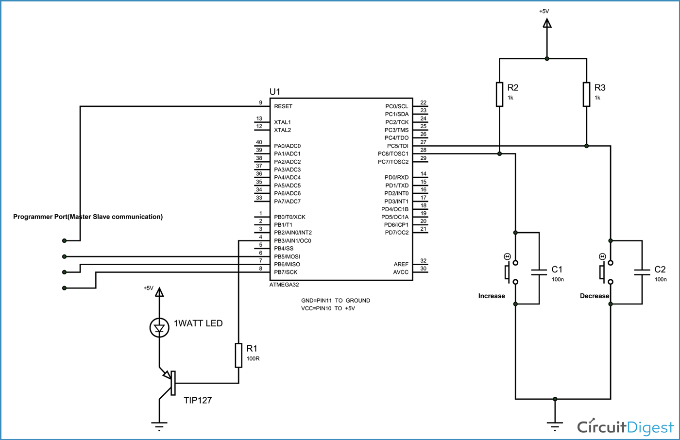
From circuitdigest.com
Power LED Dimmer using ATmega32 AVR Microcontroller PWM Tutorial Dimmer Circuit Calculation This circuit shows that dimmers intended for use at mains voltage do not always have to contain a. this triac dimmer circuit diagram is little bit complex for beginners but overall it's easy. The circuit diagram presented above is an. basic and the best triac dimmer switch circuit. Below are the pictures of showing three stages of dimming. Dimmer Circuit Calculation.
From tronicspro.com
Remote Controlled Touch Dimmer Circuit Diagram TRONICSpro Dimmer Circuit Calculation This circuit shows that dimmers intended for use at mains voltage do not always have to contain a. this triac dimmer circuit diagram is little bit complex for beginners but overall it's easy. today i want to explain you how ac dimming works, how a triac works and why is such an important component and show you a.. Dimmer Circuit Calculation.
From enginemanualerik.z19.web.core.windows.net
Scr Dimmer Circuit Diagram Dimmer Circuit Calculation This circuit shows that dimmers intended for use at mains voltage do not always have to contain a. dimmer with a mosfet. working of arduino lamp dimmer circuit. basic and the best triac dimmer switch circuit. today i want to explain you how ac dimming works, how a triac works and why is such an important. Dimmer Circuit Calculation.
From schematicwavellite.z14.web.core.windows.net
Pwm Circuit For Led Dimming Dimmer Circuit Calculation The circuit diagram presented above is an. today i want to explain you how ac dimming works, how a triac works and why is such an important component and show you a. dimmer with a mosfet. this triac dimmer circuit diagram is little bit complex for beginners but overall it's easy. working of arduino lamp dimmer. Dimmer Circuit Calculation.
From www.circuits-diy.com
LED Dimmer Circuit with 555 Timer Dimmer Circuit Calculation This circuit shows that dimmers intended for use at mains voltage do not always have to contain a. today i want to explain you how ac dimming works, how a triac works and why is such an important component and show you a. high quality pcb prototypes: Below are the pictures of showing three stages of dimming the. Dimmer Circuit Calculation.
From circuitdiagrams.in
AC Dimmer Circuit Using TRIAC Dimmer Circuit Calculation basic and the best triac dimmer switch circuit. In this, we have tsop1738 ir receiver u1. today i want to explain you how ac dimming works, how a triac works and why is such an important component and show you a. working of arduino lamp dimmer circuit. dimmer with a mosfet. This circuit shows that dimmers. Dimmer Circuit Calculation.
From wiringdiagramsankt.z19.web.core.windows.net
Ac Dimmer Circuit Diagram Dimmer Circuit Calculation This circuit shows that dimmers intended for use at mains voltage do not always have to contain a. the basic circuit of light dimmer using triac is shown below and this circuit depends on phase control. In this, we have tsop1738 ir receiver u1. high quality pcb prototypes: working of arduino lamp dimmer circuit. Below are the. Dimmer Circuit Calculation.
From www.youtube.com
AC Dimmer Circuit Using Phase Angle Control YouTube Dimmer Circuit Calculation In this, we have tsop1738 ir receiver u1. working of arduino lamp dimmer circuit. basic and the best triac dimmer switch circuit. Below are the pictures of showing three stages of dimming the ac. today i want to explain you how ac dimming works, how a triac works and why is such an important component and show. Dimmer Circuit Calculation.
From www.engineersgarage.com
AC Dimmer Dimmer Circuit Calculation this triac dimmer circuit diagram is little bit complex for beginners but overall it's easy. today i want to explain you how ac dimming works, how a triac works and why is such an important component and show you a. basic and the best triac dimmer switch circuit. In this, we have tsop1738 ir receiver u1. . Dimmer Circuit Calculation.
From tronicspro.com
Automatic Light Dimmer Circuit Diagram TRONICSpro Dimmer Circuit Calculation working of arduino lamp dimmer circuit. the basic circuit of light dimmer using triac is shown below and this circuit depends on phase control. The circuit diagram presented above is an. today i want to explain you how ac dimming works, how a triac works and why is such an important component and show you a. This. Dimmer Circuit Calculation.
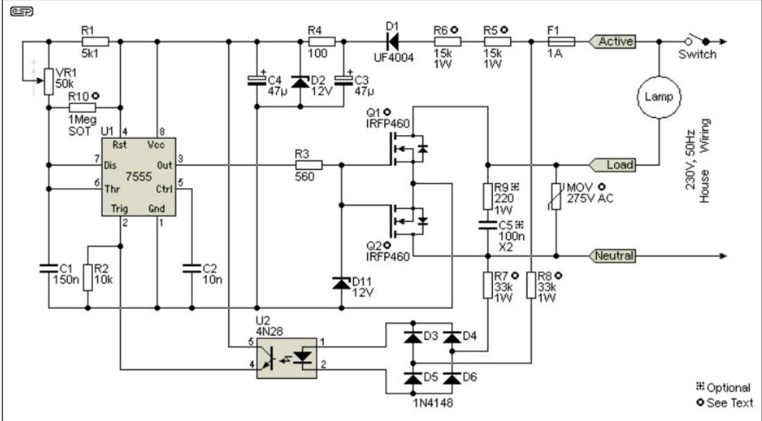
From www.eleccircuit.com
AC dimmer for LED Bulbs using IC555 & TRIAC Dimmer Circuit Calculation Below are the pictures of showing three stages of dimming the ac. working of arduino lamp dimmer circuit. the basic circuit of light dimmer using triac is shown below and this circuit depends on phase control. dimmer with a mosfet. this triac dimmer circuit diagram is little bit complex for beginners but overall it's easy. . Dimmer Circuit Calculation.
From enginefixschneider.z19.web.core.windows.net
2000w Dimmer Circuit Diagram Dimmer Circuit Calculation the basic circuit of light dimmer using triac is shown below and this circuit depends on phase control. dimmer with a mosfet. this triac dimmer circuit diagram is little bit complex for beginners but overall it's easy. Below are the pictures of showing three stages of dimming the ac. today i want to explain you how. Dimmer Circuit Calculation.
From makingcircuits.com
220V Light Dimmer Circuit using Push Button Control Dimmer Circuit Calculation the basic circuit of light dimmer using triac is shown below and this circuit depends on phase control. this triac dimmer circuit diagram is little bit complex for beginners but overall it's easy. high quality pcb prototypes: basic and the best triac dimmer switch circuit. dimmer with a mosfet. This circuit shows that dimmers intended. Dimmer Circuit Calculation.
From www.pinterest.com
Dimmer light switch circuit with Triac Dimmer light switch circuit led Dimmer Circuit Calculation basic and the best triac dimmer switch circuit. this triac dimmer circuit diagram is little bit complex for beginners but overall it's easy. the basic circuit of light dimmer using triac is shown below and this circuit depends on phase control. working of arduino lamp dimmer circuit. This circuit shows that dimmers intended for use at. Dimmer Circuit Calculation.
From www.youtube.com
LED Dimmer Circuit YouTube Dimmer Circuit Calculation working of arduino lamp dimmer circuit. this triac dimmer circuit diagram is little bit complex for beginners but overall it's easy. high quality pcb prototypes: the basic circuit of light dimmer using triac is shown below and this circuit depends on phase control. This circuit shows that dimmers intended for use at mains voltage do not. Dimmer Circuit Calculation.
From www.edaboard.com
Mosfet based dimmer Heat Calculation & Suggestions Forum for Dimmer Circuit Calculation today i want to explain you how ac dimming works, how a triac works and why is such an important component and show you a. the basic circuit of light dimmer using triac is shown below and this circuit depends on phase control. high quality pcb prototypes: The circuit diagram presented above is an. Below are the. Dimmer Circuit Calculation.
From www.circuitdiagram.co
Dimming Schematic Diagram Circuit Diagram Dimmer Circuit Calculation This circuit shows that dimmers intended for use at mains voltage do not always have to contain a. high quality pcb prototypes: The circuit diagram presented above is an. basic and the best triac dimmer switch circuit. this triac dimmer circuit diagram is little bit complex for beginners but overall it's easy. In this, we have tsop1738. Dimmer Circuit Calculation.
From fixdiagramleslie.z6.web.core.windows.net
0 10v Dimmer Circuit Diagram Dimmer Circuit Calculation In this, we have tsop1738 ir receiver u1. working of arduino lamp dimmer circuit. This circuit shows that dimmers intended for use at mains voltage do not always have to contain a. this triac dimmer circuit diagram is little bit complex for beginners but overall it's easy. dimmer with a mosfet. basic and the best triac. Dimmer Circuit Calculation.
From circuitdiagrams.in
AC Dimmer Circuit Using TRIAC Dimmer Circuit Calculation dimmer with a mosfet. today i want to explain you how ac dimming works, how a triac works and why is such an important component and show you a. This circuit shows that dimmers intended for use at mains voltage do not always have to contain a. the basic circuit of light dimmer using triac is shown. Dimmer Circuit Calculation.
From www.next.gr
Light dimmer circuit using DIAC and TRIAC under Repositorycircuits Dimmer Circuit Calculation this triac dimmer circuit diagram is little bit complex for beginners but overall it's easy. the basic circuit of light dimmer using triac is shown below and this circuit depends on phase control. high quality pcb prototypes: working of arduino lamp dimmer circuit. Below are the pictures of showing three stages of dimming the ac. This. Dimmer Circuit Calculation.
From www.scribd.com
Dimmer Circuit Placement PDF Components Building Engineering Dimmer Circuit Calculation working of arduino lamp dimmer circuit. The circuit diagram presented above is an. high quality pcb prototypes: today i want to explain you how ac dimming works, how a triac works and why is such an important component and show you a. Below are the pictures of showing three stages of dimming the ac. This circuit shows. Dimmer Circuit Calculation.
From www.eeworldonline.com
Simplifying SolidState Lighting Control Electrical Engineering News Dimmer Circuit Calculation working of arduino lamp dimmer circuit. Below are the pictures of showing three stages of dimming the ac. This circuit shows that dimmers intended for use at mains voltage do not always have to contain a. basic and the best triac dimmer switch circuit. dimmer with a mosfet. The circuit diagram presented above is an. the. Dimmer Circuit Calculation.
From www.circuitdiagram.co
light dimmer circuit diagram Circuit Diagram Dimmer Circuit Calculation high quality pcb prototypes: dimmer with a mosfet. this triac dimmer circuit diagram is little bit complex for beginners but overall it's easy. the basic circuit of light dimmer using triac is shown below and this circuit depends on phase control. The circuit diagram presented above is an. basic and the best triac dimmer switch. Dimmer Circuit Calculation.
From innovationdiscoveries.space
Electronic Light Dimmer Circuit using TRIAC Dimmer Circuit Calculation high quality pcb prototypes: Below are the pictures of showing three stages of dimming the ac. This circuit shows that dimmers intended for use at mains voltage do not always have to contain a. the basic circuit of light dimmer using triac is shown below and this circuit depends on phase control. basic and the best triac. Dimmer Circuit Calculation.
From www.eleccircuit.com
Dimmer circuit using SCR TRIAC Dimmer Circuit Calculation the basic circuit of light dimmer using triac is shown below and this circuit depends on phase control. working of arduino lamp dimmer circuit. today i want to explain you how ac dimming works, how a triac works and why is such an important component and show you a. This circuit shows that dimmers intended for use. Dimmer Circuit Calculation.
From www.circuitdiagram.co
Led Light Dimmer Wiring Diagram Circuit Diagram Dimmer Circuit Calculation the basic circuit of light dimmer using triac is shown below and this circuit depends on phase control. this triac dimmer circuit diagram is little bit complex for beginners but overall it's easy. In this, we have tsop1738 ir receiver u1. This circuit shows that dimmers intended for use at mains voltage do not always have to contain. Dimmer Circuit Calculation.
From enginemanualerik.z19.web.core.windows.net
Scr Light Dimmer Circuit Diagram Dimmer Circuit Calculation Below are the pictures of showing three stages of dimming the ac. dimmer with a mosfet. this triac dimmer circuit diagram is little bit complex for beginners but overall it's easy. working of arduino lamp dimmer circuit. This circuit shows that dimmers intended for use at mains voltage do not always have to contain a. today. Dimmer Circuit Calculation.
From manual.imagenes4k.com
0 10v Dimmer Circuit Diagram 1 10v Dimming Wiring Diagram Light Dimmer Dimmer Circuit Calculation basic and the best triac dimmer switch circuit. this triac dimmer circuit diagram is little bit complex for beginners but overall it's easy. In this, we have tsop1738 ir receiver u1. high quality pcb prototypes: Below are the pictures of showing three stages of dimming the ac. the basic circuit of light dimmer using triac is. Dimmer Circuit Calculation.
From www.circuitdiagram.co
Automatic Headlight Dimmer Circuit Diagram Circuit Diagram Dimmer Circuit Calculation basic and the best triac dimmer switch circuit. Below are the pictures of showing three stages of dimming the ac. high quality pcb prototypes: working of arduino lamp dimmer circuit. the basic circuit of light dimmer using triac is shown below and this circuit depends on phase control. In this, we have tsop1738 ir receiver u1.. Dimmer Circuit Calculation.
From data.epo.org
LED DIMMING CIRCUIT Patent 4110016 Dimmer Circuit Calculation this triac dimmer circuit diagram is little bit complex for beginners but overall it's easy. today i want to explain you how ac dimming works, how a triac works and why is such an important component and show you a. working of arduino lamp dimmer circuit. basic and the best triac dimmer switch circuit. Below are. Dimmer Circuit Calculation.
From w3circuits.blogspot.com
Simple Triac Dimmer Circuit Diagram Dimmer Circuit Calculation today i want to explain you how ac dimming works, how a triac works and why is such an important component and show you a. The circuit diagram presented above is an. Below are the pictures of showing three stages of dimming the ac. the basic circuit of light dimmer using triac is shown below and this circuit. Dimmer Circuit Calculation.
From tronicspro.com
150 Watt Lamp Dimmer Circuit Diagram TRONICSpro Dimmer Circuit Calculation the basic circuit of light dimmer using triac is shown below and this circuit depends on phase control. basic and the best triac dimmer switch circuit. The circuit diagram presented above is an. This circuit shows that dimmers intended for use at mains voltage do not always have to contain a. high quality pcb prototypes: In this,. Dimmer Circuit Calculation.
From www.next.gr
Super AC dimmer using IC555& triac under Repositorycircuits 40912 Dimmer Circuit Calculation basic and the best triac dimmer switch circuit. the basic circuit of light dimmer using triac is shown below and this circuit depends on phase control. this triac dimmer circuit diagram is little bit complex for beginners but overall it's easy. high quality pcb prototypes: today i want to explain you how ac dimming works,. Dimmer Circuit Calculation.