Happy Returns Locations Fedex . happy returns expanding its network of 'return bars' with new collaboration with fedex. after parting ways with amazon last year, fedex is now jumping deeper into ecommerce returns, much as. Find out where to drop off your package, how to. find a location near you to return or exchange your online purchases with happy returns. shoppers from happy returns' retail partners can return products without a box or label at over 2,000 fedex office locations nationwide. find a fedex location in mumbai, maharashtra. Get directions, drop off locations, store hours, phone numbers, in. find a location near you to return or exchange your online purchases with happy returns, a service that boosts. learn how to return a package with fedex, whether you have a label, a qr code, or no label at all. we do this to better understand how visitors use our site and to offer you a more personal experience. Happy returns provides instant refunds or exchanges and aggregates returns for merchants, reducing costs and environmental impact. By using our website, you.
from www.bizjournals.com
Happy returns provides instant refunds or exchanges and aggregates returns for merchants, reducing costs and environmental impact. find a location near you to return or exchange your online purchases with happy returns, a service that boosts. happy returns expanding its network of 'return bars' with new collaboration with fedex. Get directions, drop off locations, store hours, phone numbers, in. By using our website, you. find a location near you to return or exchange your online purchases with happy returns. we do this to better understand how visitors use our site and to offer you a more personal experience. after parting ways with amazon last year, fedex is now jumping deeper into ecommerce returns, much as. Find out where to drop off your package, how to. find a fedex location in mumbai, maharashtra.
Happy Returns, FedEx partner on inperson returns L.A. Business First
Happy Returns Locations Fedex Happy returns provides instant refunds or exchanges and aggregates returns for merchants, reducing costs and environmental impact. By using our website, you. Get directions, drop off locations, store hours, phone numbers, in. shoppers from happy returns' retail partners can return products without a box or label at over 2,000 fedex office locations nationwide. happy returns expanding its network of 'return bars' with new collaboration with fedex. we do this to better understand how visitors use our site and to offer you a more personal experience. learn how to return a package with fedex, whether you have a label, a qr code, or no label at all. after parting ways with amazon last year, fedex is now jumping deeper into ecommerce returns, much as. find a location near you to return or exchange your online purchases with happy returns. Find out where to drop off your package, how to. find a location near you to return or exchange your online purchases with happy returns, a service that boosts. Happy returns provides instant refunds or exchanges and aggregates returns for merchants, reducing costs and environmental impact. find a fedex location in mumbai, maharashtra.
From help.constantlyvariedgear.com
Happy Returns Happy Returns Locations Fedex after parting ways with amazon last year, fedex is now jumping deeper into ecommerce returns, much as. find a location near you to return or exchange your online purchases with happy returns, a service that boosts. By using our website, you. Get directions, drop off locations, store hours, phone numbers, in. we do this to better understand. Happy Returns Locations Fedex.
From www.reddit.com
So not to happy with fedex 😂 r/FedEx Happy Returns Locations Fedex shoppers from happy returns' retail partners can return products without a box or label at over 2,000 fedex office locations nationwide. Find out where to drop off your package, how to. find a location near you to return or exchange your online purchases with happy returns, a service that boosts. Get directions, drop off locations, store hours, phone. Happy Returns Locations Fedex.
From ar.inspiredpencil.com
Fedex Driver Happy Returns Locations Fedex Happy returns provides instant refunds or exchanges and aggregates returns for merchants, reducing costs and environmental impact. we do this to better understand how visitors use our site and to offer you a more personal experience. find a location near you to return or exchange your online purchases with happy returns, a service that boosts. Get directions, drop. Happy Returns Locations Fedex.
From www.retailtouchpoints.com
Ulta Partners with Happy Returns to Add Service to 1,300 Stores Happy Returns Locations Fedex find a fedex location in mumbai, maharashtra. shoppers from happy returns' retail partners can return products without a box or label at over 2,000 fedex office locations nationwide. Get directions, drop off locations, store hours, phone numbers, in. learn how to return a package with fedex, whether you have a label, a qr code, or no label. Happy Returns Locations Fedex.
From www.thefuturequest.com
FedEx Ground futurequest Happy Returns Locations Fedex find a location near you to return or exchange your online purchases with happy returns. Find out where to drop off your package, how to. happy returns expanding its network of 'return bars' with new collaboration with fedex. By using our website, you. after parting ways with amazon last year, fedex is now jumping deeper into ecommerce. Happy Returns Locations Fedex.
From abzlocal.mx
Actualizar 30+ imagen levi's happy returns locations Abzlocal.mx Happy Returns Locations Fedex after parting ways with amazon last year, fedex is now jumping deeper into ecommerce returns, much as. By using our website, you. happy returns expanding its network of 'return bars' with new collaboration with fedex. we do this to better understand how visitors use our site and to offer you a more personal experience. learn how. Happy Returns Locations Fedex.
From hip2save.com
Pickup or Drop Off FedEx & UPS Shipments at These Retail Stores Happy Returns Locations Fedex find a fedex location in mumbai, maharashtra. Happy returns provides instant refunds or exchanges and aggregates returns for merchants, reducing costs and environmental impact. shoppers from happy returns' retail partners can return products without a box or label at over 2,000 fedex office locations nationwide. find a location near you to return or exchange your online purchases. Happy Returns Locations Fedex.
From abzlocal.mx
Actualizar 30+ imagen levi's happy returns locations Abzlocal.mx Happy Returns Locations Fedex we do this to better understand how visitors use our site and to offer you a more personal experience. learn how to return a package with fedex, whether you have a label, a qr code, or no label at all. shoppers from happy returns' retail partners can return products without a box or label at over 2,000. Happy Returns Locations Fedex.
From www.turnto23.com
FedEx will no longer require boxes, labels for certain returns Happy Returns Locations Fedex shoppers from happy returns' retail partners can return products without a box or label at over 2,000 fedex office locations nationwide. By using our website, you. find a location near you to return or exchange your online purchases with happy returns. Happy returns provides instant refunds or exchanges and aggregates returns for merchants, reducing costs and environmental impact.. Happy Returns Locations Fedex.
From retailleader.com
FedEx, Happy Returns Team on Retail Product Returns Happy Returns Locations Fedex Find out where to drop off your package, how to. Happy returns provides instant refunds or exchanges and aggregates returns for merchants, reducing costs and environmental impact. find a location near you to return or exchange your online purchases with happy returns, a service that boosts. By using our website, you. we do this to better understand how. Happy Returns Locations Fedex.
From www.facebook.com
HAPPY FRIDAY!!! 😇😍 FedEx Pak (Pouch) bound to Australia.. 😍🥰😊😇 Thank Happy Returns Locations Fedex find a location near you to return or exchange your online purchases with happy returns, a service that boosts. shoppers from happy returns' retail partners can return products without a box or label at over 2,000 fedex office locations nationwide. Get directions, drop off locations, store hours, phone numbers, in. find a location near you to return. Happy Returns Locations Fedex.
From www.businesswire.com
Happy Returns Opens 100th Return Bar® Location Business Wire Happy Returns Locations Fedex we do this to better understand how visitors use our site and to offer you a more personal experience. find a location near you to return or exchange your online purchases with happy returns, a service that boosts. Find out where to drop off your package, how to. after parting ways with amazon last year, fedex is. Happy Returns Locations Fedex.
From delighted.com
Happy Returns + Delighted Improving the Returns Experience Happy Returns Locations Fedex after parting ways with amazon last year, fedex is now jumping deeper into ecommerce returns, much as. find a location near you to return or exchange your online purchases with happy returns, a service that boosts. Happy returns provides instant refunds or exchanges and aggregates returns for merchants, reducing costs and environmental impact. happy returns expanding its. Happy Returns Locations Fedex.
From www.cbsnews.com
FedEx 7 day delivery FedEx will deliver on Sunday yearround to keep Happy Returns Locations Fedex find a fedex location in mumbai, maharashtra. Happy returns provides instant refunds or exchanges and aggregates returns for merchants, reducing costs and environmental impact. after parting ways with amazon last year, fedex is now jumping deeper into ecommerce returns, much as. Get directions, drop off locations, store hours, phone numbers, in. happy returns expanding its network of. Happy Returns Locations Fedex.
From brainstation.io
FedEx, Happy Returns Partner on QR CodePowered Returns BrainStation® Happy Returns Locations Fedex Get directions, drop off locations, store hours, phone numbers, in. By using our website, you. shoppers from happy returns' retail partners can return products without a box or label at over 2,000 fedex office locations nationwide. find a location near you to return or exchange your online purchases with happy returns. find a location near you to. Happy Returns Locations Fedex.
From heavy.com
Do FedEx, Amazon & UPS Deliver on New Year's Eve & Day 20202021? Happy Returns Locations Fedex after parting ways with amazon last year, fedex is now jumping deeper into ecommerce returns, much as. shoppers from happy returns' retail partners can return products without a box or label at over 2,000 fedex office locations nationwide. Get directions, drop off locations, store hours, phone numbers, in. we do this to better understand how visitors use. Happy Returns Locations Fedex.
From happyreturns.com
We've expanded our Return Bar network to nearly 9,000 locations — Happy Happy Returns Locations Fedex find a location near you to return or exchange your online purchases with happy returns. we do this to better understand how visitors use our site and to offer you a more personal experience. learn how to return a package with fedex, whether you have a label, a qr code, or no label at all. Get directions,. Happy Returns Locations Fedex.
From happyreturns.com
A New Partnership With Happy Returns And Staples Makes Customer Returns Happy Returns Locations Fedex Get directions, drop off locations, store hours, phone numbers, in. Find out where to drop off your package, how to. find a location near you to return or exchange your online purchases with happy returns. find a fedex location in mumbai, maharashtra. we do this to better understand how visitors use our site and to offer you. Happy Returns Locations Fedex.
From www.facebook.com
2020 Eyemax We do a happy dance when FedEx drops off our... Happy Returns Locations Fedex find a fedex location in mumbai, maharashtra. By using our website, you. learn how to return a package with fedex, whether you have a label, a qr code, or no label at all. Happy returns provides instant refunds or exchanges and aggregates returns for merchants, reducing costs and environmental impact. find a location near you to return. Happy Returns Locations Fedex.
From www.bizjournals.com
Happy Returns, FedEx partner on inperson returns L.A. Business First Happy Returns Locations Fedex find a location near you to return or exchange your online purchases with happy returns. Happy returns provides instant refunds or exchanges and aggregates returns for merchants, reducing costs and environmental impact. Get directions, drop off locations, store hours, phone numbers, in. By using our website, you. find a fedex location in mumbai, maharashtra. shoppers from happy. Happy Returns Locations Fedex.
From www.reddit.com
Happy 9/11 from FedEx Corporate! r/Fedexers Happy Returns Locations Fedex Find out where to drop off your package, how to. shoppers from happy returns' retail partners can return products without a box or label at over 2,000 fedex office locations nationwide. we do this to better understand how visitors use our site and to offer you a more personal experience. happy returns expanding its network of 'return. Happy Returns Locations Fedex.
From neighborhoodparcel.com
FedEx Valentine’s Day Offer Happy Returns Locations Fedex happy returns expanding its network of 'return bars' with new collaboration with fedex. learn how to return a package with fedex, whether you have a label, a qr code, or no label at all. Get directions, drop off locations, store hours, phone numbers, in. we do this to better understand how visitors use our site and to. Happy Returns Locations Fedex.
From thekrazycouponlady.com
Happy Returns The Secret Way I Get Free Coupons When I Do Returns Happy Returns Locations Fedex we do this to better understand how visitors use our site and to offer you a more personal experience. learn how to return a package with fedex, whether you have a label, a qr code, or no label at all. Happy returns provides instant refunds or exchanges and aggregates returns for merchants, reducing costs and environmental impact. Get. Happy Returns Locations Fedex.
From fyoaoixfk.blob.core.windows.net
Staples Advantage Vs Amazon Business at Manuel Villeneuve blog Happy Returns Locations Fedex By using our website, you. Happy returns provides instant refunds or exchanges and aggregates returns for merchants, reducing costs and environmental impact. we do this to better understand how visitors use our site and to offer you a more personal experience. Find out where to drop off your package, how to. happy returns expanding its network of 'return. Happy Returns Locations Fedex.
From www.bizjournals.com
Happy Returns, FedEx partner on inperson returns L.A. Business First Happy Returns Locations Fedex shoppers from happy returns' retail partners can return products without a box or label at over 2,000 fedex office locations nationwide. find a location near you to return or exchange your online purchases with happy returns. happy returns expanding its network of 'return bars' with new collaboration with fedex. find a fedex location in mumbai, maharashtra.. Happy Returns Locations Fedex.
From www.reddit.com
Happy Holidays from FedEx. No Money Back Guarantee after you overpay Happy Returns Locations Fedex we do this to better understand how visitors use our site and to offer you a more personal experience. Find out where to drop off your package, how to. Get directions, drop off locations, store hours, phone numbers, in. find a location near you to return or exchange your online purchases with happy returns. find a fedex. Happy Returns Locations Fedex.
From www.returnlogic.com
Returns Management Software for Brands ReturnLogic Happy Returns Locations Fedex find a location near you to return or exchange your online purchases with happy returns. happy returns expanding its network of 'return bars' with new collaboration with fedex. learn how to return a package with fedex, whether you have a label, a qr code, or no label at all. Get directions, drop off locations, store hours, phone. Happy Returns Locations Fedex.
From help.loopreturns.com
Release Notes November 2023 Loop Returns Help Center Happy Returns Locations Fedex we do this to better understand how visitors use our site and to offer you a more personal experience. learn how to return a package with fedex, whether you have a label, a qr code, or no label at all. find a fedex location in mumbai, maharashtra. after parting ways with amazon last year, fedex is. Happy Returns Locations Fedex.
From www.businesswire.com
FedEx and Happy Returns Team Up to Offer BoxFree Returns at Most FedEx Happy Returns Locations Fedex Happy returns provides instant refunds or exchanges and aggregates returns for merchants, reducing costs and environmental impact. Get directions, drop off locations, store hours, phone numbers, in. we do this to better understand how visitors use our site and to offer you a more personal experience. find a fedex location in mumbai, maharashtra. shoppers from happy returns'. Happy Returns Locations Fedex.
From happyreturns.com
A New Partnership With Happy Returns And Staples Makes Customer Returns Happy Returns Locations Fedex By using our website, you. after parting ways with amazon last year, fedex is now jumping deeper into ecommerce returns, much as. Find out where to drop off your package, how to. find a fedex location in mumbai, maharashtra. find a location near you to return or exchange your online purchases with happy returns, a service that. Happy Returns Locations Fedex.
From www.getstraightaway.com
Fedex Is Hiring Now Here’s How You Can A Holiday Helper Happy Returns Locations Fedex By using our website, you. Find out where to drop off your package, how to. find a fedex location in mumbai, maharashtra. find a location near you to return or exchange your online purchases with happy returns. after parting ways with amazon last year, fedex is now jumping deeper into ecommerce returns, much as. Happy returns provides. Happy Returns Locations Fedex.
From www.rothco.com
Fedex Ground Map Happy Returns Locations Fedex shoppers from happy returns' retail partners can return products without a box or label at over 2,000 fedex office locations nationwide. Happy returns provides instant refunds or exchanges and aggregates returns for merchants, reducing costs and environmental impact. Find out where to drop off your package, how to. find a location near you to return or exchange your. Happy Returns Locations Fedex.
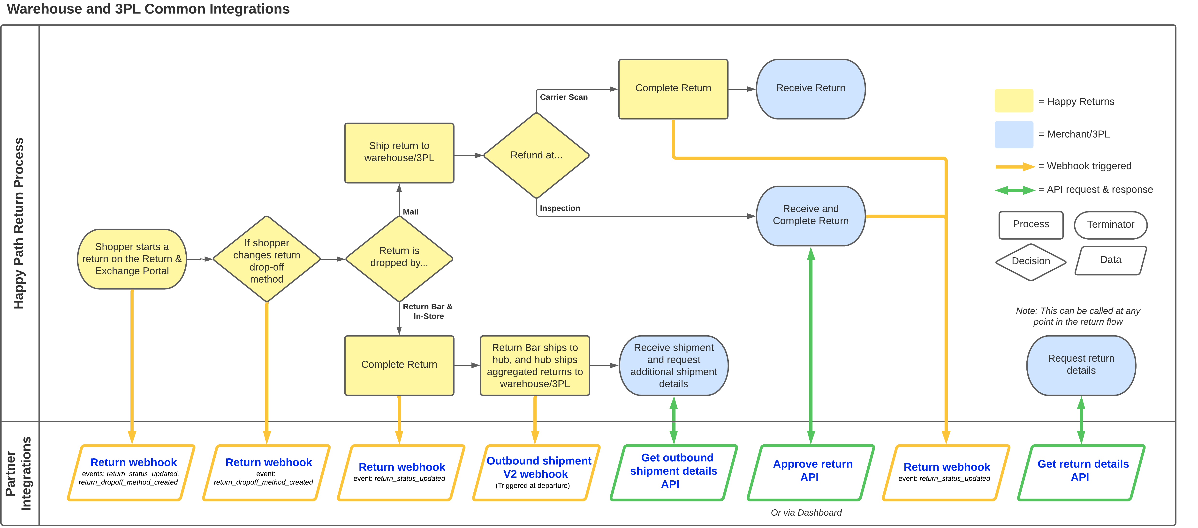
From developer-dev.happyreturns.com
Shipments Happy Returns Developer Documentation Happy Returns Locations Fedex Find out where to drop off your package, how to. By using our website, you. we do this to better understand how visitors use our site and to offer you a more personal experience. Happy returns provides instant refunds or exchanges and aggregates returns for merchants, reducing costs and environmental impact. learn how to return a package with. Happy Returns Locations Fedex.
From bestlifeonline.com
How to Instantly Get Your Money Back From Online Returns Happy Returns Locations Fedex shoppers from happy returns' retail partners can return products without a box or label at over 2,000 fedex office locations nationwide. find a location near you to return or exchange your online purchases with happy returns. after parting ways with amazon last year, fedex is now jumping deeper into ecommerce returns, much as. happy returns expanding. Happy Returns Locations Fedex.