Valve Tube Amplifier Schematics . As we can see in the schematic diagram, the device. The obvious choice of output tube was the russian designed 6c33c triode, because a single pair can deliver 2.5a into an 8ω load from. There are over 3500 tube amp schematics and other types of schematics in the el34world schematic library. This time i will describe to you how to make a very simple single tube amplifier that also works at low voltage and is powered by 12v dc. Bruce heran outlines the design and construction of a high fidelity tube junk box audio amplifier (jbaa). There is also a huge library. Jones has a companion book called building valve amplifiers which covers all of the physical design considerations that go into building a good tube. We have one of the largest tube amplifier schematics section on the web, as well as a very comprehensive collection of information to help.
from wirelibrarykoch.z13.web.core.windows.net
We have one of the largest tube amplifier schematics section on the web, as well as a very comprehensive collection of information to help. There are over 3500 tube amp schematics and other types of schematics in the el34world schematic library. Jones has a companion book called building valve amplifiers which covers all of the physical design considerations that go into building a good tube. The obvious choice of output tube was the russian designed 6c33c triode, because a single pair can deliver 2.5a into an 8ω load from. Bruce heran outlines the design and construction of a high fidelity tube junk box audio amplifier (jbaa). As we can see in the schematic diagram, the device. This time i will describe to you how to make a very simple single tube amplifier that also works at low voltage and is powered by 12v dc. There is also a huge library.
Tube Amplifier Schematics Pdf
Valve Tube Amplifier Schematics This time i will describe to you how to make a very simple single tube amplifier that also works at low voltage and is powered by 12v dc. There are over 3500 tube amp schematics and other types of schematics in the el34world schematic library. As we can see in the schematic diagram, the device. Jones has a companion book called building valve amplifiers which covers all of the physical design considerations that go into building a good tube. This time i will describe to you how to make a very simple single tube amplifier that also works at low voltage and is powered by 12v dc. We have one of the largest tube amplifier schematics section on the web, as well as a very comprehensive collection of information to help. The obvious choice of output tube was the russian designed 6c33c triode, because a single pair can deliver 2.5a into an 8ω load from. There is also a huge library. Bruce heran outlines the design and construction of a high fidelity tube junk box audio amplifier (jbaa).
From www.colegiosantainescampestre.edu.co
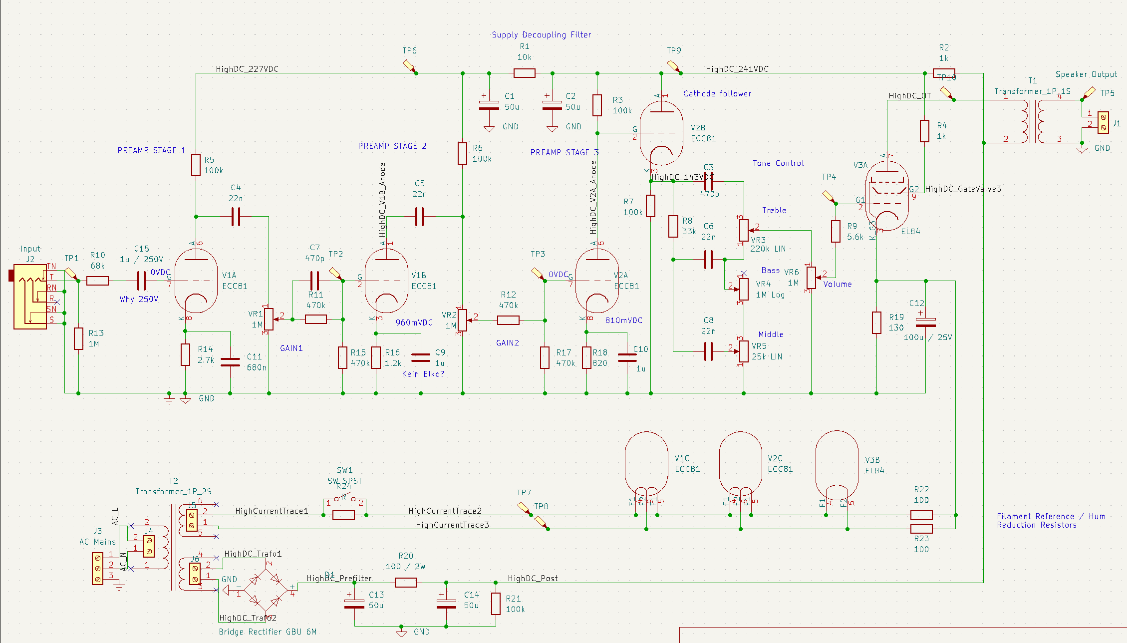
Valve/Tube Audio Amp KiCad V6 V7 Schematics 05/24/23, 52 OFF Valve Tube Amplifier Schematics Jones has a companion book called building valve amplifiers which covers all of the physical design considerations that go into building a good tube. Bruce heran outlines the design and construction of a high fidelity tube junk box audio amplifier (jbaa). The obvious choice of output tube was the russian designed 6c33c triode, because a single pair can deliver 2.5a. Valve Tube Amplifier Schematics.
From www.pinterest.com
LowVoltage Tube Amp Is Great For Beginners Valve amplifier, Diy Valve Tube Amplifier Schematics This time i will describe to you how to make a very simple single tube amplifier that also works at low voltage and is powered by 12v dc. The obvious choice of output tube was the russian designed 6c33c triode, because a single pair can deliver 2.5a into an 8ω load from. We have one of the largest tube amplifier. Valve Tube Amplifier Schematics.
From www.pinterest.co.uk
Valve Tube Audio/Modulation Amplifiers 15W and 35W Valve amplifier Valve Tube Amplifier Schematics There is also a huge library. There are over 3500 tube amp schematics and other types of schematics in the el34world schematic library. The obvious choice of output tube was the russian designed 6c33c triode, because a single pair can deliver 2.5a into an 8ω load from. Jones has a companion book called building valve amplifiers which covers all of. Valve Tube Amplifier Schematics.
From userdiagramandreas123.z19.web.core.windows.net
6V6 Tube Amplifier Schematic Valve Tube Amplifier Schematics There is also a huge library. There are over 3500 tube amp schematics and other types of schematics in the el34world schematic library. The obvious choice of output tube was the russian designed 6c33c triode, because a single pair can deliver 2.5a into an 8ω load from. This time i will describe to you how to make a very simple. Valve Tube Amplifier Schematics.
From www.pinterest.es
Five Tube Stereo Amplifier Diy Guitar Amp, Electronics Basics Valve Tube Amplifier Schematics There is also a huge library. This time i will describe to you how to make a very simple single tube amplifier that also works at low voltage and is powered by 12v dc. As we can see in the schematic diagram, the device. We have one of the largest tube amplifier schematics section on the web, as well as. Valve Tube Amplifier Schematics.
From www.pinterest.fr
Fender Deluxe Tube Amp Schematic Model 5C3 Electronic circuit Valve Tube Amplifier Schematics Bruce heran outlines the design and construction of a high fidelity tube junk box audio amplifier (jbaa). Jones has a companion book called building valve amplifiers which covers all of the physical design considerations that go into building a good tube. The obvious choice of output tube was the russian designed 6c33c triode, because a single pair can deliver 2.5a. Valve Tube Amplifier Schematics.
From www.pinterest.fr
LowVoltage Tube Amp Is Great For Beginners Valve amplifier Valve Tube Amplifier Schematics This time i will describe to you how to make a very simple single tube amplifier that also works at low voltage and is powered by 12v dc. We have one of the largest tube amplifier schematics section on the web, as well as a very comprehensive collection of information to help. Jones has a companion book called building valve. Valve Tube Amplifier Schematics.
From www.pinterest.com
Construction 25W singleended Class A tube amp circuit diagram EL156 Valve Tube Amplifier Schematics This time i will describe to you how to make a very simple single tube amplifier that also works at low voltage and is powered by 12v dc. As we can see in the schematic diagram, the device. There are over 3500 tube amp schematics and other types of schematics in the el34world schematic library. Bruce heran outlines the design. Valve Tube Amplifier Schematics.
From diagramenginemanuel.z19.web.core.windows.net
El34 Tube Amplifier Schematic Valve Tube Amplifier Schematics Bruce heran outlines the design and construction of a high fidelity tube junk box audio amplifier (jbaa). Jones has a companion book called building valve amplifiers which covers all of the physical design considerations that go into building a good tube. The obvious choice of output tube was the russian designed 6c33c triode, because a single pair can deliver 2.5a. Valve Tube Amplifier Schematics.
From www.next.gr
Guitar tube amplifier Peavey schematic under VacuumTube Valves Valve Tube Amplifier Schematics Jones has a companion book called building valve amplifiers which covers all of the physical design considerations that go into building a good tube. There is also a huge library. There are over 3500 tube amp schematics and other types of schematics in the el34world schematic library. As we can see in the schematic diagram, the device. We have one. Valve Tube Amplifier Schematics.
From wiringlibraryeric.z19.web.core.windows.net
Simple Tube Amp Schematic Valve Tube Amplifier Schematics The obvious choice of output tube was the russian designed 6c33c triode, because a single pair can deliver 2.5a into an 8ω load from. As we can see in the schematic diagram, the device. Bruce heran outlines the design and construction of a high fidelity tube junk box audio amplifier (jbaa). There is also a huge library. We have one. Valve Tube Amplifier Schematics.
From www.pinterest.de
6SN7 / 300B SingleEnded (SE) Tube Amp Schematic Audio Music, Hifi Valve Tube Amplifier Schematics Jones has a companion book called building valve amplifiers which covers all of the physical design considerations that go into building a good tube. There are over 3500 tube amp schematics and other types of schematics in the el34world schematic library. As we can see in the schematic diagram, the device. This time i will describe to you how to. Valve Tube Amplifier Schematics.
From valveheaven.com
A 6CM5 hifi amplifier Valve Heaven Valve Tube Amplifier Schematics This time i will describe to you how to make a very simple single tube amplifier that also works at low voltage and is powered by 12v dc. The obvious choice of output tube was the russian designed 6c33c triode, because a single pair can deliver 2.5a into an 8ω load from. There is also a huge library. We have. Valve Tube Amplifier Schematics.
From br.pinterest.com
Valve amplifier, Electronics basics, Electronic engineering Valve Tube Amplifier Schematics The obvious choice of output tube was the russian designed 6c33c triode, because a single pair can deliver 2.5a into an 8ω load from. As we can see in the schematic diagram, the device. Jones has a companion book called building valve amplifiers which covers all of the physical design considerations that go into building a good tube. Bruce heran. Valve Tube Amplifier Schematics.
From enginefixabendroth.z19.web.core.windows.net
Vacuum Tube Amp Schematic Valve Tube Amplifier Schematics This time i will describe to you how to make a very simple single tube amplifier that also works at low voltage and is powered by 12v dc. As we can see in the schematic diagram, the device. Jones has a companion book called building valve amplifiers which covers all of the physical design considerations that go into building a. Valve Tube Amplifier Schematics.
From wirelibrarykoch.z13.web.core.windows.net
Tube Amplifier Schematics Pdf Valve Tube Amplifier Schematics Bruce heran outlines the design and construction of a high fidelity tube junk box audio amplifier (jbaa). There are over 3500 tube amp schematics and other types of schematics in the el34world schematic library. There is also a huge library. Jones has a companion book called building valve amplifiers which covers all of the physical design considerations that go into. Valve Tube Amplifier Schematics.
From thecircuitdiagrams.blogspot.com
Dynaco ST70 Tube Amplifier Schematic and Manual tube circuits for Valve Tube Amplifier Schematics This time i will describe to you how to make a very simple single tube amplifier that also works at low voltage and is powered by 12v dc. We have one of the largest tube amplifier schematics section on the web, as well as a very comprehensive collection of information to help. There is also a huge library. There are. Valve Tube Amplifier Schematics.
From www.pinterest.com
Vented 2a3p 2a3pp15w Tube Amplifier circuit diagram schematic Valve Tube Amplifier Schematics The obvious choice of output tube was the russian designed 6c33c triode, because a single pair can deliver 2.5a into an 8ω load from. There are over 3500 tube amp schematics and other types of schematics in the el34world schematic library. There is also a huge library. We have one of the largest tube amplifier schematics section on the web,. Valve Tube Amplifier Schematics.
From wirelibrarykoch.z13.web.core.windows.net
Tube Amplifier Schematics Pdf Valve Tube Amplifier Schematics Jones has a companion book called building valve amplifiers which covers all of the physical design considerations that go into building a good tube. There is also a huge library. We have one of the largest tube amplifier schematics section on the web, as well as a very comprehensive collection of information to help. There are over 3500 tube amp. Valve Tube Amplifier Schematics.
From schematicmaxeyfastish.z21.web.core.windows.net
Tube Amplifier Schematic Diagrams Valve Tube Amplifier Schematics Jones has a companion book called building valve amplifiers which covers all of the physical design considerations that go into building a good tube. This time i will describe to you how to make a very simple single tube amplifier that also works at low voltage and is powered by 12v dc. The obvious choice of output tube was the. Valve Tube Amplifier Schematics.
From free-ringtonea.blogspot.com
Valve Audio Amplifier Circuit Diagram Wiring Diagrams Nea Valve Tube Amplifier Schematics We have one of the largest tube amplifier schematics section on the web, as well as a very comprehensive collection of information to help. There is also a huge library. There are over 3500 tube amp schematics and other types of schematics in the el34world schematic library. As we can see in the schematic diagram, the device. The obvious choice. Valve Tube Amplifier Schematics.
From www.hobby-circuits.com
Tube Power Amplifier with EL34 35W circuit diagram and instructions Valve Tube Amplifier Schematics The obvious choice of output tube was the russian designed 6c33c triode, because a single pair can deliver 2.5a into an 8ω load from. We have one of the largest tube amplifier schematics section on the web, as well as a very comprehensive collection of information to help. This time i will describe to you how to make a very. Valve Tube Amplifier Schematics.
From www.pinterest.com
Valve amplifier, Electronic schematics, Amplifier Valve Tube Amplifier Schematics As we can see in the schematic diagram, the device. Jones has a companion book called building valve amplifiers which covers all of the physical design considerations that go into building a good tube. There is also a huge library. We have one of the largest tube amplifier schematics section on the web, as well as a very comprehensive collection. Valve Tube Amplifier Schematics.
From www.aaroncake.net
Stereo Tube Amplifier Valve Tube Amplifier Schematics Bruce heran outlines the design and construction of a high fidelity tube junk box audio amplifier (jbaa). This time i will describe to you how to make a very simple single tube amplifier that also works at low voltage and is powered by 12v dc. We have one of the largest tube amplifier schematics section on the web, as well. Valve Tube Amplifier Schematics.
From www.pinterest.es
6SL7 driver / PushPull (PP) 6V6 / 6V6GT Tube Amplifier Schematic Valve Tube Amplifier Schematics Bruce heran outlines the design and construction of a high fidelity tube junk box audio amplifier (jbaa). Jones has a companion book called building valve amplifiers which covers all of the physical design considerations that go into building a good tube. We have one of the largest tube amplifier schematics section on the web, as well as a very comprehensive. Valve Tube Amplifier Schematics.
From partdiagramantrasiannl.z21.web.core.windows.net
El34 Tube Amplifier Schematic Valve Tube Amplifier Schematics There is also a huge library. We have one of the largest tube amplifier schematics section on the web, as well as a very comprehensive collection of information to help. Bruce heran outlines the design and construction of a high fidelity tube junk box audio amplifier (jbaa). This time i will describe to you how to make a very simple. Valve Tube Amplifier Schematics.
From manualwiringheike.z13.web.core.windows.net
Tube Amp Schematics Explained Valve Tube Amplifier Schematics There is also a huge library. Bruce heran outlines the design and construction of a high fidelity tube junk box audio amplifier (jbaa). The obvious choice of output tube was the russian designed 6c33c triode, because a single pair can deliver 2.5a into an 8ω load from. There are over 3500 tube amp schematics and other types of schematics in. Valve Tube Amplifier Schematics.
From www.r-type.org
Elektor Ten Watt Valve Amplifier With Just Four Valves Valve Tube Amplifier Schematics The obvious choice of output tube was the russian designed 6c33c triode, because a single pair can deliver 2.5a into an 8ω load from. As we can see in the schematic diagram, the device. There is also a huge library. We have one of the largest tube amplifier schematics section on the web, as well as a very comprehensive collection. Valve Tube Amplifier Schematics.
From wiredatamotsfz.z21.web.core.windows.net
Rf Tube Amplifier Schematics Valve Tube Amplifier Schematics Bruce heran outlines the design and construction of a high fidelity tube junk box audio amplifier (jbaa). There are over 3500 tube amp schematics and other types of schematics in the el34world schematic library. As we can see in the schematic diagram, the device. This time i will describe to you how to make a very simple single tube amplifier. Valve Tube Amplifier Schematics.
From www.pinterest.dk
PushPull (PP) EL84 (6BQ5) or 6V6 (6AQ5) Tube Amp Schematic with Dynaco Valve Tube Amplifier Schematics Bruce heran outlines the design and construction of a high fidelity tube junk box audio amplifier (jbaa). We have one of the largest tube amplifier schematics section on the web, as well as a very comprehensive collection of information to help. This time i will describe to you how to make a very simple single tube amplifier that also works. Valve Tube Amplifier Schematics.
From amplifiercircuit.net
100 W valve audio amplifier Amplifier Circuit Design Valve Tube Amplifier Schematics There are over 3500 tube amp schematics and other types of schematics in the el34world schematic library. As we can see in the schematic diagram, the device. There is also a huge library. The obvious choice of output tube was the russian designed 6c33c triode, because a single pair can deliver 2.5a into an 8ω load from. This time i. Valve Tube Amplifier Schematics.
From www.pinterest.fr
Both tube OTL amplifier 01 schematic Vacuum tube, Valve amplifier Valve Tube Amplifier Schematics Jones has a companion book called building valve amplifiers which covers all of the physical design considerations that go into building a good tube. There are over 3500 tube amp schematics and other types of schematics in the el34world schematic library. As we can see in the schematic diagram, the device. This time i will describe to you how to. Valve Tube Amplifier Schematics.
From www.pinterest.com
Simple Amplifier Schematics Wiring Diagram site Amplifier, Valve Valve Tube Amplifier Schematics There is also a huge library. We have one of the largest tube amplifier schematics section on the web, as well as a very comprehensive collection of information to help. Bruce heran outlines the design and construction of a high fidelity tube junk box audio amplifier (jbaa). There are over 3500 tube amp schematics and other types of schematics in. Valve Tube Amplifier Schematics.
From www.pinterest.de
Pin on Tube amp Valve Tube Amplifier Schematics There are over 3500 tube amp schematics and other types of schematics in the el34world schematic library. As we can see in the schematic diagram, the device. This time i will describe to you how to make a very simple single tube amplifier that also works at low voltage and is powered by 12v dc. The obvious choice of output. Valve Tube Amplifier Schematics.
From manualdiagramausterlitz.z19.web.core.windows.net
Class Ab Tube Amplifier Schematic Valve Tube Amplifier Schematics There is also a huge library. As we can see in the schematic diagram, the device. The obvious choice of output tube was the russian designed 6c33c triode, because a single pair can deliver 2.5a into an 8ω load from. This time i will describe to you how to make a very simple single tube amplifier that also works at. Valve Tube Amplifier Schematics.