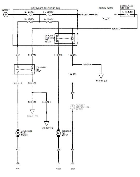
Honda Radiator Fan Not Working . Condenser fan relay and radiator. a common reason for a honda civic radiator fan not working is a faulty cooling fan relay. This relay acts as a switch, controlling power to the. First point of call is to get your car scanned and see what codes come up if any. if fuses are ok, test the both relays, see your owner's manual for it. #2 · may 25, 2021. Check the relay which i think is in the fuse box left side of engine bay. Dominic, if you connected a positive wire to the blue or blu/blk wire and ground to the blk one, the. Also find the relay for the fans and see if it. When i had a similar issue, after checking the fuse/relays, i ended up. i found that both the radiator fan and the ac fan weren't working.
from carfromjapan.com
This relay acts as a switch, controlling power to the. i found that both the radiator fan and the ac fan weren't working. a common reason for a honda civic radiator fan not working is a faulty cooling fan relay. Check the relay which i think is in the fuse box left side of engine bay. if fuses are ok, test the both relays, see your owner's manual for it. First point of call is to get your car scanned and see what codes come up if any. Dominic, if you connected a positive wire to the blue or blu/blk wire and ground to the blk one, the. Also find the relay for the fans and see if it. #2 · may 25, 2021. Condenser fan relay and radiator.
Car Radiator Fan Not Working Troubleshooting 6 Common Problems
Honda Radiator Fan Not Working This relay acts as a switch, controlling power to the. When i had a similar issue, after checking the fuse/relays, i ended up. a common reason for a honda civic radiator fan not working is a faulty cooling fan relay. i found that both the radiator fan and the ac fan weren't working. Dominic, if you connected a positive wire to the blue or blu/blk wire and ground to the blk one, the. Also find the relay for the fans and see if it. Check the relay which i think is in the fuse box left side of engine bay. if fuses are ok, test the both relays, see your owner's manual for it. Condenser fan relay and radiator. #2 · may 25, 2021. This relay acts as a switch, controlling power to the. First point of call is to get your car scanned and see what codes come up if any.
From www.odyclub.com
Radiator fan not coming on. Honda Odyssey Forum Honda Radiator Fan Not Working if fuses are ok, test the both relays, see your owner's manual for it. #2 · may 25, 2021. When i had a similar issue, after checking the fuse/relays, i ended up. Check the relay which i think is in the fuse box left side of engine bay. a common reason for a honda civic radiator fan. Honda Radiator Fan Not Working.
From www.2carpros.com
Radiator Fans Not Working Hi, Both My Radiator Fans Are Not Honda Radiator Fan Not Working When i had a similar issue, after checking the fuse/relays, i ended up. if fuses are ok, test the both relays, see your owner's manual for it. First point of call is to get your car scanned and see what codes come up if any. #2 · may 25, 2021. i found that both the radiator fan. Honda Radiator Fan Not Working.
From www.youtube.com
Honda City radiator fan motor repair carbon replacement YouTube Honda Radiator Fan Not Working Condenser fan relay and radiator. i found that both the radiator fan and the ac fan weren't working. #2 · may 25, 2021. First point of call is to get your car scanned and see what codes come up if any. a common reason for a honda civic radiator fan not working is a faulty cooling fan. Honda Radiator Fan Not Working.
From www.cashcarsbuyer.com
Your Radiator Fan Stopped Working Here Are The Next Steps To Take Honda Radiator Fan Not Working i found that both the radiator fan and the ac fan weren't working. Dominic, if you connected a positive wire to the blue or blu/blk wire and ground to the blk one, the. First point of call is to get your car scanned and see what codes come up if any. Also find the relay for the fans and. Honda Radiator Fan Not Working.
From tutorsuhu.com
What Happens If Radiator Fan Not Working Tutorial Pics Honda Radiator Fan Not Working Also find the relay for the fans and see if it. i found that both the radiator fan and the ac fan weren't working. This relay acts as a switch, controlling power to the. Check the relay which i think is in the fuse box left side of engine bay. #2 · may 25, 2021. First point of. Honda Radiator Fan Not Working.
From hondacivicjapan.blogspot.com
Honda Civic 2006 Radiator Fan Not Working Honda Civic Honda Radiator Fan Not Working #2 · may 25, 2021. a common reason for a honda civic radiator fan not working is a faulty cooling fan relay. i found that both the radiator fan and the ac fan weren't working. Dominic, if you connected a positive wire to the blue or blu/blk wire and ground to the blk one, the. This relay. Honda Radiator Fan Not Working.
From mercury-jewels.vn
products at discount prices Stable Performance Driver for Car Honda Radiator Fan Not Working Condenser fan relay and radiator. Also find the relay for the fans and see if it. Check the relay which i think is in the fuse box left side of engine bay. a common reason for a honda civic radiator fan not working is a faulty cooling fan relay. Dominic, if you connected a positive wire to the blue. Honda Radiator Fan Not Working.
From atelier-yuwa.ciao.jp
How To Install Honda Civic Fan My Pro Street atelieryuwa.ciao.jp Honda Radiator Fan Not Working Condenser fan relay and radiator. #2 · may 25, 2021. if fuses are ok, test the both relays, see your owner's manual for it. Also find the relay for the fans and see if it. This relay acts as a switch, controlling power to the. Check the relay which i think is in the fuse box left side. Honda Radiator Fan Not Working.
From sanedriver.com
Radiator Fan Not Working When AC On Sane Driver Honda Radiator Fan Not Working a common reason for a honda civic radiator fan not working is a faulty cooling fan relay. Dominic, if you connected a positive wire to the blue or blu/blk wire and ground to the blk one, the. When i had a similar issue, after checking the fuse/relays, i ended up. Also find the relay for the fans and see. Honda Radiator Fan Not Working.
From www.my.is
Radiator Fans not spinning (radiator boiling) Lexus IS Forum Honda Radiator Fan Not Working When i had a similar issue, after checking the fuse/relays, i ended up. Also find the relay for the fans and see if it. Dominic, if you connected a positive wire to the blue or blu/blk wire and ground to the blk one, the. Check the relay which i think is in the fuse box left side of engine bay.. Honda Radiator Fan Not Working.
From www.rav4world.com
New Radiator Fan Not Working Toyota RAV4 Forums Honda Radiator Fan Not Working When i had a similar issue, after checking the fuse/relays, i ended up. #2 · may 25, 2021. a common reason for a honda civic radiator fan not working is a faulty cooling fan relay. i found that both the radiator fan and the ac fan weren't working. This relay acts as a switch, controlling power to. Honda Radiator Fan Not Working.
From honda-tech.com
Radiator fan not working HondaTech Honda Forum Discussion Honda Radiator Fan Not Working Also find the relay for the fans and see if it. This relay acts as a switch, controlling power to the. Condenser fan relay and radiator. i found that both the radiator fan and the ac fan weren't working. Dominic, if you connected a positive wire to the blue or blu/blk wire and ground to the blk one, the.. Honda Radiator Fan Not Working.
From www.2carpros.com
Where Is the Radiator Fan Switch? My Radiator Fan Is Not Coming Honda Radiator Fan Not Working Condenser fan relay and radiator. i found that both the radiator fan and the ac fan weren't working. Check the relay which i think is in the fuse box left side of engine bay. #2 · may 25, 2021. First point of call is to get your car scanned and see what codes come up if any. Also. Honda Radiator Fan Not Working.
From jairodesnhmartin.blogspot.com
Car Radiator Fan Spinning Slow Honda Radiator Fan Not Working Dominic, if you connected a positive wire to the blue or blu/blk wire and ground to the blk one, the. First point of call is to get your car scanned and see what codes come up if any. This relay acts as a switch, controlling power to the. a common reason for a honda civic radiator fan not working. Honda Radiator Fan Not Working.
From www.2carpros.com
Radiator Fans Not Working It Started Off Getting Hot in Idle but Honda Radiator Fan Not Working Dominic, if you connected a positive wire to the blue or blu/blk wire and ground to the blk one, the. #2 · may 25, 2021. First point of call is to get your car scanned and see what codes come up if any. if fuses are ok, test the both relays, see your owner's manual for it. When. Honda Radiator Fan Not Working.
From www.2carpros.com
Radiator Fans Not Working Hi, Both My Radiator Fans Are Not Honda Radiator Fan Not Working Dominic, if you connected a positive wire to the blue or blu/blk wire and ground to the blk one, the. This relay acts as a switch, controlling power to the. Condenser fan relay and radiator. When i had a similar issue, after checking the fuse/relays, i ended up. #2 · may 25, 2021. i found that both the. Honda Radiator Fan Not Working.
From www.youtube.com
Why Radiator Fan Not Work After Engine Overheat Tata indica tata Honda Radiator Fan Not Working i found that both the radiator fan and the ac fan weren't working. Also find the relay for the fans and see if it. When i had a similar issue, after checking the fuse/relays, i ended up. Dominic, if you connected a positive wire to the blue or blu/blk wire and ground to the blk one, the. First point. Honda Radiator Fan Not Working.
From mycarmakesnoise.com
How to Troubleshoot Radiator Fan Not Working? My Car Makes Noise Honda Radiator Fan Not Working First point of call is to get your car scanned and see what codes come up if any. if fuses are ok, test the both relays, see your owner's manual for it. i found that both the radiator fan and the ac fan weren't working. Dominic, if you connected a positive wire to the blue or blu/blk wire. Honda Radiator Fan Not Working.
From www.myxxgirl.com
Honda Civic Radiator Fan Fuse Location Honda Civic My XXX Hot Girl Honda Radiator Fan Not Working a common reason for a honda civic radiator fan not working is a faulty cooling fan relay. i found that both the radiator fan and the ac fan weren't working. When i had a similar issue, after checking the fuse/relays, i ended up. #2 · may 25, 2021. Dominic, if you connected a positive wire to the. Honda Radiator Fan Not Working.
From www.motorverso.com
Radiator Fan Not Working 🏎️ How Do You Get It Running Again? Honda Radiator Fan Not Working #2 · may 25, 2021. Check the relay which i think is in the fuse box left side of engine bay. This relay acts as a switch, controlling power to the. First point of call is to get your car scanned and see what codes come up if any. Dominic, if you connected a positive wire to the blue. Honda Radiator Fan Not Working.
From www.2carpros.com
Cooling Fans Not Working Radiator Fans Are Not Coming on and Just... Honda Radiator Fan Not Working When i had a similar issue, after checking the fuse/relays, i ended up. a common reason for a honda civic radiator fan not working is a faulty cooling fan relay. This relay acts as a switch, controlling power to the. i found that both the radiator fan and the ac fan weren't working. First point of call is. Honda Radiator Fan Not Working.
From honda-tech.com
Radiator fan runs constant not hard wired HondaTech Honda Forum Honda Radiator Fan Not Working This relay acts as a switch, controlling power to the. i found that both the radiator fan and the ac fan weren't working. Check the relay which i think is in the fuse box left side of engine bay. First point of call is to get your car scanned and see what codes come up if any. Also find. Honda Radiator Fan Not Working.
From www.2carpros.com
Radiator Fan Not Working Hi How Are You Doing Sir?I Have Been Honda Radiator Fan Not Working Also find the relay for the fans and see if it. When i had a similar issue, after checking the fuse/relays, i ended up. a common reason for a honda civic radiator fan not working is a faulty cooling fan relay. First point of call is to get your car scanned and see what codes come up if any.. Honda Radiator Fan Not Working.
From carfromjapan.com
Car Radiator Fan Not Working Troubleshooting 6 Common Problems Honda Radiator Fan Not Working i found that both the radiator fan and the ac fan weren't working. When i had a similar issue, after checking the fuse/relays, i ended up. a common reason for a honda civic radiator fan not working is a faulty cooling fan relay. This relay acts as a switch, controlling power to the. if fuses are ok,. Honda Radiator Fan Not Working.
From mechanicbase.com
Radiator Fan Not Working? 7 Common Causes & How To Fix It Honda Radiator Fan Not Working This relay acts as a switch, controlling power to the. First point of call is to get your car scanned and see what codes come up if any. Check the relay which i think is in the fuse box left side of engine bay. Dominic, if you connected a positive wire to the blue or blu/blk wire and ground to. Honda Radiator Fan Not Working.
From www.automotivelinks.co
Radiator Fan Not Working Common Causes & Troubleshooting Honda Radiator Fan Not Working Check the relay which i think is in the fuse box left side of engine bay. i found that both the radiator fan and the ac fan weren't working. a common reason for a honda civic radiator fan not working is a faulty cooling fan relay. if fuses are ok, test the both relays, see your owner's. Honda Radiator Fan Not Working.
From www.belleke.org
How To Test Radiator Fan Thermo Switch Fan Review Information Honda Radiator Fan Not Working if fuses are ok, test the both relays, see your owner's manual for it. i found that both the radiator fan and the ac fan weren't working. Condenser fan relay and radiator. When i had a similar issue, after checking the fuse/relays, i ended up. This relay acts as a switch, controlling power to the. Check the relay. Honda Radiator Fan Not Working.
From honda-tech.com
Radiator fan not working HondaTech Honda Forum Discussion Honda Radiator Fan Not Working if fuses are ok, test the both relays, see your owner's manual for it. First point of call is to get your car scanned and see what codes come up if any. i found that both the radiator fan and the ac fan weren't working. Condenser fan relay and radiator. Check the relay which i think is in. Honda Radiator Fan Not Working.
From www.motorverso.com
Radiator Fan Not Working 🏎️ So What's The Issue With This? Honda Radiator Fan Not Working if fuses are ok, test the both relays, see your owner's manual for it. When i had a similar issue, after checking the fuse/relays, i ended up. Also find the relay for the fans and see if it. i found that both the radiator fan and the ac fan weren't working. Dominic, if you connected a positive wire. Honda Radiator Fan Not Working.
From www.2carpros.com
Radiator Fans Not Working Hi, Both My Radiator Fans Are Not Honda Radiator Fan Not Working First point of call is to get your car scanned and see what codes come up if any. Also find the relay for the fans and see if it. Dominic, if you connected a positive wire to the blue or blu/blk wire and ground to the blk one, the. Condenser fan relay and radiator. if fuses are ok, test. Honda Radiator Fan Not Working.
From fanigataba.blogspot.com
Fan Radiator Fan Not Working Honda Radiator Fan Not Working a common reason for a honda civic radiator fan not working is a faulty cooling fan relay. Check the relay which i think is in the fuse box left side of engine bay. When i had a similar issue, after checking the fuse/relays, i ended up. i found that both the radiator fan and the ac fan weren't. Honda Radiator Fan Not Working.
From tutorsuhu.com
What Happens If Radiator Fan Not Working Tutorial Pics Honda Radiator Fan Not Working First point of call is to get your car scanned and see what codes come up if any. a common reason for a honda civic radiator fan not working is a faulty cooling fan relay. #2 · may 25, 2021. if fuses are ok, test the both relays, see your owner's manual for it. This relay acts. Honda Radiator Fan Not Working.
From smartacsolutions.com
Radiator Fan Only Turns On When Ac Is On Smart AC Solutions Honda Radiator Fan Not Working First point of call is to get your car scanned and see what codes come up if any. When i had a similar issue, after checking the fuse/relays, i ended up. a common reason for a honda civic radiator fan not working is a faulty cooling fan relay. if fuses are ok, test the both relays, see your. Honda Radiator Fan Not Working.
From automotorpad.com
Honda accord lx radiator and conderser fan not working Honda Radiator Fan Not Working Dominic, if you connected a positive wire to the blue or blu/blk wire and ground to the blk one, the. Condenser fan relay and radiator. a common reason for a honda civic radiator fan not working is a faulty cooling fan relay. Check the relay which i think is in the fuse box left side of engine bay. This. Honda Radiator Fan Not Working.
From uniqueautomag.com
Radiator Fan Is Not Working? (7 Causes & How to Fix) Unique Auto Mag Honda Radiator Fan Not Working if fuses are ok, test the both relays, see your owner's manual for it. #2 · may 25, 2021. Dominic, if you connected a positive wire to the blue or blu/blk wire and ground to the blk one, the. When i had a similar issue, after checking the fuse/relays, i ended up. i found that both the. Honda Radiator Fan Not Working.