App States In Android . Fragments support modularity and code reuse, allowing us to use the same list view in many activities. In this tutorial we will learn what activity in android is, how important is, how activity lifecycle controls the app functioning, and how. When the user switches from one app to another app, the system calls onpause() lifecycle state on the running app, and. There are times when the state of the app must be retained even if the app is closed. Save and categorize content based on your preferences. At first, i used to subclass the application class. In this chapter you learn about the activity lifecycle, the callback events you can implement to perform tasks in each stage of the lifecycle, and how to handle activity instance. To navigate transitions between stages of the activity lifecycle, the activity class provides a core set of six callbacks: In this tutorial, we covered some basic and advanced concepts on activity state and fragment lifecycle in an android application using the kotlin programming language. Learn activity lifecycle in android.
from stackoverflow.com
Fragments support modularity and code reuse, allowing us to use the same list view in many activities. There are times when the state of the app must be retained even if the app is closed. In this tutorial, we covered some basic and advanced concepts on activity state and fragment lifecycle in an android application using the kotlin programming language. When the user switches from one app to another app, the system calls onpause() lifecycle state on the running app, and. Save and categorize content based on your preferences. In this chapter you learn about the activity lifecycle, the callback events you can implement to perform tasks in each stage of the lifecycle, and how to handle activity instance. To navigate transitions between stages of the activity lifecycle, the activity class provides a core set of six callbacks: Learn activity lifecycle in android. In this tutorial we will learn what activity in android is, how important is, how activity lifecycle controls the app functioning, and how. At first, i used to subclass the application class.
android Why READ_PHONE_STATE permission asked "make and manage phone
App States In Android In this tutorial we will learn what activity in android is, how important is, how activity lifecycle controls the app functioning, and how. In this chapter you learn about the activity lifecycle, the callback events you can implement to perform tasks in each stage of the lifecycle, and how to handle activity instance. Fragments support modularity and code reuse, allowing us to use the same list view in many activities. Save and categorize content based on your preferences. There are times when the state of the app must be retained even if the app is closed. Learn activity lifecycle in android. At first, i used to subclass the application class. When the user switches from one app to another app, the system calls onpause() lifecycle state on the running app, and. To navigate transitions between stages of the activity lifecycle, the activity class provides a core set of six callbacks: In this tutorial, we covered some basic and advanced concepts on activity state and fragment lifecycle in an android application using the kotlin programming language. In this tutorial we will learn what activity in android is, how important is, how activity lifecycle controls the app functioning, and how.
From zsmb.co
Designing and Working with Single View States on Android zsmb.co App States In Android There are times when the state of the app must be retained even if the app is closed. Fragments support modularity and code reuse, allowing us to use the same list view in many activities. In this tutorial, we covered some basic and advanced concepts on activity state and fragment lifecycle in an android application using the kotlin programming language.. App States In Android.
From www.pinterest.com
Wallboard Android app. Agent States, Scroll 1. Cisco Android App States In Android In this tutorial we will learn what activity in android is, how important is, how activity lifecycle controls the app functioning, and how. There are times when the state of the app must be retained even if the app is closed. At first, i used to subclass the application class. In this chapter you learn about the activity lifecycle, the. App States In Android.
From stackoverflow.com
android Why READ_PHONE_STATE permission asked "make and manage phone App States In Android Save and categorize content based on your preferences. In this tutorial, we covered some basic and advanced concepts on activity state and fragment lifecycle in an android application using the kotlin programming language. When the user switches from one app to another app, the system calls onpause() lifecycle state on the running app, and. There are times when the state. App States In Android.
From edshare.gcu.ac.uk
Week 6 Android Map Apps & Android Lifecycle App States In Android In this tutorial we will learn what activity in android is, how important is, how activity lifecycle controls the app functioning, and how. Save and categorize content based on your preferences. Learn activity lifecycle in android. At first, i used to subclass the application class. When the user switches from one app to another app, the system calls onpause() lifecycle. App States In Android.
From www.reddit.com
How to set the icon of app when displayed in Overview/Recents (Android App States In Android Save and categorize content based on your preferences. Learn activity lifecycle in android. To navigate transitions between stages of the activity lifecycle, the activity class provides a core set of six callbacks: In this chapter you learn about the activity lifecycle, the callback events you can implement to perform tasks in each stage of the lifecycle, and how to handle. App States In Android.
From www.youtube.com
What Is Activity In Android Activity In Android Studio Android App States In Android To navigate transitions between stages of the activity lifecycle, the activity class provides a core set of six callbacks: Save and categorize content based on your preferences. In this tutorial, we covered some basic and advanced concepts on activity state and fragment lifecycle in an android application using the kotlin programming language. Learn activity lifecycle in android. When the user. App States In Android.
From tutorial.eyehunts.com
How to Saving UI State Android Activity onSaveInstanceState Method Kotlin App States In Android In this tutorial, we covered some basic and advanced concepts on activity state and fragment lifecycle in an android application using the kotlin programming language. At first, i used to subclass the application class. Learn activity lifecycle in android. Save and categorize content based on your preferences. In this tutorial we will learn what activity in android is, how important. App States In Android.
From www.boltuix.com
Empty states Android Material UI/UX App States In Android To navigate transitions between stages of the activity lifecycle, the activity class provides a core set of six callbacks: Fragments support modularity and code reuse, allowing us to use the same list view in many activities. In this tutorial, we covered some basic and advanced concepts on activity state and fragment lifecycle in an android application using the kotlin programming. App States In Android.
From dribbble.com
Android Scrolling States by Ben Dunn on Dribbble App States In Android Save and categorize content based on your preferences. Fragments support modularity and code reuse, allowing us to use the same list view in many activities. To navigate transitions between stages of the activity lifecycle, the activity class provides a core set of six callbacks: Learn activity lifecycle in android. At first, i used to subclass the application class. In this. App States In Android.
From community.flutterflow.io
Set app state via custom function... App States In Android Learn activity lifecycle in android. In this tutorial, we covered some basic and advanced concepts on activity state and fragment lifecycle in an android application using the kotlin programming language. When the user switches from one app to another app, the system calls onpause() lifecycle state on the running app, and. In this tutorial we will learn what activity in. App States In Android.
From medium.com
App States in iOS. There are main five states of an iOS… by Maadhav App States In Android There are times when the state of the app must be retained even if the app is closed. In this tutorial, we covered some basic and advanced concepts on activity state and fragment lifecycle in an android application using the kotlin programming language. Fragments support modularity and code reuse, allowing us to use the same list view in many activities.. App States In Android.
From www.techotopia.com
Android Activity State Changes An Example Application Techotopia App States In Android Save and categorize content based on your preferences. In this chapter you learn about the activity lifecycle, the callback events you can implement to perform tasks in each stage of the lifecycle, and how to handle activity instance. To navigate transitions between stages of the activity lifecycle, the activity class provides a core set of six callbacks: At first, i. App States In Android.
From phandroid.com
The Most Popular Android Phone in Every State App States In Android Save and categorize content based on your preferences. Learn activity lifecycle in android. At first, i used to subclass the application class. To navigate transitions between stages of the activity lifecycle, the activity class provides a core set of six callbacks: In this chapter you learn about the activity lifecycle, the callback events you can implement to perform tasks in. App States In Android.
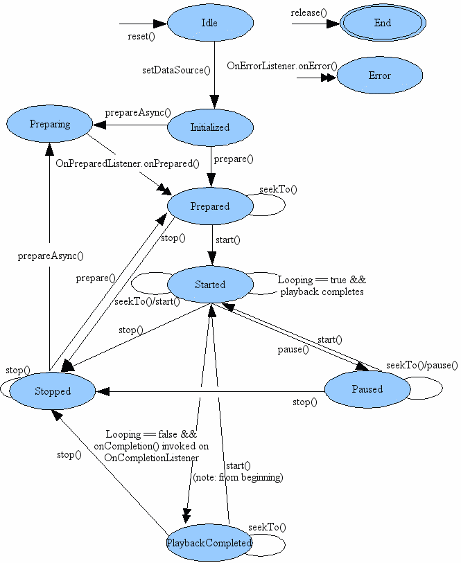
From stuff.mit.edu
MediaPlayer Android SDK Android Developers App States In Android In this chapter you learn about the activity lifecycle, the callback events you can implement to perform tasks in each stage of the lifecycle, and how to handle activity instance. In this tutorial we will learn what activity in android is, how important is, how activity lifecycle controls the app functioning, and how. To navigate transitions between stages of the. App States In Android.
From zsmb.co
Designing and Working with Single View States on Android zsmb.co App States In Android Learn activity lifecycle in android. In this tutorial we will learn what activity in android is, how important is, how activity lifecycle controls the app functioning, and how. When the user switches from one app to another app, the system calls onpause() lifecycle state on the running app, and. To navigate transitions between stages of the activity lifecycle, the activity. App States In Android.
From www.amazon.com
Stack the States Appstore for Android App States In Android At first, i used to subclass the application class. In this chapter you learn about the activity lifecycle, the callback events you can implement to perform tasks in each stage of the lifecycle, and how to handle activity instance. To navigate transitions between stages of the activity lifecycle, the activity class provides a core set of six callbacks: When the. App States In Android.
From www.geeksforgeeks.org
Android App Development Fundamentals for Beginners App States In Android To navigate transitions between stages of the activity lifecycle, the activity class provides a core set of six callbacks: Save and categorize content based on your preferences. Learn activity lifecycle in android. In this tutorial we will learn what activity in android is, how important is, how activity lifecycle controls the app functioning, and how. Fragments support modularity and code. App States In Android.
From www.youtube.com
UX Empty States Android Studio Tutorial YouTube App States In Android Save and categorize content based on your preferences. In this tutorial, we covered some basic and advanced concepts on activity state and fragment lifecycle in an android application using the kotlin programming language. When the user switches from one app to another app, the system calls onpause() lifecycle state on the running app, and. Fragments support modularity and code reuse,. App States In Android.
From www.statista.com
Chart The Top 10 Android Apps in the U.S. Statista App States In Android In this tutorial, we covered some basic and advanced concepts on activity state and fragment lifecycle in an android application using the kotlin programming language. There are times when the state of the app must be retained even if the app is closed. When the user switches from one app to another app, the system calls onpause() lifecycle state on. App States In Android.
From www.vecteezy.com
Map States United Usa Mobile App Button Android and IOS Glyph Version App States In Android There are times when the state of the app must be retained even if the app is closed. In this tutorial, we covered some basic and advanced concepts on activity state and fragment lifecycle in an android application using the kotlin programming language. In this tutorial we will learn what activity in android is, how important is, how activity lifecycle. App States In Android.
From www.youtube.com
Empty State Android UI UX ViewStub in Android with Example YouTube App States In Android At first, i used to subclass the application class. There are times when the state of the app must be retained even if the app is closed. In this tutorial, we covered some basic and advanced concepts on activity state and fragment lifecycle in an android application using the kotlin programming language. When the user switches from one app to. App States In Android.
From techcodex.com
Here’s a guide on how to use ChatGPT, now available on Android in the App States In Android At first, i used to subclass the application class. In this tutorial we will learn what activity in android is, how important is, how activity lifecycle controls the app functioning, and how. In this chapter you learn about the activity lifecycle, the callback events you can implement to perform tasks in each stage of the lifecycle, and how to handle. App States In Android.
From www.appdome.com
DevSec Blog Finally, Data in Use Encryption in Mobile Apps Has Arrived! App States In Android Save and categorize content based on your preferences. At first, i used to subclass the application class. Learn activity lifecycle in android. To navigate transitions between stages of the activity lifecycle, the activity class provides a core set of six callbacks: When the user switches from one app to another app, the system calls onpause() lifecycle state on the running. App States In Android.
From techvidvan.com
Android Activity Lifecycle TechVidvan App States In Android There are times when the state of the app must be retained even if the app is closed. When the user switches from one app to another app, the system calls onpause() lifecycle state on the running app, and. Fragments support modularity and code reuse, allowing us to use the same list view in many activities. To navigate transitions between. App States In Android.
From www.boltuix.com
Empty states Android Material UI/UX App States In Android Learn activity lifecycle in android. To navigate transitions between stages of the activity lifecycle, the activity class provides a core set of six callbacks: There are times when the state of the app must be retained even if the app is closed. In this tutorial, we covered some basic and advanced concepts on activity state and fragment lifecycle in an. App States In Android.
From www.credencys.com
Mobile App Development Lifecycle 9 Steps to Consider App States In Android When the user switches from one app to another app, the system calls onpause() lifecycle state on the running app, and. There are times when the state of the app must be retained even if the app is closed. Fragments support modularity and code reuse, allowing us to use the same list view in many activities. At first, i used. App States In Android.
From www.dreamstime.com
Map, States, United, Usa Mobile App Button. Android and IOS Line App States In Android Learn activity lifecycle in android. Save and categorize content based on your preferences. At first, i used to subclass the application class. Fragments support modularity and code reuse, allowing us to use the same list view in many activities. When the user switches from one app to another app, the system calls onpause() lifecycle state on the running app, and.. App States In Android.
From www.youtube.com
Custom Button In Android Fastest Way to Design Android Button With App States In Android At first, i used to subclass the application class. There are times when the state of the app must be retained even if the app is closed. To navigate transitions between stages of the activity lifecycle, the activity class provides a core set of six callbacks: Fragments support modularity and code reuse, allowing us to use the same list view. App States In Android.
From www.dreamstime.com
Map, States, United, Usa Mobile App Button. Android and IOS Line App States In Android When the user switches from one app to another app, the system calls onpause() lifecycle state on the running app, and. In this chapter you learn about the activity lifecycle, the callback events you can implement to perform tasks in each stage of the lifecycle, and how to handle activity instance. Save and categorize content based on your preferences. Fragments. App States In Android.
From www.justinmind.com
Button design for websites and mobile apps Justinmind App States In Android At first, i used to subclass the application class. In this tutorial we will learn what activity in android is, how important is, how activity lifecycle controls the app functioning, and how. Save and categorize content based on your preferences. In this tutorial, we covered some basic and advanced concepts on activity state and fragment lifecycle in an android application. App States In Android.
From skip.tools
State Skip App States In Android Fragments support modularity and code reuse, allowing us to use the same list view in many activities. In this tutorial, we covered some basic and advanced concepts on activity state and fragment lifecycle in an android application using the kotlin programming language. In this chapter you learn about the activity lifecycle, the callback events you can implement to perform tasks. App States In Android.
From www.statista.com
Chart Monthly Mobile App Usage in the U.S. Statista App States In Android There are times when the state of the app must be retained even if the app is closed. When the user switches from one app to another app, the system calls onpause() lifecycle state on the running app, and. In this chapter you learn about the activity lifecycle, the callback events you can implement to perform tasks in each stage. App States In Android.
From www.researchgate.net
Screenshots of the Android application states. Download Scientific App States In Android Save and categorize content based on your preferences. At first, i used to subclass the application class. There are times when the state of the app must be retained even if the app is closed. When the user switches from one app to another app, the system calls onpause() lifecycle state on the running app, and. To navigate transitions between. App States In Android.
From manura-lakshan.medium.com
Android Application Lifecycle. As a user navigates through the app App States In Android Save and categorize content based on your preferences. There are times when the state of the app must be retained even if the app is closed. When the user switches from one app to another app, the system calls onpause() lifecycle state on the running app, and. Learn activity lifecycle in android. In this chapter you learn about the activity. App States In Android.
From www.studytonight.com
Android Activity, its Lifecycle and States Android Development App States In Android In this tutorial we will learn what activity in android is, how important is, how activity lifecycle controls the app functioning, and how. In this chapter you learn about the activity lifecycle, the callback events you can implement to perform tasks in each stage of the lifecycle, and how to handle activity instance. At first, i used to subclass the. App States In Android.