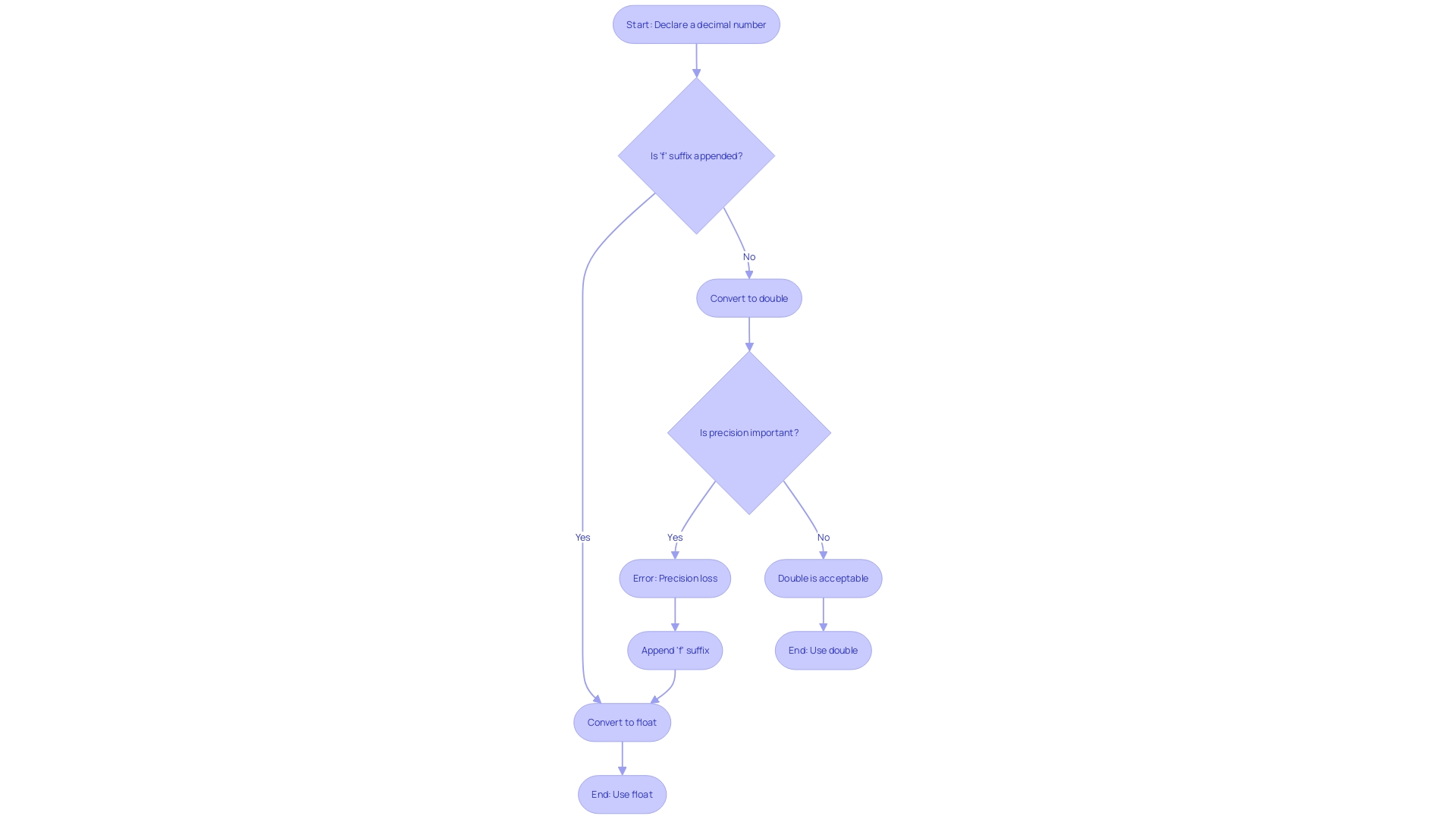
How To Declare Float Value In Java . It is used to save memory in. Note that you should end the value with an f: Here’s a simple example of declaring and initializing a float variable in java: To declare a decimal variable in java, use the decimal keyword followed by a meaningful. In java, a float value can be declared using the float keyword followed by the variable name and its value. In java, you can declare a float variable using the following syntax: The ‘f’ after the value tells java that the value is a float. Syntax for declaring float variables. In java, the float keyword identifies a data type that can hold decimal numbers, created with the float keyword before the variable name, and must have an ‘f’ after the value, such as float num = 1.11f. The float keyword is a data type that can store fractional numbers from 3.4e−038 to 3.4e+038. Float class is a wrapper class for the primitive type float which contains several methods to effectively deal with a float value. Declaring float variables in java. Declaring float variables to declare a float variable in java, you can use the following syntax:
from giowydrle.blob.core.windows.net
To declare a decimal variable in java, use the decimal keyword followed by a meaningful. The ‘f’ after the value tells java that the value is a float. It is used to save memory in. Here’s a simple example of declaring and initializing a float variable in java: In java, the float keyword identifies a data type that can hold decimal numbers, created with the float keyword before the variable name, and must have an ‘f’ after the value, such as float num = 1.11f. In java, you can declare a float variable using the following syntax: Syntax for declaring float variables. Note that you should end the value with an f: Float class is a wrapper class for the primitive type float which contains several methods to effectively deal with a float value. Declaring float variables in java.
Check Float Value In Java at Irving Smith blog
How To Declare Float Value In Java Declaring float variables in java. To declare a decimal variable in java, use the decimal keyword followed by a meaningful. Declaring float variables to declare a float variable in java, you can use the following syntax: Here’s a simple example of declaring and initializing a float variable in java: Syntax for declaring float variables. The ‘f’ after the value tells java that the value is a float. In java, the float keyword identifies a data type that can hold decimal numbers, created with the float keyword before the variable name, and must have an ‘f’ after the value, such as float num = 1.11f. Declaring float variables in java. The float keyword is a data type that can store fractional numbers from 3.4e−038 to 3.4e+038. Float class is a wrapper class for the primitive type float which contains several methods to effectively deal with a float value. It is used to save memory in. In java, you can declare a float variable using the following syntax: Note that you should end the value with an f: In java, a float value can be declared using the float keyword followed by the variable name and its value.
From www.testingdocs.com
Declare Java variables How To Declare Float Value In Java In java, you can declare a float variable using the following syntax: In java, the float keyword identifies a data type that can hold decimal numbers, created with the float keyword before the variable name, and must have an ‘f’ after the value, such as float num = 1.11f. The ‘f’ after the value tells java that the value is. How To Declare Float Value In Java.
From giowydrle.blob.core.windows.net
Check Float Value In Java at Irving Smith blog How To Declare Float Value In Java The float keyword is a data type that can store fractional numbers from 3.4e−038 to 3.4e+038. Float class is a wrapper class for the primitive type float which contains several methods to effectively deal with a float value. Declaring float variables to declare a float variable in java, you can use the following syntax: In java, the float keyword identifies. How To Declare Float Value In Java.
From blog.machinet.net
How to Declare Float in Java A StepbyStep Tutorial Blog How To Declare Float Value In Java Note that you should end the value with an f: The float keyword is a data type that can store fractional numbers from 3.4e−038 to 3.4e+038. In java, you can declare a float variable using the following syntax: Declaring float variables in java. Here’s a simple example of declaring and initializing a float variable in java: To declare a decimal. How To Declare Float Value In Java.
From javatutorialhq.com
Java Float longValue() method example How To Declare Float Value In Java Float class is a wrapper class for the primitive type float which contains several methods to effectively deal with a float value. In java, the float keyword identifies a data type that can hold decimal numbers, created with the float keyword before the variable name, and must have an ‘f’ after the value, such as float num = 1.11f. In. How To Declare Float Value In Java.
From klaftrmaq.blob.core.windows.net
How To Convert String To Float Value In Java at Peter Downey blog How To Declare Float Value In Java It is used to save memory in. To declare a decimal variable in java, use the decimal keyword followed by a meaningful. The ‘f’ after the value tells java that the value is a float. Float class is a wrapper class for the primitive type float which contains several methods to effectively deal with a float value. Declaring float variables. How To Declare Float Value In Java.
From loeejspop.blob.core.windows.net
How To Set Default Float Value In Java at Coy Jones blog How To Declare Float Value In Java Declaring float variables in java. To declare a decimal variable in java, use the decimal keyword followed by a meaningful. Declaring float variables to declare a float variable in java, you can use the following syntax: It is used to save memory in. The float keyword is a data type that can store fractional numbers from 3.4e−038 to 3.4e+038. In. How To Declare Float Value In Java.
From exypcmcun.blob.core.windows.net
Float To Int Value Java at Margarita ster blog How To Declare Float Value In Java To declare a decimal variable in java, use the decimal keyword followed by a meaningful. In java, a float value can be declared using the float keyword followed by the variable name and its value. The float keyword is a data type that can store fractional numbers from 3.4e−038 to 3.4e+038. Float class is a wrapper class for the primitive. How To Declare Float Value In Java.
From exypcmcun.blob.core.windows.net
Float To Int Value Java at Margarita ster blog How To Declare Float Value In Java In java, a float value can be declared using the float keyword followed by the variable name and its value. Declaring float variables to declare a float variable in java, you can use the following syntax: Float class is a wrapper class for the primitive type float which contains several methods to effectively deal with a float value. It is. How To Declare Float Value In Java.
From dxoudnvol.blob.core.windows.net
How To Print The Float Value In Java at Tyrone Smiley blog How To Declare Float Value In Java To declare a decimal variable in java, use the decimal keyword followed by a meaningful. The float keyword is a data type that can store fractional numbers from 3.4e−038 to 3.4e+038. In java, the float keyword identifies a data type that can hold decimal numbers, created with the float keyword before the variable name, and must have an ‘f’ after. How To Declare Float Value In Java.
From loeejspop.blob.core.windows.net
How To Set Default Float Value In Java at Coy Jones blog How To Declare Float Value In Java Syntax for declaring float variables. Declaring float variables to declare a float variable in java, you can use the following syntax: Here’s a simple example of declaring and initializing a float variable in java: To declare a decimal variable in java, use the decimal keyword followed by a meaningful. In java, a float value can be declared using the float. How To Declare Float Value In Java.
From theatrecouple12.bitbucket.io
How To Check Boolean Value In Java Theatrecouple12 How To Declare Float Value In Java To declare a decimal variable in java, use the decimal keyword followed by a meaningful. Declaring float variables to declare a float variable in java, you can use the following syntax: Float class is a wrapper class for the primitive type float which contains several methods to effectively deal with a float value. Note that you should end the value. How To Declare Float Value In Java.
From exyusxvos.blob.core.windows.net
Double Java Get Value at Lena Frey blog How To Declare Float Value In Java In java, the float keyword identifies a data type that can hold decimal numbers, created with the float keyword before the variable name, and must have an ‘f’ after the value, such as float num = 1.11f. It is used to save memory in. To declare a decimal variable in java, use the decimal keyword followed by a meaningful. In. How To Declare Float Value In Java.
From www.youtube.com
How to store float values in Java Array? Java Array Handling Storing How To Declare Float Value In Java The ‘f’ after the value tells java that the value is a float. Float class is a wrapper class for the primitive type float which contains several methods to effectively deal with a float value. The float keyword is a data type that can store fractional numbers from 3.4e−038 to 3.4e+038. In java, a float value can be declared using. How To Declare Float Value In Java.
From dxoudnvol.blob.core.windows.net
How To Print The Float Value In Java at Tyrone Smiley blog How To Declare Float Value In Java Syntax for declaring float variables. In java, a float value can be declared using the float keyword followed by the variable name and its value. Here’s a simple example of declaring and initializing a float variable in java: The ‘f’ after the value tells java that the value is a float. Declaring float variables to declare a float variable in. How To Declare Float Value In Java.
From www.youtube.com
14 Declaring and Using FloatingPoint Variables in Java YouTube How To Declare Float Value In Java Declaring float variables in java. Declaring float variables to declare a float variable in java, you can use the following syntax: It is used to save memory in. Note that you should end the value with an f: The float keyword is a data type that can store fractional numbers from 3.4e−038 to 3.4e+038. Syntax for declaring float variables. Float. How To Declare Float Value In Java.
From stackoverflow.com
Using float type or double output a decimal number in Java(eclipse How To Declare Float Value In Java Here’s a simple example of declaring and initializing a float variable in java: Syntax for declaring float variables. Note that you should end the value with an f: To declare a decimal variable in java, use the decimal keyword followed by a meaningful. It is used to save memory in. In java, you can declare a float variable using the. How To Declare Float Value In Java.
From fyokhivby.blob.core.windows.net
How To Enter Float Value In Java at Donna Dooley blog How To Declare Float Value In Java Float class is a wrapper class for the primitive type float which contains several methods to effectively deal with a float value. To declare a decimal variable in java, use the decimal keyword followed by a meaningful. The ‘f’ after the value tells java that the value is a float. Note that you should end the value with an f:. How To Declare Float Value In Java.
From thelmacmendezo.blob.core.windows.net
How To Take Float Input In Java Using Bufferedreader at thelmacmendezo blog How To Declare Float Value In Java It is used to save memory in. Declaring float variables to declare a float variable in java, you can use the following syntax: In java, a float value can be declared using the float keyword followed by the variable name and its value. Declaring float variables in java. Float class is a wrapper class for the primitive type float which. How To Declare Float Value In Java.
From blog.machinet.net
How to Declare Float in Java A StepbyStep Tutorial Blog How To Declare Float Value In Java Declaring float variables to declare a float variable in java, you can use the following syntax: Here’s a simple example of declaring and initializing a float variable in java: In java, you can declare a float variable using the following syntax: It is used to save memory in. Syntax for declaring float variables. To declare a decimal variable in java,. How To Declare Float Value In Java.
From exorqhjqc.blob.core.windows.net
How To Add Two Value In Java at Genevieve Spurlock blog How To Declare Float Value In Java Declaring float variables to declare a float variable in java, you can use the following syntax: It is used to save memory in. To declare a decimal variable in java, use the decimal keyword followed by a meaningful. The float keyword is a data type that can store fractional numbers from 3.4e−038 to 3.4e+038. Note that you should end the. How To Declare Float Value In Java.
From fity.club
How To Convert Float To Long Or Int Data Type In Java How To Declare Float Value In Java The ‘f’ after the value tells java that the value is a float. In java, a float value can be declared using the float keyword followed by the variable name and its value. In java, you can declare a float variable using the following syntax: Float class is a wrapper class for the primitive type float which contains several methods. How To Declare Float Value In Java.
From exosrntmn.blob.core.windows.net
How To Get Exact Float Value In Python at Jaimie Gill blog How To Declare Float Value In Java To declare a decimal variable in java, use the decimal keyword followed by a meaningful. Here’s a simple example of declaring and initializing a float variable in java: The float keyword is a data type that can store fractional numbers from 3.4e−038 to 3.4e+038. Declaring float variables in java. In java, the float keyword identifies a data type that can. How To Declare Float Value In Java.
From www.testingdocs.com
Declare Java variables How To Declare Float Value In Java The ‘f’ after the value tells java that the value is a float. Note that you should end the value with an f: In java, a float value can be declared using the float keyword followed by the variable name and its value. Float class is a wrapper class for the primitive type float which contains several methods to effectively. How To Declare Float Value In Java.
From javarevisited.blogspot.com
Solving ArithmeticException in Java? Integer and Floating point How To Declare Float Value In Java Here’s a simple example of declaring and initializing a float variable in java: Note that you should end the value with an f: The float keyword is a data type that can store fractional numbers from 3.4e−038 to 3.4e+038. Declaring float variables in java. Float class is a wrapper class for the primitive type float which contains several methods to. How To Declare Float Value In Java.
From www.youtube.com
19 More FloatingPoint Data Types in Java (Float and Double) YouTube How To Declare Float Value In Java Declaring float variables to declare a float variable in java, you can use the following syntax: To declare a decimal variable in java, use the decimal keyword followed by a meaningful. The float keyword is a data type that can store fractional numbers from 3.4e−038 to 3.4e+038. Syntax for declaring float variables. The ‘f’ after the value tells java that. How To Declare Float Value In Java.
From beginnersbook.com
Java Convert int to double example How To Declare Float Value In Java Syntax for declaring float variables. In java, a float value can be declared using the float keyword followed by the variable name and its value. Declaring float variables to declare a float variable in java, you can use the following syntax: Note that you should end the value with an f: To declare a decimal variable in java, use the. How To Declare Float Value In Java.
From klaftrmaq.blob.core.windows.net
How To Convert String To Float Value In Java at Peter Downey blog How To Declare Float Value In Java Here’s a simple example of declaring and initializing a float variable in java: The ‘f’ after the value tells java that the value is a float. The float keyword is a data type that can store fractional numbers from 3.4e−038 to 3.4e+038. To declare a decimal variable in java, use the decimal keyword followed by a meaningful. Declaring float variables. How To Declare Float Value In Java.
From www.codingninjas.com
Java Float Class Coding Ninjas How To Declare Float Value In Java To declare a decimal variable in java, use the decimal keyword followed by a meaningful. Syntax for declaring float variables. In java, you can declare a float variable using the following syntax: Here’s a simple example of declaring and initializing a float variable in java: Declaring float variables in java. The float keyword is a data type that can store. How To Declare Float Value In Java.
From campolden.org
How To Round Off A Float Value To 2 Decimal Places In Java Templates How To Declare Float Value In Java In java, the float keyword identifies a data type that can hold decimal numbers, created with the float keyword before the variable name, and must have an ‘f’ after the value, such as float num = 1.11f. In java, you can declare a float variable using the following syntax: The float keyword is a data type that can store fractional. How To Declare Float Value In Java.
From fyokhivby.blob.core.windows.net
How To Enter Float Value In Java at Donna Dooley blog How To Declare Float Value In Java Syntax for declaring float variables. In java, the float keyword identifies a data type that can hold decimal numbers, created with the float keyword before the variable name, and must have an ‘f’ after the value, such as float num = 1.11f. The float keyword is a data type that can store fractional numbers from 3.4e−038 to 3.4e+038. Here’s a. How To Declare Float Value In Java.
From loeejspop.blob.core.windows.net
How To Set Default Float Value In Java at Coy Jones blog How To Declare Float Value In Java The ‘f’ after the value tells java that the value is a float. To declare a decimal variable in java, use the decimal keyword followed by a meaningful. Float class is a wrapper class for the primitive type float which contains several methods to effectively deal with a float value. Note that you should end the value with an f:. How To Declare Float Value In Java.
From www.feevalue.com
how to convert double value to integer in java Java generics short int How To Declare Float Value In Java To declare a decimal variable in java, use the decimal keyword followed by a meaningful. Float class is a wrapper class for the primitive type float which contains several methods to effectively deal with a float value. It is used to save memory in. Syntax for declaring float variables. Declaring float variables to declare a float variable in java, you. How To Declare Float Value In Java.
From fyokhivby.blob.core.windows.net
How To Enter Float Value In Java at Donna Dooley blog How To Declare Float Value In Java Float class is a wrapper class for the primitive type float which contains several methods to effectively deal with a float value. Declaring float variables to declare a float variable in java, you can use the following syntax: Note that you should end the value with an f: The float keyword is a data type that can store fractional numbers. How To Declare Float Value In Java.
From www.atnyla.com
float Data Type in Java Programming Language atnyla How To Declare Float Value In Java Here’s a simple example of declaring and initializing a float variable in java: Syntax for declaring float variables. The ‘f’ after the value tells java that the value is a float. Declaring float variables in java. To declare a decimal variable in java, use the decimal keyword followed by a meaningful. Declaring float variables to declare a float variable in. How To Declare Float Value In Java.
From javarevisited.blogspot.com
6 example to declare two dimensional array in Java How To Declare Float Value In Java Here’s a simple example of declaring and initializing a float variable in java: The float keyword is a data type that can store fractional numbers from 3.4e−038 to 3.4e+038. In java, the float keyword identifies a data type that can hold decimal numbers, created with the float keyword before the variable name, and must have an ‘f’ after the value,. How To Declare Float Value In Java.