What Is Max232 Ic . the max232 ic was developed through maxim integrated products which works like a voltage logic converter for changing ttl logic level into tia or eia. It is used for ttl/cmos to rs232 conversion. ic max232 is used for ttl/cmos to rs232 conversion. Eliminates the need for a bipolar ±12v supply. The max232 ic is a type of dual receiver. max232 comes in 16 pin dip and many other packages and it contains dual drivers. Learn how to use max232 ic, with details like pin diagram, description, example circuit, features. introduction of max232 ic. It can be used as a.
from www.vrogue.co
Learn how to use max232 ic, with details like pin diagram, description, example circuit, features. introduction of max232 ic. max232 comes in 16 pin dip and many other packages and it contains dual drivers. Eliminates the need for a bipolar ±12v supply. ic max232 is used for ttl/cmos to rs232 conversion. It is used for ttl/cmos to rs232 conversion. The max232 ic is a type of dual receiver. It can be used as a. the max232 ic was developed through maxim integrated products which works like a voltage logic converter for changing ttl logic level into tia or eia.
Atmega32a Uart Interface With Max232 And Arduino Ide vrogue.co
What Is Max232 Ic max232 comes in 16 pin dip and many other packages and it contains dual drivers. max232 comes in 16 pin dip and many other packages and it contains dual drivers. introduction of max232 ic. The max232 ic is a type of dual receiver. Learn how to use max232 ic, with details like pin diagram, description, example circuit, features. Eliminates the need for a bipolar ±12v supply. the max232 ic was developed through maxim integrated products which works like a voltage logic converter for changing ttl logic level into tia or eia. It is used for ttl/cmos to rs232 conversion. ic max232 is used for ttl/cmos to rs232 conversion. It can be used as a.
From www.theengineeringprojects.com
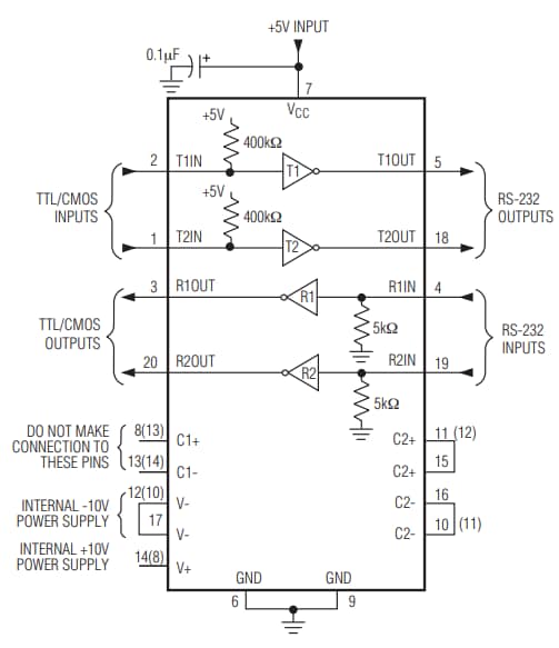
Introduction to MAX232 The Engineering Projects What Is Max232 Ic Eliminates the need for a bipolar ±12v supply. It can be used as a. introduction of max232 ic. the max232 ic was developed through maxim integrated products which works like a voltage logic converter for changing ttl logic level into tia or eia. Learn how to use max232 ic, with details like pin diagram, description, example circuit, features.. What Is Max232 Ic.
From www.theengineeringprojects.com
Introduction to MAX232 The Engineering Projects What Is Max232 Ic The max232 ic is a type of dual receiver. introduction of max232 ic. max232 comes in 16 pin dip and many other packages and it contains dual drivers. Eliminates the need for a bipolar ±12v supply. Learn how to use max232 ic, with details like pin diagram, description, example circuit, features. It is used for ttl/cmos to rs232. What Is Max232 Ic.
From www.micoope.com.gt
MAX232 Pinout, Applications, Uses, Features And Other, 48 OFF What Is Max232 Ic ic max232 is used for ttl/cmos to rs232 conversion. the max232 ic was developed through maxim integrated products which works like a voltage logic converter for changing ttl logic level into tia or eia. Eliminates the need for a bipolar ±12v supply. introduction of max232 ic. The max232 ic is a type of dual receiver. max232. What Is Max232 Ic.
From store.extremeelectronics.co.in
Purchase +5VPowered, Multichannel RS232 Drivers/Receivers IC MAX232 What Is Max232 Ic ic max232 is used for ttl/cmos to rs232 conversion. the max232 ic was developed through maxim integrated products which works like a voltage logic converter for changing ttl logic level into tia or eia. It can be used as a. Learn how to use max232 ic, with details like pin diagram, description, example circuit, features. The max232 ic. What Is Max232 Ic.
From www.flyrobo.in
MAX232 Dual Driver/Receiver IC What Is Max232 Ic introduction of max232 ic. the max232 ic was developed through maxim integrated products which works like a voltage logic converter for changing ttl logic level into tia or eia. The max232 ic is a type of dual receiver. It is used for ttl/cmos to rs232 conversion. ic max232 is used for ttl/cmos to rs232 conversion. Eliminates the. What Is Max232 Ic.
From raipurproject.com
MAX232SMDSO16IC Mahalaxmi What Is Max232 Ic max232 comes in 16 pin dip and many other packages and it contains dual drivers. The max232 ic is a type of dual receiver. It is used for ttl/cmos to rs232 conversion. Eliminates the need for a bipolar ±12v supply. introduction of max232 ic. ic max232 is used for ttl/cmos to rs232 conversion. It can be used. What Is Max232 Ic.
From www.flyrobo.in
MAX232 Dual Driver/Receiver IC What Is Max232 Ic It is used for ttl/cmos to rs232 conversion. The max232 ic is a type of dual receiver. the max232 ic was developed through maxim integrated products which works like a voltage logic converter for changing ttl logic level into tia or eia. Eliminates the need for a bipolar ±12v supply. max232 comes in 16 pin dip and many. What Is Max232 Ic.
From robu.in
Buy MAX232CPE PDIP16 RS232 inferface IC Online at the Best Price What Is Max232 Ic It can be used as a. It is used for ttl/cmos to rs232 conversion. Eliminates the need for a bipolar ±12v supply. ic max232 is used for ttl/cmos to rs232 conversion. The max232 ic is a type of dual receiver. introduction of max232 ic. max232 comes in 16 pin dip and many other packages and it contains. What Is Max232 Ic.
From www.easybom.com
MAX232 IC Pinout, Datasheet, Equivalent, and Circuit Easybom What Is Max232 Ic introduction of max232 ic. Eliminates the need for a bipolar ±12v supply. It can be used as a. the max232 ic was developed through maxim integrated products which works like a voltage logic converter for changing ttl logic level into tia or eia. It is used for ttl/cmos to rs232 conversion. The max232 ic is a type of. What Is Max232 Ic.
From www.scribd.com
Max232 Maxim IC Datasheet Electronic Design Electrical Engineering What Is Max232 Ic max232 comes in 16 pin dip and many other packages and it contains dual drivers. introduction of max232 ic. ic max232 is used for ttl/cmos to rs232 conversion. The max232 ic is a type of dual receiver. Eliminates the need for a bipolar ±12v supply. It is used for ttl/cmos to rs232 conversion. Learn how to use. What Is Max232 Ic.
From www.indiamart.com
Max232 N / Ilx232 Interface Transceiver Of Rs232 Standard With One What Is Max232 Ic ic max232 is used for ttl/cmos to rs232 conversion. Eliminates the need for a bipolar ±12v supply. It is used for ttl/cmos to rs232 conversion. Learn how to use max232 ic, with details like pin diagram, description, example circuit, features. max232 comes in 16 pin dip and many other packages and it contains dual drivers. It can be. What Is Max232 Ic.
From www.electricaltechnology.org
What is MAX232? Construction, Working, Types and Applications What Is Max232 Ic Learn how to use max232 ic, with details like pin diagram, description, example circuit, features. The max232 ic is a type of dual receiver. introduction of max232 ic. ic max232 is used for ttl/cmos to rs232 conversion. the max232 ic was developed through maxim integrated products which works like a voltage logic converter for changing ttl logic. What Is Max232 Ic.
From novabiologics.com
50PCS MAX232EPE MAX232 DIP16 MAXIM CHIP IC Electronic Components What Is Max232 Ic max232 comes in 16 pin dip and many other packages and it contains dual drivers. Eliminates the need for a bipolar ±12v supply. The max232 ic is a type of dual receiver. ic max232 is used for ttl/cmos to rs232 conversion. Learn how to use max232 ic, with details like pin diagram, description, example circuit, features. It is. What Is Max232 Ic.
From www.srkelectronics.in
MAX232 SMD IC SRK ELECTRONICS What Is Max232 Ic It is used for ttl/cmos to rs232 conversion. introduction of max232 ic. The max232 ic is a type of dual receiver. It can be used as a. Eliminates the need for a bipolar ±12v supply. Learn how to use max232 ic, with details like pin diagram, description, example circuit, features. ic max232 is used for ttl/cmos to rs232. What Is Max232 Ic.
From microcontrollerslab.com
Max232 IC pinout, features, pins description and example What Is Max232 Ic Learn how to use max232 ic, with details like pin diagram, description, example circuit, features. The max232 ic is a type of dual receiver. introduction of max232 ic. It can be used as a. max232 comes in 16 pin dip and many other packages and it contains dual drivers. ic max232 is used for ttl/cmos to rs232. What Is Max232 Ic.
From www.mouser.in
MAX232 MultiChannel RS232 Drivers/Receivers Analog Devices / Maxim What Is Max232 Ic Eliminates the need for a bipolar ±12v supply. Learn how to use max232 ic, with details like pin diagram, description, example circuit, features. It is used for ttl/cmos to rs232 conversion. The max232 ic is a type of dual receiver. It can be used as a. introduction of max232 ic. ic max232 is used for ttl/cmos to rs232. What Is Max232 Ic.
From www.vrogue.co
Atmega32a Uart Interface With Max232 And Arduino Ide vrogue.co What Is Max232 Ic the max232 ic was developed through maxim integrated products which works like a voltage logic converter for changing ttl logic level into tia or eia. Eliminates the need for a bipolar ±12v supply. ic max232 is used for ttl/cmos to rs232 conversion. Learn how to use max232 ic, with details like pin diagram, description, example circuit, features. . What Is Max232 Ic.
From circuitenginehecate.z19.web.core.windows.net
Max232n Circuit Diagram What Is Max232 Ic ic max232 is used for ttl/cmos to rs232 conversion. Eliminates the need for a bipolar ±12v supply. The max232 ic is a type of dual receiver. introduction of max232 ic. max232 comes in 16 pin dip and many other packages and it contains dual drivers. It is used for ttl/cmos to rs232 conversion. the max232 ic. What Is Max232 Ic.
From mualinhkien.vn
IC MAX232 DIP16 What Is Max232 Ic max232 comes in 16 pin dip and many other packages and it contains dual drivers. the max232 ic was developed through maxim integrated products which works like a voltage logic converter for changing ttl logic level into tia or eia. Eliminates the need for a bipolar ±12v supply. The max232 ic is a type of dual receiver. It. What Is Max232 Ic.
From www.micoope.com.gt
MAX232 Pinout, Applications, Uses, Features And Other, 48 OFF What Is Max232 Ic It is used for ttl/cmos to rs232 conversion. ic max232 is used for ttl/cmos to rs232 conversion. introduction of max232 ic. The max232 ic is a type of dual receiver. max232 comes in 16 pin dip and many other packages and it contains dual drivers. Learn how to use max232 ic, with details like pin diagram, description,. What Is Max232 Ic.
From 1ohm.in
Max232 TTL Converter IC Electronic Components & Robotics Parts Online What Is Max232 Ic ic max232 is used for ttl/cmos to rs232 conversion. The max232 ic is a type of dual receiver. introduction of max232 ic. It is used for ttl/cmos to rs232 conversion. Eliminates the need for a bipolar ±12v supply. Learn how to use max232 ic, with details like pin diagram, description, example circuit, features. max232 comes in 16. What Is Max232 Ic.
From wireengineregina.z21.web.core.windows.net
Max232 Internal Circuit Diagram What Is Max232 Ic The max232 ic is a type of dual receiver. max232 comes in 16 pin dip and many other packages and it contains dual drivers. It can be used as a. It is used for ttl/cmos to rs232 conversion. ic max232 is used for ttl/cmos to rs232 conversion. Eliminates the need for a bipolar ±12v supply. introduction of. What Is Max232 Ic.
From dientutuonglai.com
Tìm hiểu IC MAX232 What Is Max232 Ic Learn how to use max232 ic, with details like pin diagram, description, example circuit, features. The max232 ic is a type of dual receiver. It can be used as a. the max232 ic was developed through maxim integrated products which works like a voltage logic converter for changing ttl logic level into tia or eia. It is used for. What Is Max232 Ic.
From www.chegg.com
Solved 1. [15 marks] The MAX232 is an IC used to convert What Is Max232 Ic It can be used as a. introduction of max232 ic. ic max232 is used for ttl/cmos to rs232 conversion. the max232 ic was developed through maxim integrated products which works like a voltage logic converter for changing ttl logic level into tia or eia. max232 comes in 16 pin dip and many other packages and it. What Is Max232 Ic.
From chipn24.com
IC MAX232 7.2MM MAX232CWE MAX232EWE RS232 WSOP16 (SMD Dán) What Is Max232 Ic ic max232 is used for ttl/cmos to rs232 conversion. It can be used as a. Eliminates the need for a bipolar ±12v supply. The max232 ic is a type of dual receiver. Learn how to use max232 ic, with details like pin diagram, description, example circuit, features. the max232 ic was developed through maxim integrated products which works. What Is Max232 Ic.
From www.micoope.com.gt
MAX232 IC Pinout, Datasheet, Equivalent, And Circuit, 42 OFF What Is Max232 Ic The max232 ic is a type of dual receiver. It can be used as a. Learn how to use max232 ic, with details like pin diagram, description, example circuit, features. introduction of max232 ic. ic max232 is used for ttl/cmos to rs232 conversion. max232 comes in 16 pin dip and many other packages and it contains dual. What Is Max232 Ic.
From www.ebay.com
20PCS MAX232EPE MAX232 DIP16 MAXIM CHIP IC What Is Max232 Ic introduction of max232 ic. The max232 ic is a type of dual receiver. the max232 ic was developed through maxim integrated products which works like a voltage logic converter for changing ttl logic level into tia or eia. It can be used as a. max232 comes in 16 pin dip and many other packages and it contains. What Is Max232 Ic.
From ricardoalpoim.com.br
Max232 IC Pinout, Features, Pins Description And Example, 57 OFF What Is Max232 Ic The max232 ic is a type of dual receiver. Eliminates the need for a bipolar ±12v supply. max232 comes in 16 pin dip and many other packages and it contains dual drivers. introduction of max232 ic. It can be used as a. It is used for ttl/cmos to rs232 conversion. the max232 ic was developed through maxim. What Is Max232 Ic.
From www.electronics-lab.com
RS232 MAX232 Interface Module ElectronicsLab What Is Max232 Ic It is used for ttl/cmos to rs232 conversion. It can be used as a. Learn how to use max232 ic, with details like pin diagram, description, example circuit, features. the max232 ic was developed through maxim integrated products which works like a voltage logic converter for changing ttl logic level into tia or eia. The max232 ic is a. What Is Max232 Ic.
From www.majju.pk
MAX232 RS232 SMD IC Multichannel Receiver Majju PK What Is Max232 Ic Eliminates the need for a bipolar ±12v supply. ic max232 is used for ttl/cmos to rs232 conversion. introduction of max232 ic. Learn how to use max232 ic, with details like pin diagram, description, example circuit, features. The max232 ic is a type of dual receiver. the max232 ic was developed through maxim integrated products which works like. What Is Max232 Ic.
From www.engineersgarage.com
MAX232 Pin out and Working What Is Max232 Ic Eliminates the need for a bipolar ±12v supply. It is used for ttl/cmos to rs232 conversion. It can be used as a. The max232 ic is a type of dual receiver. Learn how to use max232 ic, with details like pin diagram, description, example circuit, features. introduction of max232 ic. the max232 ic was developed through maxim integrated. What Is Max232 Ic.
From www.dnatechindia.com
Buy MAX232 IC online in India at low cost from DNA Technology What Is Max232 Ic max232 comes in 16 pin dip and many other packages and it contains dual drivers. the max232 ic was developed through maxim integrated products which works like a voltage logic converter for changing ttl logic level into tia or eia. Eliminates the need for a bipolar ±12v supply. Learn how to use max232 ic, with details like pin. What Is Max232 Ic.
From components101.com
MAX232 IC Pinout, Pin Description, Features & Datasheet What Is Max232 Ic max232 comes in 16 pin dip and many other packages and it contains dual drivers. The max232 ic is a type of dual receiver. the max232 ic was developed through maxim integrated products which works like a voltage logic converter for changing ttl logic level into tia or eia. Learn how to use max232 ic, with details like. What Is Max232 Ic.
From makerselectronics.com
MAX232 Serial Level Converter IC Makers Electronics What Is Max232 Ic the max232 ic was developed through maxim integrated products which works like a voltage logic converter for changing ttl logic level into tia or eia. Learn how to use max232 ic, with details like pin diagram, description, example circuit, features. max232 comes in 16 pin dip and many other packages and it contains dual drivers. ic max232. What Is Max232 Ic.
From www.djsetup.in
SMD MAX232 RS232 Interface IC DualTransceiver SOP16 IC for Circuits What Is Max232 Ic It can be used as a. Learn how to use max232 ic, with details like pin diagram, description, example circuit, features. ic max232 is used for ttl/cmos to rs232 conversion. the max232 ic was developed through maxim integrated products which works like a voltage logic converter for changing ttl logic level into tia or eia. The max232 ic. What Is Max232 Ic.