Gin Params In Url . If you're talking about get query params, you can retrieve them using: Func main() { router := gin.default() // query string parameters are parsed using the existing. Gin route parameters allow you to define variables in your route urls that can be accessed within the request handler function. C.request.url.query() you'll get back a values. Func main() { router := gin.default() // this handler will match /user/john but will not match /user/ or /user. See examples of get and. See examples of how to access and parse them using the request. Func main() { router := gin.default() // this handler will match /user/john but will not match neither /user/ or /user router.get(/user/:name, func. We’ll cover how to create and. In this chapter, we delve into advanced routing and url parameters using the gin framework. Learn how to use query string parameters in gin, a go web framework.
from easyautotagging.com
See examples of how to access and parse them using the request. C.request.url.query() you'll get back a values. Gin route parameters allow you to define variables in your route urls that can be accessed within the request handler function. We’ll cover how to create and. Learn how to use query string parameters in gin, a go web framework. If you're talking about get query params, you can retrieve them using: Func main() { router := gin.default() // query string parameters are parsed using the existing. See examples of get and. Func main() { router := gin.default() // this handler will match /user/john but will not match neither /user/ or /user router.get(/user/:name, func. In this chapter, we delve into advanced routing and url parameters using the gin framework.
Feature Update A New URL Parameter Builder EasyAutoTagging
Gin Params In Url If you're talking about get query params, you can retrieve them using: Func main() { router := gin.default() // this handler will match /user/john but will not match neither /user/ or /user router.get(/user/:name, func. If you're talking about get query params, you can retrieve them using: In this chapter, we delve into advanced routing and url parameters using the gin framework. Gin route parameters allow you to define variables in your route urls that can be accessed within the request handler function. We’ll cover how to create and. Func main() { router := gin.default() // this handler will match /user/john but will not match /user/ or /user. See examples of get and. Learn how to use query string parameters in gin, a go web framework. Func main() { router := gin.default() // query string parameters are parsed using the existing. See examples of how to access and parse them using the request. C.request.url.query() you'll get back a values.
From blog.csdn.net
Go语言项目后端使用gin框架接收前端发送的三种格式数据(formdata,json,Params)_go web开发中返回给前端的数据格式 Gin Params In Url Gin route parameters allow you to define variables in your route urls that can be accessed within the request handler function. Func main() { router := gin.default() // this handler will match /user/john but will not match /user/ or /user. Learn how to use query string parameters in gin, a go web framework. We’ll cover how to create and. In. Gin Params In Url.
From www.searchenginecodex.com
A Beginner’s Guide to URL Parameters SearchEngineCodex Gin Params In Url Learn how to use query string parameters in gin, a go web framework. Func main() { router := gin.default() // this handler will match /user/john but will not match /user/ or /user. Gin route parameters allow you to define variables in your route urls that can be accessed within the request handler function. Func main() { router := gin.default() //. Gin Params In Url.
From stackblitz.com
createurlparams StackBlitz Gin Params In Url Func main() { router := gin.default() // query string parameters are parsed using the existing. If you're talking about get query params, you can retrieve them using: Gin route parameters allow you to define variables in your route urls that can be accessed within the request handler function. See examples of how to access and parse them using the request.. Gin Params In Url.
From giozdtqnr.blob.core.windows.net
Gin Golang Query Params at Vicki Singh blog Gin Params In Url C.request.url.query() you'll get back a values. See examples of how to access and parse them using the request. Func main() { router := gin.default() // this handler will match /user/john but will not match neither /user/ or /user router.get(/user/:name, func. If you're talking about get query params, you can retrieve them using: Func main() { router := gin.default() // query. Gin Params In Url.
From assets.contentstack.io
Gin Gin Params In Url Func main() { router := gin.default() // this handler will match /user/john but will not match /user/ or /user. Gin route parameters allow you to define variables in your route urls that can be accessed within the request handler function. If you're talking about get query params, you can retrieve them using: C.request.url.query() you'll get back a values. See examples. Gin Params In Url.
From www.searchenginecodex.com
A Beginner’s Guide to URL Parameters SearchEngineCodex Gin Params In Url In this chapter, we delve into advanced routing and url parameters using the gin framework. See examples of get and. Func main() { router := gin.default() // query string parameters are parsed using the existing. Func main() { router := gin.default() // this handler will match /user/john but will not match /user/ or /user. Gin route parameters allow you to. Gin Params In Url.
From giozdtqnr.blob.core.windows.net
Gin Golang Query Params at Vicki Singh blog Gin Params In Url Func main() { router := gin.default() // this handler will match /user/john but will not match /user/ or /user. Func main() { router := gin.default() // this handler will match /user/john but will not match neither /user/ or /user router.get(/user/:name, func. We’ll cover how to create and. Gin route parameters allow you to define variables in your route urls that. Gin Params In Url.
From hxewkzxfd.blob.core.windows.net
Gin Query Params at Willie Brown blog Gin Params In Url See examples of how to access and parse them using the request. See examples of get and. C.request.url.query() you'll get back a values. Func main() { router := gin.default() // this handler will match /user/john but will not match /user/ or /user. Func main() { router := gin.default() // this handler will match /user/john but will not match neither /user/. Gin Params In Url.
From hxewkzxfd.blob.core.windows.net
Gin Query Params at Willie Brown blog Gin Params In Url See examples of how to access and parse them using the request. If you're talking about get query params, you can retrieve them using: We’ll cover how to create and. Func main() { router := gin.default() // query string parameters are parsed using the existing. See examples of get and. Learn how to use query string parameters in gin, a. Gin Params In Url.
From blog.csdn.net
Go语言项目后端使用gin框架接收前端发送的三种格式数据(formdata,json,Params)_go web开发中返回给前端的数据格式 Gin Params In Url Func main() { router := gin.default() // this handler will match /user/john but will not match /user/ or /user. C.request.url.query() you'll get back a values. In this chapter, we delve into advanced routing and url parameters using the gin framework. Gin route parameters allow you to define variables in your route urls that can be accessed within the request handler. Gin Params In Url.
From giozdtqnr.blob.core.windows.net
Gin Golang Query Params at Vicki Singh blog Gin Params In Url Gin route parameters allow you to define variables in your route urls that can be accessed within the request handler function. We’ll cover how to create and. In this chapter, we delve into advanced routing and url parameters using the gin framework. Func main() { router := gin.default() // this handler will match /user/john but will not match neither /user/. Gin Params In Url.
From blog.csdn.net
Go语言项目后端使用gin框架接收前端发送的三种格式数据(formdata,json,Params)_go web开发中返回给前端的数据格式 Gin Params In Url Learn how to use query string parameters in gin, a go web framework. C.request.url.query() you'll get back a values. Func main() { router := gin.default() // this handler will match /user/john but will not match neither /user/ or /user router.get(/user/:name, func. See examples of how to access and parse them using the request. If you're talking about get query params,. Gin Params In Url.
From blog.csdn.net
Go语言项目后端使用gin框架接收前端发送的三种格式数据(formdata,json,Params)_go web开发中返回给前端的数据格式 Gin Params In Url Gin route parameters allow you to define variables in your route urls that can be accessed within the request handler function. Func main() { router := gin.default() // this handler will match /user/john but will not match neither /user/ or /user router.get(/user/:name, func. See examples of get and. Learn how to use query string parameters in gin, a go web. Gin Params In Url.
From github.com
Binding for URL Params · Issue 846 · gingonic/gin · GitHub Gin Params In Url See examples of how to access and parse them using the request. In this chapter, we delve into advanced routing and url parameters using the gin framework. We’ll cover how to create and. If you're talking about get query params, you can retrieve them using: Gin route parameters allow you to define variables in your route urls that can be. Gin Params In Url.
From giozdtqnr.blob.core.windows.net
Gin Golang Query Params at Vicki Singh blog Gin Params In Url We’ll cover how to create and. In this chapter, we delve into advanced routing and url parameters using the gin framework. Func main() { router := gin.default() // this handler will match /user/john but will not match neither /user/ or /user router.get(/user/:name, func. Gin route parameters allow you to define variables in your route urls that can be accessed within. Gin Params In Url.
From howto.caspio.com
Parameters as Query String Values Caspio Online Help Gin Params In Url C.request.url.query() you'll get back a values. Func main() { router := gin.default() // this handler will match /user/john but will not match neither /user/ or /user router.get(/user/:name, func. See examples of get and. We’ll cover how to create and. Gin route parameters allow you to define variables in your route urls that can be accessed within the request handler function.. Gin Params In Url.
From news.oneseocompany.com
A Beginner’s Guide to URL Parameters Gin Params In Url See examples of get and. Func main() { router := gin.default() // this handler will match /user/john but will not match neither /user/ or /user router.get(/user/:name, func. We’ll cover how to create and. Gin route parameters allow you to define variables in your route urls that can be accessed within the request handler function. Func main() { router := gin.default(). Gin Params In Url.
From github.com
when use context.Param() to get optional params from url, it will Gin Params In Url Func main() { router := gin.default() // this handler will match /user/john but will not match neither /user/ or /user router.get(/user/:name, func. See examples of get and. Func main() { router := gin.default() // this handler will match /user/john but will not match /user/ or /user. Func main() { router := gin.default() // query string parameters are parsed using the. Gin Params In Url.
From giozdtqnr.blob.core.windows.net
Gin Golang Query Params at Vicki Singh blog Gin Params In Url In this chapter, we delve into advanced routing and url parameters using the gin framework. See examples of how to access and parse them using the request. Func main() { router := gin.default() // query string parameters are parsed using the existing. Func main() { router := gin.default() // this handler will match /user/john but will not match neither /user/. Gin Params In Url.
From github.com
how to dynamic validate the params? · Issue 365 · gingonic/gin · GitHub Gin Params In Url Func main() { router := gin.default() // this handler will match /user/john but will not match /user/ or /user. We’ll cover how to create and. Learn how to use query string parameters in gin, a go web framework. See examples of get and. Gin route parameters allow you to define variables in your route urls that can be accessed within. Gin Params In Url.
From kumar-ashwin-hubert.hashnode.dev
Flurl The elegant way to build URLs & set query params in Gin Params In Url If you're talking about get query params, you can retrieve them using: See examples of get and. In this chapter, we delve into advanced routing and url parameters using the gin framework. Func main() { router := gin.default() // query string parameters are parsed using the existing. Gin route parameters allow you to define variables in your route urls that. Gin Params In Url.
From madhattermtl.ca
A Beginner's Guide to URL Parameters🧀 Experimente a emoção de apostar Gin Params In Url C.request.url.query() you'll get back a values. Gin route parameters allow you to define variables in your route urls that can be accessed within the request handler function. See examples of get and. Func main() { router := gin.default() // this handler will match /user/john but will not match neither /user/ or /user router.get(/user/:name, func. See examples of how to access. Gin Params In Url.
From awildian.com
Contact Us Coromandel Distilling Company Awildian Gin NZ Gin Params In Url Gin route parameters allow you to define variables in your route urls that can be accessed within the request handler function. If you're talking about get query params, you can retrieve them using: Func main() { router := gin.default() // this handler will match /user/john but will not match neither /user/ or /user router.get(/user/:name, func. In this chapter, we delve. Gin Params In Url.
From www.searchenginecodex.com
A Beginner’s Guide to URL Parameters SearchEngineCodex Gin Params In Url In this chapter, we delve into advanced routing and url parameters using the gin framework. Gin route parameters allow you to define variables in your route urls that can be accessed within the request handler function. See examples of get and. Func main() { router := gin.default() // query string parameters are parsed using the existing. Learn how to use. Gin Params In Url.
From blog.csdn.net
Go语言项目后端使用gin框架接收前端发送的三种格式数据(formdata,json,Params)_go web开发中返回给前端的数据格式 Gin Params In Url See examples of get and. Func main() { router := gin.default() // this handler will match /user/john but will not match neither /user/ or /user router.get(/user/:name, func. If you're talking about get query params, you can retrieve them using: Gin route parameters allow you to define variables in your route urls that can be accessed within the request handler function.. Gin Params In Url.
From www.vrogue.co
38 Pass Multiple Parameters In Url Using Javascript J vrogue.co Gin Params In Url In this chapter, we delve into advanced routing and url parameters using the gin framework. C.request.url.query() you'll get back a values. Learn how to use query string parameters in gin, a go web framework. See examples of get and. Func main() { router := gin.default() // query string parameters are parsed using the existing. Func main() { router := gin.default(). Gin Params In Url.
From www.totalwine.com
Seagram's Gin Total Wine & More Gin Params In Url Func main() { router := gin.default() // this handler will match /user/john but will not match /user/ or /user. Learn how to use query string parameters in gin, a go web framework. See examples of get and. Gin route parameters allow you to define variables in your route urls that can be accessed within the request handler function. C.request.url.query() you'll. Gin Params In Url.
From herewecode.io
Get URL Params in React HereWeCode Gin Params In Url If you're talking about get query params, you can retrieve them using: In this chapter, we delve into advanced routing and url parameters using the gin framework. Func main() { router := gin.default() // this handler will match /user/john but will not match /user/ or /user. We’ll cover how to create and. Func main() { router := gin.default() // this. Gin Params In Url.
From juejin.cn
gin中Context中的Get、Query、Param函数都是从哪里获取数据的?本文总结了在gin框架中Context 掘金 Gin Params In Url In this chapter, we delve into advanced routing and url parameters using the gin framework. Func main() { router := gin.default() // this handler will match /user/john but will not match /user/ or /user. Func main() { router := gin.default() // query string parameters are parsed using the existing. See examples of how to access and parse them using the. Gin Params In Url.
From github.com
How to upload array of files with params · Issue 774 · gingonic/gin Gin Params In Url Gin route parameters allow you to define variables in your route urls that can be accessed within the request handler function. If you're talking about get query params, you can retrieve them using: Func main() { router := gin.default() // this handler will match /user/john but will not match /user/ or /user. In this chapter, we delve into advanced routing. Gin Params In Url.
From easyautotagging.com
Feature Update A New URL Parameter Builder EasyAutoTagging Gin Params In Url C.request.url.query() you'll get back a values. In this chapter, we delve into advanced routing and url parameters using the gin framework. Func main() { router := gin.default() // query string parameters are parsed using the existing. See examples of how to access and parse them using the request. Func main() { router := gin.default() // this handler will match /user/john. Gin Params In Url.
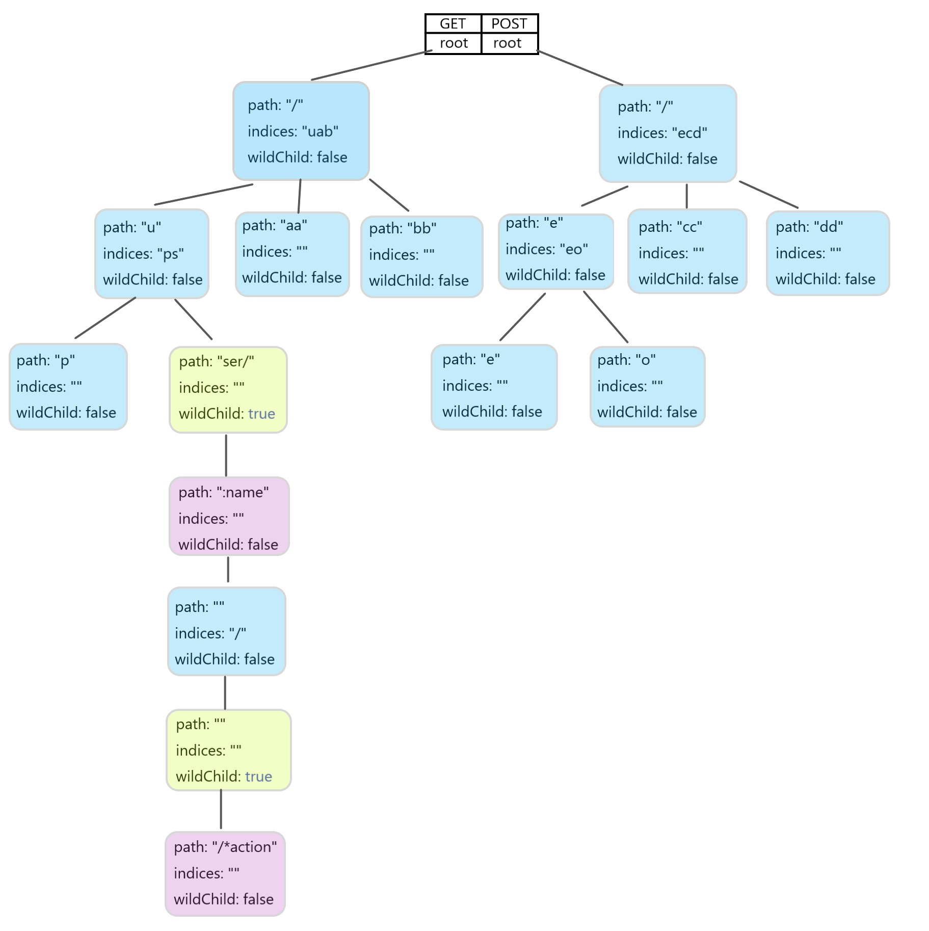
From juejin.cn
Gin 源码学习(一)丨请求中 URL 的参数是如何解析的? 掘金 Gin Params In Url See examples of how to access and parse them using the request. Func main() { router := gin.default() // this handler will match /user/john but will not match /user/ or /user. C.request.url.query() you'll get back a values. We’ll cover how to create and. See examples of get and. In this chapter, we delve into advanced routing and url parameters using. Gin Params In Url.
From shortbe.com
What are URL Parameters? An SEO Guide to URL Parameter Handling Gin Params In Url Func main() { router := gin.default() // this handler will match /user/john but will not match /user/ or /user. See examples of how to access and parse them using the request. Gin route parameters allow you to define variables in your route urls that can be accessed within the request handler function. We’ll cover how to create and. If you're. Gin Params In Url.
From blog.csdn.net
Go语言项目后端使用gin框架接收前端发送的三种格式数据(formdata,json,Params)_go web开发中返回给前端的数据格式 Gin Params In Url Func main() { router := gin.default() // this handler will match /user/john but will not match neither /user/ or /user router.get(/user/:name, func. Func main() { router := gin.default() // this handler will match /user/john but will not match /user/ or /user. In this chapter, we delve into advanced routing and url parameters using the gin framework. We’ll cover how to. Gin Params In Url.
From ginraiders.com
The Best Gins You Can Easily Find for Under 30 Gin Params In Url Func main() { router := gin.default() // this handler will match /user/john but will not match neither /user/ or /user router.get(/user/:name, func. See examples of get and. See examples of how to access and parse them using the request. C.request.url.query() you'll get back a values. We’ll cover how to create and. Func main() { router := gin.default() // query string. Gin Params In Url.