Can Differential Amplifier Circuit . A differential amplifier circuit is a very useful op amp circuit, since it can be configured to either “add” or “subtract” the input voltages, by suitably adding more resistors in parallel with the. Differential amplifier is a closed loop amplifier circuit which amplifies the difference between two signals. Such a circuit is very useful in instrumentation. In other words, the first stage of the operational amplifier is a differential amplifier. Most modern operational amplifiers utilize a differential amplifier front end. A differential amplifier is an analog circuit with two inputs (v 1 and v 2) and one output (v 0) in which the output is ideally proportional to the difference.
from www.chegg.com
Such a circuit is very useful in instrumentation. A differential amplifier is an analog circuit with two inputs (v 1 and v 2) and one output (v 0) in which the output is ideally proportional to the difference. In other words, the first stage of the operational amplifier is a differential amplifier. Most modern operational amplifiers utilize a differential amplifier front end. Differential amplifier is a closed loop amplifier circuit which amplifies the difference between two signals. A differential amplifier circuit is a very useful op amp circuit, since it can be configured to either “add” or “subtract” the input voltages, by suitably adding more resistors in parallel with the.
Solved Question 1. Differential Amplifier Circuits For a
Can Differential Amplifier Circuit Most modern operational amplifiers utilize a differential amplifier front end. Most modern operational amplifiers utilize a differential amplifier front end. Such a circuit is very useful in instrumentation. A differential amplifier circuit is a very useful op amp circuit, since it can be configured to either “add” or “subtract” the input voltages, by suitably adding more resistors in parallel with the. Differential amplifier is a closed loop amplifier circuit which amplifies the difference between two signals. In other words, the first stage of the operational amplifier is a differential amplifier. A differential amplifier is an analog circuit with two inputs (v 1 and v 2) and one output (v 0) in which the output is ideally proportional to the difference.
From itecnotes.com
Electronic Some issues modeling a “two terminal source” coupled to a Can Differential Amplifier Circuit Such a circuit is very useful in instrumentation. A differential amplifier is an analog circuit with two inputs (v 1 and v 2) and one output (v 0) in which the output is ideally proportional to the difference. Most modern operational amplifiers utilize a differential amplifier front end. A differential amplifier circuit is a very useful op amp circuit, since. Can Differential Amplifier Circuit.
From all-audio.pro
Currentsource load differential amplifier schematic Can Differential Amplifier Circuit Differential amplifier is a closed loop amplifier circuit which amplifies the difference between two signals. Most modern operational amplifiers utilize a differential amplifier front end. In other words, the first stage of the operational amplifier is a differential amplifier. A differential amplifier circuit is a very useful op amp circuit, since it can be configured to either “add” or “subtract”. Can Differential Amplifier Circuit.
From circuitdblicensers.z21.web.core.windows.net
Design Of Differential Amplifier Can Differential Amplifier Circuit A differential amplifier is an analog circuit with two inputs (v 1 and v 2) and one output (v 0) in which the output is ideally proportional to the difference. Most modern operational amplifiers utilize a differential amplifier front end. Such a circuit is very useful in instrumentation. Differential amplifier is a closed loop amplifier circuit which amplifies the difference. Can Differential Amplifier Circuit.
From tutorbin.com
Solved An integrated differential amplifier circuit with component and Can Differential Amplifier Circuit A differential amplifier is an analog circuit with two inputs (v 1 and v 2) and one output (v 0) in which the output is ideally proportional to the difference. Most modern operational amplifiers utilize a differential amplifier front end. A differential amplifier circuit is a very useful op amp circuit, since it can be configured to either “add” or. Can Differential Amplifier Circuit.
From circuitdblicensers.z21.web.core.windows.net
What Is A Differential Amplifier Can Differential Amplifier Circuit A differential amplifier circuit is a very useful op amp circuit, since it can be configured to either “add” or “subtract” the input voltages, by suitably adding more resistors in parallel with the. Differential amplifier is a closed loop amplifier circuit which amplifies the difference between two signals. Most modern operational amplifiers utilize a differential amplifier front end. Such a. Can Differential Amplifier Circuit.
From www.researchgate.net
Multichannel differential amplifier circuit. The upper part of the Can Differential Amplifier Circuit In other words, the first stage of the operational amplifier is a differential amplifier. A differential amplifier is an analog circuit with two inputs (v 1 and v 2) and one output (v 0) in which the output is ideally proportional to the difference. A differential amplifier circuit is a very useful op amp circuit, since it can be configured. Can Differential Amplifier Circuit.
From itecnotes.com
Electronic Some issues modeling a “two terminal source” coupled to a Can Differential Amplifier Circuit A differential amplifier is an analog circuit with two inputs (v 1 and v 2) and one output (v 0) in which the output is ideally proportional to the difference. Differential amplifier is a closed loop amplifier circuit which amplifies the difference between two signals. Such a circuit is very useful in instrumentation. Most modern operational amplifiers utilize a differential. Can Differential Amplifier Circuit.
From all-audio.pro
Fully differential amplifier common mode Can Differential Amplifier Circuit Most modern operational amplifiers utilize a differential amplifier front end. A differential amplifier circuit is a very useful op amp circuit, since it can be configured to either “add” or “subtract” the input voltages, by suitably adding more resistors in parallel with the. A differential amplifier is an analog circuit with two inputs (v 1 and v 2) and one. Can Differential Amplifier Circuit.
From www.slideserve.com
PPT Figure 7.1 The basic MOS differentialpair configuration Can Differential Amplifier Circuit A differential amplifier circuit is a very useful op amp circuit, since it can be configured to either “add” or “subtract” the input voltages, by suitably adding more resistors in parallel with the. A differential amplifier is an analog circuit with two inputs (v 1 and v 2) and one output (v 0) in which the output is ideally proportional. Can Differential Amplifier Circuit.
From www.researchgate.net
The differential amplifier circuit configuration. Download Scientific Can Differential Amplifier Circuit In other words, the first stage of the operational amplifier is a differential amplifier. Most modern operational amplifiers utilize a differential amplifier front end. A differential amplifier circuit is a very useful op amp circuit, since it can be configured to either “add” or “subtract” the input voltages, by suitably adding more resistors in parallel with the. Differential amplifier is. Can Differential Amplifier Circuit.
From electricalworkbook.com
What is Differential Amplifier using OpAmp? Circuit Diagram Can Differential Amplifier Circuit In other words, the first stage of the operational amplifier is a differential amplifier. A differential amplifier is an analog circuit with two inputs (v 1 and v 2) and one output (v 0) in which the output is ideally proportional to the difference. Most modern operational amplifiers utilize a differential amplifier front end. Differential amplifier is a closed loop. Can Differential Amplifier Circuit.
From www.chegg.com
Solved Question 1. Differential Amplifier Circuits For a Can Differential Amplifier Circuit Differential amplifier is a closed loop amplifier circuit which amplifies the difference between two signals. Most modern operational amplifiers utilize a differential amplifier front end. A differential amplifier is an analog circuit with two inputs (v 1 and v 2) and one output (v 0) in which the output is ideally proportional to the difference. A differential amplifier circuit is. Can Differential Amplifier Circuit.
From www.engineersgarage.com
Differential amplifier using IC741 Can Differential Amplifier Circuit A differential amplifier circuit is a very useful op amp circuit, since it can be configured to either “add” or “subtract” the input voltages, by suitably adding more resistors in parallel with the. Differential amplifier is a closed loop amplifier circuit which amplifies the difference between two signals. Such a circuit is very useful in instrumentation. Most modern operational amplifiers. Can Differential Amplifier Circuit.
From www.researchgate.net
Circuit of the proposed CryoSTMTIA. Differential amplifier part of Can Differential Amplifier Circuit In other words, the first stage of the operational amplifier is a differential amplifier. Most modern operational amplifiers utilize a differential amplifier front end. A differential amplifier is an analog circuit with two inputs (v 1 and v 2) and one output (v 0) in which the output is ideally proportional to the difference. Differential amplifier is a closed loop. Can Differential Amplifier Circuit.
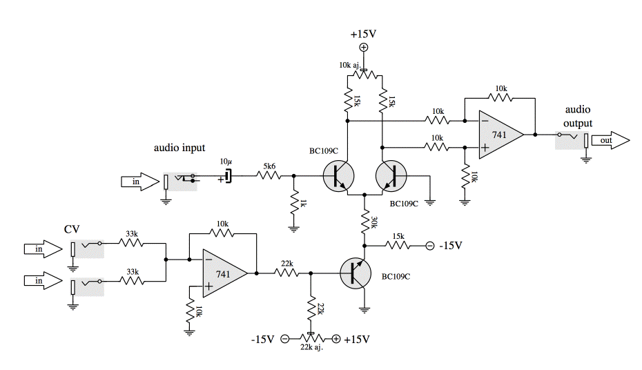
From all-audio.pro
How to calculate input impedance of differential amplifier Can Differential Amplifier Circuit Such a circuit is very useful in instrumentation. Differential amplifier is a closed loop amplifier circuit which amplifies the difference between two signals. In other words, the first stage of the operational amplifier is a differential amplifier. A differential amplifier circuit is a very useful op amp circuit, since it can be configured to either “add” or “subtract” the input. Can Differential Amplifier Circuit.
From www.youtube.com
Summing amplifier using differential configuration circuit diagram Can Differential Amplifier Circuit Most modern operational amplifiers utilize a differential amplifier front end. In other words, the first stage of the operational amplifier is a differential amplifier. Differential amplifier is a closed loop amplifier circuit which amplifies the difference between two signals. A differential amplifier is an analog circuit with two inputs (v 1 and v 2) and one output (v 0) in. Can Differential Amplifier Circuit.
From www.electronics-circuits.com
Differential Amplifier OpAmp Circuits Electronics Circuits Can Differential Amplifier Circuit A differential amplifier circuit is a very useful op amp circuit, since it can be configured to either “add” or “subtract” the input voltages, by suitably adding more resistors in parallel with the. Most modern operational amplifiers utilize a differential amplifier front end. Differential amplifier is a closed loop amplifier circuit which amplifies the difference between two signals. Such a. Can Differential Amplifier Circuit.
From www.scribd.com
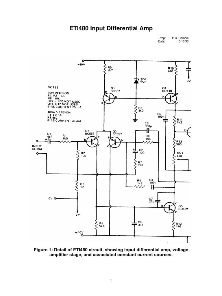
Eti 480 Diff Amp Amplifier Electrical Circuits Can Differential Amplifier Circuit Differential amplifier is a closed loop amplifier circuit which amplifies the difference between two signals. A differential amplifier circuit is a very useful op amp circuit, since it can be configured to either “add” or “subtract” the input voltages, by suitably adding more resistors in parallel with the. Such a circuit is very useful in instrumentation. A differential amplifier is. Can Differential Amplifier Circuit.
From electrosome.com
Differential Amplifier using Transistors Can Differential Amplifier Circuit A differential amplifier circuit is a very useful op amp circuit, since it can be configured to either “add” or “subtract” the input voltages, by suitably adding more resistors in parallel with the. A differential amplifier is an analog circuit with two inputs (v 1 and v 2) and one output (v 0) in which the output is ideally proportional. Can Differential Amplifier Circuit.
From www.vrogue.co
What Is Differential Amplifier Definition And Working vrogue.co Can Differential Amplifier Circuit A differential amplifier circuit is a very useful op amp circuit, since it can be configured to either “add” or “subtract” the input voltages, by suitably adding more resistors in parallel with the. Differential amplifier is a closed loop amplifier circuit which amplifies the difference between two signals. A differential amplifier is an analog circuit with two inputs (v 1. Can Differential Amplifier Circuit.
From all-audio.pro
Fully differential amplifier common mode gain formula Can Differential Amplifier Circuit Differential amplifier is a closed loop amplifier circuit which amplifies the difference between two signals. Most modern operational amplifiers utilize a differential amplifier front end. A differential amplifier circuit is a very useful op amp circuit, since it can be configured to either “add” or “subtract” the input voltages, by suitably adding more resistors in parallel with the. A differential. Can Differential Amplifier Circuit.
From engineenginefrueh.z19.web.core.windows.net
Differential Amplifier Using Bjt Circuit Diagram Can Differential Amplifier Circuit A differential amplifier is an analog circuit with two inputs (v 1 and v 2) and one output (v 0) in which the output is ideally proportional to the difference. In other words, the first stage of the operational amplifier is a differential amplifier. A differential amplifier circuit is a very useful op amp circuit, since it can be configured. Can Differential Amplifier Circuit.
From www.next.gr
ACcoupled differential amplifier PGA202 under Other Circuits 59275 Can Differential Amplifier Circuit Most modern operational amplifiers utilize a differential amplifier front end. In other words, the first stage of the operational amplifier is a differential amplifier. A differential amplifier circuit is a very useful op amp circuit, since it can be configured to either “add” or “subtract” the input voltages, by suitably adding more resistors in parallel with the. Such a circuit. Can Differential Amplifier Circuit.
From riset.guru
Op Amp Op Amp Differential Amplifier Circuit For Inputs Greater Than Can Differential Amplifier Circuit A differential amplifier circuit is a very useful op amp circuit, since it can be configured to either “add” or “subtract” the input voltages, by suitably adding more resistors in parallel with the. Differential amplifier is a closed loop amplifier circuit which amplifies the difference between two signals. In other words, the first stage of the operational amplifier is a. Can Differential Amplifier Circuit.
From circuitdblicensers.z21.web.core.windows.net
Explain Working Of A Differential Amplifier Can Differential Amplifier Circuit A differential amplifier is an analog circuit with two inputs (v 1 and v 2) and one output (v 0) in which the output is ideally proportional to the difference. Most modern operational amplifiers utilize a differential amplifier front end. A differential amplifier circuit is a very useful op amp circuit, since it can be configured to either “add” or. Can Differential Amplifier Circuit.
From www.researchgate.net
Schematic of the differential amplifier. Download Scientific Diagram Can Differential Amplifier Circuit A differential amplifier is an analog circuit with two inputs (v 1 and v 2) and one output (v 0) in which the output is ideally proportional to the difference. Most modern operational amplifiers utilize a differential amplifier front end. Differential amplifier is a closed loop amplifier circuit which amplifies the difference between two signals. Such a circuit is very. Can Differential Amplifier Circuit.
From forum.allaboutcircuits.com
OpAmp Differential Amplifier (Subtractor Circuit ) All About Circuits Can Differential Amplifier Circuit Such a circuit is very useful in instrumentation. A differential amplifier circuit is a very useful op amp circuit, since it can be configured to either “add” or “subtract” the input voltages, by suitably adding more resistors in parallel with the. In other words, the first stage of the operational amplifier is a differential amplifier. Differential amplifier is a closed. Can Differential Amplifier Circuit.
From www.ee-diary.com
Basic BJT Differential Amplifier Construction and Analysis eediary Can Differential Amplifier Circuit Such a circuit is very useful in instrumentation. Differential amplifier is a closed loop amplifier circuit which amplifies the difference between two signals. A differential amplifier circuit is a very useful op amp circuit, since it can be configured to either “add” or “subtract” the input voltages, by suitably adding more resistors in parallel with the. A differential amplifier is. Can Differential Amplifier Circuit.
From www.circuits-diy.com
Differential Amplifier or Voltage Subtractor Circuit Can Differential Amplifier Circuit Most modern operational amplifiers utilize a differential amplifier front end. Such a circuit is very useful in instrumentation. A differential amplifier circuit is a very useful op amp circuit, since it can be configured to either “add” or “subtract” the input voltages, by suitably adding more resistors in parallel with the. In other words, the first stage of the operational. Can Differential Amplifier Circuit.
From wireenginepaul.z19.web.core.windows.net
Circuit Diagram Of Differential Amplifier Can Differential Amplifier Circuit Most modern operational amplifiers utilize a differential amplifier front end. A differential amplifier is an analog circuit with two inputs (v 1 and v 2) and one output (v 0) in which the output is ideally proportional to the difference. A differential amplifier circuit is a very useful op amp circuit, since it can be configured to either “add” or. Can Differential Amplifier Circuit.
From studylib.net
Chapter 11 Differential Amplifier Circuits Can Differential Amplifier Circuit A differential amplifier circuit is a very useful op amp circuit, since it can be configured to either “add” or “subtract” the input voltages, by suitably adding more resistors in parallel with the. In other words, the first stage of the operational amplifier is a differential amplifier. Such a circuit is very useful in instrumentation. Most modern operational amplifiers utilize. Can Differential Amplifier Circuit.
From www.seekic.com
DIFFERENTIAL_AMPLIFIER Amplifier_Circuit Circuit Diagram Can Differential Amplifier Circuit A differential amplifier is an analog circuit with two inputs (v 1 and v 2) and one output (v 0) in which the output is ideally proportional to the difference. Differential amplifier is a closed loop amplifier circuit which amplifies the difference between two signals. Such a circuit is very useful in instrumentation. In other words, the first stage of. Can Differential Amplifier Circuit.
From www.next.gr
Simple differential amplifier circuit under Audio Amplifier Circuits Can Differential Amplifier Circuit A differential amplifier circuit is a very useful op amp circuit, since it can be configured to either “add” or “subtract” the input voltages, by suitably adding more resistors in parallel with the. Most modern operational amplifiers utilize a differential amplifier front end. In other words, the first stage of the operational amplifier is a differential amplifier. Such a circuit. Can Differential Amplifier Circuit.
From www.researchgate.net
Can we connect a floating voltage source between the two inputs of a Can Differential Amplifier Circuit Such a circuit is very useful in instrumentation. Differential amplifier is a closed loop amplifier circuit which amplifies the difference between two signals. In other words, the first stage of the operational amplifier is a differential amplifier. A differential amplifier is an analog circuit with two inputs (v 1 and v 2) and one output (v 0) in which the. Can Differential Amplifier Circuit.
From www.chegg.com
Solved 2 Differential Amplifier Circuit Analysis The circuit Can Differential Amplifier Circuit A differential amplifier is an analog circuit with two inputs (v 1 and v 2) and one output (v 0) in which the output is ideally proportional to the difference. Differential amplifier is a closed loop amplifier circuit which amplifies the difference between two signals. Most modern operational amplifiers utilize a differential amplifier front end. In other words, the first. Can Differential Amplifier Circuit.