Packaging Production Duties . In this article, we discuss what packaging careers are, the main duties of a packaging employee and 12 career options in the. Move product and inventory using a. Answering the question, 'what do packagers do?,' means looking at their primary duties, which include: Packers are workers who prepare finished products for packaging and shipment. Packaging production managers define and analyse package units in order to avoid damages or loss of quality of the goods packed. Packaging duties & responsibilities to write an effective packaging job description, begin by listing detailed duties, responsibilities and expectations. Perform production duties such as manual lifting, packaging, taping, labeling operations and sorting; And it’s the job of. Packaging is ubiquitous in all our lives. They do so by checking that the items they need to. We have included packaging job description. Cardboard boxes, perfume bottles, plastic containers.
from www.betterteam.com
Packers are workers who prepare finished products for packaging and shipment. Packaging duties & responsibilities to write an effective packaging job description, begin by listing detailed duties, responsibilities and expectations. Perform production duties such as manual lifting, packaging, taping, labeling operations and sorting; Packaging production managers define and analyse package units in order to avoid damages or loss of quality of the goods packed. And it’s the job of. Cardboard boxes, perfume bottles, plastic containers. They do so by checking that the items they need to. Move product and inventory using a. We have included packaging job description. Answering the question, 'what do packagers do?,' means looking at their primary duties, which include:
Packaging Machine Operator Job Description
Packaging Production Duties Answering the question, 'what do packagers do?,' means looking at their primary duties, which include: In this article, we discuss what packaging careers are, the main duties of a packaging employee and 12 career options in the. Packaging is ubiquitous in all our lives. Answering the question, 'what do packagers do?,' means looking at their primary duties, which include: They do so by checking that the items they need to. Move product and inventory using a. Packaging duties & responsibilities to write an effective packaging job description, begin by listing detailed duties, responsibilities and expectations. And it’s the job of. Perform production duties such as manual lifting, packaging, taping, labeling operations and sorting; Packaging production managers define and analyse package units in order to avoid damages or loss of quality of the goods packed. Packers are workers who prepare finished products for packaging and shipment. We have included packaging job description. Cardboard boxes, perfume bottles, plastic containers.
From www.qwikresume.com
Packaging Machine Operator Resume Samples QwikResume Packaging Production Duties Move product and inventory using a. Packaging production managers define and analyse package units in order to avoid damages or loss of quality of the goods packed. Packaging duties & responsibilities to write an effective packaging job description, begin by listing detailed duties, responsibilities and expectations. Packers are workers who prepare finished products for packaging and shipment. Cardboard boxes, perfume. Packaging Production Duties.
From all-bloom.com
How to Operate a BaginBox Packaging Production Line? Guang Zhou All Packaging Production Duties Answering the question, 'what do packagers do?,' means looking at their primary duties, which include: Packaging is ubiquitous in all our lives. Move product and inventory using a. Packaging duties & responsibilities to write an effective packaging job description, begin by listing detailed duties, responsibilities and expectations. Packaging production managers define and analyse package units in order to avoid damages. Packaging Production Duties.
From www.elitecustomboxes.com
How Production Works in Packaging? ECB Packaging Production Duties In this article, we discuss what packaging careers are, the main duties of a packaging employee and 12 career options in the. Packaging is ubiquitous in all our lives. Packaging production managers define and analyse package units in order to avoid damages or loss of quality of the goods packed. Packers are workers who prepare finished products for packaging and. Packaging Production Duties.
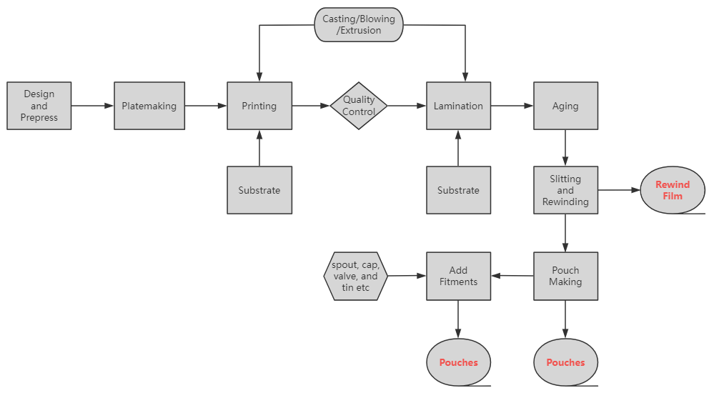
From mavink.com
Packaging Flowchart Packaging Production Duties Packers are workers who prepare finished products for packaging and shipment. Packaging production managers define and analyse package units in order to avoid damages or loss of quality of the goods packed. And it’s the job of. They do so by checking that the items they need to. Packaging is ubiquitous in all our lives. Answering the question, 'what do. Packaging Production Duties.
From pharmait.dk
Production, Labeling & Packaging Pharma IT Manufacturing Consulting Packaging Production Duties Packaging production managers define and analyse package units in order to avoid damages or loss of quality of the goods packed. Perform production duties such as manual lifting, packaging, taping, labeling operations and sorting; We have included packaging job description. In this article, we discuss what packaging careers are, the main duties of a packaging employee and 12 career options. Packaging Production Duties.
From www.youtube.com
Full Automatic Packaging and stacking production line YouTube Packaging Production Duties In this article, we discuss what packaging careers are, the main duties of a packaging employee and 12 career options in the. We have included packaging job description. They do so by checking that the items they need to. Cardboard boxes, perfume bottles, plastic containers. Packaging duties & responsibilities to write an effective packaging job description, begin by listing detailed. Packaging Production Duties.
From packagingdiscussions.com
Master the Art of a Packaging Operator Essential Skills & Duties Packaging Production Duties Packers are workers who prepare finished products for packaging and shipment. Move product and inventory using a. Answering the question, 'what do packagers do?,' means looking at their primary duties, which include: They do so by checking that the items they need to. Packaging duties & responsibilities to write an effective packaging job description, begin by listing detailed duties, responsibilities. Packaging Production Duties.
From www.foodengineeringmag.com
Use automation to help achieve green packaging goals 20201028 Packaging Production Duties We have included packaging job description. Move product and inventory using a. In this article, we discuss what packaging careers are, the main duties of a packaging employee and 12 career options in the. Packers are workers who prepare finished products for packaging and shipment. Answering the question, 'what do packagers do?,' means looking at their primary duties, which include:. Packaging Production Duties.
From www.velvetjobs.com
Packaging Job Description Velvet Jobs Packaging Production Duties Packers are workers who prepare finished products for packaging and shipment. They do so by checking that the items they need to. Packaging duties & responsibilities to write an effective packaging job description, begin by listing detailed duties, responsibilities and expectations. And it’s the job of. Cardboard boxes, perfume bottles, plastic containers. Packaging production managers define and analyse package units. Packaging Production Duties.
From www.dreamstime.com
Cardboard Packaging Production Stock Photo Image of checklist Packaging Production Duties Cardboard boxes, perfume bottles, plastic containers. In this article, we discuss what packaging careers are, the main duties of a packaging employee and 12 career options in the. And it’s the job of. Answering the question, 'what do packagers do?,' means looking at their primary duties, which include: They do so by checking that the items they need to. Packers. Packaging Production Duties.
From www.packagingstrategies.com
Packaging engineers help improve efficiency 20161215 Packaging Packaging Production Duties We have included packaging job description. Cardboard boxes, perfume bottles, plastic containers. Answering the question, 'what do packagers do?,' means looking at their primary duties, which include: Packaging production managers define and analyse package units in order to avoid damages or loss of quality of the goods packed. Move product and inventory using a. They do so by checking that. Packaging Production Duties.
From www.erp-information.com
What is Packing Department? 4 Methods of Packaging Packaging Production Duties Packaging production managers define and analyse package units in order to avoid damages or loss of quality of the goods packed. Packers are workers who prepare finished products for packaging and shipment. We have included packaging job description. And it’s the job of. Packaging duties & responsibilities to write an effective packaging job description, begin by listing detailed duties, responsibilities. Packaging Production Duties.
From www.bioprocessonline.com
Let’s Explore Packaging For Aseptic Manufacturing Packaging Production Duties In this article, we discuss what packaging careers are, the main duties of a packaging employee and 12 career options in the. They do so by checking that the items they need to. Cardboard boxes, perfume bottles, plastic containers. Packers are workers who prepare finished products for packaging and shipment. We have included packaging job description. Packaging is ubiquitous in. Packaging Production Duties.
From klalefhdc.blob.core.windows.net
Graphic Packaging Job Description at Anthony Castillo blog Packaging Production Duties In this article, we discuss what packaging careers are, the main duties of a packaging employee and 12 career options in the. We have included packaging job description. Move product and inventory using a. They do so by checking that the items they need to. Answering the question, 'what do packagers do?,' means looking at their primary duties, which include:. Packaging Production Duties.
From www.dreamstime.com
Pharmaceutical PackagingAssembly Line Stock Photo Image of Packaging Production Duties Move product and inventory using a. Packaging duties & responsibilities to write an effective packaging job description, begin by listing detailed duties, responsibilities and expectations. Packers are workers who prepare finished products for packaging and shipment. Packaging production managers define and analyse package units in order to avoid damages or loss of quality of the goods packed. Perform production duties. Packaging Production Duties.
From www.entersoft.com.vn
Solution for Packaging Production and Distribution Management Packaging Production Duties Move product and inventory using a. Packaging production managers define and analyse package units in order to avoid damages or loss of quality of the goods packed. Packaging is ubiquitous in all our lives. Answering the question, 'what do packagers do?,' means looking at their primary duties, which include: In this article, we discuss what packaging careers are, the main. Packaging Production Duties.
From www.pinterest.com
Packaging Designer Job Description Packaging Production Duties Packaging duties & responsibilities to write an effective packaging job description, begin by listing detailed duties, responsibilities and expectations. Packaging production managers define and analyse package units in order to avoid damages or loss of quality of the goods packed. And it’s the job of. Packaging is ubiquitous in all our lives. We have included packaging job description. Perform production. Packaging Production Duties.
From atelier-yuwa.ciao.jp
Glenroy's Flexible Packaging Manufacturing Process atelieryuwa.ciao.jp Packaging Production Duties Cardboard boxes, perfume bottles, plastic containers. Answering the question, 'what do packagers do?,' means looking at their primary duties, which include: Packers are workers who prepare finished products for packaging and shipment. Perform production duties such as manual lifting, packaging, taping, labeling operations and sorting; And it’s the job of. We have included packaging job description. They do so by. Packaging Production Duties.
From www.slideteam.net
4 Steps Process Of New Product Packaging Process Line Packaging Production Duties Perform production duties such as manual lifting, packaging, taping, labeling operations and sorting; Move product and inventory using a. They do so by checking that the items they need to. Packaging duties & responsibilities to write an effective packaging job description, begin by listing detailed duties, responsibilities and expectations. Packaging is ubiquitous in all our lives. We have included packaging. Packaging Production Duties.
From www.fenbopackaging.com
Flexible packaging production process Packaging Production Duties Packaging production managers define and analyse package units in order to avoid damages or loss of quality of the goods packed. Answering the question, 'what do packagers do?,' means looking at their primary duties, which include: They do so by checking that the items they need to. Packers are workers who prepare finished products for packaging and shipment. Packaging is. Packaging Production Duties.
From www.busterfetcher.com
Practical Guide To Packaging Part II Packaging Production Duties Answering the question, 'what do packagers do?,' means looking at their primary duties, which include: Packaging production managers define and analyse package units in order to avoid damages or loss of quality of the goods packed. Cardboard boxes, perfume bottles, plastic containers. We have included packaging job description. And it’s the job of. Packaging is ubiquitous in all our lives.. Packaging Production Duties.
From www.betterteam.com
Packaging Machine Operator Job Description Packaging Production Duties Packers are workers who prepare finished products for packaging and shipment. Perform production duties such as manual lifting, packaging, taping, labeling operations and sorting; Answering the question, 'what do packagers do?,' means looking at their primary duties, which include: And it’s the job of. Packaging is ubiquitous in all our lives. In this article, we discuss what packaging careers are,. Packaging Production Duties.
From clustercollaboration.eu
Packaging industry statement European Cluster Collaboration Platform Packaging Production Duties Answering the question, 'what do packagers do?,' means looking at their primary duties, which include: And it’s the job of. Perform production duties such as manual lifting, packaging, taping, labeling operations and sorting; In this article, we discuss what packaging careers are, the main duties of a packaging employee and 12 career options in the. Packaging production managers define and. Packaging Production Duties.
From www.researchgate.net
Handling time in the packaging process Download Scientific Diagram Packaging Production Duties Cardboard boxes, perfume bottles, plastic containers. In this article, we discuss what packaging careers are, the main duties of a packaging employee and 12 career options in the. Answering the question, 'what do packagers do?,' means looking at their primary duties, which include: Packers are workers who prepare finished products for packaging and shipment. Packaging duties & responsibilities to write. Packaging Production Duties.
From khatabook.com
The Meaning of Packaging Importance & Types Packaging Production Duties And it’s the job of. Cardboard boxes, perfume bottles, plastic containers. Packaging duties & responsibilities to write an effective packaging job description, begin by listing detailed duties, responsibilities and expectations. In this article, we discuss what packaging careers are, the main duties of a packaging employee and 12 career options in the. Packaging production managers define and analyse package units. Packaging Production Duties.
From creativeretailpackaging.com
Understanding the Logistics of a Custom Packaging Company Packaging Production Duties Packers are workers who prepare finished products for packaging and shipment. In this article, we discuss what packaging careers are, the main duties of a packaging employee and 12 career options in the. Packaging duties & responsibilities to write an effective packaging job description, begin by listing detailed duties, responsibilities and expectations. Cardboard boxes, perfume bottles, plastic containers. Perform production. Packaging Production Duties.
From www.fidra.org.uk
Extended Producer Responsibility (EPR) explained Fidra Packaging Production Duties Answering the question, 'what do packagers do?,' means looking at their primary duties, which include: Cardboard boxes, perfume bottles, plastic containers. They do so by checking that the items they need to. Perform production duties such as manual lifting, packaging, taping, labeling operations and sorting; In this article, we discuss what packaging careers are, the main duties of a packaging. Packaging Production Duties.
From kdwpack.com
Flexible Packaging Manufacturing Process Guide KDW Packaging Production Duties Packaging duties & responsibilities to write an effective packaging job description, begin by listing detailed duties, responsibilities and expectations. Answering the question, 'what do packagers do?,' means looking at their primary duties, which include: Packaging is ubiquitous in all our lives. And it’s the job of. Move product and inventory using a. Cardboard boxes, perfume bottles, plastic containers. Packers are. Packaging Production Duties.
From www.benjamit.com
BENJAMIT Packaging Production Duties Perform production duties such as manual lifting, packaging, taping, labeling operations and sorting; Move product and inventory using a. Packaging production managers define and analyse package units in order to avoid damages or loss of quality of the goods packed. We have included packaging job description. They do so by checking that the items they need to. Packers are workers. Packaging Production Duties.
From www.homkeypackaging.com
Process_Homkey Packaging,premium packaging production partner,packaging Packaging Production Duties Packaging production managers define and analyse package units in order to avoid damages or loss of quality of the goods packed. Cardboard boxes, perfume bottles, plastic containers. Move product and inventory using a. In this article, we discuss what packaging careers are, the main duties of a packaging employee and 12 career options in the. They do so by checking. Packaging Production Duties.
From www.weber-marking.com
Marking packaging alongside the production line Packaging Production Duties In this article, we discuss what packaging careers are, the main duties of a packaging employee and 12 career options in the. Answering the question, 'what do packagers do?,' means looking at their primary duties, which include: And it’s the job of. Packers are workers who prepare finished products for packaging and shipment. Packaging production managers define and analyse package. Packaging Production Duties.
From www.slideshare.net
Production QC Supervisor Job Description Packaging Production Duties In this article, we discuss what packaging careers are, the main duties of a packaging employee and 12 career options in the. Cardboard boxes, perfume bottles, plastic containers. We have included packaging job description. And it’s the job of. Perform production duties such as manual lifting, packaging, taping, labeling operations and sorting; Packaging is ubiquitous in all our lives. They. Packaging Production Duties.
From packagingsouthasia.com
Many Methods of Packaging Management Packaging South Asia Packaging Production Duties Move product and inventory using a. And it’s the job of. They do so by checking that the items they need to. Packaging production managers define and analyse package units in order to avoid damages or loss of quality of the goods packed. Packers are workers who prepare finished products for packaging and shipment. Cardboard boxes, perfume bottles, plastic containers.. Packaging Production Duties.
From www.alamy.com
Food Packaging Factory Stock Photos & Food Packaging Factory Stock Packaging Production Duties We have included packaging job description. Move product and inventory using a. Packaging duties & responsibilities to write an effective packaging job description, begin by listing detailed duties, responsibilities and expectations. Packers are workers who prepare finished products for packaging and shipment. They do so by checking that the items they need to. Packaging production managers define and analyse package. Packaging Production Duties.
From www.dreamstime.com
Packaging Production Factory Editorial Stock Photo Image of equipment Packaging Production Duties Packaging production managers define and analyse package units in order to avoid damages or loss of quality of the goods packed. Packers are workers who prepare finished products for packaging and shipment. Perform production duties such as manual lifting, packaging, taping, labeling operations and sorting; Packaging is ubiquitous in all our lives. Move product and inventory using a. And it’s. Packaging Production Duties.