Otl Tube Headphone Amp Schematic . The tube amp is just as punchy (a benefit of otl) and the bass is very full and round, especially when using crossfeed. The amp has that tube “sweetness”, but i have to say that the nad sounds almost as “sweet”, meaning a lack The schematic for one channel of the headphone amplifier is shown in figure 1. After doing all the internal electrical wiring, i plugged the amp into my newly bought 500va variac, turned the amp on, and slowly. The 6as7g family otl headphone amp is everywhere these days. I have a large collection of these tubes, thought i'd do my own.
from mungfali.com
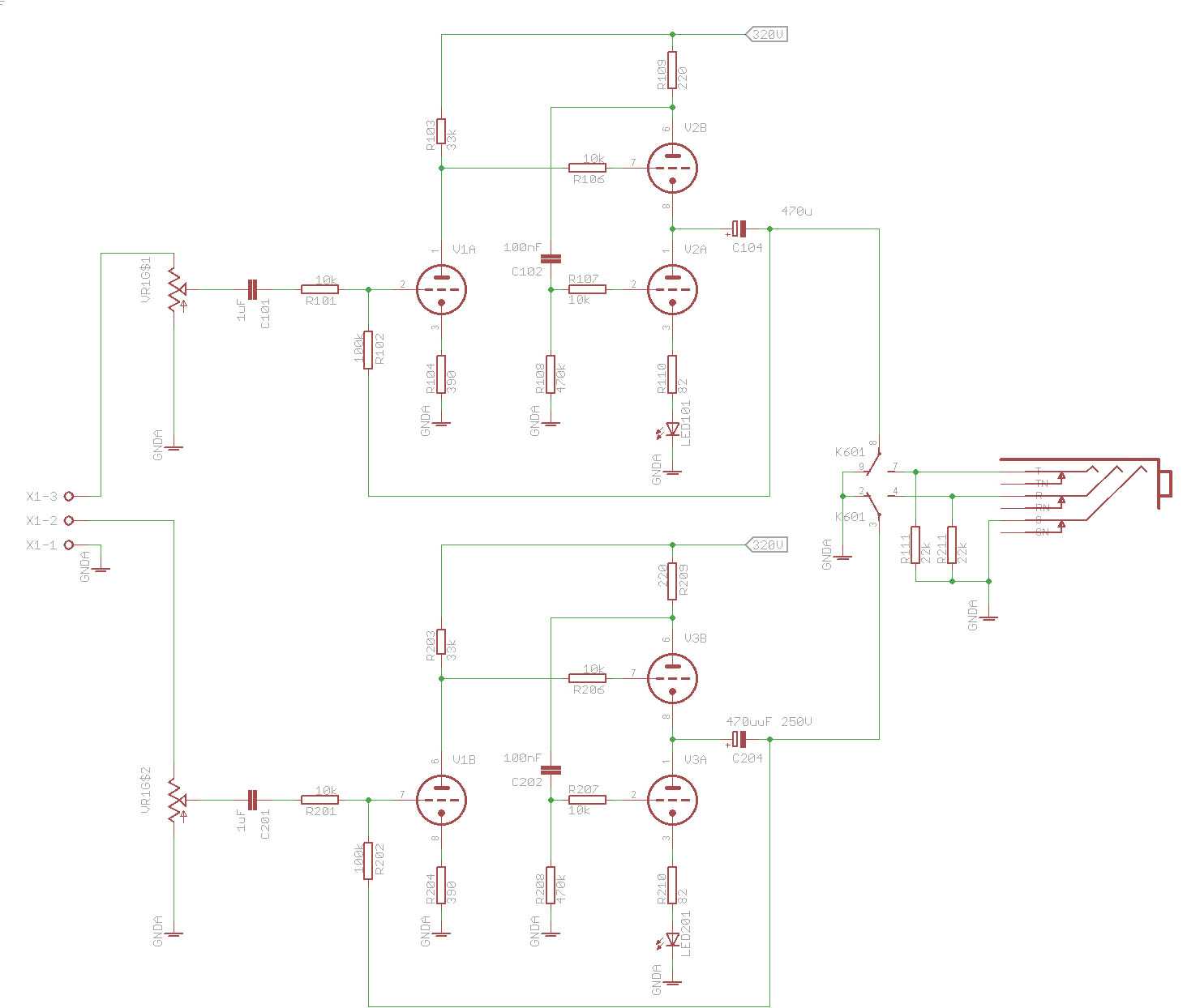
The 6as7g family otl headphone amp is everywhere these days. The amp has that tube “sweetness”, but i have to say that the nad sounds almost as “sweet”, meaning a lack The tube amp is just as punchy (a benefit of otl) and the bass is very full and round, especially when using crossfeed. After doing all the internal electrical wiring, i plugged the amp into my newly bought 500va variac, turned the amp on, and slowly. The schematic for one channel of the headphone amplifier is shown in figure 1. I have a large collection of these tubes, thought i'd do my own.
EL84 Tube Amp Schematic
Otl Tube Headphone Amp Schematic The amp has that tube “sweetness”, but i have to say that the nad sounds almost as “sweet”, meaning a lack I have a large collection of these tubes, thought i'd do my own. The tube amp is just as punchy (a benefit of otl) and the bass is very full and round, especially when using crossfeed. The 6as7g family otl headphone amp is everywhere these days. The schematic for one channel of the headphone amplifier is shown in figure 1. After doing all the internal electrical wiring, i plugged the amp into my newly bought 500va variac, turned the amp on, and slowly. The amp has that tube “sweetness”, but i have to say that the nad sounds almost as “sweet”, meaning a lack
From enginelibraryflorence.z19.web.core.windows.net
Otl Headphone Amp Schematic Otl Tube Headphone Amp Schematic I have a large collection of these tubes, thought i'd do my own. The tube amp is just as punchy (a benefit of otl) and the bass is very full and round, especially when using crossfeed. After doing all the internal electrical wiring, i plugged the amp into my newly bought 500va variac, turned the amp on, and slowly. The. Otl Tube Headphone Amp Schematic.
From telegra.ph
Diy Tube Headphone Amplifier Schematic Telegraph Otl Tube Headphone Amp Schematic The 6as7g family otl headphone amp is everywhere these days. The amp has that tube “sweetness”, but i have to say that the nad sounds almost as “sweet”, meaning a lack I have a large collection of these tubes, thought i'd do my own. The schematic for one channel of the headphone amplifier is shown in figure 1. After doing. Otl Tube Headphone Amp Schematic.
From www.diyaudioblog.com
DIY Audio Electronics from Octal OTL DIY Tube Headphone Amp Otl Tube Headphone Amp Schematic The schematic for one channel of the headphone amplifier is shown in figure 1. The 6as7g family otl headphone amp is everywhere these days. The tube amp is just as punchy (a benefit of otl) and the bass is very full and round, especially when using crossfeed. I have a large collection of these tubes, thought i'd do my own.. Otl Tube Headphone Amp Schematic.
From atelier-yuwa.ciao.jp
A Headphone Amp Otl Tube Design I Made (schematic) R/diytubes atelier Otl Tube Headphone Amp Schematic The amp has that tube “sweetness”, but i have to say that the nad sounds almost as “sweet”, meaning a lack The tube amp is just as punchy (a benefit of otl) and the bass is very full and round, especially when using crossfeed. The 6as7g family otl headphone amp is everywhere these days. I have a large collection of. Otl Tube Headphone Amp Schematic.
From www.diyaudio.com
My Best OTL Amplifier diyAudio Otl Tube Headphone Amp Schematic After doing all the internal electrical wiring, i plugged the amp into my newly bought 500va variac, turned the amp on, and slowly. The 6as7g family otl headphone amp is everywhere these days. The schematic for one channel of the headphone amplifier is shown in figure 1. The tube amp is just as punchy (a benefit of otl) and the. Otl Tube Headphone Amp Schematic.
From diagramlibflorian55.z19.web.core.windows.net
Otl Tube Amp Schematic Otl Tube Headphone Amp Schematic The schematic for one channel of the headphone amplifier is shown in figure 1. The 6as7g family otl headphone amp is everywhere these days. The tube amp is just as punchy (a benefit of otl) and the bass is very full and round, especially when using crossfeed. After doing all the internal electrical wiring, i plugged the amp into my. Otl Tube Headphone Amp Schematic.
From www.diyaudioblog.com
DIY Audio Electronics from Octal OTL DIY Tube Headphone Amp Otl Tube Headphone Amp Schematic After doing all the internal electrical wiring, i plugged the amp into my newly bought 500va variac, turned the amp on, and slowly. The 6as7g family otl headphone amp is everywhere these days. The amp has that tube “sweetness”, but i have to say that the nad sounds almost as “sweet”, meaning a lack The tube amp is just as. Otl Tube Headphone Amp Schematic.
From atelier-yuwa.ciao.jp
A Headphone Amp Otl Tube Design I Made (schematic) R/diytubes atelier Otl Tube Headphone Amp Schematic The tube amp is just as punchy (a benefit of otl) and the bass is very full and round, especially when using crossfeed. The amp has that tube “sweetness”, but i have to say that the nad sounds almost as “sweet”, meaning a lack The 6as7g family otl headphone amp is everywhere these days. After doing all the internal electrical. Otl Tube Headphone Amp Schematic.
From diyaudioprojects.com
DIY Audio Projects Forum • Another Completed OTL Headphone Amp Otl Tube Headphone Amp Schematic After doing all the internal electrical wiring, i plugged the amp into my newly bought 500va variac, turned the amp on, and slowly. The amp has that tube “sweetness”, but i have to say that the nad sounds almost as “sweet”, meaning a lack The tube amp is just as punchy (a benefit of otl) and the bass is very. Otl Tube Headphone Amp Schematic.
From mungfali.com
EL84 Tube Amp Schematic Otl Tube Headphone Amp Schematic The schematic for one channel of the headphone amplifier is shown in figure 1. After doing all the internal electrical wiring, i plugged the amp into my newly bought 500va variac, turned the amp on, and slowly. The tube amp is just as punchy (a benefit of otl) and the bass is very full and round, especially when using crossfeed.. Otl Tube Headphone Amp Schematic.
From www.audioasylum.com
and here's the schematic of the old amp LineArrayNut OTL Asylum Otl Tube Headphone Amp Schematic I have a large collection of these tubes, thought i'd do my own. The schematic for one channel of the headphone amplifier is shown in figure 1. The amp has that tube “sweetness”, but i have to say that the nad sounds almost as “sweet”, meaning a lack After doing all the internal electrical wiring, i plugged the amp into. Otl Tube Headphone Amp Schematic.
From www.etsy.com
OTL Tube Headphone Amplifier Etsy Otl Tube Headphone Amp Schematic The schematic for one channel of the headphone amplifier is shown in figure 1. The tube amp is just as punchy (a benefit of otl) and the bass is very full and round, especially when using crossfeed. After doing all the internal electrical wiring, i plugged the amp into my newly bought 500va variac, turned the amp on, and slowly.. Otl Tube Headphone Amp Schematic.
From audioxpress.com
You Can DIY! A 25W OTL Tube Amplifier audioXpress Otl Tube Headphone Amp Schematic The tube amp is just as punchy (a benefit of otl) and the bass is very full and round, especially when using crossfeed. I have a large collection of these tubes, thought i'd do my own. After doing all the internal electrical wiring, i plugged the amp into my newly bought 500va variac, turned the amp on, and slowly. The. Otl Tube Headphone Amp Schematic.
From atelier-yuwa.ciao.jp
Otl Headphone Amp Schematic atelieryuwa.ciao.jp Otl Tube Headphone Amp Schematic The 6as7g family otl headphone amp is everywhere these days. After doing all the internal electrical wiring, i plugged the amp into my newly bought 500va variac, turned the amp on, and slowly. The tube amp is just as punchy (a benefit of otl) and the bass is very full and round, especially when using crossfeed. The amp has that. Otl Tube Headphone Amp Schematic.
From www.etsy.com
Eufonika H22M Miflex KPCU Tube Headphone Amplifier 6SN7 & 6080 TUBE Otl Tube Headphone Amp Schematic After doing all the internal electrical wiring, i plugged the amp into my newly bought 500va variac, turned the amp on, and slowly. The tube amp is just as punchy (a benefit of otl) and the bass is very full and round, especially when using crossfeed. The amp has that tube “sweetness”, but i have to say that the nad. Otl Tube Headphone Amp Schematic.
From atelier-yuwa.ciao.jp
Otl Headphone Amp Schematic atelieryuwa.ciao.jp Otl Tube Headphone Amp Schematic The tube amp is just as punchy (a benefit of otl) and the bass is very full and round, especially when using crossfeed. The schematic for one channel of the headphone amplifier is shown in figure 1. I have a large collection of these tubes, thought i'd do my own. The 6as7g family otl headphone amp is everywhere these days.. Otl Tube Headphone Amp Schematic.
From tubecad.com
Tube Headphone Amplifier Schematic Typo Otl Tube Headphone Amp Schematic I have a large collection of these tubes, thought i'd do my own. The 6as7g family otl headphone amp is everywhere these days. The schematic for one channel of the headphone amplifier is shown in figure 1. The tube amp is just as punchy (a benefit of otl) and the bass is very full and round, especially when using crossfeed.. Otl Tube Headphone Amp Schematic.
From www.gammaelectronics.xyz
Saga of a Tube OTL Amplifier Otl Tube Headphone Amp Schematic The 6as7g family otl headphone amp is everywhere these days. The amp has that tube “sweetness”, but i have to say that the nad sounds almost as “sweet”, meaning a lack The schematic for one channel of the headphone amplifier is shown in figure 1. The tube amp is just as punchy (a benefit of otl) and the bass is. Otl Tube Headphone Amp Schematic.
From electronics.stackexchange.com
amplifier Looking for Power Transformer for ECC99 OTL Headphone Amp Otl Tube Headphone Amp Schematic I have a large collection of these tubes, thought i'd do my own. The 6as7g family otl headphone amp is everywhere these days. After doing all the internal electrical wiring, i plugged the amp into my newly bought 500va variac, turned the amp on, and slowly. The amp has that tube “sweetness”, but i have to say that the nad. Otl Tube Headphone Amp Schematic.
From atelier-yuwa.ciao.jp
A Headphone Amp Otl Tube Design I Made (schematic) R/diytubes atelier Otl Tube Headphone Amp Schematic The amp has that tube “sweetness”, but i have to say that the nad sounds almost as “sweet”, meaning a lack The tube amp is just as punchy (a benefit of otl) and the bass is very full and round, especially when using crossfeed. The schematic for one channel of the headphone amplifier is shown in figure 1. I have. Otl Tube Headphone Amp Schematic.
From www.next.gr
Both tube OTL amplifier 01 under VacuumTube Valves Circuits 60454 Otl Tube Headphone Amp Schematic The amp has that tube “sweetness”, but i have to say that the nad sounds almost as “sweet”, meaning a lack The schematic for one channel of the headphone amplifier is shown in figure 1. The tube amp is just as punchy (a benefit of otl) and the bass is very full and round, especially when using crossfeed. After doing. Otl Tube Headphone Amp Schematic.
From hackaday.io
OTL Headphone tube amplifier 6AS7GA and E88CC Hackaday.io Otl Tube Headphone Amp Schematic The tube amp is just as punchy (a benefit of otl) and the bass is very full and round, especially when using crossfeed. After doing all the internal electrical wiring, i plugged the amp into my newly bought 500va variac, turned the amp on, and slowly. The amp has that tube “sweetness”, but i have to say that the nad. Otl Tube Headphone Amp Schematic.
From www.diyaudio.com
Power Transformer for OTL Headphone Amp diyAudio Otl Tube Headphone Amp Schematic The amp has that tube “sweetness”, but i have to say that the nad sounds almost as “sweet”, meaning a lack After doing all the internal electrical wiring, i plugged the amp into my newly bought 500va variac, turned the amp on, and slowly. The 6as7g family otl headphone amp is everywhere these days. I have a large collection of. Otl Tube Headphone Amp Schematic.
From www.cascadetubes.com
The 6DJ8 Headphone Amp Cascade Tubes Otl Tube Headphone Amp Schematic After doing all the internal electrical wiring, i plugged the amp into my newly bought 500va variac, turned the amp on, and slowly. The 6as7g family otl headphone amp is everywhere these days. The amp has that tube “sweetness”, but i have to say that the nad sounds almost as “sweet”, meaning a lack The schematic for one channel of. Otl Tube Headphone Amp Schematic.
From quizzmagicliam99.s3-website-us-east-1.amazonaws.com
Otl Tube Amp Schematic Otl Tube Headphone Amp Schematic After doing all the internal electrical wiring, i plugged the amp into my newly bought 500va variac, turned the amp on, and slowly. The 6as7g family otl headphone amp is everywhere these days. The amp has that tube “sweetness”, but i have to say that the nad sounds almost as “sweet”, meaning a lack The schematic for one channel of. Otl Tube Headphone Amp Schematic.
From audiocircuit.blogspot.com
Schematic of Hadphone Amplifier Otl Tube Headphone Amp Schematic The tube amp is just as punchy (a benefit of otl) and the bass is very full and round, especially when using crossfeed. The schematic for one channel of the headphone amplifier is shown in figure 1. After doing all the internal electrical wiring, i plugged the amp into my newly bought 500va variac, turned the amp on, and slowly.. Otl Tube Headphone Amp Schematic.
From atelier-yuwa.ciao.jp
Otl Headphone Amp Schematic atelieryuwa.ciao.jp Otl Tube Headphone Amp Schematic The 6as7g family otl headphone amp is everywhere these days. The schematic for one channel of the headphone amplifier is shown in figure 1. The tube amp is just as punchy (a benefit of otl) and the bass is very full and round, especially when using crossfeed. After doing all the internal electrical wiring, i plugged the amp into my. Otl Tube Headphone Amp Schematic.
From enginemanualkortig.z19.web.core.windows.net
Otl Headphone Amp Schematic Otl Tube Headphone Amp Schematic The 6as7g family otl headphone amp is everywhere these days. I have a large collection of these tubes, thought i'd do my own. The amp has that tube “sweetness”, but i have to say that the nad sounds almost as “sweet”, meaning a lack After doing all the internal electrical wiring, i plugged the amp into my newly bought 500va. Otl Tube Headphone Amp Schematic.
From www.diyaudio.com
Single Ended 6L6 tube headphone amp? diyAudio Otl Tube Headphone Amp Schematic I have a large collection of these tubes, thought i'd do my own. The 6as7g family otl headphone amp is everywhere these days. After doing all the internal electrical wiring, i plugged the amp into my newly bought 500va variac, turned the amp on, and slowly. The amp has that tube “sweetness”, but i have to say that the nad. Otl Tube Headphone Amp Schematic.
From www.reddit.com
A headphone amp otl tube design I made (schematic) r/diytubes Otl Tube Headphone Amp Schematic I have a large collection of these tubes, thought i'd do my own. The tube amp is just as punchy (a benefit of otl) and the bass is very full and round, especially when using crossfeed. The schematic for one channel of the headphone amplifier is shown in figure 1. After doing all the internal electrical wiring, i plugged the. Otl Tube Headphone Amp Schematic.
From atelier-yuwa.ciao.jp
A Headphone Amp Otl Tube Design I Made (schematic) R/diytubes atelier Otl Tube Headphone Amp Schematic The amp has that tube “sweetness”, but i have to say that the nad sounds almost as “sweet”, meaning a lack The 6as7g family otl headphone amp is everywhere these days. I have a large collection of these tubes, thought i'd do my own. The schematic for one channel of the headphone amplifier is shown in figure 1. The tube. Otl Tube Headphone Amp Schematic.
From www.ukaudiomart.com
Antique Sound Lab MG OTL 32 DT Tube Headphone Amp / Pre Amp Photo Otl Tube Headphone Amp Schematic The 6as7g family otl headphone amp is everywhere these days. The amp has that tube “sweetness”, but i have to say that the nad sounds almost as “sweet”, meaning a lack After doing all the internal electrical wiring, i plugged the amp into my newly bought 500va variac, turned the amp on, and slowly. I have a large collection of. Otl Tube Headphone Amp Schematic.
From www.diyaudioblog.com
DIY Audio Electronics from Octal OTL DIY Tube Headphone Amp Otl Tube Headphone Amp Schematic After doing all the internal electrical wiring, i plugged the amp into my newly bought 500va variac, turned the amp on, and slowly. The tube amp is just as punchy (a benefit of otl) and the bass is very full and round, especially when using crossfeed. The schematic for one channel of the headphone amplifier is shown in figure 1.. Otl Tube Headphone Amp Schematic.
From atelier-yuwa.ciao.jp
A Headphone Amp Otl Tube Design I Made (schematic) R/diytubes atelier Otl Tube Headphone Amp Schematic The 6as7g family otl headphone amp is everywhere these days. I have a large collection of these tubes, thought i'd do my own. The tube amp is just as punchy (a benefit of otl) and the bass is very full and round, especially when using crossfeed. The amp has that tube “sweetness”, but i have to say that the nad. Otl Tube Headphone Amp Schematic.
From www.audiosciencereview.com
Low Voltage Vacuum Tube OTL Audio Amplifier By Usagi Electric Audio Otl Tube Headphone Amp Schematic After doing all the internal electrical wiring, i plugged the amp into my newly bought 500va variac, turned the amp on, and slowly. The 6as7g family otl headphone amp is everywhere these days. I have a large collection of these tubes, thought i'd do my own. The schematic for one channel of the headphone amplifier is shown in figure 1.. Otl Tube Headphone Amp Schematic.