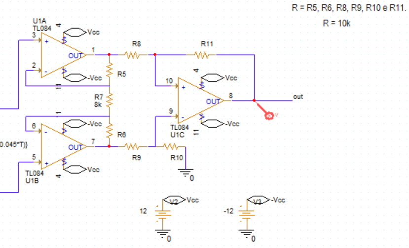
Instrumentation Amplifier On Breadboard . Instrumentation amplifiers are used in many different circuit applications. Many industrial and medical applications use instrumentation amplifiers (inas) to condition small signals in the presence of large common. The schematic below shows a basic instrumentation amplifier consisting of three opamps and various resistors. Rewatch the online lab videos for the lab equipment including those on the solderless breadboard, oscilloscope, power supply, and. This design uses 3 op amps to build a discrete instrumentation amplifier. This tutorial demonstrates how to build lm324 instrumentation amplifier on breadboard and test it with proteus software. Their ability to reduce noise and have a high open loop gain.
from www.wisc-online.com
Their ability to reduce noise and have a high open loop gain. The schematic below shows a basic instrumentation amplifier consisting of three opamps and various resistors. Rewatch the online lab videos for the lab equipment including those on the solderless breadboard, oscilloscope, power supply, and. This design uses 3 op amps to build a discrete instrumentation amplifier. This tutorial demonstrates how to build lm324 instrumentation amplifier on breadboard and test it with proteus software. Instrumentation amplifiers are used in many different circuit applications. Many industrial and medical applications use instrumentation amplifiers (inas) to condition small signals in the presence of large common.
Op Amp Breadboard OER
Instrumentation Amplifier On Breadboard The schematic below shows a basic instrumentation amplifier consisting of three opamps and various resistors. Their ability to reduce noise and have a high open loop gain. The schematic below shows a basic instrumentation amplifier consisting of three opamps and various resistors. This tutorial demonstrates how to build lm324 instrumentation amplifier on breadboard and test it with proteus software. This design uses 3 op amps to build a discrete instrumentation amplifier. Instrumentation amplifiers are used in many different circuit applications. Many industrial and medical applications use instrumentation amplifiers (inas) to condition small signals in the presence of large common. Rewatch the online lab videos for the lab equipment including those on the solderless breadboard, oscilloscope, power supply, and.
From www.instructables.com
LM741 Op Amp on a Breadboard 8 Steps (with Pictures) Instructables Instrumentation Amplifier On Breadboard The schematic below shows a basic instrumentation amplifier consisting of three opamps and various resistors. Instrumentation amplifiers are used in many different circuit applications. Their ability to reduce noise and have a high open loop gain. Rewatch the online lab videos for the lab equipment including those on the solderless breadboard, oscilloscope, power supply, and. This tutorial demonstrates how to. Instrumentation Amplifier On Breadboard.
From www.youtube.com
HOW TO CONNECT AN OP AMP ON BREADBOARD YouTube Instrumentation Amplifier On Breadboard Their ability to reduce noise and have a high open loop gain. Instrumentation amplifiers are used in many different circuit applications. The schematic below shows a basic instrumentation amplifier consisting of three opamps and various resistors. This design uses 3 op amps to build a discrete instrumentation amplifier. This tutorial demonstrates how to build lm324 instrumentation amplifier on breadboard and. Instrumentation Amplifier On Breadboard.
From www.researchgate.net
Breadboard prototype of the commonsource amplifier Download Instrumentation Amplifier On Breadboard This tutorial demonstrates how to build lm324 instrumentation amplifier on breadboard and test it with proteus software. Their ability to reduce noise and have a high open loop gain. This design uses 3 op amps to build a discrete instrumentation amplifier. Rewatch the online lab videos for the lab equipment including those on the solderless breadboard, oscilloscope, power supply, and.. Instrumentation Amplifier On Breadboard.
From www.chegg.com
Design the instrumentation Amplifier on a breadboard, Instrumentation Amplifier On Breadboard Rewatch the online lab videos for the lab equipment including those on the solderless breadboard, oscilloscope, power supply, and. Many industrial and medical applications use instrumentation amplifiers (inas) to condition small signals in the presence of large common. This tutorial demonstrates how to build lm324 instrumentation amplifier on breadboard and test it with proteus software. Their ability to reduce noise. Instrumentation Amplifier On Breadboard.
From www.researchgate.net
Breadboard in UnityGain Amplifier Configuration Download Scientific Instrumentation Amplifier On Breadboard Instrumentation amplifiers are used in many different circuit applications. This design uses 3 op amps to build a discrete instrumentation amplifier. The schematic below shows a basic instrumentation amplifier consisting of three opamps and various resistors. Rewatch the online lab videos for the lab equipment including those on the solderless breadboard, oscilloscope, power supply, and. Their ability to reduce noise. Instrumentation Amplifier On Breadboard.
From www.rs-online.com
Using the INA125P instrumentation amplifier with a load cell Instrumentation Amplifier On Breadboard The schematic below shows a basic instrumentation amplifier consisting of three opamps and various resistors. This tutorial demonstrates how to build lm324 instrumentation amplifier on breadboard and test it with proteus software. Instrumentation amplifiers are used in many different circuit applications. Many industrial and medical applications use instrumentation amplifiers (inas) to condition small signals in the presence of large common.. Instrumentation Amplifier On Breadboard.
From circuitdiagrammiami.z14.web.core.windows.net
Inverting Amplifier Circuit Diagram On Breadboard Instrumentation Amplifier On Breadboard This design uses 3 op amps to build a discrete instrumentation amplifier. Many industrial and medical applications use instrumentation amplifiers (inas) to condition small signals in the presence of large common. The schematic below shows a basic instrumentation amplifier consisting of three opamps and various resistors. Instrumentation amplifiers are used in many different circuit applications. Rewatch the online lab videos. Instrumentation Amplifier On Breadboard.
From www.youtube.com
Stereo amplifier TDA7264 on breadboard YouTube Instrumentation Amplifier On Breadboard The schematic below shows a basic instrumentation amplifier consisting of three opamps and various resistors. Their ability to reduce noise and have a high open loop gain. This design uses 3 op amps to build a discrete instrumentation amplifier. This tutorial demonstrates how to build lm324 instrumentation amplifier on breadboard and test it with proteus software. Many industrial and medical. Instrumentation Amplifier On Breadboard.
From www.youtube.com
Summing amplifier l OpAmp l Construction of Summing amplifier on Instrumentation Amplifier On Breadboard Many industrial and medical applications use instrumentation amplifiers (inas) to condition small signals in the presence of large common. Rewatch the online lab videos for the lab equipment including those on the solderless breadboard, oscilloscope, power supply, and. Instrumentation amplifiers are used in many different circuit applications. This tutorial demonstrates how to build lm324 instrumentation amplifier on breadboard and test. Instrumentation Amplifier On Breadboard.
From www.youtube.com
single stage CE amplifier on breadboard YouTube Instrumentation Amplifier On Breadboard Many industrial and medical applications use instrumentation amplifiers (inas) to condition small signals in the presence of large common. Rewatch the online lab videos for the lab equipment including those on the solderless breadboard, oscilloscope, power supply, and. Instrumentation amplifiers are used in many different circuit applications. This tutorial demonstrates how to build lm324 instrumentation amplifier on breadboard and test. Instrumentation Amplifier On Breadboard.
From www.youtube.com
Two Stage RC Coupled Amplifier BC 107/548 Transistor Experiment Instrumentation Amplifier On Breadboard Many industrial and medical applications use instrumentation amplifiers (inas) to condition small signals in the presence of large common. The schematic below shows a basic instrumentation amplifier consisting of three opamps and various resistors. Instrumentation amplifiers are used in many different circuit applications. Rewatch the online lab videos for the lab equipment including those on the solderless breadboard, oscilloscope, power. Instrumentation Amplifier On Breadboard.
From www.wisc-online.com
Op Amp Breadboard OER Instrumentation Amplifier On Breadboard Instrumentation amplifiers are used in many different circuit applications. The schematic below shows a basic instrumentation amplifier consisting of three opamps and various resistors. Their ability to reduce noise and have a high open loop gain. This design uses 3 op amps to build a discrete instrumentation amplifier. This tutorial demonstrates how to build lm324 instrumentation amplifier on breadboard and. Instrumentation Amplifier On Breadboard.
From www.instructables.com
Simple LM386 Powered Audio Amplifier Breadboard Version 7 Steps (with Instrumentation Amplifier On Breadboard This tutorial demonstrates how to build lm324 instrumentation amplifier on breadboard and test it with proteus software. The schematic below shows a basic instrumentation amplifier consisting of three opamps and various resistors. This design uses 3 op amps to build a discrete instrumentation amplifier. Instrumentation amplifiers are used in many different circuit applications. Rewatch the online lab videos for the. Instrumentation Amplifier On Breadboard.
From www.vrogue.co
How To Connect An Op Amp On Breadboard Youtube vrogue.co Instrumentation Amplifier On Breadboard Many industrial and medical applications use instrumentation amplifiers (inas) to condition small signals in the presence of large common. The schematic below shows a basic instrumentation amplifier consisting of three opamps and various resistors. This design uses 3 op amps to build a discrete instrumentation amplifier. Their ability to reduce noise and have a high open loop gain. This tutorial. Instrumentation Amplifier On Breadboard.
From www.youtube.com
741 op amp breadboard demo circuits step one Connecting pins 4 and 7 to Instrumentation Amplifier On Breadboard This design uses 3 op amps to build a discrete instrumentation amplifier. Rewatch the online lab videos for the lab equipment including those on the solderless breadboard, oscilloscope, power supply, and. This tutorial demonstrates how to build lm324 instrumentation amplifier on breadboard and test it with proteus software. Many industrial and medical applications use instrumentation amplifiers (inas) to condition small. Instrumentation Amplifier On Breadboard.
From www.youtube.com
TDA2050 and LM1875 audio amplifier IC on breadboard YouTube Instrumentation Amplifier On Breadboard This design uses 3 op amps to build a discrete instrumentation amplifier. Their ability to reduce noise and have a high open loop gain. Instrumentation amplifiers are used in many different circuit applications. Rewatch the online lab videos for the lab equipment including those on the solderless breadboard, oscilloscope, power supply, and. This tutorial demonstrates how to build lm324 instrumentation. Instrumentation Amplifier On Breadboard.
From diagramzschweitzer.z19.web.core.windows.net
Inverting Amplifier Circuit Diagram On Breadboard Instrumentation Amplifier On Breadboard Rewatch the online lab videos for the lab equipment including those on the solderless breadboard, oscilloscope, power supply, and. Many industrial and medical applications use instrumentation amplifiers (inas) to condition small signals in the presence of large common. This tutorial demonstrates how to build lm324 instrumentation amplifier on breadboard and test it with proteus software. This design uses 3 op. Instrumentation Amplifier On Breadboard.
From www.youtube.com
HOW TO CONNECT THE COMMON COLLECTOR AMPLIFIER ON BREADBOARD YouTube Instrumentation Amplifier On Breadboard This design uses 3 op amps to build a discrete instrumentation amplifier. The schematic below shows a basic instrumentation amplifier consisting of three opamps and various resistors. Many industrial and medical applications use instrumentation amplifiers (inas) to condition small signals in the presence of large common. Instrumentation amplifiers are used in many different circuit applications. Rewatch the online lab videos. Instrumentation Amplifier On Breadboard.
From www.bagus.my.id
Implementation of TwoStage Amplifier using 2N2222 BJT bagus.my.id Instrumentation Amplifier On Breadboard The schematic below shows a basic instrumentation amplifier consisting of three opamps and various resistors. This tutorial demonstrates how to build lm324 instrumentation amplifier on breadboard and test it with proteus software. This design uses 3 op amps to build a discrete instrumentation amplifier. Their ability to reduce noise and have a high open loop gain. Instrumentation amplifiers are used. Instrumentation Amplifier On Breadboard.
From wiremanualbrigitte77.z19.web.core.windows.net
Inverting Amplifier Circuit Diagram On Breadboard Instrumentation Amplifier On Breadboard Instrumentation amplifiers are used in many different circuit applications. The schematic below shows a basic instrumentation amplifier consisting of three opamps and various resistors. This design uses 3 op amps to build a discrete instrumentation amplifier. Their ability to reduce noise and have a high open loop gain. Many industrial and medical applications use instrumentation amplifiers (inas) to condition small. Instrumentation Amplifier On Breadboard.
From salvius.org
Build an Audio Amplifier Instrumentation Amplifier On Breadboard This design uses 3 op amps to build a discrete instrumentation amplifier. This tutorial demonstrates how to build lm324 instrumentation amplifier on breadboard and test it with proteus software. The schematic below shows a basic instrumentation amplifier consisting of three opamps and various resistors. Rewatch the online lab videos for the lab equipment including those on the solderless breadboard, oscilloscope,. Instrumentation Amplifier On Breadboard.
From www.circuitbasics.com
Transistor Amplifiers Circuit Basics Instrumentation Amplifier On Breadboard Rewatch the online lab videos for the lab equipment including those on the solderless breadboard, oscilloscope, power supply, and. Many industrial and medical applications use instrumentation amplifiers (inas) to condition small signals in the presence of large common. Their ability to reduce noise and have a high open loop gain. Instrumentation amplifiers are used in many different circuit applications. The. Instrumentation Amplifier On Breadboard.
From www.bagus.my.id
Implementation of TwoStage Amplifier using 2N2222 BJT bagus.my.id Instrumentation Amplifier On Breadboard Many industrial and medical applications use instrumentation amplifiers (inas) to condition small signals in the presence of large common. This tutorial demonstrates how to build lm324 instrumentation amplifier on breadboard and test it with proteus software. This design uses 3 op amps to build a discrete instrumentation amplifier. Instrumentation amplifiers are used in many different circuit applications. The schematic below. Instrumentation Amplifier On Breadboard.
From myfossblog.blogspot.com
CE Amplifier Breadboard Circuit ./a.out Instrumentation Amplifier On Breadboard Rewatch the online lab videos for the lab equipment including those on the solderless breadboard, oscilloscope, power supply, and. This tutorial demonstrates how to build lm324 instrumentation amplifier on breadboard and test it with proteus software. The schematic below shows a basic instrumentation amplifier consisting of three opamps and various resistors. This design uses 3 op amps to build a. Instrumentation Amplifier On Breadboard.
From enginelibdiscretive.z14.web.core.windows.net
And Gate Circuit On Breadboard Diagram Instrumentation Amplifier On Breadboard Many industrial and medical applications use instrumentation amplifiers (inas) to condition small signals in the presence of large common. Instrumentation amplifiers are used in many different circuit applications. Their ability to reduce noise and have a high open loop gain. The schematic below shows a basic instrumentation amplifier consisting of three opamps and various resistors. This tutorial demonstrates how to. Instrumentation Amplifier On Breadboard.
From teslalab.weebly.com
Instrumentation Amplifier Tesla Lab Instrumentation Amplifier On Breadboard Instrumentation amplifiers are used in many different circuit applications. Rewatch the online lab videos for the lab equipment including those on the solderless breadboard, oscilloscope, power supply, and. Many industrial and medical applications use instrumentation amplifiers (inas) to condition small signals in the presence of large common. The schematic below shows a basic instrumentation amplifier consisting of three opamps and. Instrumentation Amplifier On Breadboard.
From www.onetransistor.eu
Audio Amplifier with Common Transistors · One Transistor Instrumentation Amplifier On Breadboard Their ability to reduce noise and have a high open loop gain. Rewatch the online lab videos for the lab equipment including those on the solderless breadboard, oscilloscope, power supply, and. Instrumentation amplifiers are used in many different circuit applications. This design uses 3 op amps to build a discrete instrumentation amplifier. The schematic below shows a basic instrumentation amplifier. Instrumentation Amplifier On Breadboard.
From www.bestsoldering.com
Breadboard voltage controlled amplifier Hobby electronic soldering Instrumentation Amplifier On Breadboard Instrumentation amplifiers are used in many different circuit applications. This tutorial demonstrates how to build lm324 instrumentation amplifier on breadboard and test it with proteus software. Many industrial and medical applications use instrumentation amplifiers (inas) to condition small signals in the presence of large common. The schematic below shows a basic instrumentation amplifier consisting of three opamps and various resistors.. Instrumentation Amplifier On Breadboard.
From www.instructables.com
Simple LM386 Powered Audio Amplifier Breadboard Version 7 Steps (with Instrumentation Amplifier On Breadboard This design uses 3 op amps to build a discrete instrumentation amplifier. The schematic below shows a basic instrumentation amplifier consisting of three opamps and various resistors. Many industrial and medical applications use instrumentation amplifiers (inas) to condition small signals in the presence of large common. Instrumentation amplifiers are used in many different circuit applications. Their ability to reduce noise. Instrumentation Amplifier On Breadboard.
From www.youtube.com
JFET amplifier design with breadboard demonstration PT2 YouTube Instrumentation Amplifier On Breadboard The schematic below shows a basic instrumentation amplifier consisting of three opamps and various resistors. This tutorial demonstrates how to build lm324 instrumentation amplifier on breadboard and test it with proteus software. Instrumentation amplifiers are used in many different circuit applications. This design uses 3 op amps to build a discrete instrumentation amplifier. Many industrial and medical applications use instrumentation. Instrumentation Amplifier On Breadboard.
From www.youtube.com
thermistor (instrumentation amplifier) on breadboard & wave Instrumentation Amplifier On Breadboard Rewatch the online lab videos for the lab equipment including those on the solderless breadboard, oscilloscope, power supply, and. This tutorial demonstrates how to build lm324 instrumentation amplifier on breadboard and test it with proteus software. Their ability to reduce noise and have a high open loop gain. Many industrial and medical applications use instrumentation amplifiers (inas) to condition small. Instrumentation Amplifier On Breadboard.
From www.ee-diary.com
BJT Amplifier module for breadboard eediary Instrumentation Amplifier On Breadboard Their ability to reduce noise and have a high open loop gain. Many industrial and medical applications use instrumentation amplifiers (inas) to condition small signals in the presence of large common. Rewatch the online lab videos for the lab equipment including those on the solderless breadboard, oscilloscope, power supply, and. Instrumentation amplifiers are used in many different circuit applications. This. Instrumentation Amplifier On Breadboard.
From fixdatauta.z19.web.core.windows.net
Inverting Amplifier Circuit Diagram On Breadboard Instrumentation Amplifier On Breadboard The schematic below shows a basic instrumentation amplifier consisting of three opamps and various resistors. Rewatch the online lab videos for the lab equipment including those on the solderless breadboard, oscilloscope, power supply, and. Many industrial and medical applications use instrumentation amplifiers (inas) to condition small signals in the presence of large common. This design uses 3 op amps to. Instrumentation Amplifier On Breadboard.
From salvius.org
Build an Audio Amplifier Instrumentation Amplifier On Breadboard Rewatch the online lab videos for the lab equipment including those on the solderless breadboard, oscilloscope, power supply, and. This design uses 3 op amps to build a discrete instrumentation amplifier. Their ability to reduce noise and have a high open loop gain. Many industrial and medical applications use instrumentation amplifiers (inas) to condition small signals in the presence of. Instrumentation Amplifier On Breadboard.
From www.coursehero.com
[Solved] brief explanation of common emitter amplifier on a breadboard Instrumentation Amplifier On Breadboard The schematic below shows a basic instrumentation amplifier consisting of three opamps and various resistors. This tutorial demonstrates how to build lm324 instrumentation amplifier on breadboard and test it with proteus software. Instrumentation amplifiers are used in many different circuit applications. Rewatch the online lab videos for the lab equipment including those on the solderless breadboard, oscilloscope, power supply, and.. Instrumentation Amplifier On Breadboard.