Ecu Equipment Manager . The ecu state manager (ecum) module is a basic software module that manages common aspects of ecu states. The electronic engine control unit (ecu) is the central controller and heart of the engine management system. An engine control unit (ecu), also called an engine control module (ecm), [1] is a device which controls multiple systems of an internal. Fixed ecu management continues ecu management in. An electronic control unit (ecu), also known as an electronic control module (ecm), is an embedded system in automotive electronics that controls. There are actually two variants of autosar ecu management: It controls the fuel supply, air management, fuel injection and ignition. Ecum is present in the system.
from www.carsfellow.com
The electronic engine control unit (ecu) is the central controller and heart of the engine management system. The ecu state manager (ecum) module is a basic software module that manages common aspects of ecu states. It controls the fuel supply, air management, fuel injection and ignition. An electronic control unit (ecu), also known as an electronic control module (ecm), is an embedded system in automotive electronics that controls. Fixed ecu management continues ecu management in. There are actually two variants of autosar ecu management: Ecum is present in the system. An engine control unit (ecu), also called an engine control module (ecm), [1] is a device which controls multiple systems of an internal.
Engine Management System (EMS) Working Explained Cars Fellow
Ecu Equipment Manager Ecum is present in the system. Fixed ecu management continues ecu management in. The ecu state manager (ecum) module is a basic software module that manages common aspects of ecu states. It controls the fuel supply, air management, fuel injection and ignition. An engine control unit (ecu), also called an engine control module (ecm), [1] is a device which controls multiple systems of an internal. An electronic control unit (ecu), also known as an electronic control module (ecm), is an embedded system in automotive electronics that controls. Ecum is present in the system. There are actually two variants of autosar ecu management: The electronic engine control unit (ecu) is the central controller and heart of the engine management system.
From iowin.net
ECU Manager Download MoTeC ECU Manager 3.5.4.2, 3.4 for Windows Ecu Equipment Manager An electronic control unit (ecu), also known as an electronic control module (ecm), is an embedded system in automotive electronics that controls. It controls the fuel supply, air management, fuel injection and ignition. The ecu state manager (ecum) module is a basic software module that manages common aspects of ecu states. An engine control unit (ecu), also called an engine. Ecu Equipment Manager.
From www.andersonracingengines.com
Ecumaster EMU Black R50/R53 Mini PnP ECU Ecu Equipment Manager It controls the fuel supply, air management, fuel injection and ignition. An electronic control unit (ecu), also known as an electronic control module (ecm), is an embedded system in automotive electronics that controls. Ecum is present in the system. The ecu state manager (ecum) module is a basic software module that manages common aspects of ecu states. There are actually. Ecu Equipment Manager.
From www.protuningfiles.co.uk
EDC 17 / MED 17 ECU Bench flasher Ecu Equipment Manager Ecum is present in the system. It controls the fuel supply, air management, fuel injection and ignition. Fixed ecu management continues ecu management in. An engine control unit (ecu), also called an engine control module (ecm), [1] is a device which controls multiple systems of an internal. An electronic control unit (ecu), also known as an electronic control module (ecm),. Ecu Equipment Manager.
From www.autotronics.co.uk
What is ECU Testing? ECU Repair & Replacement By Autotronics Ecu Equipment Manager Fixed ecu management continues ecu management in. An electronic control unit (ecu), also known as an electronic control module (ecm), is an embedded system in automotive electronics that controls. It controls the fuel supply, air management, fuel injection and ignition. There are actually two variants of autosar ecu management: The ecu state manager (ecum) module is a basic software module. Ecu Equipment Manager.
From www.youtube.com
COMO ATUALIZAR SUA OCTTANE ECU MANAGER YouTube Ecu Equipment Manager It controls the fuel supply, air management, fuel injection and ignition. Fixed ecu management continues ecu management in. An engine control unit (ecu), also called an engine control module (ecm), [1] is a device which controls multiple systems of an internal. The electronic engine control unit (ecu) is the central controller and heart of the engine management system. The ecu. Ecu Equipment Manager.
From www.smlease.com
What is OBD OnBoard Diagnostics Devices Working Types & Application Ecu Equipment Manager An electronic control unit (ecu), also known as an electronic control module (ecm), is an embedded system in automotive electronics that controls. The electronic engine control unit (ecu) is the central controller and heart of the engine management system. It controls the fuel supply, air management, fuel injection and ignition. The ecu state manager (ecum) module is a basic software. Ecu Equipment Manager.
From www.oemoffhighway.com
ECU Interface Manager From dSPACE OEM OffHighway Ecu Equipment Manager The ecu state manager (ecum) module is a basic software module that manages common aspects of ecu states. Fixed ecu management continues ecu management in. An electronic control unit (ecu), also known as an electronic control module (ecm), is an embedded system in automotive electronics that controls. There are actually two variants of autosar ecu management: The electronic engine control. Ecu Equipment Manager.
From www.youtube.com
Haltech ECU Manager Editing YouTube Ecu Equipment Manager Ecum is present in the system. There are actually two variants of autosar ecu management: It controls the fuel supply, air management, fuel injection and ignition. The ecu state manager (ecum) module is a basic software module that manages common aspects of ecu states. Fixed ecu management continues ecu management in. An engine control unit (ecu), also called an engine. Ecu Equipment Manager.
From softdeluxe.com
FuelTech ECU Manager download for free SoftDeluxe Ecu Equipment Manager There are actually two variants of autosar ecu management: Fixed ecu management continues ecu management in. The electronic engine control unit (ecu) is the central controller and heart of the engine management system. Ecum is present in the system. An electronic control unit (ecu), also known as an electronic control module (ecm), is an embedded system in automotive electronics that. Ecu Equipment Manager.
From osc.lv
Engine Management System (ECU) — Racecar Electronics Design, Planning Ecu Equipment Manager It controls the fuel supply, air management, fuel injection and ignition. The electronic engine control unit (ecu) is the central controller and heart of the engine management system. An engine control unit (ecu), also called an engine control module (ecm), [1] is a device which controls multiple systems of an internal. Fixed ecu management continues ecu management in. Ecum is. Ecu Equipment Manager.
From www.youtube.com
ECU LAB EQUIPMENT (BOSCH M154M.MPG) YouTube Ecu Equipment Manager It controls the fuel supply, air management, fuel injection and ignition. An electronic control unit (ecu), also known as an electronic control module (ecm), is an embedded system in automotive electronics that controls. There are actually two variants of autosar ecu management: Ecum is present in the system. An engine control unit (ecu), also called an engine control module (ecm),. Ecu Equipment Manager.
From softdeluxe.com
Haltech ECU Manager latest version Get best Windows software Ecu Equipment Manager The ecu state manager (ecum) module is a basic software module that manages common aspects of ecu states. It controls the fuel supply, air management, fuel injection and ignition. An engine control unit (ecu), also called an engine control module (ecm), [1] is a device which controls multiple systems of an internal. Ecum is present in the system. Fixed ecu. Ecu Equipment Manager.
From dsportmag.com
ECU 101 Engine Management Systems Explained Ecu Equipment Manager Fixed ecu management continues ecu management in. An engine control unit (ecu), also called an engine control module (ecm), [1] is a device which controls multiple systems of an internal. An electronic control unit (ecu), also known as an electronic control module (ecm), is an embedded system in automotive electronics that controls. There are actually two variants of autosar ecu. Ecu Equipment Manager.
From www.indiamart.com
ECU Functional Tester/Block box testing/ECU testing equipment, For Ecu Equipment Manager An engine control unit (ecu), also called an engine control module (ecm), [1] is a device which controls multiple systems of an internal. Ecum is present in the system. Fixed ecu management continues ecu management in. The electronic engine control unit (ecu) is the central controller and heart of the engine management system. An electronic control unit (ecu), also known. Ecu Equipment Manager.
From haltech-ecu-manager.software.informer.com
Haltech ECU Manager Software Informer Screenshots Ecu Equipment Manager There are actually two variants of autosar ecu management: Fixed ecu management continues ecu management in. The electronic engine control unit (ecu) is the central controller and heart of the engine management system. An engine control unit (ecu), also called an engine control module (ecm), [1] is a device which controls multiple systems of an internal. Ecum is present in. Ecu Equipment Manager.
From dsportmag.com
ECU 101 Engine Management Systems Explained Ecu Equipment Manager An electronic control unit (ecu), also known as an electronic control module (ecm), is an embedded system in automotive electronics that controls. An engine control unit (ecu), also called an engine control module (ecm), [1] is a device which controls multiple systems of an internal. It controls the fuel supply, air management, fuel injection and ignition. Ecum is present in. Ecu Equipment Manager.
From www.makeuseof.com
What Is an ECU Tune and How Does It Work? Ecu Equipment Manager An electronic control unit (ecu), also known as an electronic control module (ecm), is an embedded system in automotive electronics that controls. It controls the fuel supply, air management, fuel injection and ignition. There are actually two variants of autosar ecu management: Fixed ecu management continues ecu management in. An engine control unit (ecu), also called an engine control module. Ecu Equipment Manager.
From www.semanticscholar.org
[PDF] ECU State Manager Module Development and Design for Automotive Ecu Equipment Manager It controls the fuel supply, air management, fuel injection and ignition. An electronic control unit (ecu), also known as an electronic control module (ecm), is an embedded system in automotive electronics that controls. An engine control unit (ecu), also called an engine control module (ecm), [1] is a device which controls multiple systems of an internal. Ecum is present in. Ecu Equipment Manager.
From www.mirabilisdesign.com
Ecu Equipment Manager Fixed ecu management continues ecu management in. Ecum is present in the system. An engine control unit (ecu), also called an engine control module (ecm), [1] is a device which controls multiple systems of an internal. It controls the fuel supply, air management, fuel injection and ignition. There are actually two variants of autosar ecu management: The ecu state manager. Ecu Equipment Manager.
From www.youtube.com
Haldex gen 2. ecu bench testing after repair YouTube Ecu Equipment Manager Fixed ecu management continues ecu management in. The ecu state manager (ecum) module is a basic software module that manages common aspects of ecu states. There are actually two variants of autosar ecu management: An electronic control unit (ecu), also known as an electronic control module (ecm), is an embedded system in automotive electronics that controls. Ecum is present in. Ecu Equipment Manager.
From www.youtube.com
Apresentação ECU Manager YouTube Ecu Equipment Manager Fixed ecu management continues ecu management in. An engine control unit (ecu), also called an engine control module (ecm), [1] is a device which controls multiple systems of an internal. There are actually two variants of autosar ecu management: An electronic control unit (ecu), also known as an electronic control module (ecm), is an embedded system in automotive electronics that. Ecu Equipment Manager.
From www.youtube.com
Haltech DIY ECU Manager Software Setup YouTube Ecu Equipment Manager The ecu state manager (ecum) module is a basic software module that manages common aspects of ecu states. Fixed ecu management continues ecu management in. An engine control unit (ecu), also called an engine control module (ecm), [1] is a device which controls multiple systems of an internal. There are actually two variants of autosar ecu management: Ecum is present. Ecu Equipment Manager.
From dsportmag.com
ECU 101 Engine Management Systems Explained Ecu Equipment Manager Fixed ecu management continues ecu management in. An electronic control unit (ecu), also known as an electronic control module (ecm), is an embedded system in automotive electronics that controls. Ecum is present in the system. The ecu state manager (ecum) module is a basic software module that manages common aspects of ecu states. There are actually two variants of autosar. Ecu Equipment Manager.
From www.chinaobd2.com
KTM Bench ECU Programmer KTMBench Boot ECU programmer read and write ECU Ecu Equipment Manager The electronic engine control unit (ecu) is the central controller and heart of the engine management system. There are actually two variants of autosar ecu management: An engine control unit (ecu), also called an engine control module (ecm), [1] is a device which controls multiple systems of an internal. The ecu state manager (ecum) module is a basic software module. Ecu Equipment Manager.
From www.a-tautolocks.co.uk
Transponder Key And ECU Programming Ecu Equipment Manager There are actually two variants of autosar ecu management: Fixed ecu management continues ecu management in. An engine control unit (ecu), also called an engine control module (ecm), [1] is a device which controls multiple systems of an internal. The electronic engine control unit (ecu) is the central controller and heart of the engine management system. Ecum is present in. Ecu Equipment Manager.
From www.dhgate.com
ECU Tool Data Explorer Manager V6.5 Send By Email From Obdrandla, 55. Ecu Equipment Manager An engine control unit (ecu), also called an engine control module (ecm), [1] is a device which controls multiple systems of an internal. There are actually two variants of autosar ecu management: Ecum is present in the system. It controls the fuel supply, air management, fuel injection and ignition. The electronic engine control unit (ecu) is the central controller and. Ecu Equipment Manager.
From iowin.net
ECU Manager Download MoTeC ECU Manager 3.5.4.2, 3.4 for Windows Ecu Equipment Manager The ecu state manager (ecum) module is a basic software module that manages common aspects of ecu states. Fixed ecu management continues ecu management in. An engine control unit (ecu), also called an engine control module (ecm), [1] is a device which controls multiple systems of an internal. An electronic control unit (ecu), also known as an electronic control module. Ecu Equipment Manager.
From www.youtube.com
Creating an ECU Interface Manager project from scratch YouTube Ecu Equipment Manager Fixed ecu management continues ecu management in. The ecu state manager (ecum) module is a basic software module that manages common aspects of ecu states. An engine control unit (ecu), also called an engine control module (ecm), [1] is a device which controls multiple systems of an internal. Ecum is present in the system. The electronic engine control unit (ecu). Ecu Equipment Manager.
From www.auto-diagnosis.org
MPM ECUTCU integrated equipment New Released by PCMTUNER Team Ecu Equipment Manager The electronic engine control unit (ecu) is the central controller and heart of the engine management system. There are actually two variants of autosar ecu management: Fixed ecu management continues ecu management in. An electronic control unit (ecu), also known as an electronic control module (ecm), is an embedded system in automotive electronics that controls. An engine control unit (ecu),. Ecu Equipment Manager.
From www.carsfellow.com
Engine Management System (EMS) Working Explained Cars Fellow Ecu Equipment Manager Ecum is present in the system. An engine control unit (ecu), also called an engine control module (ecm), [1] is a device which controls multiple systems of an internal. The electronic engine control unit (ecu) is the central controller and heart of the engine management system. An electronic control unit (ecu), also known as an electronic control module (ecm), is. Ecu Equipment Manager.
From zhuanlan.zhihu.com
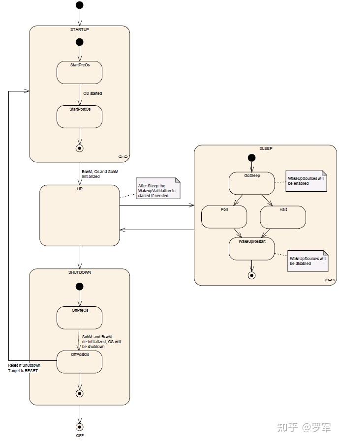
AUTOSAR ECU 状态管理模块(ECUStateManager) 知乎 Ecu Equipment Manager An electronic control unit (ecu), also known as an electronic control module (ecm), is an embedded system in automotive electronics that controls. The ecu state manager (ecum) module is a basic software module that manages common aspects of ecu states. An engine control unit (ecu), also called an engine control module (ecm), [1] is a device which controls multiple systems. Ecu Equipment Manager.
From www.youtube.com
ECU Equipment Manager PKG YouTube Ecu Equipment Manager It controls the fuel supply, air management, fuel injection and ignition. The electronic engine control unit (ecu) is the central controller and heart of the engine management system. Ecum is present in the system. The ecu state manager (ecum) module is a basic software module that manages common aspects of ecu states. Fixed ecu management continues ecu management in. An. Ecu Equipment Manager.
From www.sae.org
More automation for ECU testing Ecu Equipment Manager Fixed ecu management continues ecu management in. The electronic engine control unit (ecu) is the central controller and heart of the engine management system. There are actually two variants of autosar ecu management: Ecum is present in the system. It controls the fuel supply, air management, fuel injection and ignition. The ecu state manager (ecum) module is a basic software. Ecu Equipment Manager.
From www.semanticscholar.org
[PDF] ECU State Manager Module Development and Design for Automotive Ecu Equipment Manager The ecu state manager (ecum) module is a basic software module that manages common aspects of ecu states. Ecum is present in the system. It controls the fuel supply, air management, fuel injection and ignition. An electronic control unit (ecu), also known as an electronic control module (ecm), is an embedded system in automotive electronics that controls. Fixed ecu management. Ecu Equipment Manager.
From iowin.net
ECU Manager Download MoTeC ECU Manager 3.5.4.2, 3.4 for Windows Ecu Equipment Manager It controls the fuel supply, air management, fuel injection and ignition. The ecu state manager (ecum) module is a basic software module that manages common aspects of ecu states. Ecum is present in the system. There are actually two variants of autosar ecu management: An electronic control unit (ecu), also known as an electronic control module (ecm), is an embedded. Ecu Equipment Manager.