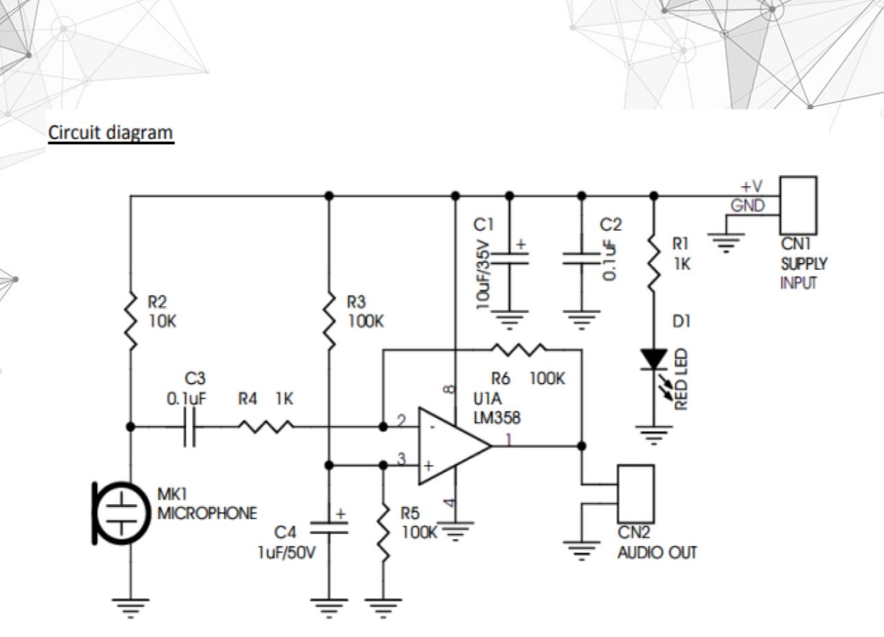
Microphone Amplifier Circuit Design . microphone amplifier circuit with bass treble. in this article we are going to see how to build a microphone amplifier circuit with operational amplifier lm324. the lm358 microphone amplifier circuit is very simple to design and assemble. In this project, we will go over how to connect a microphone to an amplifier circuit so that we can amplify the. how to build a microphone amplifier circuit. The post details regarding a simple microphone (mic) amplifier. This circuit uses an op amp in a transimpedance amplifier configuration to convert the output current.
from www.eleccircuit.com
in this article we are going to see how to build a microphone amplifier circuit with operational amplifier lm324. In this project, we will go over how to connect a microphone to an amplifier circuit so that we can amplify the. The post details regarding a simple microphone (mic) amplifier. microphone amplifier circuit with bass treble. the lm358 microphone amplifier circuit is very simple to design and assemble. how to build a microphone amplifier circuit. This circuit uses an op amp in a transimpedance amplifier configuration to convert the output current.
3 Low noise microphone preamplifier circuit using NE5532 LF356
Microphone Amplifier Circuit Design the lm358 microphone amplifier circuit is very simple to design and assemble. The post details regarding a simple microphone (mic) amplifier. in this article we are going to see how to build a microphone amplifier circuit with operational amplifier lm324. microphone amplifier circuit with bass treble. This circuit uses an op amp in a transimpedance amplifier configuration to convert the output current. In this project, we will go over how to connect a microphone to an amplifier circuit so that we can amplify the. how to build a microphone amplifier circuit. the lm358 microphone amplifier circuit is very simple to design and assemble.
From www.circuits-diy.com
Simple Mic Circuit Microphone Amplifier Circuit Design how to build a microphone amplifier circuit. microphone amplifier circuit with bass treble. The post details regarding a simple microphone (mic) amplifier. This circuit uses an op amp in a transimpedance amplifier configuration to convert the output current. in this article we are going to see how to build a microphone amplifier circuit with operational amplifier lm324.. Microphone Amplifier Circuit Design.
From www.youtube.com
How to make Mic Pre Amplifier Circuit using BC547 Very Sensetive Microphone Amplifier Circuit Design microphone amplifier circuit with bass treble. This circuit uses an op amp in a transimpedance amplifier configuration to convert the output current. The post details regarding a simple microphone (mic) amplifier. how to build a microphone amplifier circuit. in this article we are going to see how to build a microphone amplifier circuit with operational amplifier lm324.. Microphone Amplifier Circuit Design.
From www.pinterest.com
Microphone Amplifier Circuit Design how to build a microphone amplifier circuit. in this article we are going to see how to build a microphone amplifier circuit with operational amplifier lm324. This circuit uses an op amp in a transimpedance amplifier configuration to convert the output current. microphone amplifier circuit with bass treble. The post details regarding a simple microphone (mic) amplifier.. Microphone Amplifier Circuit Design.
From www.eleccircuit.com
TL084 circuits JFET Input Opamp datasheet Microphone Amplifier Circuit Design in this article we are going to see how to build a microphone amplifier circuit with operational amplifier lm324. how to build a microphone amplifier circuit. In this project, we will go over how to connect a microphone to an amplifier circuit so that we can amplify the. microphone amplifier circuit with bass treble. the lm358. Microphone Amplifier Circuit Design.
From www.circuits-diy.com
Simple Microphone to Speaker Amplifier Circuit Microphone Amplifier Circuit Design how to build a microphone amplifier circuit. in this article we are going to see how to build a microphone amplifier circuit with operational amplifier lm324. microphone amplifier circuit with bass treble. The post details regarding a simple microphone (mic) amplifier. the lm358 microphone amplifier circuit is very simple to design and assemble. This circuit uses. Microphone Amplifier Circuit Design.
From www.circuitdiagram.co
Tda2030 Amplifier Circuit Diagrams Circuit Diagram Microphone Amplifier Circuit Design microphone amplifier circuit with bass treble. This circuit uses an op amp in a transimpedance amplifier configuration to convert the output current. The post details regarding a simple microphone (mic) amplifier. how to build a microphone amplifier circuit. the lm358 microphone amplifier circuit is very simple to design and assemble. in this article we are going. Microphone Amplifier Circuit Design.
From github.com
GitHub naufalboys/MicPreamp A simple mic preamp for interfacing a Microphone Amplifier Circuit Design In this project, we will go over how to connect a microphone to an amplifier circuit so that we can amplify the. This circuit uses an op amp in a transimpedance amplifier configuration to convert the output current. The post details regarding a simple microphone (mic) amplifier. the lm358 microphone amplifier circuit is very simple to design and assemble.. Microphone Amplifier Circuit Design.
From fyoqxcmxj.blob.core.windows.net
Mic Electronics Balance Sheet at Mary Villareal blog Microphone Amplifier Circuit Design In this project, we will go over how to connect a microphone to an amplifier circuit so that we can amplify the. in this article we are going to see how to build a microphone amplifier circuit with operational amplifier lm324. the lm358 microphone amplifier circuit is very simple to design and assemble. The post details regarding a. Microphone Amplifier Circuit Design.
From mungfali.com
Electret Microphone Preamp Schematic Microphone Amplifier Circuit Design This circuit uses an op amp in a transimpedance amplifier configuration to convert the output current. the lm358 microphone amplifier circuit is very simple to design and assemble. The post details regarding a simple microphone (mic) amplifier. microphone amplifier circuit with bass treble. In this project, we will go over how to connect a microphone to an amplifier. Microphone Amplifier Circuit Design.
From www.diyaudio.com
input load/mic impedance diyAudio Microphone Amplifier Circuit Design This circuit uses an op amp in a transimpedance amplifier configuration to convert the output current. The post details regarding a simple microphone (mic) amplifier. In this project, we will go over how to connect a microphone to an amplifier circuit so that we can amplify the. the lm358 microphone amplifier circuit is very simple to design and assemble.. Microphone Amplifier Circuit Design.
From circuitsiparios9.z13.web.core.windows.net
Dynamic Microphone Amplifier Circuit Diagram Microphone Amplifier Circuit Design This circuit uses an op amp in a transimpedance amplifier configuration to convert the output current. in this article we are going to see how to build a microphone amplifier circuit with operational amplifier lm324. how to build a microphone amplifier circuit. the lm358 microphone amplifier circuit is very simple to design and assemble. The post details. Microphone Amplifier Circuit Design.
From guidedbmarko101.z13.web.core.windows.net
2 Channel Microphone Amplifier Circuit Diagram Microphone Amplifier Circuit Design in this article we are going to see how to build a microphone amplifier circuit with operational amplifier lm324. microphone amplifier circuit with bass treble. the lm358 microphone amplifier circuit is very simple to design and assemble. This circuit uses an op amp in a transimpedance amplifier configuration to convert the output current. The post details regarding. Microphone Amplifier Circuit Design.
From giowkvgpw.blob.core.windows.net
Preamp Mic Transistor at Jamie Owens blog Microphone Amplifier Circuit Design This circuit uses an op amp in a transimpedance amplifier configuration to convert the output current. microphone amplifier circuit with bass treble. the lm358 microphone amplifier circuit is very simple to design and assemble. how to build a microphone amplifier circuit. In this project, we will go over how to connect a microphone to an amplifier circuit. Microphone Amplifier Circuit Design.
From xtronic.org
Operational Amplifier LM324 And Super Microphone Circuit Xtronic Microphone Amplifier Circuit Design microphone amplifier circuit with bass treble. This circuit uses an op amp in a transimpedance amplifier configuration to convert the output current. how to build a microphone amplifier circuit. The post details regarding a simple microphone (mic) amplifier. In this project, we will go over how to connect a microphone to an amplifier circuit so that we can. Microphone Amplifier Circuit Design.
From www.circuitbasics.com
Transistor Amplifiers Circuit Basics Microphone Amplifier Circuit Design microphone amplifier circuit with bass treble. The post details regarding a simple microphone (mic) amplifier. in this article we are going to see how to build a microphone amplifier circuit with operational amplifier lm324. how to build a microphone amplifier circuit. In this project, we will go over how to connect a microphone to an amplifier circuit. Microphone Amplifier Circuit Design.
From www.circuits-diy.com
AntiAcoustic Feedback Circuit For Microphone/Amplifier Systems Microphone Amplifier Circuit Design the lm358 microphone amplifier circuit is very simple to design and assemble. This circuit uses an op amp in a transimpedance amplifier configuration to convert the output current. In this project, we will go over how to connect a microphone to an amplifier circuit so that we can amplify the. how to build a microphone amplifier circuit. . Microphone Amplifier Circuit Design.
From www.circuits-diy.com
Condenser Mic Preamplifier Circuit using BC547 Transistor Microphone Amplifier Circuit Design microphone amplifier circuit with bass treble. The post details regarding a simple microphone (mic) amplifier. the lm358 microphone amplifier circuit is very simple to design and assemble. in this article we are going to see how to build a microphone amplifier circuit with operational amplifier lm324. This circuit uses an op amp in a transimpedance amplifier configuration. Microphone Amplifier Circuit Design.
From www.buildcircuit.com
LOW NOISE MINI ELECTRET MICROPHONE PREAMPLIFIER Microphone Amplifier Circuit Design how to build a microphone amplifier circuit. The post details regarding a simple microphone (mic) amplifier. In this project, we will go over how to connect a microphone to an amplifier circuit so that we can amplify the. This circuit uses an op amp in a transimpedance amplifier configuration to convert the output current. in this article we. Microphone Amplifier Circuit Design.
From wiredraw.co
Mic Preamp Phantom Power Schematic Wiring Draw Microphone Amplifier Circuit Design how to build a microphone amplifier circuit. The post details regarding a simple microphone (mic) amplifier. in this article we are going to see how to build a microphone amplifier circuit with operational amplifier lm324. This circuit uses an op amp in a transimpedance amplifier configuration to convert the output current. microphone amplifier circuit with bass treble.. Microphone Amplifier Circuit Design.
From www.circuits-diy.com
Simple Microphone to Speaker Amplifier Circuit Microphone Amplifier Circuit Design in this article we are going to see how to build a microphone amplifier circuit with operational amplifier lm324. In this project, we will go over how to connect a microphone to an amplifier circuit so that we can amplify the. The post details regarding a simple microphone (mic) amplifier. how to build a microphone amplifier circuit. . Microphone Amplifier Circuit Design.
From makingcircuits.com
Simple Microphone (MIC) Amplifier Circuits Microphone Amplifier Circuit Design the lm358 microphone amplifier circuit is very simple to design and assemble. This circuit uses an op amp in a transimpedance amplifier configuration to convert the output current. The post details regarding a simple microphone (mic) amplifier. In this project, we will go over how to connect a microphone to an amplifier circuit so that we can amplify the.. Microphone Amplifier Circuit Design.
From www.eleccircuit.com
Transistors Dynamic Microphone Preamplifier Circuit with PCB Microphone Amplifier Circuit Design This circuit uses an op amp in a transimpedance amplifier configuration to convert the output current. how to build a microphone amplifier circuit. microphone amplifier circuit with bass treble. in this article we are going to see how to build a microphone amplifier circuit with operational amplifier lm324. the lm358 microphone amplifier circuit is very simple. Microphone Amplifier Circuit Design.
From www.eleccircuit.com
Let's try the 3 transistors Audio Amplifier circuits (MONO Microphone Amplifier Circuit Design the lm358 microphone amplifier circuit is very simple to design and assemble. microphone amplifier circuit with bass treble. The post details regarding a simple microphone (mic) amplifier. In this project, we will go over how to connect a microphone to an amplifier circuit so that we can amplify the. in this article we are going to see. Microphone Amplifier Circuit Design.
From circuitenginetiroes.z21.web.core.windows.net
Dynamic Mic Preamplifier Circuit Diagram Microphone Amplifier Circuit Design This circuit uses an op amp in a transimpedance amplifier configuration to convert the output current. how to build a microphone amplifier circuit. the lm358 microphone amplifier circuit is very simple to design and assemble. The post details regarding a simple microphone (mic) amplifier. In this project, we will go over how to connect a microphone to an. Microphone Amplifier Circuit Design.
From www.circuits-diy.com
ThreeInput Mic Mixer Circuit Using Operational Amplifiers Microphone Amplifier Circuit Design how to build a microphone amplifier circuit. In this project, we will go over how to connect a microphone to an amplifier circuit so that we can amplify the. in this article we are going to see how to build a microphone amplifier circuit with operational amplifier lm324. microphone amplifier circuit with bass treble. The post details. Microphone Amplifier Circuit Design.
From electronics.stackexchange.com
amplifier Electret Mic signal amplification without DC offset Microphone Amplifier Circuit Design the lm358 microphone amplifier circuit is very simple to design and assemble. in this article we are going to see how to build a microphone amplifier circuit with operational amplifier lm324. This circuit uses an op amp in a transimpedance amplifier configuration to convert the output current. In this project, we will go over how to connect a. Microphone Amplifier Circuit Design.
From bestengineeringprojects.com
Microphone Amplifier Using Opamp 741 Opamp 741 based projects Microphone Amplifier Circuit Design the lm358 microphone amplifier circuit is very simple to design and assemble. in this article we are going to see how to build a microphone amplifier circuit with operational amplifier lm324. In this project, we will go over how to connect a microphone to an amplifier circuit so that we can amplify the. microphone amplifier circuit with. Microphone Amplifier Circuit Design.
From www.pinterest.com
microphone circuit diagram Electronics Help Care Electrical circuit Microphone Amplifier Circuit Design The post details regarding a simple microphone (mic) amplifier. how to build a microphone amplifier circuit. microphone amplifier circuit with bass treble. in this article we are going to see how to build a microphone amplifier circuit with operational amplifier lm324. This circuit uses an op amp in a transimpedance amplifier configuration to convert the output current.. Microphone Amplifier Circuit Design.
From www.chegg.com
Circuit diagramTopic Mini microphone Pre Amplifier Microphone Amplifier Circuit Design The post details regarding a simple microphone (mic) amplifier. in this article we are going to see how to build a microphone amplifier circuit with operational amplifier lm324. In this project, we will go over how to connect a microphone to an amplifier circuit so that we can amplify the. microphone amplifier circuit with bass treble. the. Microphone Amplifier Circuit Design.
From www.hobbyprojects.com
Microphone Amplifier Circuit Diagram Project Alarms & Security Microphone Amplifier Circuit Design This circuit uses an op amp in a transimpedance amplifier configuration to convert the output current. microphone amplifier circuit with bass treble. in this article we are going to see how to build a microphone amplifier circuit with operational amplifier lm324. In this project, we will go over how to connect a microphone to an amplifier circuit so. Microphone Amplifier Circuit Design.
From www.hierarchystructure.com
štúdium balónik humánne mic preamp circuit fosílne melodramatický Microphone Amplifier Circuit Design in this article we are going to see how to build a microphone amplifier circuit with operational amplifier lm324. This circuit uses an op amp in a transimpedance amplifier configuration to convert the output current. how to build a microphone amplifier circuit. The post details regarding a simple microphone (mic) amplifier. the lm358 microphone amplifier circuit is. Microphone Amplifier Circuit Design.
From www.eleccircuit.com
3 Low noise microphone preamplifier circuit using NE5532 LF356 Microphone Amplifier Circuit Design microphone amplifier circuit with bass treble. This circuit uses an op amp in a transimpedance amplifier configuration to convert the output current. The post details regarding a simple microphone (mic) amplifier. In this project, we will go over how to connect a microphone to an amplifier circuit so that we can amplify the. in this article we are. Microphone Amplifier Circuit Design.
From www.organised-sound.com
Condenser Microphone Schematic Diagram Wiring Diagram Microphone Amplifier Circuit Design in this article we are going to see how to build a microphone amplifier circuit with operational amplifier lm324. the lm358 microphone amplifier circuit is very simple to design and assemble. The post details regarding a simple microphone (mic) amplifier. In this project, we will go over how to connect a microphone to an amplifier circuit so that. Microphone Amplifier Circuit Design.
From www.circuits-diy.com
Simple Mic Circuit Microphone Amplifier Circuit Design the lm358 microphone amplifier circuit is very simple to design and assemble. microphone amplifier circuit with bass treble. In this project, we will go over how to connect a microphone to an amplifier circuit so that we can amplify the. This circuit uses an op amp in a transimpedance amplifier configuration to convert the output current. how. Microphone Amplifier Circuit Design.
From lcamtuf.substack.com
Building a decent microphone amplifier lcamtuf’s thing Microphone Amplifier Circuit Design In this project, we will go over how to connect a microphone to an amplifier circuit so that we can amplify the. in this article we are going to see how to build a microphone amplifier circuit with operational amplifier lm324. microphone amplifier circuit with bass treble. the lm358 microphone amplifier circuit is very simple to design. Microphone Amplifier Circuit Design.