What Is Mosfet Gate Driver . mosfet drivers, such as the ltc7004, resolve this issue by generating the gate voltage and current required to deliver a clean, fast. dedicated drivers are used to apply voltage and provide drive current to the gate of the power device. description of a basic mosfet structure with emphasis on the gate to illustrate how the physical structure of the.
from www.caretxdigital.com
dedicated drivers are used to apply voltage and provide drive current to the gate of the power device. description of a basic mosfet structure with emphasis on the gate to illustrate how the physical structure of the. mosfet drivers, such as the ltc7004, resolve this issue by generating the gate voltage and current required to deliver a clean, fast.
mosfet driver circuit diagram Wiring Diagram and Schematics
What Is Mosfet Gate Driver description of a basic mosfet structure with emphasis on the gate to illustrate how the physical structure of the. mosfet drivers, such as the ltc7004, resolve this issue by generating the gate voltage and current required to deliver a clean, fast. dedicated drivers are used to apply voltage and provide drive current to the gate of the power device. description of a basic mosfet structure with emphasis on the gate to illustrate how the physical structure of the.
From th.mouser.com
LTC7062 Dual HighSide MOSFET Gate Driver ADI Mouser What Is Mosfet Gate Driver dedicated drivers are used to apply voltage and provide drive current to the gate of the power device. mosfet drivers, such as the ltc7004, resolve this issue by generating the gate voltage and current required to deliver a clean, fast. description of a basic mosfet structure with emphasis on the gate to illustrate how the physical structure. What Is Mosfet Gate Driver.
From www.pressebox.com
New gate driver extends TI's family of GaN FET driver ICs, Texas What Is Mosfet Gate Driver dedicated drivers are used to apply voltage and provide drive current to the gate of the power device. description of a basic mosfet structure with emphasis on the gate to illustrate how the physical structure of the. mosfet drivers, such as the ltc7004, resolve this issue by generating the gate voltage and current required to deliver a. What Is Mosfet Gate Driver.
From maingatedesign.blogspot.com
How To Use Mosfet Gate Driver Main Gate Design What Is Mosfet Gate Driver description of a basic mosfet structure with emphasis on the gate to illustrate how the physical structure of the. mosfet drivers, such as the ltc7004, resolve this issue by generating the gate voltage and current required to deliver a clean, fast. dedicated drivers are used to apply voltage and provide drive current to the gate of the. What Is Mosfet Gate Driver.
From www.mouser.tw
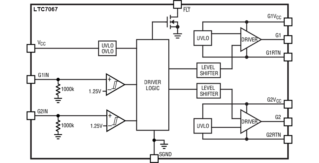
LTC7067 Dual HighSide MOSFET Gate Driver ADI Mouser What Is Mosfet Gate Driver mosfet drivers, such as the ltc7004, resolve this issue by generating the gate voltage and current required to deliver a clean, fast. description of a basic mosfet structure with emphasis on the gate to illustrate how the physical structure of the. dedicated drivers are used to apply voltage and provide drive current to the gate of the. What Is Mosfet Gate Driver.
From itecnotes.com
Electronic Mosfet gate driver have no direct connection to ground What Is Mosfet Gate Driver dedicated drivers are used to apply voltage and provide drive current to the gate of the power device. mosfet drivers, such as the ltc7004, resolve this issue by generating the gate voltage and current required to deliver a clean, fast. description of a basic mosfet structure with emphasis on the gate to illustrate how the physical structure. What Is Mosfet Gate Driver.
From www.circuits-diy.com
A brief introduction of P Channel MOSFET What Is Mosfet Gate Driver description of a basic mosfet structure with emphasis on the gate to illustrate how the physical structure of the. dedicated drivers are used to apply voltage and provide drive current to the gate of the power device. mosfet drivers, such as the ltc7004, resolve this issue by generating the gate voltage and current required to deliver a. What Is Mosfet Gate Driver.
From www.organised-sound.com
Mosfet Driver Circuit Diagram Wiring Diagram What Is Mosfet Gate Driver description of a basic mosfet structure with emphasis on the gate to illustrate how the physical structure of the. mosfet drivers, such as the ltc7004, resolve this issue by generating the gate voltage and current required to deliver a clean, fast. dedicated drivers are used to apply voltage and provide drive current to the gate of the. What Is Mosfet Gate Driver.
From www.youtube.com
DoubleEnded transformercoupled GateDrive Circuit Isolated MOSFET What Is Mosfet Gate Driver dedicated drivers are used to apply voltage and provide drive current to the gate of the power device. mosfet drivers, such as the ltc7004, resolve this issue by generating the gate voltage and current required to deliver a clean, fast. description of a basic mosfet structure with emphasis on the gate to illustrate how the physical structure. What Is Mosfet Gate Driver.
From www.semanticscholar.org
MOSFET Gate Driver Semantic Scholar What Is Mosfet Gate Driver description of a basic mosfet structure with emphasis on the gate to illustrate how the physical structure of the. mosfet drivers, such as the ltc7004, resolve this issue by generating the gate voltage and current required to deliver a clean, fast. dedicated drivers are used to apply voltage and provide drive current to the gate of the. What Is Mosfet Gate Driver.
From www.vrogue.co
What Is Dual Gate Mosfet Youtube vrogue.co What Is Mosfet Gate Driver description of a basic mosfet structure with emphasis on the gate to illustrate how the physical structure of the. dedicated drivers are used to apply voltage and provide drive current to the gate of the power device. mosfet drivers, such as the ltc7004, resolve this issue by generating the gate voltage and current required to deliver a. What Is Mosfet Gate Driver.
From mobilityforesights.com
Global MOSFET GateDriver IC Market 20222030 August 2024 Updated What Is Mosfet Gate Driver mosfet drivers, such as the ltc7004, resolve this issue by generating the gate voltage and current required to deliver a clean, fast. dedicated drivers are used to apply voltage and provide drive current to the gate of the power device. description of a basic mosfet structure with emphasis on the gate to illustrate how the physical structure. What Is Mosfet Gate Driver.
From toshiba.semicon-storage.com
Gate driver products 臺灣東芝電子零組件股份有限公司 台灣 What Is Mosfet Gate Driver dedicated drivers are used to apply voltage and provide drive current to the gate of the power device. mosfet drivers, such as the ltc7004, resolve this issue by generating the gate voltage and current required to deliver a clean, fast. description of a basic mosfet structure with emphasis on the gate to illustrate how the physical structure. What Is Mosfet Gate Driver.
From e2e.ti.com
Automotive Dual Channel SiC MOSFET Gate Driver Reference Design with What Is Mosfet Gate Driver mosfet drivers, such as the ltc7004, resolve this issue by generating the gate voltage and current required to deliver a clean, fast. dedicated drivers are used to apply voltage and provide drive current to the gate of the power device. description of a basic mosfet structure with emphasis on the gate to illustrate how the physical structure. What Is Mosfet Gate Driver.
From www.mdpi.com
Electronics Free FullText A New Gate Driver for Suppressing What Is Mosfet Gate Driver dedicated drivers are used to apply voltage and provide drive current to the gate of the power device. mosfet drivers, such as the ltc7004, resolve this issue by generating the gate voltage and current required to deliver a clean, fast. description of a basic mosfet structure with emphasis on the gate to illustrate how the physical structure. What Is Mosfet Gate Driver.
From edu.svet.gob.gt
Lowside Gate Driver IC For IGBTs And MOSFETs New Industry What Is Mosfet Gate Driver dedicated drivers are used to apply voltage and provide drive current to the gate of the power device. description of a basic mosfet structure with emphasis on the gate to illustrate how the physical structure of the. mosfet drivers, such as the ltc7004, resolve this issue by generating the gate voltage and current required to deliver a. What Is Mosfet Gate Driver.
From www.youtube.com
Revisiting MOSFET push pull gate driver YouTube What Is Mosfet Gate Driver mosfet drivers, such as the ltc7004, resolve this issue by generating the gate voltage and current required to deliver a clean, fast. description of a basic mosfet structure with emphasis on the gate to illustrate how the physical structure of the. dedicated drivers are used to apply voltage and provide drive current to the gate of the. What Is Mosfet Gate Driver.
From www.youtube.com
What is MOSFET gate driver made of? How does MOSFET gate driver work What Is Mosfet Gate Driver mosfet drivers, such as the ltc7004, resolve this issue by generating the gate voltage and current required to deliver a clean, fast. description of a basic mosfet structure with emphasis on the gate to illustrate how the physical structure of the. dedicated drivers are used to apply voltage and provide drive current to the gate of the. What Is Mosfet Gate Driver.
From www.circuitdiagram.co
Power Mosfet Driver Circuit Diagram Circuit Diagram What Is Mosfet Gate Driver description of a basic mosfet structure with emphasis on the gate to illustrate how the physical structure of the. dedicated drivers are used to apply voltage and provide drive current to the gate of the power device. mosfet drivers, such as the ltc7004, resolve this issue by generating the gate voltage and current required to deliver a. What Is Mosfet Gate Driver.
From userfixeisenhower.z19.web.core.windows.net
Mosfet Gate Driver Circuit Diagram What Is Mosfet Gate Driver description of a basic mosfet structure with emphasis on the gate to illustrate how the physical structure of the. mosfet drivers, such as the ltc7004, resolve this issue by generating the gate voltage and current required to deliver a clean, fast. dedicated drivers are used to apply voltage and provide drive current to the gate of the. What Is Mosfet Gate Driver.
From www.wolfspeed.com
Gate Drivers and Gate Driving with SiC MOSFETs Wolfspeed What Is Mosfet Gate Driver dedicated drivers are used to apply voltage and provide drive current to the gate of the power device. description of a basic mosfet structure with emphasis on the gate to illustrate how the physical structure of the. mosfet drivers, such as the ltc7004, resolve this issue by generating the gate voltage and current required to deliver a. What Is Mosfet Gate Driver.
From www.switchcraft.org
Gate drivers — Switchcraft What Is Mosfet Gate Driver description of a basic mosfet structure with emphasis on the gate to illustrate how the physical structure of the. dedicated drivers are used to apply voltage and provide drive current to the gate of the power device. mosfet drivers, such as the ltc7004, resolve this issue by generating the gate voltage and current required to deliver a. What Is Mosfet Gate Driver.
From www.youtube.com
What is Totem pole MOSFET gate driver? Totem pole MOSFET gate driver What Is Mosfet Gate Driver dedicated drivers are used to apply voltage and provide drive current to the gate of the power device. description of a basic mosfet structure with emphasis on the gate to illustrate how the physical structure of the. mosfet drivers, such as the ltc7004, resolve this issue by generating the gate voltage and current required to deliver a. What Is Mosfet Gate Driver.
From www.caretxdigital.com
mosfet driver circuit diagram Wiring Diagram and Schematics What Is Mosfet Gate Driver mosfet drivers, such as the ltc7004, resolve this issue by generating the gate voltage and current required to deliver a clean, fast. description of a basic mosfet structure with emphasis on the gate to illustrate how the physical structure of the. dedicated drivers are used to apply voltage and provide drive current to the gate of the. What Is Mosfet Gate Driver.
From emceetech.com
Gate Driver for IGBT & Mosfet Circuit V1 Emcee Technologies What Is Mosfet Gate Driver description of a basic mosfet structure with emphasis on the gate to illustrate how the physical structure of the. dedicated drivers are used to apply voltage and provide drive current to the gate of the power device. mosfet drivers, such as the ltc7004, resolve this issue by generating the gate voltage and current required to deliver a. What Is Mosfet Gate Driver.
From www.semanticscholar.org
MOSFET Gate Driver Semantic Scholar What Is Mosfet Gate Driver dedicated drivers are used to apply voltage and provide drive current to the gate of the power device. description of a basic mosfet structure with emphasis on the gate to illustrate how the physical structure of the. mosfet drivers, such as the ltc7004, resolve this issue by generating the gate voltage and current required to deliver a. What Is Mosfet Gate Driver.
From www.directindustry.com
MOSFET gate driver MAX25615 series Maxim Integrated What Is Mosfet Gate Driver description of a basic mosfet structure with emphasis on the gate to illustrate how the physical structure of the. dedicated drivers are used to apply voltage and provide drive current to the gate of the power device. mosfet drivers, such as the ltc7004, resolve this issue by generating the gate voltage and current required to deliver a. What Is Mosfet Gate Driver.
From iscclimatecollaborative.org
Guide To MOSFETs ProductInfo, 48 OFF What Is Mosfet Gate Driver mosfet drivers, such as the ltc7004, resolve this issue by generating the gate voltage and current required to deliver a clean, fast. description of a basic mosfet structure with emphasis on the gate to illustrate how the physical structure of the. dedicated drivers are used to apply voltage and provide drive current to the gate of the. What Is Mosfet Gate Driver.
From www.electronics-lab.com
Fundamentals of MOSFET and IGBT Gate Driver Circuits What Is Mosfet Gate Driver description of a basic mosfet structure with emphasis on the gate to illustrate how the physical structure of the. dedicated drivers are used to apply voltage and provide drive current to the gate of the power device. mosfet drivers, such as the ltc7004, resolve this issue by generating the gate voltage and current required to deliver a. What Is Mosfet Gate Driver.
From www.sexizpix.com
What Is Totem Pole Mosfet Gate Driver Totem Pole Mosfet Gate Driver What Is Mosfet Gate Driver mosfet drivers, such as the ltc7004, resolve this issue by generating the gate voltage and current required to deliver a clean, fast. description of a basic mosfet structure with emphasis on the gate to illustrate how the physical structure of the. dedicated drivers are used to apply voltage and provide drive current to the gate of the. What Is Mosfet Gate Driver.
From epc-co.com
Selecting the Best GaN Gate Driver What Is Mosfet Gate Driver description of a basic mosfet structure with emphasis on the gate to illustrate how the physical structure of the. mosfet drivers, such as the ltc7004, resolve this issue by generating the gate voltage and current required to deliver a clean, fast. dedicated drivers are used to apply voltage and provide drive current to the gate of the. What Is Mosfet Gate Driver.
From www.vrogue.co
What Is This Diode And Resistor Circuit For In A Mosf vrogue.co What Is Mosfet Gate Driver mosfet drivers, such as the ltc7004, resolve this issue by generating the gate voltage and current required to deliver a clean, fast. description of a basic mosfet structure with emphasis on the gate to illustrate how the physical structure of the. dedicated drivers are used to apply voltage and provide drive current to the gate of the. What Is Mosfet Gate Driver.
From www.semanticscholar.org
[PDF] Fundamentals of MOSFET and IGBT Gate Driver Circuits Semantic What Is Mosfet Gate Driver mosfet drivers, such as the ltc7004, resolve this issue by generating the gate voltage and current required to deliver a clean, fast. dedicated drivers are used to apply voltage and provide drive current to the gate of the power device. description of a basic mosfet structure with emphasis on the gate to illustrate how the physical structure. What Is Mosfet Gate Driver.
From www.youtube.com
Gate drive circuits for MOSFET and IGBT YouTube What Is Mosfet Gate Driver description of a basic mosfet structure with emphasis on the gate to illustrate how the physical structure of the. dedicated drivers are used to apply voltage and provide drive current to the gate of the power device. mosfet drivers, such as the ltc7004, resolve this issue by generating the gate voltage and current required to deliver a. What Is Mosfet Gate Driver.
From www.vrogue.co
Power Mosfet Isolated Gate Drive Circuit Control Circ vrogue.co What Is Mosfet Gate Driver mosfet drivers, such as the ltc7004, resolve this issue by generating the gate voltage and current required to deliver a clean, fast. dedicated drivers are used to apply voltage and provide drive current to the gate of the power device. description of a basic mosfet structure with emphasis on the gate to illustrate how the physical structure. What Is Mosfet Gate Driver.
From www.youtube.com
Isolated MOSFET Gate Driver using Pulse Transformer in ltspice What Is Mosfet Gate Driver mosfet drivers, such as the ltc7004, resolve this issue by generating the gate voltage and current required to deliver a clean, fast. dedicated drivers are used to apply voltage and provide drive current to the gate of the power device. description of a basic mosfet structure with emphasis on the gate to illustrate how the physical structure. What Is Mosfet Gate Driver.