Microphone Jammer Noise . Microphone jammers work by emitting ultrasonic sound that interrupts the functioning of microphones, rendering them incapable of recording. Our device is based on a recent exploit that. A prototype developed by a university of chicago team shows an omnidirectional audio jammer worn on the wrist that jams mics from all angles. Audio jammers are popular tools used during confidential meetings. Whether it’s preventing eavesdropping or stopping unwanted. We propose a novel jammer, namely micfrozen. We engineered a wearable microphone jammer that is capable of disabling microphones in its user’s surroundings, including hidden microphones. This device protects your confidential. Audio jammers are an essential tool for protecting your privacy in today’s world. They produce a unique sound for masking and protecting conversations from external listening devices, such.
from www.ebay.com
Whether it’s preventing eavesdropping or stopping unwanted. This device protects your confidential. Microphone jammers work by emitting ultrasonic sound that interrupts the functioning of microphones, rendering them incapable of recording. A prototype developed by a university of chicago team shows an omnidirectional audio jammer worn on the wrist that jams mics from all angles. Our device is based on a recent exploit that. Audio jammers are popular tools used during confidential meetings. We propose a novel jammer, namely micfrozen. They produce a unique sound for masking and protecting conversations from external listening devices, such. We engineered a wearable microphone jammer that is capable of disabling microphones in its user’s surroundings, including hidden microphones. Audio jammers are an essential tool for protecting your privacy in today’s world.
Microphone dictaphone bug audio jammer ultrasonic supressor noise genertor eBay
Microphone Jammer Noise We propose a novel jammer, namely micfrozen. Whether it’s preventing eavesdropping or stopping unwanted. Our device is based on a recent exploit that. We engineered a wearable microphone jammer that is capable of disabling microphones in its user’s surroundings, including hidden microphones. We propose a novel jammer, namely micfrozen. Audio jammers are popular tools used during confidential meetings. This device protects your confidential. A prototype developed by a university of chicago team shows an omnidirectional audio jammer worn on the wrist that jams mics from all angles. They produce a unique sound for masking and protecting conversations from external listening devices, such. Microphone jammers work by emitting ultrasonic sound that interrupts the functioning of microphones, rendering them incapable of recording. Audio jammers are an essential tool for protecting your privacy in today’s world.
From high-technologys.com
Portable Wireless Microphone and Sound Suppression System Voice Recorder Jammer Microphone Jammer Noise Our device is based on a recent exploit that. Whether it’s preventing eavesdropping or stopping unwanted. We propose a novel jammer, namely micfrozen. Microphone jammers work by emitting ultrasonic sound that interrupts the functioning of microphones, rendering them incapable of recording. They produce a unique sound for masking and protecting conversations from external listening devices, such. This device protects your. Microphone Jammer Noise.
From proofpronto.com
AJ34 Audio Jammer Noise Generator Microphone Jammer Noise A prototype developed by a university of chicago team shows an omnidirectional audio jammer worn on the wrist that jams mics from all angles. They produce a unique sound for masking and protecting conversations from external listening devices, such. We engineered a wearable microphone jammer that is capable of disabling microphones in its user’s surroundings, including hidden microphones. Our device. Microphone Jammer Noise.
From www.detective-store.com
SEL360 Omni 360° microphone interference Omnidirectional microphone jammer Microphone Jammer Noise Audio jammers are an essential tool for protecting your privacy in today’s world. They produce a unique sound for masking and protecting conversations from external listening devices, such. A prototype developed by a university of chicago team shows an omnidirectional audio jammer worn on the wrist that jams mics from all angles. Whether it’s preventing eavesdropping or stopping unwanted. This. Microphone Jammer Noise.
From www.detective-store.com
SEL360 Omni 360° microphone interference Omnidirectional microphone jammer Microphone Jammer Noise Audio jammers are an essential tool for protecting your privacy in today’s world. A prototype developed by a university of chicago team shows an omnidirectional audio jammer worn on the wrist that jams mics from all angles. We engineered a wearable microphone jammer that is capable of disabling microphones in its user’s surroundings, including hidden microphones. We propose a novel. Microphone Jammer Noise.
From www.youtube.com
Microphone Recording jammer, 40kHz ultrasonic pocket sized YouTube Microphone Jammer Noise We propose a novel jammer, namely micfrozen. Audio jammers are an essential tool for protecting your privacy in today’s world. A prototype developed by a university of chicago team shows an omnidirectional audio jammer worn on the wrist that jams mics from all angles. They produce a unique sound for masking and protecting conversations from external listening devices, such. Audio. Microphone Jammer Noise.
From loepqvhma.blob.core.windows.net
Audio Speaker Jammer at Albert Fox blog Microphone Jammer Noise A prototype developed by a university of chicago team shows an omnidirectional audio jammer worn on the wrist that jams mics from all angles. We propose a novel jammer, namely micfrozen. Audio jammers are an essential tool for protecting your privacy in today’s world. They produce a unique sound for masking and protecting conversations from external listening devices, such. Audio. Microphone Jammer Noise.
From www.ebay.com
360 degrees Microphone audio jammer Tube ultrasonic supressor noise Generator eBay Microphone Jammer Noise This device protects your confidential. Whether it’s preventing eavesdropping or stopping unwanted. We propose a novel jammer, namely micfrozen. We engineered a wearable microphone jammer that is capable of disabling microphones in its user’s surroundings, including hidden microphones. Microphone jammers work by emitting ultrasonic sound that interrupts the functioning of microphones, rendering them incapable of recording. Audio jammers are an. Microphone Jammer Noise.
From www.spycraft.co.uk
White noise generator works great for stops spy microphones Microphone Jammer Noise We propose a novel jammer, namely micfrozen. A prototype developed by a university of chicago team shows an omnidirectional audio jammer worn on the wrist that jams mics from all angles. Our device is based on a recent exploit that. This device protects your confidential. We engineered a wearable microphone jammer that is capable of disabling microphones in its user’s. Microphone Jammer Noise.
From www.detective-store.com
Ceilingmounted noise generator SEL324A Microphone Jammer Noise A prototype developed by a university of chicago team shows an omnidirectional audio jammer worn on the wrist that jams mics from all angles. We engineered a wearable microphone jammer that is capable of disabling microphones in its user’s surroundings, including hidden microphones. They produce a unique sound for masking and protecting conversations from external listening devices, such. This device. Microphone Jammer Noise.
From www.amazon.co.uk
Ultrasonic Audio Recording Blocker White Noise Generator Powerful Microphone Suppressor Microphone Jammer Noise Our device is based on a recent exploit that. Whether it’s preventing eavesdropping or stopping unwanted. We engineered a wearable microphone jammer that is capable of disabling microphones in its user’s surroundings, including hidden microphones. Audio jammers are an essential tool for protecting your privacy in today’s world. Microphone jammers work by emitting ultrasonic sound that interrupts the functioning of. Microphone Jammer Noise.
From www.detective-store.com
SEL360 Omni 360° microphone interference Omnidirectional microphone jammer Microphone Jammer Noise Audio jammers are popular tools used during confidential meetings. Audio jammers are an essential tool for protecting your privacy in today’s world. Microphone jammers work by emitting ultrasonic sound that interrupts the functioning of microphones, rendering them incapable of recording. We propose a novel jammer, namely micfrozen. We engineered a wearable microphone jammer that is capable of disabling microphones in. Microphone Jammer Noise.
From thestealthmall.com
Audio Jammer/Sound Masking/Speech Protection SM2020 Microphone Jammer Noise Whether it’s preventing eavesdropping or stopping unwanted. This device protects your confidential. Audio jammers are an essential tool for protecting your privacy in today’s world. We propose a novel jammer, namely micfrozen. Our device is based on a recent exploit that. They produce a unique sound for masking and protecting conversations from external listening devices, such. Microphone jammers work by. Microphone Jammer Noise.
From www.ebay.co.uk
Microphone dictaphone bug audio jammer ultrasonic supressor + noise generator eBay Microphone Jammer Noise A prototype developed by a university of chicago team shows an omnidirectional audio jammer worn on the wrist that jams mics from all angles. They produce a unique sound for masking and protecting conversations from external listening devices, such. Audio jammers are popular tools used during confidential meetings. Audio jammers are an essential tool for protecting your privacy in today’s. Microphone Jammer Noise.
From www.alasartech-security.com
China Customized Ultrasonic Microphone Jammer Suppliers, Manufacturers, Factory Wholesale Microphone Jammer Noise Audio jammers are popular tools used during confidential meetings. This device protects your confidential. Microphone jammers work by emitting ultrasonic sound that interrupts the functioning of microphones, rendering them incapable of recording. Whether it’s preventing eavesdropping or stopping unwanted. We engineered a wearable microphone jammer that is capable of disabling microphones in its user’s surroundings, including hidden microphones. Our device. Microphone Jammer Noise.
From www.ottop.com.au
NEW HIGH QUALITY MICROPHONE & AUDIO JAMMER OTTop Microphone Jammer Noise Audio jammers are popular tools used during confidential meetings. Whether it’s preventing eavesdropping or stopping unwanted. We engineered a wearable microphone jammer that is capable of disabling microphones in its user’s surroundings, including hidden microphones. Our device is based on a recent exploit that. We propose a novel jammer, namely micfrozen. This device protects your confidential. A prototype developed by. Microphone Jammer Noise.
From www.alasartech-security.com
China Customized Ultrasonic Microphone Jammer Suppliers, Manufacturers, Factory Wholesale Microphone Jammer Noise We engineered a wearable microphone jammer that is capable of disabling microphones in its user’s surroundings, including hidden microphones. They produce a unique sound for masking and protecting conversations from external listening devices, such. Whether it’s preventing eavesdropping or stopping unwanted. Microphone jammers work by emitting ultrasonic sound that interrupts the functioning of microphones, rendering them incapable of recording. A. Microphone Jammer Noise.
From www.detective-store.com
Panel P12 UltraMini Portable noise generator for wiretaps and microphones jamming Microphone Jammer Noise Audio jammers are an essential tool for protecting your privacy in today’s world. Whether it’s preventing eavesdropping or stopping unwanted. Microphone jammers work by emitting ultrasonic sound that interrupts the functioning of microphones, rendering them incapable of recording. This device protects your confidential. They produce a unique sound for masking and protecting conversations from external listening devices, such. Our device. Microphone Jammer Noise.
From www.alasartech-security.com
China Customized Ultrasonic Microphone Jammer Suppliers, Manufacturers, Factory Wholesale Microphone Jammer Noise This device protects your confidential. Microphone jammers work by emitting ultrasonic sound that interrupts the functioning of microphones, rendering them incapable of recording. Audio jammers are popular tools used during confidential meetings. Whether it’s preventing eavesdropping or stopping unwanted. Our device is based on a recent exploit that. A prototype developed by a university of chicago team shows an omnidirectional. Microphone Jammer Noise.
From www.lucarossato.com
What you need to know about microphone and voice recorder jammers Luca Rossato Microphone Jammer Noise They produce a unique sound for masking and protecting conversations from external listening devices, such. Audio jammers are an essential tool for protecting your privacy in today’s world. Our device is based on a recent exploit that. Microphone jammers work by emitting ultrasonic sound that interrupts the functioning of microphones, rendering them incapable of recording. We engineered a wearable microphone. Microphone Jammer Noise.
From www.alasartech-security.com
China Customized Microphone Jammer Suppliers, Manufacturers, Factory Wholesale Discount AL Microphone Jammer Noise We propose a novel jammer, namely micfrozen. They produce a unique sound for masking and protecting conversations from external listening devices, such. This device protects your confidential. A prototype developed by a university of chicago team shows an omnidirectional audio jammer worn on the wrist that jams mics from all angles. Our device is based on a recent exploit that.. Microphone Jammer Noise.
From www.detective-store.com
Ceilingmounted noise generator SEL324A Microphone Jammer Noise Audio jammers are popular tools used during confidential meetings. Whether it’s preventing eavesdropping or stopping unwanted. Our device is based on a recent exploit that. They produce a unique sound for masking and protecting conversations from external listening devices, such. We engineered a wearable microphone jammer that is capable of disabling microphones in its user’s surroundings, including hidden microphones. A. Microphone Jammer Noise.
From itecnotes.com
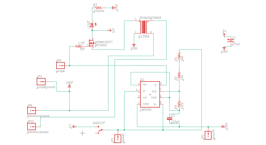
Electronic Building a simple microphone jammer Valuable Tech Notes Microphone Jammer Noise Our device is based on a recent exploit that. Whether it’s preventing eavesdropping or stopping unwanted. Audio jammers are popular tools used during confidential meetings. Audio jammers are an essential tool for protecting your privacy in today’s world. Microphone jammers work by emitting ultrasonic sound that interrupts the functioning of microphones, rendering them incapable of recording. A prototype developed by. Microphone Jammer Noise.
From rdsignal.en.made-in-china.com
Jamming for Audio Recorder Smartphone Microphone Jammer Sound Acquisition Audio Recorder Jammer Microphone Jammer Noise Our device is based on a recent exploit that. Whether it’s preventing eavesdropping or stopping unwanted. Microphone jammers work by emitting ultrasonic sound that interrupts the functioning of microphones, rendering them incapable of recording. Audio jammers are an essential tool for protecting your privacy in today’s world. This device protects your confidential. Audio jammers are popular tools used during confidential. Microphone Jammer Noise.
From ropphyhunpi.weebly.com
Silentmicrophonejammer alexafin Microphone Jammer Noise Audio jammers are popular tools used during confidential meetings. A prototype developed by a university of chicago team shows an omnidirectional audio jammer worn on the wrist that jams mics from all angles. They produce a unique sound for masking and protecting conversations from external listening devices, such. Our device is based on a recent exploit that. Whether it’s preventing. Microphone Jammer Noise.
From thestealthmall.com
GTGZERO Mobile microphone jammer The StealthMall Microphone Jammer Noise Microphone jammers work by emitting ultrasonic sound that interrupts the functioning of microphones, rendering them incapable of recording. They produce a unique sound for masking and protecting conversations from external listening devices, such. Audio jammers are popular tools used during confidential meetings. Whether it’s preventing eavesdropping or stopping unwanted. This device protects your confidential. Our device is based on a. Microphone Jammer Noise.
From www.detective-store.com
SEL360 Omni 360° microphone interference Omnidirectional microphone jammer Microphone Jammer Noise A prototype developed by a university of chicago team shows an omnidirectional audio jammer worn on the wrist that jams mics from all angles. We propose a novel jammer, namely micfrozen. They produce a unique sound for masking and protecting conversations from external listening devices, such. This device protects your confidential. Audio jammers are an essential tool for protecting your. Microphone Jammer Noise.
From www.detective-store.com
SEL360 Omni 360° microphone interference Omnidirectional microphone jammer Microphone Jammer Noise Whether it’s preventing eavesdropping or stopping unwanted. We engineered a wearable microphone jammer that is capable of disabling microphones in its user’s surroundings, including hidden microphones. Microphone jammers work by emitting ultrasonic sound that interrupts the functioning of microphones, rendering them incapable of recording. Audio jammers are an essential tool for protecting your privacy in today’s world. Audio jammers are. Microphone Jammer Noise.
From www.youtube.com
DIY microphone jammer beast for less than 30, voice recording blocker with Digispark and Microphone Jammer Noise We propose a novel jammer, namely micfrozen. This device protects your confidential. Whether it’s preventing eavesdropping or stopping unwanted. Microphone jammers work by emitting ultrasonic sound that interrupts the functioning of microphones, rendering them incapable of recording. Audio jammers are an essential tool for protecting your privacy in today’s world. Our device is based on a recent exploit that. We. Microphone Jammer Noise.
From high-technologys.com
Portable Wireless Microphone and Sound Suppression System Voice Recorder Jammer Microphone Jammer Noise We propose a novel jammer, namely micfrozen. A prototype developed by a university of chicago team shows an omnidirectional audio jammer worn on the wrist that jams mics from all angles. We engineered a wearable microphone jammer that is capable of disabling microphones in its user’s surroundings, including hidden microphones. Whether it’s preventing eavesdropping or stopping unwanted. Microphone jammers work. Microphone Jammer Noise.
From greetwin.en.made-in-china.com
Portable Wireless Microphone and Sound Suppression System Voice Recorder Jammer China Voice Microphone Jammer Noise Our device is based on a recent exploit that. Audio jammers are an essential tool for protecting your privacy in today’s world. This device protects your confidential. Whether it’s preventing eavesdropping or stopping unwanted. Microphone jammers work by emitting ultrasonic sound that interrupts the functioning of microphones, rendering them incapable of recording. We engineered a wearable microphone jammer that is. Microphone Jammer Noise.
From www.detective-store.com
SEL360 Omni 360° microphone interference Omnidirectional microphone jammer Microphone Jammer Noise Our device is based on a recent exploit that. We propose a novel jammer, namely micfrozen. Audio jammers are an essential tool for protecting your privacy in today’s world. We engineered a wearable microphone jammer that is capable of disabling microphones in its user’s surroundings, including hidden microphones. Audio jammers are popular tools used during confidential meetings. Microphone jammers work. Microphone Jammer Noise.
From www.szeastlonge.com
Hidden wireless microphone jammer / Metal Audio Signal Jammer Black Microphone Jammer Noise We propose a novel jammer, namely micfrozen. Audio jammers are popular tools used during confidential meetings. They produce a unique sound for masking and protecting conversations from external listening devices, such. Microphone jammers work by emitting ultrasonic sound that interrupts the functioning of microphones, rendering them incapable of recording. This device protects your confidential. Audio jammers are an essential tool. Microphone Jammer Noise.
From www.ebay.com
Microphone dictaphone bug audio jammer ultrasonic supressor noise genertor eBay Microphone Jammer Noise Whether it’s preventing eavesdropping or stopping unwanted. Audio jammers are popular tools used during confidential meetings. A prototype developed by a university of chicago team shows an omnidirectional audio jammer worn on the wrist that jams mics from all angles. They produce a unique sound for masking and protecting conversations from external listening devices, such. Microphone jammers work by emitting. Microphone Jammer Noise.
From high-technologys.com
Portable Wireless Microphone and Sound Suppression System Voice Recorder Jammer Microphone Jammer Noise Whether it’s preventing eavesdropping or stopping unwanted. We engineered a wearable microphone jammer that is capable of disabling microphones in its user’s surroundings, including hidden microphones. Our device is based on a recent exploit that. Audio jammers are an essential tool for protecting your privacy in today’s world. They produce a unique sound for masking and protecting conversations from external. Microphone Jammer Noise.
From www.alasartech-security.com
China Customized Ultrasonic Microphone Jammer Suppliers, Manufacturers, Factory Wholesale Microphone Jammer Noise They produce a unique sound for masking and protecting conversations from external listening devices, such. Audio jammers are popular tools used during confidential meetings. Our device is based on a recent exploit that. Whether it’s preventing eavesdropping or stopping unwanted. We propose a novel jammer, namely micfrozen. Microphone jammers work by emitting ultrasonic sound that interrupts the functioning of microphones,. Microphone Jammer Noise.